海南省人民政府关于印发海南省国家体育旅游示范区发展规划(2020-2025)的通知
琼府〔2020〕23号
各市、县、自治县人民政府,省政府直属各单位:
现将《海南省国家体育旅游示范区发展规划(2020-2025)》印发给你们,请认真贯彻落实。
海南省人民政府
2020年4月2日
(此件主动公开)
海南省国家体育旅游示范区发展规划(2020-2025)
第一章 总 则
第一条 规划范围
规划范围为海南省行政管辖区域,全省陆地总面积3.54万平方公里(其中海南岛陆地面积3.39万平方公里),海域面积约200万平方公里。
第二条 规划期限
规划期限为2020年至2025年。其中:
第一阶段:2020年至2022年;
第二阶段:2023年至2025年。
第三条 规划定位
本规划为海南省域层面的专项规划,是指导海南省创建国家体育旅游示范区的总体规划,是指导海南省体育旅游产业快速、协调、有序发展的重要指引,也是指导各市县在规划期内推动国家体育旅游示范区创建和开展体育旅游工作的主要依据。
第四条 规划任务
紧紧围绕“创建国家体育旅游示范区”的任务目标和发展定位,充分发挥海南省生态环境、经济特区和国际旅游岛等优势,借助全面深化改革开放试验区、国家生态文明试验区、国家重大战略服务保障区和国际旅游消费中心“三区一中心”战略定位的有利契机,整合优势资源,优化空间布局,创新发展模式,丰富政策供给,形成创建国家体育旅游示范区的指导思想、工作原则、任务目标、发展策略、系统建设和实施保障,为加快推进国家体育旅游示范区建设指明方向。
第五条 指导思想
坚持以习*平近**新时代中国特色社会主义思想为指导,深入贯彻*党**的十九大、十九届二次、十九届三次全会精神,全面落实习*平近**总书记在庆祝海南建省办经济特区30周年大会上的重要讲话和《*共中**中央 国务院关于支持海南全面深化改革开放的指导意见》(中发〔2018〕12号),充分发挥海南省生态环境、经济特区和国际旅游岛等优势,整合优势资源、优化空间布局、推进项目建设、丰富产品供给、完善系统功能、强化实施保障、促进产业升级、拓宽消费空间、提升服务质量,创新推动海南国家体育旅游示范区建设,为全国推进国家体育旅游示范区建设探索经验、提供借鉴。
第六条 规划原则
(一)坚持以人民为中心、共享发展原则。坚持以供给侧结构性改革为主线,以满足人民群众日益增长的体育旅游需求作为国家体育旅游示范区创建工作的出发点和落脚点,优化组合体育旅游产品,加快完善配套服务设施,提升体育旅游服务质量,打造一流的“游客与市民共享”的体育旅游消费环境。
(二)坚持“多规合一”、统筹发展原则。坚持全省“多规合一”的指导和引导,强化与旅游产业和体育产业等相关规划的衔接,不断优化空间布局,整合优势资源,创新政策制度供给,统筹推进体育和旅游的融合发展,以“产业的创新融合”促进旅游产业的“转型升级”,同时全面推进国家体育旅游示范区建设。
(三)坚持生态优先、绿色发展原则。牢固树立生态文明意识,完善生态文明制度体系,构建绿色体育旅游产业体系,倡导践行绿色生产生活方式,推动体育旅游产品生态化,推进国家生态文明试验区建设。
(四)坚持国际视野、开放发展原则。坚持国际视野、世界标准,发挥好海南自由贸易试验区和自由贸易港的优势,打造世界一流、全国领先的体育旅游营商环境,引进世界知名体育旅游企业和赛事产品,带动并提升海南特色体育旅游产品体系、产业体系、服务体系和市场体系的国际化水平,使体育旅游逐渐成为海南国际旅游消费中心的重要内容,更好地带动海南经济社会发展。
(五)坚持多元互动、融合发展原则。大力发展体育旅游,加快推进体育、旅游、文化等多产业融合发展,推动全省旅游业转型升级,促进全省旅游业提质增效,促进体育旅游业与“互联网+”融合发展,提高全省旅游业信息化水平。
(六)坚持市场主导、政府扶持原则。充分发挥市场在资源配置中的决定性作用,加大政府扶持力度,激发社会活力和企业动力,建立和完善体育旅游产业体系。
第七条 规划依据
(一)国家及地方法律、法规和规章。
《中华人民共和国城乡规划法》(2019年第二次修正)
《海南省湿地保护条例》(2018年第8号)
《中华人民共和国旅游法》(2018年第二次修正)
《海南省红树林保护规定》(2017年第二次修正)
《中华人民共和国环境保护法》(2014年修订)
《中华人民共和国森林法》(2009年修正本)
《中华人民共和国土地管理法》(2019年修正本)等
(二)国家标准及行业标准。
《旅游资源的分类、调查与评价》(GB/T18972-2017)
《旅游规划通则GB/T18971-2003》等
(三)国家及地方相关文件。
《习*平近**总书记在庆祝海南建省办经济特区30周年大会上的重要讲话》
《*共中**中央 国务院关于支持海南全面深化改革开放的指导意见》(中发〔2018〕12号)
《国务院关于印发中国(海南)自由贸易试验区总体方案的通知》(国发〔2018〕34号)
《国务院关于推进海南国际旅游岛建设发展的若干意见》(国发〔2009〕44号)
《国务院关于加快发展体育产业促进体育消费的若干意见》(国发〔2014〕46号)
《*共中**中央办公厅 国务院办公厅关于印发<国家生态文明试验区(海南)实施方案>的通知》(厅字〔2019〕29号)
《国务院办公厅关于加快发展体育竞赛表演产业的指导意见》(国办发〔2018〕121号)
《国务院办公厅关于加快发展体育产业的指导意见》(国办发〔2010〕22号)
《国务院办公厅关于印发体育强国建设纲要的通知》(国办发〔2019〕40号)等
《国家体育总局 国家发展改革委关于印发<进一步促进体育消费的行动计划(2019—2020年)>的通知》(体经字〔2019〕13号)
《国家旅游局 国家体育总局关于大力发展体育旅游的指导意见》(旅发〔2016〕172号)
《国家发展改革委关于印发<海南省建设国际旅游消费中心的实施方案>的通知》(发改社会〔2018〕1826号)
《百万人才进海南行动计划(2018—2025年)》(琼发〔2018〕8号) (2018年5月13日中国*产党共**海南省第七届委员会第四次全体会议通过)
《海南省人民政府关于印发海南省健康产业发展规划(2019-2025年)的通知》(琼府〔2019〕1号)
《海南省人民政府办公厅关于印发海南省湿地保护修复制度实施方案的通知》(琼府办〔2017〕148号)
《海南省人民政府办公厅关于加快发展健身休闲产业的实施意见》(琼府办〔2017〕142号)
《国家体育总局 海南省人民政府关于加快推进海南体育事业和产业发展战略合作框架协议》
《海南省人民政府关于提升旅游产业发展质量与水平的若干意见》(琼府〔2016〕17号)
(四)相关规划。
《“健康海南2030”规划纲要》
《海南省旅游发展总体规划(2017-2030)》
《海南省全域旅游建设发展规划(2017-2030)》
《海南省文化体育产业“十三五”发展规划》
《海南省旅游业发展“十三五”规划》
《海南省总体规划(空间类2015-2030)》
《海南省乡村旅游总体规划(2014-2020)》等
第二章 发展条件综合分析
第八条 海南省体育旅游发展政策优势
(一)政策优势。海南省是“21世纪海上丝绸之路”的重要战略支点和省域空间规划的试点省份,位于中国改革开放最前沿,发展体育旅游的区位优势非常明显。2018年4月,*共中**中央发布了《*共中**中央 国务院关于支持海南全面深化改革开放的指导意见》(中发〔2018〕12号),明确了海南省“全面深化改革开放试验区、国家生态文明试验区、国家重大战略服务保障区和国际旅游消费中心”的战略定位,2018年12月国家发展改革委发布的《海南省建设国际旅游消费中心的实施方案》,明确提出了“高质量发展示范区、体制机制改革试验区和国际旅游消费胜地”的战略定位,同时也提出了“建设海南国家体育旅游示范区”的任务要求,不仅为体育和旅游融合发展指明了方向,也为加快推动海南国家体育旅游示范区建设提供了遵循,描绘了海南对外开放新蓝图,为海南省体育旅游的生态化、国际化、特色化发展提供了政策支撑。
(二)体制机制保障。《海南省建设国际旅游消费中心的实施方案》明确指出海南作为“旅游体制机制改革试验区”的发展定位,赋予了海南在创新体制机制,推动体育和旅游产业融合发展等方面可以先行先试。海南省进行体制机制改革,组建了省旅游和文化广电体育厅,整合了省域旅游、体育、文化职能,构建了系统完备、科学规范、运行有效的机构职能体系,为海南体育旅游全面、健康、协调发展提供了体制机制保障。
第九条 海南省体育旅游发展资源分析
(一)旅游资源分析。作为热带岛屿省份,海南旅游资源丰富,不仅拥有最具优越的气候资源和丰富的自然、人文资源,而且旅游资源的特色鲜明、种类齐全,海、岛、山、河、林、泉、文等资源组合度好。在空间上,形成了以山地、森林、台地、滨海为特色的四大自然圈层,与历史民俗、渔家文化、南海文化、黎族苗族少数民族文化等人文资源叠加融合。优越的气候资源和丰富的自然、人文资源是海南省全年开展体育旅游的重要基础。
(二)体育资源分析。海南省以环海南岛大帆船赛、环海南岛国际公路自行车赛、海南高尔夫球公开赛、海南国际马拉松、海南国际旅游岛欢乐节、海南亲水运动季等为代表的赛事(活动)国际影响力不断提升,以高尔夫球场、海上运动场、水上运动场、游泳馆、排球馆、武术馆等为代表的体育场地(馆)类型丰富多样,这些为海南省发展体育旅游提供了一定的品牌效应和多样的设施类型。
第十条 海南省体育旅游发展市场分析
(一)全球体育旅游市场规模不断增长。全球体育旅游市场规模在快速增长,目前,发达国家体育旅游收入约占旅游总收入的25%,我国体育旅游总人数约占旅游总人数的5%。总体来看,我国体育旅游市场发展潜力巨大。
(二)国内体育旅游消费呈现多元化、个性化等特征。近年来,我国体育旅游消费项目日渐丰富,体育旅游市场规模增势强劲,马拉松、足球、篮球等赛事行程安排紧密,体育与旅游融合程度不断加深,体育旅游消费水平不断提升,体育旅游产业规模不断扩大。
(三)海南省体育旅游发展内生动力强劲。近年来,海南旅游产业发展快速,旅游经济指标多年来保持两位数增长态势。旅游产业发展基础不断增强,婚庆旅游、购物旅游、游艇旅游等新业态发展迅速,旅游投资主体呈现多元化。旅游经济的高速增长必然为体育旅游的蓬勃发展注入持续的内生动力。
第十一条 海南省体育旅游发展制约因素
(一)体育产业规模较小。体育产业增加值在海南GDP总额中的占比低于1%,远低于国内平均水平。现有体育公司少、弱、小、散,缺乏大型体育公司,缺乏优质社会主体。
(二)体育公共设施不足。高水平的体育设施匮乏,除五源河体育场外,其余体育场馆均已陈旧,难以适应高水平国际赛事的需求,尤其在海洋运动设施建设方面更加薄弱。
(三)体育赛事市场化程度不高。缺乏影响力强、覆盖面广的世界级赛事,其表现为多、小、散、乱、弱,即:低水平赛事多,难以产生聚合效应和明星效应;赛事规模小,参与人数少,影响力低;运动项目种类分散,同质化严重,没有突出海南特有的自然优势,难以形成规模效应;赛事策划组织运营规范化程度低,缺乏统筹安排,导致赛事管理混乱;顶级赛事稀缺,影响力和营收能力弱,主要靠政府财政支持。
(四)体育旅游文化需要培育。统一的体育旅游形象尚未塑造,全民的休闲健身氛围尚未形成,专门的体育旅游传播平台尚未建立。
(五)专业人才供给不足。体育旅游开发、管理、运营、服务等方面的专业人才供给不足,体育旅游相关的教育及培训在全省尚未展开,人才培养体系尚未构建完善。
第三章 总体要求
第十二条 发展理念
根据《*共中**中央 国务院关于支持海南全面深化改革开放的指导意见》(中发〔2018〕12号)的部署要求,结合海南体育旅游发展的具体实际,坚持“两型四化”发展理念,推进国家体育旅游示范区建设。
(一)合作型。加强与“一带一路”、上海合作组织、G20峰会、泛北部湾、泛珠三角区域及泛南海地区等国家和地区在体育旅游方面开展深度交流与合作。
(二)开放型。以制度创新为核心,结合海南自由贸易试验区和自由贸易港建设,加快推动海南省体育旅游产业、市场和相关政策开放,同时加强风险防控体系建设。
(三)生态化。牢固树立“绿水青山就是金山银山”理念,始终坚持“开发利用、生态优先”原则,努力实现生态产品价值,开发体育旅游优质生态产品,大力推行文明旅游和健康运动,提倡绿色生产生活方式,探索建立体育旅游发展的生态经济模式。
(四)市场化。坚持以创新为源动力,加快推动政策供给、体制机制改革、产业融合、产品开发和项目运营管理等方面创新,扶持培育体育旅游市场主体与新型业态,进一步激发市场主体活力,全面促进海南体育旅游市场化发展。
(五)国际化。以国际标准提升海南省体育旅游服务水平和体育旅游消费水平,鼓励开发国际化体育旅游产品,打造体育旅游新项目,拓展体育旅游消费新空间。
(六)特色化。充分发挥海南省热带海滨海岛型和黎族苗族少数民族文化等资源优势,努力促进海南省体育旅游产品及产业特色化发展。探索建立符合海南省体育旅游发展的新制度。
第十三条 总体目标
围绕海南“三区一中心”战略定位,充分发挥生态环境、经济特区、国际旅游岛等优势,以海南自由贸易试验区和自由贸易港建设为重大机遇,以体育产业供给侧结构性改革为主线,以体育活动为要素,通过“体育旅游化”和“融体于旅”两大路径,重点打造体育旅游示范项目。
国家体育旅游示范区立足于回应国家体育事业重大需求,立足于海南自由贸易港发展愿景,从健康中国、体育强国、海南自由贸易港建设等方面做好顶层设计,从战略高度、客观维度、视野广度定位体育发展,坚持走政府主导、企业主体、市场驱动、社会参与、专业运营的体育产业发展道路。在政府主导下,充分释放社会、市场活力,通过国际化、特色化、市场化、产业化的方式,引入国际国内资本,逐步在全岛打造“同城一体、多规合一、一核多点、一城一品、一馆多场、体教融合、体医结合、配套完善、错位发展”的体育业态,逐步形成集体育、旅游、教育、文化、康养为一体的融合型体育发展模式,逐步把海南打造成为国家级、国际级的体育训练基地和赛事中心。通过制度创新、结构调整、方式转变、业态打造、文化重塑等,通过创建有利的营商环境、引进增量、盘活存量、做大总量、提升质量,逐步在全岛形成“打体育、看体育、玩体育、评体育、研体育、产体育”的体育氛围,使体育明星、国际国内体育组织汇聚海南,有目标地打造海南自有的品牌体育赛事,使海南体育人口和外来体育人口出现井喷式增长,使体育产业链日趋完善,不断推进海南体育和旅游全面深度融合,拉长海南体育旅游产业链,使体育成为助推海南旅游,加快海南自由贸易港建设的新高地、新坐标,让体育给城市带来活力,通过体育凝聚人才、人气和财力,成为海南自由贸易港建设的创新力作,为探索中国特色体育事业改革发展新路径提供可推广、可复制的先进经验。
第十四条 阶段目标
2020年至2022年,体育旅游示范效应初显,品牌形象基本形成。初步建立具有海南特色的体育旅游管理体制机制,体育旅游规范标准。初步形成海南省特色体育旅游产品体系,加快推动体育旅游产品多元化发展。加快促进体育旅游事业与产业协调发展,打造一批体育旅游示范项目,逐步扩大体育旅游产业规模,形成五大体育旅游功能区,实现全民健身生活方式基本覆盖。
2023年到2025年,国家体育旅游示范区创建完成。体制机制改革科学规范有序,打造2至3个体育旅游产业集群,国际体育旅游目的地基本形成,体育旅游在国际旅游消费中的地位凸显,示范经验得到复制、推广。
第十五条 发展策略
(一)推动体育、旅游、文化、健康等元素融合,创新体育旅游产品、产业、模式、机制。
坚持“旅游为本,文化为魂,体育为用”原则,创新工作机制。坚持政府主导、市场化运作的模式,积极整合全省体育旅游特色资源,着力培育体育旅游市场主体,加快转变景区、体育场馆等运作模式,以消费需求为导向,推动体育、旅游、文化、健康元素与体育旅游产品、产业的逐步融合,努力构建体育旅游融合式发展经济体系。
(二)开发全民性、全域性、全季节性体育旅游产品,加快构建海南省体育旅游产品创新体系。
开发全民性体育旅游产品,更加关注企业家高端市场、亲子市场和老年市场,针对企业家高端人群、儿童、老年人等游客的特点,开发休闲型体育旅游产品,促进海南体育旅游全民参与,营造体育旅游文化氛围。开发全域性体育旅游产品,依托海南“海、岛、山、河、林、文”等资源,开发滨海休闲、山地探险、运动康复、文化体验等体育旅游产品,促进体育旅游与全域旅游深度融合,推动体育旅游全域化。开发全季节性体育旅游产品,鼓励开发机器人大赛、电子竞技、国际象棋、竹竿舞、桥牌等全季节性体育旅游产品,合理安排各类体育赛事(活动)的举办时间,缩小冬季和夏季体育赛事(活动)的差距。
(三)科学构建海南省体育旅游项目库。
按照“可拆分、可合并、可调控、可落地、可招商”的项目管理原则,强调体育旅游项目的“市场力、吸引力、竞争力”,做好体育旅游项目的筛选、评估、审批等工作,构建海南省体育旅游项目库,并将其作为推动国家体育旅游示范区建设的一项重要抓手。
第四章 总体规划
紧紧围绕创建国家体育旅游示范区的总体目标,立足空间属性和产业属性两大维度,深刻剖析“产品-项目-产业-空间”之间的关系,抓住空间和产业两条主线,进行“空间规划、产品规划、产业规划”三大规划联动,优化体育旅游空间布局,促进体育、旅游、文化、健康等深度融合发展,丰富旅游产品体系,拓宽旅游消费空间,实现体育旅游跨越式发展,推进海南国际旅游消费中心建设。
第一节 空间规划
坚持“生态优先、陆海统筹、空间优化、重点突出、高效发展”的理念,统筹全省体育旅游资源,合理谋划体育旅游空间布局,构建以环岛体育旅游圈为引领、五大体育旅游版块为特色、五个体育旅游示范城市为核心、七个体育旅游先行区为示范的“一圈、五区、五极、七核”的空间结构,统筹推进海南省体育旅游有序发展。
第十六条 高端化建设“一圈”环岛服务设施
推进环岛高铁、环岛高速公路、环岛旅游公路以及环岛游艇码头等配套服务设施建设,提高旅游服务水平。以环岛高铁和环岛旅游公路为骨架,以海口、三亚为核心,发展包括潜水、冲浪、帆船、帆板、游艇、铁人三项等的滨海型或近海型体育旅游产品,沿线合理布局体育旅游产业集聚区、体育旅游小镇等,高品质、高水平发展相关体育旅游产业,以国际型环岛体育赛事活动增强吸引力,构建环海南岛体育旅游圈。
第十七条 差异化推进“五区”发展
依据海南各区域旅游发展现状和资源分布状况,划分出五大体育旅游版块:北部综合体育旅游区、南部热带滨海休闲度假体育旅游区、东部会展健康体育旅游区、西部山地与海上休闲运动体育旅游区、中部热带雨林民族特色运动体育旅游区。
(一)北部综合体育旅游区。主要包括海口市、文昌市、澄迈县三市县。抓住“海澄文”一体化综合经济圈的契机,发挥海口区位、交通便利的优势,利用城市人口规模大、经济消费水平高、体育设施条件好的聚集效应,推动体育旅游产业集聚发展,建设体育旅游产业集聚区,将海口打造成为国际性的综合型体育旅游目的地,增强海口体育旅游的全岛辐射能力,成为带动海南北部地区体育旅游发展的增长极。
发挥海口的示范引领作用,带动文昌、澄迈体育旅游一体化发展,依托区域优势资源,重点发展观澜湖、西海岸、东海岸、金沙湾、木兰湾、月亮湾、高隆湾、盈滨半岛海域等滨海沿线区域,鼓励发展环海口乡村旅游带、南渡江沿河流域等区域,优化区域空间布局,增强区域体育旅游功能,丰富体育旅游产品,打造国际化、现代化、综合性的体育旅游目的地。
(二)南部热带滨海休闲度假体育旅游区。主要包括三亚市、乐东黎族自治县、陵水黎族自治县、保亭黎族苗族自治县四市县,抓住“大三亚”旅游经济圈的契机,发挥三亚国际知名度高、省外游客多、消费能力强和热带滨海旅游资源集聚的优势,形成三亚体育旅游产业集聚区,以2020年亚洲沙滩运动会在三亚举办的契机,积极承办司南杯大帆船赛、国际马拉松赛、高尔夫精英赛等国际性或区域性的知名赛事活动,将三亚打造成为国际赛事名城。
发挥三亚的示范引领作用,按区域统筹原则建设体育旅游基础设施和配套服务设施,打造成为世界一流的热带滨海体育旅游休闲度假胜地。重点发展亚龙湾、海棠湾、大东海、小东海、蜈支洲岛、龙沐湾、龙腾湾、龙栖湾、清水湾、土福湾、香水湾等滨海沿线区域,推进海棠湾体育休闲公园、海洋欢乐世界等体育旅游项目。鼓励发展环三亚乡村旅游带等区域,依托吊罗山国家森林公园、尖峰岭国家森林公园,支持开发温泉康养运动、雨林探险等产品,建设保亭探索自然生态公园等旅游目的地。
(三)东部会展健康体育旅游区。主要包括琼海市、万宁市两个城市,围绕打造国际健康型体育旅游目的地、运动员康复基地与国际体育旅游论坛目的地的目标,依托博鳌乐城国际医疗旅游先行区,发挥国际先进医疗资源和优越的气候条件等优势,优先发展琼海大健康旅游度假区,大力发展健康型体育旅游产业。借助博鳌亚洲论坛、万宁国际长寿论坛等品牌会议,鼓励发展会议型体育旅游产业,大力宣传海南省体育旅游品牌,增强体育旅游品牌效应,提升海南体育旅游形象。重点发展博鳌湾、日月湾、石梅湾、神州半岛等滨海沿线区域,办好中国(海南)万宁国际冲浪节,优先建设万宁冲浪小镇,打造国际冲浪胜地。提升万泉河水上运动风情小镇、和乐龙舟渔家小镇等体育旅游项目品质。鼓励发展万泉河沿河流域等区域,打造万泉河漂流、中华龙舟大赛等体育旅游项目。
(四)西部山地与海上休闲运动体育旅游区。主要包括儋州市、东方市、临高县、昌江黎族自治县四个市县,充分发挥儋州区域综合中心城市的优势,加强跨区域体育旅游合作,统筹开发区域“海、岛、山、河、林、泉、文”等资源。重点发展海花岛、洋浦湾、鱼鳞洲、棋子湾、临高角等滨海沿线区域,鼓励挖掘和开发昌化江沿河流域及高山岭、俄贤岭、霸王岭国家森林公园、蓝洋温泉、东坡文化旅游区等主要体育旅游资源,支持东方发展航空体育旅游,包括低空跳伞、航空培训等。大力开发体验性强、群众参与程度高的体育旅游产品,推进体育与旅游深度融合发展,实现山海互动、蓝绿互补,打造西部山地和海上休闲运动体育旅游区。
(五)中部热带雨林和民族特色运动体育旅游区。主要包括五指山市、定安县、屯昌县、琼中黎族苗族自治县、白沙黎族自治县五个市县,围绕海南热带雨林国家公园,在生态环境允许的前提下,推进森林探险、攀岩运动与国家级健身步道等项目建设,促进区域体育旅游协作发展。围绕海南热带雨林国家公园体制试点工作,深入挖掘五指山国家级自然保护区、黎母山国家森林公园等热带雨林资源和黎族苗族少数民族传统体育特色资源,主要发展五指山峡谷漂流、热带雨林探险、热带雨林穿越等体育旅游产品和竹竿舞、打狗归坡等民族特色体育旅游产品,促进中部地区体育旅游产业集聚,打造中部热带雨林和民族特色运动体育旅游区。利用琼中少年女足的国际影响力,在琼中规划建设女足运动与训练特色小镇,推进琼中黎族苗族自治县全国青少年校园足球“满天星”训练营建设。打造国家南方体育训练(白沙)基地,尽快形成拳击、铁人三项、攀岩、MMA综合格斗、现代五项综合训练中心。利用屯昌“武术之乡”的品牌,开设武术学堂,建设武术基地,发展武术为主题的体育旅游项目。
第十八条 精品化推进“五极”建设
坚持精品化发展原则,以海口、三亚、儋州、万宁、琼中五个城市为核心,强化海口商务休闲体育旅游特色,突出三亚热带滨海体育旅游优势,展现儋州休闲运动体育旅游魅力,彰显万宁海上运动体育旅游品牌,塑造琼中雨林民俗体育旅游形象,将海口、三亚、儋州、万宁、琼中建设为特色鲜明、功能齐全的体育旅游示范城市。
(一)海口市。抓住“大众旅游新时代”的机遇,坚持以商务体育旅游和休闲体育旅游为核心,大力发展帆船帆板、足球和高尔夫等体育赛事,通过体育产业促进体育旅游发展,以体育旅游带动体育产业的发展。
(二)三亚市。围绕建设国际化热带滨海体育旅游精品城市的目标,以举办2020年亚洲沙滩运动会为契机,三亚市要积极打造体育旅游精品项目,大力发展海洋旅游、低空旅游等体育旅游新业态,建设成为世界一流的精品体育旅游目的地。
(三)儋州市。围绕建设国际休闲运动体育旅游精品城市的目标,儋州市要加快各类休闲运动基地、休闲驿站等体育旅游项目的建设,提升儋州国际马拉松赛、国际象棋特级大师超霸战赛等赛事的品牌影响力,创新发展马拉松、自行车等体育运动项目,打造国际知名的休闲运动体育城市。
(四)万宁市。万宁市应围绕中国(海南)万宁国际冲浪节,打造万宁冲浪小镇,塑造“激情海岸,冲浪万宁”的品牌。突出“重振兴隆”和“东山再起”两个重点,坚持陆、海、空三维度同时拓展,把万宁打造成为世界知名的体育旅游产业带。
(五)琼中县。琼中利用热带雨林、黎族苗族文化、女子足球等资源优势,发展山地运动、探险运动、女足等体育运动,推动琼中山地探险越野、琼中国际青少年足球邀请赛、足球小镇等项目建设,支持琼中探索和上海体育学院合作办学项目,将琼中打造成为国际知名的山地民俗运动旅游体验区。
第十九条 特色化打造“七核”先行
按照“南北互动、东西相融、科学统筹、特色发展”的规划思路,整合全省体育旅游资源,确定建设海口观澜湖体育健康特色小镇、儋州海花岛海上运动休闲度假区、琼海健康运动旅游度假区、万宁冲浪小镇、琼中山地民俗运动旅游体验区、澄迈智力运动产业基地、白沙体育训练基地七个体育旅游先行区,争取在项目开发、规划建设、管理运营、品牌营销等方面,成为海南体育旅游发展的有效示范。
体育旅游示范项目一览表

第二节 产品规划
结合海南体育旅游资源特点,坚持市场需求导向,充分挖掘资源优势,鼓励发展特色运动项目,构建以“四大主导、八大特色”为主的体育旅游产品体系。
第二十条 大力发展沙滩运动
海南要以举办2020年第六届亚洲沙滩运动会为契机,依托全省沙滩资源,结合沙滩运动特点,按照“改革创新、特色发展、服务民生、多元融合、对标国际”的原则,优化沙滩运动空间布局,增强沙滩运动品牌赛事活动影响力,改善沙滩运动整体发展环境,致力将海南打造成为沙滩运动训练与比赛的示范基地和国际沙滩运动消费高地,培育和树立体育旅游业界标杆。
到2025年,海南将实现全省沙滩运动创新发展、全面协同发展、面向民生发展的新局面,初步形成体系完善、制度健全、市场潜力突出、赛事活动丰富、群众基础坚实的沙滩运动发展环境。
(一)统筹全域资源,推动沙滩运动区域协调发展。
依托海南省沙滩自然资源,根据全省经济发展基础、旅游发展水平等社会条件,结合沙滩运动基础特点,打造北部、南部、西部、东部四个沙滩运动中心,带动海南沙滩运动稳步健康发展。
北部沙滩运动中心重点发展海口和文昌等地区,打造沙滩马拉松、沙滩足球、沙滩排球等运动赛事、体育集训和体育会展示范基地。南部沙滩运动中心重点发展三亚、乐东等地区,打造以沙滩足球、沙滩马拉松运动等休闲与竞技兼顾的沙滩运动。西部沙滩运动中心重点发展儋州、昌江等地区,发展沙滩汽车越野赛、沙滩摩托、沙滩徒步等户外休闲运动。东部沙滩运动中心重点发展琼海、万宁等地区,开展沙滩拔河、摔跤、沙滩体育雕塑、沙滩手球、沙滩卡巴迪等群众性沙滩运动。
积极探索海南传统民族运动文化融入沙滩运动的路径,开发沙滩运动新产品,将黎族苗族少数民族特色体育项目,如顶棍、打狗归坡、竹竿舞等与沙滩场景相结合,深入挖掘其体育文化价值。
(二)品牌赛事活动引领,突出地域特色。
完善品牌赛事活动。提升“一带一路杯”海口国际沙滩足球邀请赛、海口国际沙滩马拉松赛、全国沙滩排球巡回赛总决赛等赛事的影响力,同时结合赛事进程,做好沙滩文化展示和运动项目历史展览等丰富多彩的沙滩文化活动,扩大海南沙滩运动国际国内影响力。
打造沙滩运动嘉年华。借鉴国际经验、结合自身特点,在沙滩运动集聚带城市开展多种形式、不同主题的“沙滩运动嘉年华”活动,着力推动沙滩运动与综艺娱乐、旅游产品、民族运动、全民健身与科技手段相结合,增强“沙滩运动嘉年化”的影响力,带动体育旅游人口数量和体育旅游消费水平的提高。
促进沙滩运动形成“一市县一品一特色”。推动“沙滩嘉年华”与“亲水运动季”的有机结合,在各市县实践过程中,持续推动沙滩运动内容与形式等创新。到2022年沿海市县至少打造1-2项有特色的沙滩运动,形成“一市县一品一特色”,提升各地域、各行业、各群体的参与力度、广度和热度,发挥品牌赛事活动的引领示范作用。
(三)完善设施与服务,优化沙滩运动发展环境。
建设一流沙滩运动训练基地。以打造国家级训练基地品牌、承办国际一流赛事为目标,加强国家沙滩排球海口基地、文昌训练基地、中国排球协会海南沙滩排球训练基地等沙滩运动训练基地的规划建设,建设符合国际比赛场地规格的训练场,推动沙滩运动训练基地实现分区管理。
进一步完善沙滩运动公共服务体系。推广沙滩运动文化,积极引导沙滩运动消费,强化沙滩运动训练基地等硬件设施建设,推动优质沙滩资源向公众开放,制定并完善沙滩运动标准规范和赛事运营标准。
整体优化沙滩运动发展环境。大力宣传沙滩运动文化,推进沙滩运动走进校园,加强沙滩运动相关行业的人才队伍建设,健全沙滩运动发展体制机制,完善沙滩运动相关政策体系,营造良好的产业发展环境。
沙滩运动规划建设项目一览表

第二十一条 积极发展水上运动
按照市场化、规模化、品牌化、专业化和标准化的发展方向,坚持“敢于创新、勇于开拓,权责明晰、开放合作,因地制宜、合理布局,生态优先、优化环境”的原则,构建水上运动空间结构,丰富水上运动产品,提升水上运动品牌赛事活动水平,完善水上运动综合保障与服务,促进海南成为国际水上运动新高地。
到2025年,实现海南水上运动创新发展、统筹协调发展、生态绿色发展、包容开放发展和人民共享发展的新局面,打造海南特色的水上运动,初步形成组织机构完善、管理制度健全、俱乐部布局合理、市场潜力明显、赛事活动成熟、群众基础坚实的水上运动发展环境。
(一)优化空间结构,丰富水上运动产品。
统筹海南滨海、河流等水域资源和经济社会发展实际,根据各类水上运动特点,打造“大海口”、“大三亚”近海水上运动双核心和中部水上运动综合体验区的“双核心一区”的空间结构,推动海南水上运动有序协调发展。
“大海口”近海水上运动核心:以海口为中心,重点发展水上运动赛事、水上运动集训、水上装备会展、水上民俗运动为主的综合性水上运动,打造水上运动特色城市和国际航海城市,带动“海澄文”区域水上运动一体化发展。
“大三亚”近海水上运动核心:以三亚为中心,重点发展帆船、帆板、潜水、摩托艇等水上运动项目,打造综合性水上运动城市,带动“大三亚”区域水上运动一体化发展。
中部水上运动综合体验区:依托三河、黎族苗族少数民族文化、热带雨林等资源,在水流湍急的水域,鼓励开展漂流、龙舟、皮划艇、赛艇等竞技类水上运动项目;在水流平缓的水域,鼓励开展水上飞行、滑水、汽艇、游艇、快艇、摩托艇等娱乐休闲体验类水上运动项目;在少数民族聚居的水域,支持发展民族特色水上运动,重点打造峡谷漂流、龙舟、独竹漂、独木舟等水上运动品牌项目,加大对中华龙舟大赛和海南省全民健身运动会的宣传力度。
(二)强化赛事活动品牌,推动水上运动国际化。
支持引进国际重大水上运动赛事,以环海南岛国际大帆船赛为引领,探索与国际体育组织、协会建立长期合作机制,推动品牌赛事国际化,健全品牌赛事体系。着力打造“亲水运动季”等全民性的品牌水上活动,推动“亲水运动季”特色化、国际化、绿色化和科技化,突出海南水上运动特色,增强水上运动品牌的国际影响力,打造新的旅游消费热点、业态和品牌。
(三)加强设施保障,全面提升水上运动发展环境。
强化水上运动训练保障。改造和新建一批水上运动基地,以打造国家级训练基地品牌、承办国际国内一流水上运动赛事为目标,支持改造海口市国家级帆船帆板训练基地和万宁市国家冲浪培训基地,完善运动员公寓、陆上训练馆、器材室、会议室、餐厅、水上运动文化展示馆等配套设施,推动水上运动训练基地实现分区管理。研究建设陵水黎族自治县潜水培训基地和乐东黎族自治县潜水和赛艇培训基地。
夯实基础设施建设。率先制定水上运动设施建设标准,推进游艇码头、休闲渔业码头等基础设施建设。改造或新建帆船帆板训练基地、冲浪培训基地、潜水培训基地等水上运动基地,打造国家级水上训练基地品牌,保障各国、各省市运动队冬训,积极承办国际国内一流水上运动赛事。
全面提升水上运动发展环境。制定并完善水上运动赛事标准和群众性水上活动管理标准。支持水上运动俱乐部、协会等社会组织发展,打造水上运动发展平台,形成水上运动产业链。加强水上运动相关人才建设,丰富水上运动培训方式。推进水上运动走进校园,培育水上运动文化。
水上运动规划建设项目一览表

第二十二条 优先开发四大主导产品
(一)体育赛事。创新多元办赛模式,提升、培育和引进赛事型体育旅游产品,逐步形成环海南岛国际大帆船赛、环海南岛国际公路自行车赛、海南高尔夫球公开赛、海南国际马拉松赛、海南万宁国际冲浪大赛等主要品牌赛事,重点打造沙滩排球、帆船、帆板、冲浪、拳击、国际象棋等赛事品牌,支持培育电子竞技赛事。探索建立与国际体育赛事协会、组织的长期合作机制。推动系列赛事品牌化、市场化、规范化发展。建立以职业赛、青少年赛、业余赛为主,以巡回推广赛、配套活动为辅的赛事体系。突出以品牌体育赛事为核心,培育职业体育赛事和职业体育俱乐部,促进各市县形成“一市一赛”格局。积极推动国际性或区域性赛事组织总部入驻海南省,打造“一带一路”国际体育旅游交流中心。
专栏一:体育赛事项目
提升类:环海南岛国际大帆船赛、环海南岛国际公路自行车赛、海南高尔夫球公开赛、海南国际马拉松赛、海南万宁国际冲浪大赛、海南国际新能源汽车拉力赛、越山向海人车接力海南巅峰赛(7个);
培育类:海南国际象棋国际公开赛、海南水上摩托艇公开赛、U19国际篮球锦标赛、ABB国际汽联电动方程式大赛、陵水沙滩马拉松赛(5个)。
(二)体育休闲。依托海南气候、沙滩、热带雨林、海洋海岛等特色资源,通过多点孵化、多类型发展、多角度宣传、多渠道保障,促进海南省体育与全域旅游深度融合。树立体育休闲旅游品牌,将海南省打造成为全国人民休闲运动健身的“冬季基地”。推进布局陆域、海域、空域多类型休闲型体育旅游项目,推进高尔夫旅游发展。以举办品牌体育赛事、节庆活动为抓手,多角度宣传体育休闲,营造全民健身文化氛围、创新全民健身理念。构建市县(区)、乡镇(街道)、行政村(社区)三级全民健身设施网络和城市社区15分钟健身圈,完善各级体育协会、各类体育社会组织和社区体育健身俱乐部的建设,多渠道保障海南省体育休闲发展。
专栏二:体育休闲项目
提升类:琼海万泉河水上运动风情小镇、琼海白石岭登山运动休闲区、文昌铜鼓岭国际生态运动旅游区、文昌翁田体育运动小镇、万宁和乐龙舟渔家小镇、东方俄贤岭户外运动区、五指山热带雨林运动区、屯昌木色湖体育休闲公园、琼中奔格内乡村旅游休闲运动区、琼中百花岭登山运动休闲区(10个);
培育类:海口江东新区城市高端休闲运动示范区、三亚海棠湾体育休闲公园、琼海文化体育公园、文昌乐骑乡村休闲运动区、南渡江徒步休闲区、屯昌加乐潭水上运动乐园、陵水红角岭木棉登山运动休闲区、陵水群英乡骑行健身区、陵水光坡骑行健身区、昌化江休闲运动区(10个)。
(三)体育训练。充分发挥海南气候资源优势,围绕服务国家体育战略和体育事业目标,继续强化“阳光海南,冬训天堂”品牌,辐射带动大众化体育培训行业发展。重点建设一批体育训练基地,丰富体育训练基地设施供给,强化体育训练设施保障,提升中国足球南方训练基地、冲浪国家队培训基地、海口国家帆船训练基地、国家沙滩排球训练基地、国家海南五指山体育训练基地等体育训练基地的硬件设施与服务水平。与国际体育组织、知名体育俱乐部展开战略合作,加强海南体育及相关行业人才队伍建设,加快培养高素质复合型的体育管理人才,科学引进国外先进的青少年培训体系,为海南体育事业发展储备人才。创新推出全民性的体育训练、培训以及互动活动,助力海南省成为国民休闲体育基地、国际休闲体育度假基地。
专栏三:体育训练项目
提升类:海口国家帆船训练基地、中国足球南方训练基地、国家沙滩排球队训练基地、鹿回头半山半岛帆船港、文昌高隆湾国家沙滩排球训练基地、冲浪国家队培训基地、国家海南五指山体育综合训练基地、中国智力运动产业基地、国家体育训练白沙基地(9个);
新建类:国家体育训练南方基地、三亚体育中心、儋州体育中心、万宁体育中心、琼中女足青少年足球训练中心(5个)。
(四)体育竞技。积极引导竞赛观赏消费。加大对帆船、帆板、冲浪、高尔夫、拳击、跆拳道、举重和沙滩排球优势项目及田径、游泳基础项目,足球、篮球、排球和网球等球类项目的投入,探索海上体育运动发展新模式,科学优化运动项目结构。建立体教结合管理体制,搭建由市县级业余体校、体育传统项目学校及普通中小学组成的训练网络。广泛培养吸纳各类体育人才,加强后备人才建设。鼓励成立海南省电子竞技俱乐部联盟,促进海南电子竞技俱乐部发展,加快创新电子竞技、智力竞技等体育旅游产品,积极组织草根体育联赛,培育竞技体育发展新形态。
专栏四:体育竞技项目
提升类:中国海南(儋州)国际象棋特级大师超霸战赛、国际海钓大赛、棋子湾中国围棋冠军邀请赛(3个);
新建类:三亚ARENA体育竞技文化乐园、海南(文昌)国际现代五项城市体育公园、海南国际皮划艇巡回赛(3个)。
第二十三条 重点开发八大特色产品
(一)体育+滨海。细分体育旅游市场,推出多元化的滨海体育旅游产品,升级观光滨海体育旅游产品,深化滨海度假旅游产品,发展高端滨海休闲旅游产品,促进海南省滨海体育旅游产品升级,满足不同年龄段的客群需求。加强海南省滨海体育国际宣传力度,扩大国际市场份额,吸引海外游客。合理开发夜间滨海体育旅游活动,配置夜间体育旅游业态。以国际标准完善体育旅游服务设施,提高体育旅游服务品质,将海南打造成滨海体育旅游休闲度假胜地。
专栏五:滨海型体育旅游项目
提升类:木兰湾休闲运动旅游区、日月湾海上运动旅游区、龙栖湾海上运动旅游区、盈滨半岛休闲运动旅游区、清水湾休闲旅游区、陵水分界洲岛国际海上运动区、棋子湾休闲运动旅游区(7个);
新建类:海口国际滨海及海上运动示范基地、三亚国际滨海及海上运动示范基地、陵水海洋欢乐世界(3个)。
(二)体育+民俗。挖掘海南省传统民俗特色体育旅游资源,创新“体育+民俗”融合方式。大力发展民俗体育体验、民俗体育培训、民俗体育表演、民俗体育节庆等多元民俗体育旅游项目。做强竹竿舞、渡水腰舟、赛龙舟、武术等品牌民俗体育项目。发展泼水节、少数民族传统体育运动会等节庆,形成海南省民俗体育旅游的特色品牌。逐步推动海南省建立“一月一节庆,一市(县)一活动,一村一特色”的民俗型体育旅游新格局。
专栏六:民俗型体育旅游项目
提升类:泼水节、“三月三”、海南五行桩(3个);
新建类:海口新坡民俗文化小镇、五指山黎苗文化小镇(2个)。
(三)体育+探险。实施规范化、科学化、生态化、可持续的发展模式,鼓励发展热带雨林探险、定向运动、海洋探险、登山探险、野外生存等活动。统筹规划、合理布局,建立特色化的户外探险基地、训练基地,丰富产品类型。设计主题化、特色化体育旅游探险路线,辐射带动沿线旅游发展。采取多元化营销方式,加大宣传和促销力度,打响体育探险旅游品牌。做好体育旅游安全保障工作,为游客提供安全可靠的探险旅游环境。
专栏七:探险型体育旅游项目
提升类:万泉河漂流探险、红峡谷漂流探险(2个);
新建类:尖峰岭热带雨林穿越探险、五指山热带雨林穿越探险、鹦哥岭登山探险、南渡江溯溪探险、古银瀑布降瀑探险、卧龙山登山探险、保亭探索自然生态公园、霸王岭登山探险、七仙岭登山探险、吊罗山登山探险、黎母山热带雨林穿越探险(11个)。
(四)体育+健康。充分发挥海南气候、温泉、热带特色现代农业等资源优势,并用好异地就医、医保即时结算等政策,引进、提升和打造一批健康型体育旅游项目。推动医疗资源集聚,促进健康型体育旅游规模化发展,加快培育体育健身、运动康复、气候医疗、特许医疗、健康管理、营养饮食、照护康复、医学美容和抗衰老等体育健康旅游产业,形成体育健康旅游产业链。将海南省打造成为国际健康型体育旅游目的地和运动康复基地。
专栏八:健康型体育旅游项目
提升类:观澜湖国际运动康复基地、海棠湾·上工谷中医药康养特色小镇、三亚南田温泉运动康复区、三亚半岭生命健康休闲小镇、儋州蓝洋温泉养生休闲小镇、琼海官塘温泉健康养生小镇、文昌航天康养小镇、万宁兴隆健康养生小镇、屯昌新兴康养小镇、霸王岭森林健康养生小镇、保亭七仙岭温泉养生度假小镇、红坎热带河谷慢生活养生休闲区、木棉湖国际养生休闲小镇(13个);
新建类:松涛天湖疗养休闲生态园区、五指山国家级健身步道、南丽湖康体疗养体验式度假旅游区、乌坡南药养生风情小镇(4个)。
(五)体育+科技。推动体育与科技相结合。促进人工智能等现代科技元素融入体育运动中,开发人机对抗、机器人大赛等体育旅游产品,增强体育运动的科技感、体验感与观赏性。推动体育与游学相结合。依托海南热带雨林、海洋、海岛等资源,建立以实体体育科普馆为基础,流动体育科普馆、虚拟现实科技馆、数字体育科普馆等为补充的现代体育科普馆体系。创新开发集教育性、趣味性和娱乐性于一体的体育科普产品。
专栏九:科技型体育旅游项目
提升类:海南热带动植物园科普基地、东寨港红树林博物馆、海南海洋生态考察基地、海口火山公园考察基地、南天热带植物园科普基地、兴隆植物科普基地、海南尖峰岭国家级自然保护区科普馆(7个);
新建类:海口体育科技体验中心、三亚体育科技体验中心、五指山热带雨林科考基地、霸王岭科普基地、七仙岭热带雨林科普基地、黎母山科普基地、吊罗山科普基地(7个)。
(六)体育+极限。依托海南海洋、山地等地形地势优势,借鉴国外极限运动经验,大力发展山地自行车、低空飞行、冲浪、跳伞、溪降、漂流、潜水、滑翔、攀岩、定向运动等体育极限运动。引入国际知名极限运动俱乐部、企业,激活海南省极限体育运动市场,探索体育极限旅游新业态。建设极限运动主题公园等体育极限试点基地,做好引导示范。加强品牌宣传和安全性保障,稳步发展海南省极限体育旅游。
专栏十:极限型体育旅游项目
提升类:日月湾冲浪基地、陵水分界洲岛潜水运动基地(2个);
新建类:乐东潜水运动基地、昌江潜水运动基地、三亚低空飞行试点基地、琼海低空飞行试点基地、文昌低空飞行试点基地、陵水牛岭翼装滑行示范基地(6个)。
(七)体育+会展。充分利用博鳌亚洲论坛等会展品牌优势,引进和培育一些国际化、专业化的体育会议、论坛,充分发挥国际体育会议、论坛的作用,打造国际知名体育旅游会议目的地。积极举办体育旅游产业会展,推动体育旅游会展服务、贸易专业化,打造体育旅游会展服务贸易平台。探索创新会议场馆利用方式,提升会展场馆利用率。发挥海南会奖旅游协会的作用,鼓励开发具有体育元素的会奖旅游产品,增强会奖旅游产品的参与性、体验性,塑造海南会展旅游品牌。
专栏十一:会展型体育旅游项目
提升类:博鳌亚洲体育论坛;
新建类:海南进口体育用品装备博览会
(八)体育+演艺。重点开发具有海南特色的体育旅游品牌演艺节目。鼓励在城市大型场馆、户外场地、景区景点等发展体育演艺产品,如广场舞表演、街舞表演等体育演艺活动。鼓励创作以体育为主题的文学、影视作品,营造浓厚的体育旅游文化氛围。
专栏十二:演艺型体育旅游项目
提升类:三亚千古情演艺剧场、海棠湾梦幻不夜城(2个)。
第三节 产业规划
在海南深入推进全域旅游建设的背景下,推动体育、旅游深度融合发展,加快培育体育旅游产品、产业,建设海南体育竞赛活动品牌与产业生态,促进体育旅游产业升级,努力实现体育旅游的跨越发展。
第二十四条 推动体育产业与旅游产业深度融合
(一)推动群众体育运动与旅游深度融合。
推动体育旅游产品、业态建设。推动体育旅游全民参与,大力发展群众基础广泛、市场发育较好的户外运动旅游,如水上运动旅游、滨海运动旅游、山地运动旅游、雨林运动旅游、徒步旅游、自行车运动旅游等。重点发展具有海南特色、高消费的健身休闲运动旅游,如高尔夫运动旅游、航空运动旅游、游艇汽艇旅游、潜水运动旅游、海上运动旅游等。促进体育旅游与健康、文化、教育、养老、农业、林业等产业融合发展,加快培育体育旅游新产品、新业态。
推动全域体育旅游建设。依托海南体育旅游资源,并结合全域旅游建设,推进房车露营基地、休闲驿站、体育中心、体育公园等体育旅游配套服务设施和体育旅游小镇、体育旅游景区(度假区)、体育旅游综合体等体育旅游项目建设,加快体育旅游产业集聚,打造海口、三亚等若干个体育旅游产业集聚区。科学合理规划体育旅游线路,沿环岛旅游公路、海榆中线和干线公路等交通线路,万泉河、昌化江、南渡江等自然河流,中部黎族苗族少数民族聚居地区以及乡村旅游发展地带,打造滨海度假、河流探险、雨林穿越、民俗风情、乡村休闲等多层等级、多种主题的体育旅游风情带,盘活全省体育旅游资源,形成“点线面”联动的体育旅游网络系统。
(二)推动体育竞赛活动与旅游深度融合。
推动体育竞赛活动品牌建设。支持举办足球、篮球、排球、羽毛球、马拉松、射箭、自行车、象棋、国际象棋、桥牌等大众广泛参与的体育赛事活动,争取打造3至4个具有广泛影响力的竞技体育赛事活动,营造良好的体育旅游氛围。重点塑造高尔夫、马拉松、自行车、帆船、帆板、冲浪等品牌体育赛事,争取打造6至7个具有国际一流水平的体育赛事,提升海南体育旅游的品牌影响力和整体形象。积极培育陀螺、射弩、龙舟等民俗传统体育赛事活动,传承并弘扬海南黎族苗族民俗传统体育文化,突出海南民俗特色。努力提高举重、拳击、帆船、帆板、冲浪等传统优势体育竞技项目的竞技水平。探索发展电子竞技等时尚体育竞赛活动。
推动体育竞赛活动产业生态建设。构建以体育竞赛活动为核心,场馆设施完善、组织管理协调、媒体传播广泛的产业生态系统。一是推进高规格、综合性的体育场馆设施建设进程,围绕打造国家体育南方训练基地的目标,按照“一核多点”的布局思路,以国际标准,打造集赛事服务、体育训练、医疗康复、科研办公等功能为一体的,高科技、现代化的国家级体育训练基地,强化体育竞赛活动的场馆场地设施保障。二是加快培育海南体育旅游组织,推动打造海南省体育竞赛活动统一管理平台,统一管理全省的竞赛活动引进、竞赛活动名称确定、竞赛活动组织举办、竞赛活动信息发布等事宜。与国际体育组织、行业协会联合举办国际体育竞赛活动,加强在体育旅游方面的国际交流合作,提升体育竞赛活动组织管理水平。三是大力发展体育旅游媒体传播行业,在报纸、电视、电台等传统媒体行业和微博、微信公众号、抖音等新媒体传播平台新增体育旅游板块与内容,拓展体育竞赛活动的传播渠道,增强体育旅游的影响力。
第二十五条 促进体育旅游产业升级
(一)促进体育旅游产业国际化。海南主动融入“一带一路”建设,发挥作为“21世纪海上丝绸之路”重要节点作用,抓住建设海南自由贸易港的重大机遇,加强与泛南海区域的国家、地区在体育旅游方面的交流,在引资引智、市场开发、教育培训、竞赛活动等方面展开务实合作,共同建立体育旅游产业发展机制,联合举办以“海上丝绸之路”为主题的体育旅游品牌赛事,合作开发国际体育旅游精品路线,在海南东部、南部、西部、北部、中部探索设立5个免税体育用品店。
(二)鼓励发展体育旅游装备制造业。推动已有体育用品制造企业转型升级,引进国内外领军体育装备制造企业。支持企业研发自行车、帆船、帆板等体育装备,提高航空航海模型、潜水装置等高端器材装备的制造水平。鼓励体育类企业积极参加高新技术企业认定,提高核心技术和产品的自主创新能力,打造一批具有自主知识产权的体育用品知名品牌,培育一批一流的体育类企业。
(三)加快培育体育旅游服务业。鼓励发展体育旅游中介服务,加快培育推广公司、广告公司、文化传播公司、会计事务所等体育旅游中介公司,为海南体育竞赛活动,提供策划、包装、推广与代理等服务。探索设立海南国际体育产权交易中心,大力发展体育旅游金融服务,建立健全体育旅游投资退出机制,提供各类体育旅游保险服务。努力提高体育旅游科技服务水平,推动体育旅游与互联网、人工智能等深度融合,力争在体育竞赛活动直播、转播技术等领域有所突破。完善体育旅游配套服务,鼓励旅行社结合海南体育、旅游资源和体育竞赛活动,设计海南体育旅游特色产品和精品路线。加快培养体育旅游导游、讲解员等体育旅游服务人员,建设具有海南特色的体育主题酒店、露营基地。
第五章 系统建设
第二十六条 体育旅游信息化建设
(一)构筑3大智慧体育旅游服务平台。依托阳光海南网、全域旅游监管平台和APP等,重点建设智慧体育旅游服务平台、智慧体育旅游管理平台、智慧体育旅游营销平台,形成全省统一的体育旅游服务和管理平台。智慧体育旅游服务平台:完善阳光海南网体育旅游信息,开发海南省体育旅游咨询APP和旅游微信公众号,协同景区、酒店、旅行社、乡村民宿、交通等,满足游客线上预订、购买、查询等功能。智慧体育旅游管理平台:实现对城市和景区的车流、游客、消费等要素监测,为政府管理和企业决策提供依据。智慧体育旅游营销平台:积极发展体育旅游电子商务平台,建立海内外营销网站,开发虚拟旅游宣传系统。
(二)创建多个智慧体育旅游示范点。实施“智慧体育旅游景区(点)试点示范”工程,争取到2025年,建成海口、三亚、儋州和万宁4个智慧体育旅游示范城市,打造海口观澜湖体育健康特色小镇、儋州海花岛海上运动休闲度假区、琼海健康运动旅游度假区、万宁冲浪小镇、琼中山地民俗运动旅游体验区、澄迈智力运动产业基地、白沙体育训练基地七个智慧体育旅游先行区。积极推进各市县体育旅游特色小镇、体育旅游训练基地、体育旅游度假区等智慧化发展,创建多个智慧体育旅游景区(点)示范点,基本实现智慧服务全覆盖。
第二十七条 体育旅游营销品牌化建设
基于全省体育旅游发展现状和资源优势,做好体育旅游市场分析,细分国内外体育旅游市场,建立完善的品牌营销体系。有效利用节事活动营销、新媒体营销、国际化营销和区域合作营销等方式,加大体育旅游品牌和产品的宣传力度,扩大海南在国际国内体育旅游市场上的影响力。
(一)节庆活动营销。建立节庆活动、赛事活动营销体系。以“海南国际旅游岛欢乐节”等品牌节庆活动为引领,创新举办“环岛骑游节”“海南徒步穿越之旅”“海钓旅游节”“国际龙舟狂欢节”等全民节庆活动,营造“月月有节庆、季季有特色”的节庆氛围,引爆海南省体育旅游市场。着力打造环海南岛国际公路自行车赛、环海南岛国际大帆船赛、海南高尔夫球公开赛、海南国际马拉松赛、世界第一大力士比赛等一批精品国际赛事,扶持和引进具有国际影响力的赛事活动,形成规模赛事经济,强化“国际体育赛事集聚地和引领地”的形象,提升体育品牌影响力。
(二)新媒体营销。重点利用微博、微信、手机APP、微视频和旅游网站,增强体育旅游市场影响力。在微博、微信方面:开通微博账户,定点发布海南省体育旅游资讯,分享特色新鲜事。开通网红直播,与粉丝进行实时互动。开设海南体育旅游微信公众号,定期推送旅游信息,完善体育旅游信息查询系统。在手机APP方面:开发线上APP,实时更新信息,设置位置查询、酒店预订、餐饮预订、游线查询等功能。在微视频方面:拍摄海南体育旅游系列主题微电影、宣传片,开展海南体育旅游原创主题微视频征集、评选活动。在旅游网站方面:利用阳光海南网,开发海南体育在线旅游系统,丰富体育旅游产品科技展示方式。与知名社交网站、主流媒体网站合作,丰富海南省体育旅游游记、旅游攻略、旅游点评,增加海南省体育旅游搜索率,提升体育旅游国际影响力。
(三)国际化营销。建立和完善海南省海外体育旅游宣传口号、视觉包装等形象标识系统,在符合相关法律法规基础上,借助国际电视频道、国际电台、国际航班刊物等媒介开展营销活动。健全旅游营销推广机制,将体育旅游纳入全省对外宣传工作体系范畴,有计划地在境外重点客源地,定期举办相关营销活动。在美国、俄罗斯、日本、韩国等国家或欧洲、香港、澳门、台湾等地区定期开展特色化、个性化的“海南体育旅游推介会”。搭建网络及自媒体营销平台,利用具有全球影响力的社交媒体进行体育旅游营销。
(四)区域合作营销。充分利用博鳌亚洲论坛等国际交流平台,推动海南省与“一带一路”沿线国家和地区进行体育旅游领域合作,支持建立“21世纪海上丝绸之路体育旅游合作平台”,互相开放市场,组建公平竞争、互惠互利的体育旅游联合体。重点加强海南省与东南亚国家的沟通交流,开展体育旅游主题会议论坛,加强跨国体育旅游合作。同时,积极对接粤港澳大湾区、泛南海旅游经济合作圈,深化琼州海峡合作,推进区域体育旅游协同发展。
第二十八条 体育旅游标准化建设
(一)构建和完善体育旅游标准体系。构建与国家标准、行业标准协调配套的,且适应海南体育旅游业发展需求的体育旅游标准体系。研究制定海南省体育旅游服务质量规范、体育旅游场所标准、体育旅游服务设施标准、体育旅游安全卫生标准等地方标准、团体标准或企业标准。到2025年,初步构建和完善海南省体育旅游标准体系。
(二)实施体育旅游企业标准化试点示范工程。在全省范围内组织开展体育旅游标准化试点示范工作,有计划有步骤稳步推进全省体育旅游服务标准化。实现试点先行,典型示范,全面推广。先期组织体育旅游相关企业开展省级旅游服务标准化试点,通过试点工程培育一批体育旅游服务标准化示范企业。
(三)完善体育旅游标准化政策体系。完善标准化人才教育培训体系,加强海南省各级体育和旅*行游**政管理部门的体育旅游标准化专业培训,加快建设一支数量足、水平高、结构优的体育旅游标准化专家队伍。评选出一批体育旅游标准化示范单位,树立标准化典型。
第二十九条 体育旅游市场主体建设
(一)构建多元化市场主体。
1.发挥国有企业的主体作用。
重点搭建省属国有资本控股的体育旅游产业发展主体,重组全省体育、旅游国有企业,整合优质体育旅游资源,坚持市场化运作,围绕国际旅游消费中心战略目标,专注于海南国际化旅游消费全产业链投资、开发、管理及运营,充分发挥国有企业在国际旅游消费中心建设中的引领作用。
2.鼓励社会力量参与。
引导社会力量参与健身休闲设施规划、建设、运营和管理,参与建设小型化、多样化的体育场馆,倡导以多种模式建设、管理、运营体育场馆。推动体育项目协会改革和体育场馆资源所有权、经营权分离改革,加快开放体育资源。
3.扶持体育旅游企业发展。
积极扶持、培育一批具有核心竞争力的体育旅游民营企业,鼓励本地大型体育旅游企业挂牌上市,实施跨国经营、海外并购,扩大产品出口和服务贸易。大力扶持本地中小微体育旅游企业,打造一批拥有自主知识产权的知名品牌体育旅游企业。引进具有国际影响力的跨国体育公司,在海南省设立企业总部,鼓励世界级高端体育赛事品牌入驻。
4.支持体育俱乐部发展。
将对体育俱乐部发展的支持纳入海南省体育旅游发展的整体战略中,支持发起成立海南省体育俱乐部联盟,打造海南省体育俱乐部统一的管理平台,统筹管理海南各类体育俱乐部,促进海南体育俱乐部稳步有序健康发展。
支持职业体育俱乐部发展。坚持国际化、特色化、市场化发展理念,秉持职业体育俱乐部“不求所有,但求所在”的思路,引进国际国内先进经验和经营管理模式,打造一批高水平、专业化的职业体育俱乐部,促进高尔夫、游艇、帆船、足球、篮球、武术、拳击、国际象棋等职业体育俱乐部规范发展。严格职业体育俱乐部准入标准和运行监管,加强项目协会和职业体育俱乐部的基础建设和规范建设,不断提高海南省职业体育水平。发挥职业体育俱乐部对旅游、体育等相关产业的带动作用,积极引导体育旅游消费,扩大体育旅游消费群体,丰富体育旅游产品供给,提升海南体育旅游消费水平。
支持青少年体育俱乐部发展。鼓励社会多方力量参与,开展青少年体育俱乐部的创建工作,探索建立动态管理机制,推动海南青少年体育俱乐部快速健康特色化发展。加强青少年体育俱乐部创建、管理、运营、评价等方面工作的指导,规范标准,完善服务,提高俱乐部从业人员的专业化水平和承接政府购买服务的能力。发挥青少年体育俱乐部的作用,开展青少年体育技能培训与体育知识普及工程,建立一批高水平体育后备人才队伍。加强与中小学校的合作,积极配合中小学做好校内课后体育服务工作。
支持社区体育健身俱乐部发展。贯彻落实全民健身计划,按照国家体育总局要求,借鉴上海等地区先进经验,结合海南发展实际,以多元运作的模式,开展社区体育健身俱乐部的创建工作,探索建立俱乐部的产品供给机制、服务评价机制与发展激励机制,推动海南社区体育健身俱乐部健康发展,提升海南体育公共服务的能力和水平。社区体育健身俱乐部应以自身品牌建设为抓手,积极开展群众性体育活动,组织群众性体育赛事,不断丰富大众体育的内容形式,努力提供多元化、个性化、科学化的体育公共服务。策划组织以民族传统体育为主题的赛事活动,弘扬和保护海南民族传统体育文化。加强与重点景区(点)在产品开发、活动组织、赛事运营、品牌营销、场地管理等方面展开深度交流与合作,促进大众体育与大众旅游深度融合发展。
(二)优化市场主体服务环境。
加强海南省体育旅游市场环境治理与投诉处理,建立以游客评价为核心的旅游目的地评价体系,提高游客体验性和培养游客忠诚度。着重推进体育旅游景区和服务智能化建设,提升游客消费的便利性、舒适性。持续完善全省体育旅游基础设施配置,加强对旅游标识、旅游厕所、停车场、自行车服务站、露营营地、绿道等建设,优化体育旅游服务环境。全面推进全省体育旅游标准化体系建设,推动体育旅游向现代化、集约化、品质化、国际化方向发展。
第三十条 体育旅游文化氛围建设
(一)注重海南省学校体育教育。
保障体育课课时,倡导“阳光锻炼一小时”。完善体育课程设置,开发新颖多样的体育活动形式,普及实施中小学生游泳教育,积极推动户外运动课堂,开展篮球、排球、冲浪、足球、徒步等特色化户外课程。支持开展竹竿舞、武术、射弩、陀螺等传统民族体育入校园活动,传承海南省优秀民族体育活动和文化。全面实施“健康阳光、好学上进、勤劳诚信、文明朴实”的海南学生特色印记工程和“一校一特色、一校一品牌”建设,深化体育发展理念,全面激发学生体育运动活力。
(二)常态化开展文明旅游志愿活动。
各市县要积极组建文明旅游志愿者服务总队,并在重点体育旅游景区(点)、交通枢纽等区域常设文明旅游志愿服务站(亭)。完善志愿者的招募、选拔、培训、管理机制,搭建海南文明旅游志愿服务平台。
第六章 实施保障
第三十一条 政策保障
支持和保障重大体育旅游项目用地、用林、用海需求,严格执行《海南省生态保护红线管理规定》,切实做好体育旅游项目用地规划与《海南省总体规划(空间类2015-2030)》、生态保护红线的衔接。
研究制定促进海南省体育俱乐部发展的相关政策,在设施建设、活动组织、行政审批以及与旅游业、文化体育等产业融合发展等方面予以政策支持,积极落实国家出台的税费优惠相关政策,创新海南体育发展新模式,提升海南体育发展的整体水平,拓宽体育旅游消费空间。
鼓励出台体育旅游惠民便民政策。在设施建设、门票价格等方面予以政策支持,为群众和游客提供良好的体育旅游环境,共享体育旅游建设成果。
第三十二条 体制机制保障
发挥海南旅游与文化体育高度融合的制度优势,健全体育旅游管理机构设置,积极履行职责。加快政府职能转变,深化“放管服”行政审批制度改革,进一步健全政府购买体育旅游公共服务的体制机制,简化体育旅游项目立项审批手续。
支持推进各市县健全旅游文化市场综合管理执法体系,打击各种体育旅游经营过程中的非法、违法行为,高效监管海南省体育旅游市场。
发挥社会行业的组织管理作用,探索制度创新,做大做强做实体育总会,用市场化手段,鼓励社会各界力量参与筹办、组织多种形式的体育旅游活动,如体育赛事活动、大众体育活动和公共体育服务等。
第三十三条 人才保障
将体育旅游人才队伍建设纳入海南省人才发展规划。加强体育旅游领军、创意、经营管理、服务等人才队伍建设。鼓励海南省高等院校与国内外知名体育旅游院校、体育旅游企业合作,开展体育旅游产教融合等试点示范工程,培养创新型、应用型、复合型人才。实施开放的人才引进政策,大力吸引海外从事水上运动、沙滩运动、高尔夫旅游等与国际旅游消费中心建设相适应的各类优秀专业人才。持续吸纳国内外高等院校、科研机构、体育旅游企业等行业精英,进一步完善海南省体育旅游专家智库。探索建立与国际接轨的全球体育旅游人才招聘制度和管理制度。允许体育旅游高端人才在海南省兼职,创新“候鸟型”体育旅游人才的登记、选用机制,提升海南省体育旅游人才资源配置效能。提高国外高端体育旅游人才落户海南的审批效率,制定并完善就业、生活、住房、子女教育等人才服务和保障政策。
顺应时代发展要求,注重对相关行政部门的知识更新和业务培训,促使体育旅游企业培训常态化。探索建立适合海南省体育专业技能培训和认证系统,优化体育旅游专业人员的结构和数量。
第三十四条 资金保障
支持海南省重大体育旅游项目的建设,鼓励社会资本设立市场化运作的产业投资基金,共同支持体育旅游产业发展。完善对各类免费、低费提供公共服务体育场馆的补贴制度。
鼓励商业银行加大对体育旅游企业的信贷投放,增加适合中小微体育旅游企业特点的信贷品种。鼓励企业采取多渠道融资方式,在体育公共基础设施建设与运营上,探索推广政府和社会资本合作模式。鼓励保险公司创新体育旅游保险机制。探索对培育创新性、示范性体育旅游项目实施奖补政策。
第三十五条 设施保障
推进省级体育中心、全民健身运动中心、体育公园、休闲驿站等体育公共基础设施建设,完善体育旅游设施配套服务体系。逐步扩大体育场馆的开放程度,在城市社区建设15分钟体育生活圈,推动体育场馆等设施共享共用共建。
统筹建设一批便民利民的具有海南省文化特色的中小型体育场馆、公众健身活动中心、户外多功能球场、健身步道等场地设施,努力形成省、市县、乡镇(街道)、村(社区)四级公共体育服务设施体系。按照常住人口配置公共体育服务设施,不断扩大城市居民可享受的公共体育服务资源。
因地制宜,利用郊野公园、城市公园、公共绿地等配置市民游客自主参与的游憩型体育健身设施。建设覆盖全省、互联互通的自行车绿道和健身步道。在有条件的商务楼宇、闲置场地和建筑物屋顶、地下室等区域设置体育设施。引导社会力量盘活现有存量资源,改造旧厂房、仓库、老旧商业设施等用于体育健身。力争国家支持,积极引导社会力量在海南建设一批国家体育运动项目的冬训基地、训练场馆、体育俱乐部、运动员康复休养基地等。
第七章 近期行动计划
2020年至2022年重点和主要工作:
1.建设施,打基础。推进全民健身场馆设施和全民健身路径建设,强化体育供给。广泛宣传开展全民健身运动和青少年体育活动,厚植群众体育和学校体育基础,营造浓厚体育氛围。
2.创模式,优流程。在海南自由贸易港政策的指引下推进体育发展模式创新和制度创新,建立有利于政府主导、企业主体、市场驱动、社会参与、专业运营的体育工作制度平台。对体育工作特别是赛事运营服务商的选择以及赛事申报、审批、运营、监管、风险管控流程进行完善、规范和优化。
3.建基地,抓试点。以建设国家队南方训练基地、打造重点市县体育旅游产业带为抓手,坚持世界眼光、国际标准、高点定位,海南特色,推进一点多核、一城一品、一馆多场、体教融合、体医结合、错位发展的体育综合体建设,打造集人才培养、科教研发、企业孵化、营销支持、健康生活为一体,宜训、宜教、宜业、宜养、宜居、宜游的旅游体育小镇群落。
4.引赛事、创“IP”。逐步引进国际、国内适应海南特色发展的高附加值体育赛事,支持三亚办好第六届亚洲沙滩运动会。引进国内外知名赛事策划运营公司进行赛事孵化,重点扶持海南特色原创赛事,逐步打造出海南独有的精品赛事。同时,选择相对安全的比赛,积极稳妥推出竞猜彩票,为做强竞猜体育彩票积累经验。
5.设基金、建集团。探索发起设立海南体育发展基金,推动搭建体育产权交易及投融资平台。加大招商引资力度,推动成立海南体育产业集团,做大做强海南体育企业,扶持体育俱乐部建设及股份制、会员制的经营模式,以市场化、产业化方式吸引社会资本助推海南体育事业发展。
6.促集聚、谋联合。用好海南自由贸易港的免税政策优势,积极引进国际单项体育联合会的中国总部或华南区域总部,逐步形成体育联合会聚集的单项体育“领馆”区,探索建立多个体育用品免税区,推动举办进口体育用品博览会。与国内国际体育组织进行战略合作,取长补短,共享共赢。做强“体育+”大文章,加强投资企业整合,不断推进和实现跨企业、跨行业和跨地区的融合发展。
7.引智力、聚人才。推动建立海南体育产业发展人才智库,凝聚国内外体育专业机构、专家和企业家等智力资源,以项目为载体,以政府购买服务方式,推进体育“产、学、研、用”研究,吸引专家学者及成果落户海南。同时,结合举办各级各类体育研讨活动,为海南体育事业发展开拓思路、决策咨询、论证实践、总结推广提供智力支持,吸引更多人才聚焦海南体育发展。
8.建站点,办培训。与相关体育院校和科研院所合作,推动建立海南体育博士科研工作站、体育博士后流动站,提升海南体育科研水平,提高科技助推海南体育发展能力。与相关国内外体育组织协会合作,开展海南所需各级各类体育职业资格认证、培训工作。
9.优网络,强智能。推动建立海南体育产业资源云平台,理清海南体育基础数字和动态趋势。大力探索和推进人工智能、5G技术、物联网、穿戴设备、新能源等在海南体育事业发展中的应用,为海南体育科技产业赋能,适应互联网生态和海南自然生态,迎接5G时代的到来。
10.抓品牌、塑文化。坚持回应国家体育重大需求和海南自由贸易港建设要求,坚持以人为本、兼容并蓄、守正创新,坚持打造海南特色体育项目、体育赛事、体育活动、体育产品、体育衍生品、体育产业、体育业态、体育模式,树立海南特色体育品牌,构建海南自由贸易港独特的体育文化,不断提升海南体育文化的传承力量、推广力量、传播力量和推动力量。
附表1:海南省各市县体育旅游发展指引

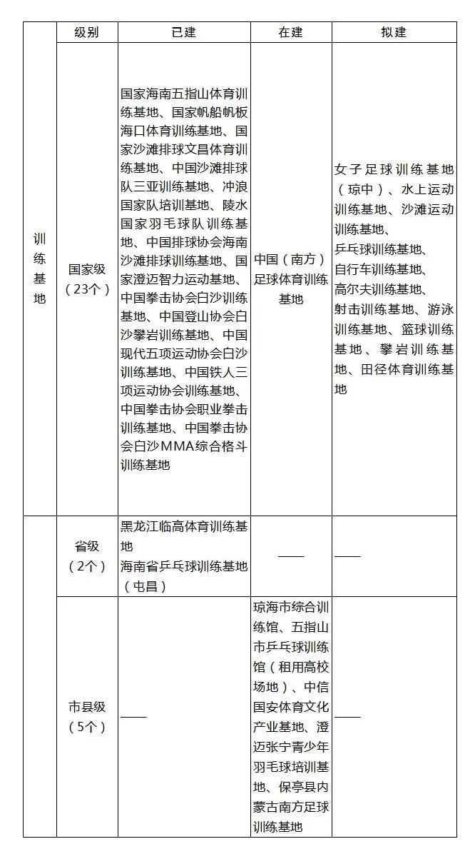
附表2:海南省体育训练基地一览表

来源:海南省人民政府网
编辑:刘爽
审核:万驰 余菁菁