








一等奖,太优秀了这篇体育教学设计
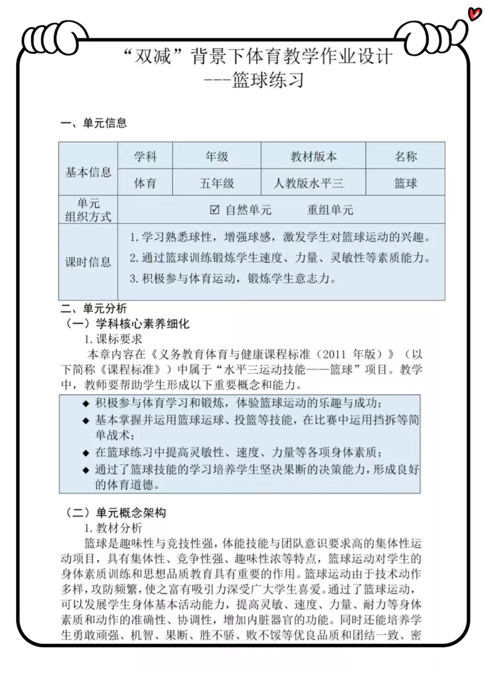
人教版水平三体育五年级《篮球》
课时信息:
1.学习熟悉球性,增强球感,激发学生对篮球运动的兴趣。
2通过篮球训练锻炼学生速度、力量、灵敏性等素质能力。
3积极参与体育运动,锻炼学生意志力。
欢迎大家留言讨论
#体育教学设计#体育考编教学设计#小学体育教学设计









一等奖,太优秀了这篇体育教学设计
人教版水平三体育五年级《篮球》
课时信息:
1.学习熟悉球性,增强球感,激发学生对篮球运动的兴趣。
2通过篮球训练锻炼学生速度、力量、灵敏性等素质能力。
3积极参与体育运动,锻炼学生意志力。
欢迎大家留言讨论
#体育教学设计#体育考编教学设计#小学体育教学设计