第五期,给大家分享的是如何写好执行申请书。
俗话说,徒法不足以自行,法院作出的判决只有执行后才能真正实现当事人的诉讼请求,进而维护司法权威和公平正义。执行申请书,指的是在持有生效裁判文书的基础上,向法院请求强制执行的书面请求,写好执行申请书是启动执行程序的必要条件和重要手段。
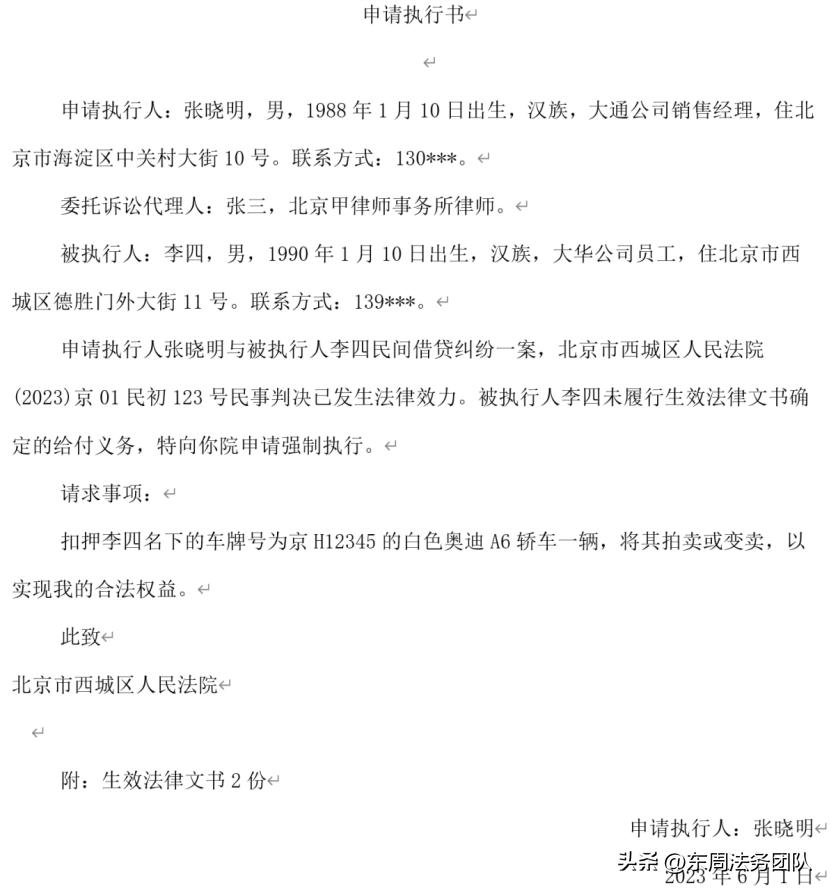
执行申请书主要包括首部、生效裁判、请求事项三部分。

一、首部信息部分要确保执行法院能够准确找到双方当事人
首部一般包括标题、申请执行人基本情况、被执行人基本情况等。标题应当写在正文的正上方,用黑体字或者加粗字体。标题应当简明扼要,一般为“申请执行书”。申请执行人基本情况,主要包括申请执行人的姓名或者名称、性别、民族、出生年月日、工作单位、住址、联系电话等;并根据实际情况写明申请人的法定代理人、委托诉讼代理人的相关信息。被执行人基本情况参考申请人信息格式写明。首部信息格式要规范,信息要完整真实,能够让执行法院准确找到双方当事人。
二、生效裁判部分要给予执行法院充分必要帮助
这一部分是执行申请书的核心内容,应当清楚载明以下要点:
(一)申请执行人和被执行人的姓名或者名称,以及案由。这些信息可以帮助法院确定案件的基本情况和当事人的身份;
(二)生效法律文书的作出机关、文号、日期等。这些信息可以帮助法院核对执行依据的真实性和有效性。
(三)生效法律文书确定的义务内容和履行期限等。这些信息可以帮助法院判断被执行人是否已经履行或者部分履行了义务,以及是否存在履行障碍或者免责事由等。(四)申请强制执行的理由。这些理由可以帮助法院了解申请执行人的诉求和利益,以及被执行人的履行情况和态度等。
在写这一部分时,应当注意语言要简洁、准确、完整,不要遗漏或者重复重要信息,不要使用模糊或者错误的表述,不要引起歧义或者误解;格式要规范、统一、清晰,不要使用不必要或者不规范的符号、缩写、空格等,不要使用不合适或者不一致的字体、字号、颜色等,不要使用不清楚或者不规范的段落、缩进、对齐等;内容要符合逻辑、法律、事实,不要自相矛盾或者违反法律规定,不要捏造或者歪曲事实,不要提出无理或者无关的请求。

三、请求事项部分要赋予执行法院明确具体目标
执行申请书的请求事项是指申请执行人向法院提出的具体执行内容和方式,它是执行申请书的目的和依据,也是法院执行工作的指导和依据。
请求事项要明确合理,应当遵循以下原则:首先,申请执行人应当根据生效法律文书确定的义务内容,明确提出自己要求执行的具体内容和方式,不要模糊或者笼统,不要超出或者低于生效法律文书确定的范围,不要与生效法律文书相抵触或者矛盾。
其次,申请执行人应当根据自己的实际情况和诉求,选择合适的执行方式,不要提出无理或者无关的请求,不要损害其他当事人或者第三人的合法权益,不要违反法律规定或者公序良俗。
师傅领进门、修行在个人。写好案件材料当然也包括执行申请书,一定不是只靠听别人讲解就可以做到的,必须得结合各自不同的案情来排兵布阵、遣词造句,即使是东周法务团队,也不可能做到一个模板打天下。必要的时候,建议寻求专业人士的指导和帮助。如果您有相关问题的困扰困惑,欢迎私信评论咨询东周法务团队,我们有专业的律师团队为您把关撰写,关注我们将有更多精彩的内容。

执行申请书模板