摘要:引入翻转课堂教学模式,改变传统的足球教学模式。将高校体育教育专业对足球专选课的要求与翻转课堂的特色相结合,建立足球专选课翻转课堂教学模式。实现真正发挥学生自主性、提高教学质量、树立“终身足球”理念的目的。足球被誉为世界第一大运动,深受世界人民的热爱。足球教学是增加参与者、提高参与者水平的最基础与最重要的环节。随着足球运动的不断发展,传统的足球教学模式已经不能满足这种快速发展的需求。

如何实现学校教育职能、以校园足球推动国家足球综合水平、发挥足球的育人功能,是新时期我们需要面临的问题。本文通过将翻转课堂教学模式引入高校体育教育专业的足球专选课中,探究足球教学模式改革的需求、翻转课堂推进的趋势,找准两者之间的结合点,研究体育教育专业足球翻转课堂的教学模式。本文充实了足球教学模式的研究内容,为今后足球教学变革提供一定的参考与借鉴。

1、翻转课堂教学模式的内涵
“翻转课堂”是课内外的教学内容的重组,是教学过程进行课前、课中、课后三个阶段的“翻转”。通过互联网,学生在课前学习教师制作的教学视频、课件、学习材料,对教学内容学习与深入思考,带着问题进课堂,完成知识的初步学习;在课中讨论问题、完成作业的过程中,通过老师的帮助和同学的协助完成知识的内化;课后通过有质量的测评与隋景设置,提高学生应用知识解决问题的能力,完成知识的应用。翻转课堂突破了传统课堂的教学模式,更注重师生之间“学”与“教”的重新分配、充分发挥学生的主体性,有利于解决教师共性化与学生个性化的问题、有利于构建新型的师生关系。如图1:

图1 翻转课堂教学模式实施过程图
2、足球专选课与翻转课堂教学模式结合研究
将翻转课堂教学模式引入高校体育教育专业的足球选修课中,是由足球教学改革、翻转课堂教学模式的发展趋势、足球专选课的特点、培养综合性人才的要求的必然性,信息技术的支持、翻转课堂的优势的可能性共同决定的。

2.1足球专选课与翻转课堂教学模式结合的必然性
高校素质教育改革推动足球教学改革。高校素质教育以素质教育为切入口和突破口,强调了培养全面发展的综合素质人才。足球教学改革是高校素质教育改革的重要组成部分。高校体育教育专业旨在培养未来从事体育教育事业的人群,加强其足球素养与综合素质对促进足球运动的发展具有重要意义。传统的足球教学通过教授足球基本技术、部分战术等,未能持续激发学生学习兴趣与学生的综合素质发展,要求对足球的教学做出新的改变。

随着科技的发展,翻转课堂是教学发展的必然趋势。翻转课堂与体育教学技术原理、知识整体性相契合。技术契合点体现在对符合运动认知规律,在运动表象一认知与模仿一反馈问题一改进提高~动作自动化的阶段中,结合足球专选课的特点,特别是对基础技术的学习过程中,通过网络资源辅助学生运动认知,在课堂中的改进与小组提高练习。改进与提高阶段学生的学习兴趣最为强烈,翻转课堂中足球的改进与提高阶段提前至课下完成,加速技术动作定型。知识的整体性契合点体现在可以将系统的、全面的足球知识合理地切割组合,延伸课堂教学的时间与空间的。

2.2足球专选课与翻转课堂教学模式结合的可能性
信息技术的发展,是足球教学改革的重要助力。随着信息时代的到来,多媒体教学、网上教学的优势推动了教学改革。翻转课堂通过互联网的课件、视频、资料等,一方面,延伸课堂的时间与空间,将更多形式的教学内容呈现给学生;另一方面,改善了足球专选课中足球场地、师资缺乏的情况。

3、高校体育教育专业足球专选课翻转课堂教学模式研究
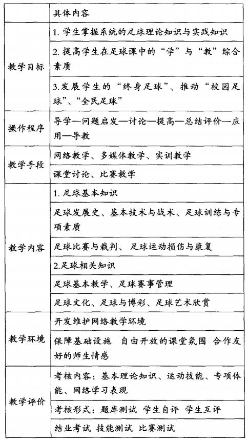
翻转课堂通过互联网,在课堂外将知识的输入与输出直接作用于学生,在课堂将知识进行整合加工。形成了知识的输入(Put)一整合加工(Processing)一输出(Export)的PPE实施过程。从教学目标、操作程序、教学手段、教学内容、教学评价等综合方面,构建高校体育教育专业足球专选课翻转课堂教学模式。

3.1足球专选课翻转课堂教学模式总体框架
结合高校体育教学专业足球专选课的教学要求与翻转课堂特色,确立足球翻转课堂教学模式。如表1:

表 1高校体育教育专业足球专选课翻转课堂教学模式总体框架
高校体育教育专业足球专选课翻转课堂教学模式的总体构建中,对于教学目标中实现高目标、分阶层的培养,由基本学习、综合素质到“终身足球”的发展。依据翻转课堂的教学模式,操作程序由学生受“导学”到学生“导教”,充分发挥学生学习的自主性与创造性。在教学手段与教学环境方面,通过网络教学与课堂讨论、比赛教学等,发挥翻转课堂教学的优势,借助互联网工具,创造学生自主参与、师生合作友好的环境,促进足球教学改革。

教学内容方面,主要有足球基础知识与足球知识延伸的相关知识,在教学过程中,以足球基础教学为主、足球相关知识为辅、综合兴趣开发足球知识学习。通过系统全面、有针对性的足球知识,实现足球教学尊重学生共性与个性的发展需求。在足球翻转课堂教学模式的教学内容的切割重组过程中,要注意对足球知识的分布比例,避免足球教学中足球课即是技术课的现象。教学评价方面,包括网络评价与结业考试,注重对知识的巩固与应用。

高校体育教育专业足球专选课翻转课堂教学模式总体上呈现“继承”的特点。教师在足球教学的过程中,注重足球知识全面系统的学习,对于足球整体的认知与一定知识的掌握,有利于培养足球运动习惯、为发展“终身足球”、“终身体育”奠定基础。同时,体育教育专业学生的培养方向是服务体育教育事业的未来教师、教练员,未来就业方向多投入到学校体育与社会体育中。在高校接受的足球教学是今后从事体育教育工作、足球教学中的重要参考,有利于足球教学翻转课堂模式的“继承”。

3.2足球专选课翻转课堂教学模式网络平台构建
网络教学是翻转课堂教学模式中重要的组成部分,网络平台的构建即是课堂教学内容的延伸,补充课堂教学知识。如图2:

图2 足球专选课翻转课堂教学模式网络平台构建
足球专选课翻转课堂教学模式网络平台构建是结合了翻转课堂实施过程、足球专选课翻转课堂教学模式总体框架进行建设。教学内容板块知识性内容资源主要PPT、WORD课件以及音频等形式呈现,技能性知识资源以视频、动画等形式进行教学。学习评价板块包括课前对基本理论与技能的掌握情况的细节性自评与题库测试、课后的总结性测试。总结展示板块主要有学习感悟、自我理论与技能知识的展示、优秀资源共享等。

在线交流板块是搭建师生之间、学生之间在课前、课后的知识共享与知识,包括不同足球教学内容、学习经验感悟的交流模块。友情链接模块旨在足球网络教学与课堂教学的基础上,将网络平台之外的网站、软件等建立链接推荐,有教师推荐板块与学生推荐板块。

网络平台的构建与管理应坚持及时上传、按时清理的原则。针对不同年级的学生分别建立网站、保障优质资源的共享。同时,网络平台以QQ、微信、APP软件等为媒介,加强师生之间交流的及时性,增加网络平台的功能性。