
文 | 中国循环杂志
在各种疾病的预防中,营养都起着核心作用,在心血管病一级和二级预防中也如此。
近期发布的中国健康生活方式预防心血管代谢疾病指南(以下简称中国指南)指出,不合理膳食是造成我国心血管代谢疾病死亡和疾病负担的重要危险因素之一,保持健康合理的膳食习惯是预防心血管代谢疾病的有效方法。
近年来逐渐有专家认为,饮食应该被视为一种治疗方法,而不是作为已有治疗措施的辅助手段。
作为一个研究领域,营养科学一直在不断进化,这使得患者和医务人员都很难确定最佳的实践模式。另外,在营养学领域开展双盲随机对照试验难度大,这使得营养科学变得更加复杂。
近期,英国心血管预防和康复协会(BACPR)饮食工作组(以下简称英国饮食工作组)回顾了心血管营养领域的相关文献后,总结出了预防心血管病的9条饮食基本原则。
1、摄入足量蛋白对于预防肌肉减少必不可少。建议选择瘦肉、鱼、奶制品和坚果来源的高质量蛋白。老年人要考虑多吃一点蛋白,肾病患者要少吃。
2、建议摄入纤维含量高的碳水化合物类食物,比如全麦面包和非淀粉类蔬菜。需要改善血糖的人要注意控制比例,减少总碳水化合物摄入量。
3、建议减少饱和脂肪酸摄入,要知晓其来源。比如,少吃加工烘烤糕点比少吃含等量饱和脂肪酸的奶制品更好。
4、在参考整个饮食模式和健康需求的基础上,考虑适当喝奶制品。
5、鸡蛋可作为减少饱和脂肪酸的健康饮食模式的一部分。但家族性高胆固醇血症患者需要注意控制鸡蛋或膳食胆固醇摄入量。
6、建议摄入天然富含不饱和脂肪酸的食物,比如传统地中海饮食模式中包含的坚果、种子、油鱼、特级初榨橄榄油。
7、建议摄入大量水果和蔬菜,包括各种各样的水果、根茎类蔬菜和绿叶类蔬菜(如甘蓝菜、菠菜、生菜)。最好吃新鲜或冷冻的水果。糖代谢紊乱的人需要特别注意蔬果中总碳水化合物和游离糖的含量。
8、对于喝酒的人来说,要遵从当地政府的建议,每周酒精摄入不超过14个单位,且要有1~2天不喝酒。避免酗酒。
9、根据个人的合并症情况和需求,采用全食模式(whole diet approaches)和个体化模式。
比如,传统的心脏保护饮食模式富含蔬菜、水果、坚果、豆类,红肉和加工肉少吃,橄榄油是主要的厨房用油。糖代谢异常的人需要考虑减少总碳水化合物摄入量,以植物来源蛋白和脂肪替代。
英国饮食工作组指出,地中海饮食模式和低碳饮食模式均可改善心血管预后。
建立可保护心脏的饮食模式,要基于传统的地中海饮食模式,以蔬菜、水果、坚果、豆类、未加工谷物为主,加入适量鱼和贝类以及发酵乳制品。当然,也可以尝试其他的模式,比如低碳饮食模式。
该工作组鼓励医务人员采取灵活的饮食模式,考虑患者的个人意愿和可能影响现有饮食建议的其他合并症。
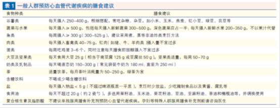
中国指南推荐“中国居民平衡膳食”模式来预防心血管病(表1):
食物品种多样,以谷类为主;
注意能量平衡,多食蔬果、奶类和大豆;
适量鱼、禽、蛋、瘦肉;
减少盐和油,限制糖和酒,经常饮茶。
食物多样是平衡膳食模式的基本原则,建议每日尽可能多摄入不同种类食物,如可能,摄入12种及以上食物。

英国饮食工作组指出,目前的临床指南均聚焦于食物中碳水化合物、脂肪、蛋白等常量营养素的含量,但并没有考虑其来源。
该工作组建议,在作出针对心血管病预防的营养建议时,不要再聚焦于碳水化合物、脂肪、蛋白等,而要考虑“全食模式”。
该工作组指出,“这种模式是营养学实践的根本”,“最终大家就会吃到含多种营养的食物”。
该工作组认为,只有纳入食物的治疗建议,才能让医务人员帮助患者对其饮食习惯作出真正而有意义的改变。他们希望有更多的营养师来指导多学科团队。
来源:
[1]中国健康生活方式预防心血管代谢疾病指南. 中国循环杂志, 2020, 35: 209-230.
[2]Optimum nutritional strategies for cardiovascular disease prevention and rehabilitation (BACPR). Heart, 2020, 106: 724–731.