21日上午,我市举行全市2016年三季度重大项目集中开竣工仪式,进一步推进重大项目建设,保持柳州发展定力。今天集中开竣工的66项重大项目,总投资117.1亿元,涵盖了基础设施、民生保障、产业发展、生态环保等方面。这些项目的开竣工,必将对全市的经济增长、产业升级、新型城镇化建设产生重要意义。(记者 李书厚)

开工项目▼





竣工项目▼




具体来看看这些项目▼
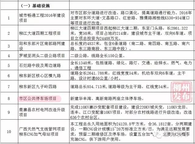
今天开工的主项目为,城市畅通工程2016年建设项目。城市畅通工程建设,为柳州市中心城区项目,主要包括拥堵节点改造、道路扩宽改造、打通断头路、道路路面改造、新建人行立体过街及铁道口平交改立交等6种类型,共95个项目,总投资约109.7亿元。此次2016年建设项目总投资12.3亿元,其中改造拥堵节点共14处,拓宽改造道路共13条,打通断头路共41条,道路路面改造共9条路,新建立体过街8处,铁路口平改立计划改造铁路道口10处,包括东环路与文昌路交叉口改造工程等。

道路交通
东环路与文昌路交叉路口改造
东环路与文昌路两条城市主干道的交叉路口改造,东环路北段道路红线宽度70米,东环路南段道路红线宽度54米,文昌路道路红线宽度66米。
建设方案采用文昌路下穿负一层,东环路下穿负二层,地面层平交。下穿通道,均为双向4车道设计,时速60千米每小时。
柳江大道四期工程

项目作为柳江县城城市建设和旧城改造的龙头项目,其开工建设对改善沿路社区居住环境和对外交通,促进投资环境优化意义重大。
一是在项目内新建的办公楼群,把原来在旧城的地点腾空。
二是项目开工将会拉动旧城中一些重大改造项目的建设。
三是本项目建设和旧城的道路连为一体,促进旧城相关道路按更高的标准进行改造。
罗城至洞头二级公路项目
罗城至洞头二级公路(融水段)总投资10.8亿元,全长93公里,路基宽8.5米,路面为水泥混凝土,预计于2017年底完工。该公路分为两部分:
第一部分:风吹坳(两县交界处)至洞头段,向北经怀宝、四荣、安太、洞头,终于黔桂交界处,接贵州省县道X884,路线全长约62公里。
第二部分:融水县城连接线,起于四荣乡田头口附近,向东南沿落久水利枢纽库区东岸至小荣村附近,接融水康涨二级公路,路线全长约31公里。

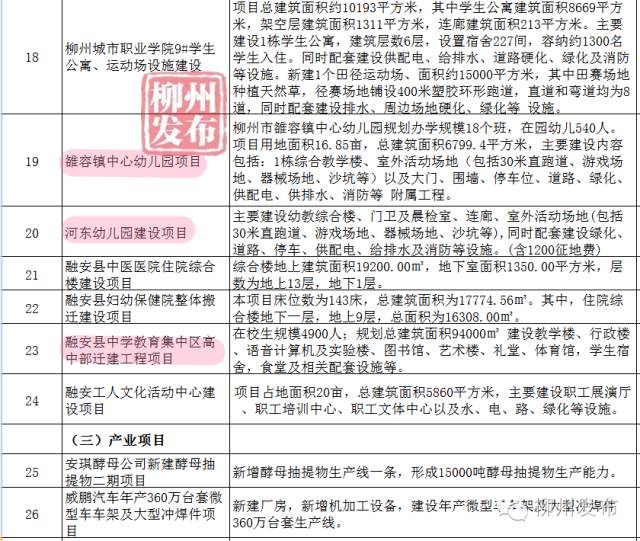
文化教育
柳州二中 20日,从市发改委获悉,市第二中学迁建项目顺利竣工。该项目建设完工之后,位于城中区映山街的市第二中学将于今年9月整体搬迁至柳东新区,9月1日开始迎接学生开学。
据悉,市第二中学迁建项目位于柳东新区,占地约348亩,设计总建筑面积11.5万平方米,规划100个班,学生容量5000人。主要建筑内容包括:3栋教学楼,3栋实验楼,9栋学生公寓,1栋行政图书楼,1栋礼堂-艺术楼,1栋体育馆,1栋合班教室,1栋食堂等,还有标准运动场、篮球场、排球场、网球场、游泳池等室外体育运动场地。
市第二中学迁建项目鸟瞰图
市第二中学新校区建设项目的实施,是我市完善教育体系,提高整体教育水平的重要举措之一,是切合我市总体规划和《柳州市中小学布点规划》的需求,也是进一步提升市第二中学办学条件的需要。据了解,“教育驱动”是柳东新区发展的一大核心战略,该项目的顺利竣工,也将为柳东新区聚集更多人气。 (记者 梁莎莎)
(来源:柳州日报)
德润中学学校地址:学院路10号鱼峰区政府西南面

办学规模60个班,规划学生3000人。2016年秋学期开学计划招收初一12个班,初二拟招两个班,共计约500人。学校新建2栋教学楼、1栋实验楼、1栋综合楼、1栋室内体育馆,学校可能将开设一个国际班,让学生学习英语接触外教,毋庸置疑,这将建成鱼峰区“美丽与现代化并重”的初中校园。
鸟瞰图
德润小学学校地址:华润凯旋门住宅区南侧

学校将引入北京教育示范大学的教育理念,推进教育现代化,推进“微课”普及。办学规模48个班,规划学生2160人。2016年秋季将招收一年级到五年级学生,一年级8个班,2—5年级视情况开2个班,学前班招两个班。学校有2栋教学楼、1栋综合楼、2个体育馆、1个足球场等等。

扶贫移民搬迁工程
融安县

项目规划在县城原长安锌品厂拟建“老乡家园”——长安移民安置小区。项目建设用地面积为146.94亩。
项目同时建设农贸市场、商铺、酒店、社区家政等公共设施。便于扶贫移民就业。
安置房项目
锦绣龙城一区

新建酵母抽提物二期项目
安琪酵母公司

柳钢转炉烟气除尘技术改造项目
1
柳钢

(来源:柳州日报、柳州新闻网、柳州发布、秀美融水风情苗乡综合整理)
小伙伴们对此有什么看法呢?欢迎在下方给微姐留言,微姐期待你的神评论哟~
