四川九牛在中甲夺冠并升入中超,下赛季将成为中超唯一外资控股的俱乐部,股东为英国城市足球集团。
野心极大的英国城市足球集团。
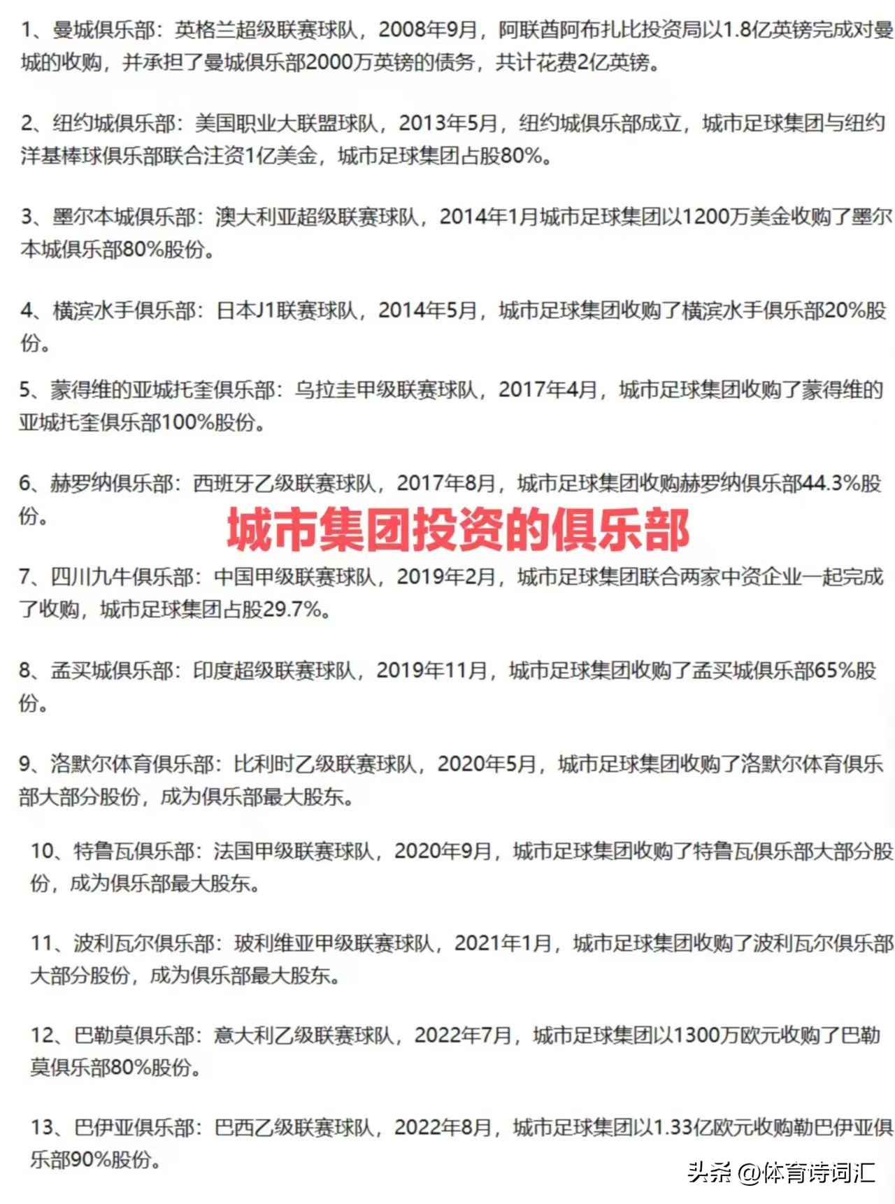
城市集团是全球范围内职业足球运营经验最丰富的资本家,据说本赛季仅投入5000万就让九牛完成了冲超,引入强援性价比极高。九牛的冲超也使得集团名下所有俱乐部都位居或者曾经位居各国顶级联赛了,包括英超的曼城、日本J1的横滨水手、澳超的墨尔本城、西班牙的赫罗纳、法国的特鲁瓦、意大利的巴勒莫、巴西的巴伊亚、玻利维亚的玻利瓦尔、美国的纽约城、乌拉圭的蒙德维、印度的孟买、比利时的罗默尔、中国的四川九牛。
城市集团背靠西亚财团大金主,不缺钱的他们,目标是在每个大洲,每个世界级区域都拥有一支俱乐部,实现球员的自有流动。当然,足球成绩的背后之目标肯定是在各个国家获得政策资源的倾斜,从而进行文化输出,赚取更多的足球之外的资金,以及在各领域获得更多的话语权。(下图部分数据不一定准确,仅供参考)

背靠财团的九牛与四川足协的关系并不融洽。
由于是外资,九牛产生的荣耀成绩或者市场无法增加四川足协的政绩,而四川足协也没有足够的资源去支持九牛,导致双方没有直接利益关系去维持这段关系。外资进入中超也是目前的唯一案例,怎样融合外资、文化、足球、政府等多方面的利益平衡?另外,貌似整个四川,成都的球市资源超过其他所有城市,四川省足协与成都市足协又属于平级关系,导致在球迷支持度、球迷氛围、球场资源等都没有成都足协丰富,使得四川九牛与成都蓉城两队获得的待遇天差地别。
之前湖南体育局2021年底曾同意九牛搬迁,并给予政策上的支持,但被中国足协、四川足协驳回了,理由是禁止异地转让,保留城市属地文化。湖南同意的原因就是湖南当时唯一的职业球队——湖南湘涛在2022年战绩不佳,会降级到业余联赛的(后来2023年4月左右才递补回中乙),因此急需找一只职业球队来提振气势。而四川省体育局已经有了升到中超的成都蓉城,第二支球队有没有不那么重要。(四川足协与成都足协平级,但四川体育局是成都体育局的上级)。
政策资源、足球成绩、资金投入的博弈。
搬迁风波平息后,成都蓉城去年在中超如鱼得水,成绩一路攀升,球迷场场爆满,城市集团看到了四川球迷的热度和激情,加上其本质不是搬迁,而是谋求政府的资源,因此计划做好资金上的准备来打好本赛季的中甲比赛,希望用成绩来赢得资源。毕竟无论是成都还是四川近十几年都没有球队拿到过中甲冠军,这是个荣耀缺口,九牛能够填补。为了升超,赛季初进行了高投入用来引援,并设置了单场30万的赢球奖、500万的冲超奖(放在金元时代微不足道,但在如今能有奖金的俱乐部不多)。据说九牛一条后防线的薪资就超过了很多中甲队全队的薪资。

据爆料,本赛季四川九牛运营费总共才五千万左右(不含青训费用),投入位居中甲前五,但其是中甲十几年来,升级球队中花费最少的俱乐部,以往都是需要亿元级别才能夺冠升超。
低价冲超,高效成绩,是外资在中国足球的尝试下成绩,能否给现在的中国足球一个新的改革道路?成绩来了,球迷也会跟着来,四川足协会做出怎样的选择呢?留在成都,加大资源的倾斜还是维持现状,或者搬离成都,让四川省内的其他城市给予政策资源?毕竟外资看中的肯定不是中国足球的成绩,而是政策、资源的利益。

在冲超成功后,四川将迎来成都德比,必定会成为中超最火爆的比赛之一,甚至超过曾经的广州德比、如今的上海德比。