各位球迷们好,我是足球大园,大园每天陪您聊中超,聊足球,欢迎关注!这里有最为独特的观点,最为热议的球迷视角,最让球迷们通透的文字,欢迎阅读大园原创足球文章《为张稀哲喊冤!恶劣行为如出一辙,张稀哲处罚为何是李帅的双倍?》

鲁能再战恒大,想必又是一场血雨腥风,恰逢现在的广州大雨天气,这场比赛估计对两只球队之间的发挥都会有所限制,但是两只球队的主教练都放出了豪言,都想拿下这个关键的三分为自己的球队壮行。中超big4身上肩负着亚冠的重担,在这双线开战的大趋势下,山东鲁能俨然已经掉队,中超才刚刚进行了5场比赛,鲁能已经被甩开7分之多,这对于不少的鲁能球迷是一个不下的打击。倒是卡帅依旧得意,因为他的球队还是处于非常向好的状态下,并没有被国安拉开差距。

在广州恒大与山东鲁能开战之前,上一轮由于在比赛中出现不当行为直接将吴兴涵放倒的大连一方球员李帅也因此付出了代价,这对于山东鲁能来说,还算是一个不错的消息。李帅现在在大连一方的内部处罚上被下放到预备队,更是进行了罚款。但是这样的举动是不会逃过足协的法眼的,最终王小平大笔一挥,大连一方的这个年轻人还是被禁赛了,6场的禁闭或许对于这个年轻人来说,是一个不错的反思自己的好机会。但是李帅被罚的原因却让球迷们大吃一惊,更是让人直呼:这是在颠倒黑白。

在这份的处罚单中,李帅被禁赛的原因是推击对方球员脸部,击倒山东鲁能球员吴兴涵,这样的缘由似乎与我们看到的有些不同。我们完全可以从当时的视频中看得出来,这个比吴兴涵还要小上2岁的球员则是有意地掌掴了吴兴涵,而不是简单地推击脸部。这样的两种性质的事情怎么可以混为一谈,再说之前可是有前车之鉴的,不知道到底为什么足协会为这个叫做李帅的人网开一面?


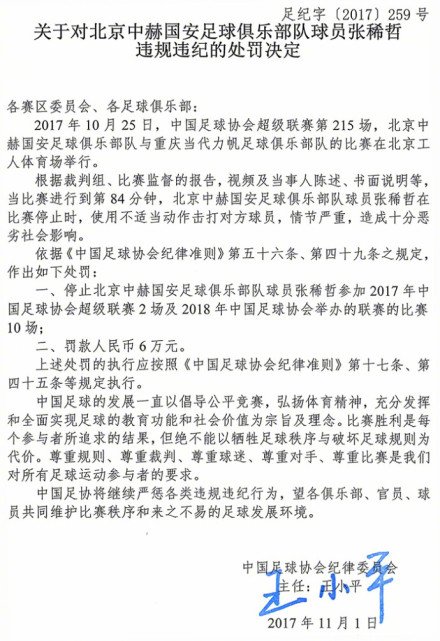
要是说起掌掴球员,我们都会不约而同地想到张稀哲。17赛季的北京国安在主场对阵重庆斯威的时候,张稀哲在边界处与重庆斯威的球员发生了一点小摩擦,之后张稀哲没有留情,直接用了一记响亮的耳光回应,这也成为了张稀哲禁赛长达12场的原因。张稀哲曾经也是因为差不多类似的动作被禁赛12场,而现在的李帅却仅仅获得了6场的休禁,这对于不少的球迷来说,显然足协的裁判不能让人满意。

现在又有不少的球迷开始抱怨了,开始为张稀哲喊冤了。张稀哲当初的掌掴动作难道是买一送一的,凭什么人家是六场,而北京国安要是双倍惩罚呢?要是当初的张稀哲没有被禁赛,那17赛季的北京国安的走势想必会有新的变化,但是这样的明显的双标不仅让人不解,更让人生疑。还有不少的球迷高呼:我们不一样,但是这一切真的不一样吗?这样的掌掴行为其实并没有什么差距,这样的恶劣的行为应该得到重罚,这样才能让中国足球得到进步!