刑事立法难道不可以考虑更为科学的衡量刑事责任能力的方法吗?
何况某些杀人的刑事犯罪行为如此恶劣、对被害者及亲属的身心伤害如此深重,司法仅因为似是而非的年龄规定不追究其任何法律责任,这是否意味着向社会昭示,这类行为只要不足法律规定年龄就可以肆意而为?
难道,一天左与右,就可以左到无责、右到有责? 一天左-右的时间就可以让生理-心理从不成熟到成熟吗? 这样的规定难道不该反思和改进吗?
刑事责任年龄应该是以对法律文本的理解和对自己行为的控制力作为判断责任的基础。
中国社会在近四十年内有其特有的状况:一是特有的独生子女政策,一个独生子女被害、对其家人而言危害完全不同于多生子女家庭;二是农村人口向城镇大量迁移导致许多家庭结构存在、但家庭功能不在,致使一些未成年人缺乏完整的养育与教育,出现危险的人格现象;三是物质生活越来越好,很多家庭呈现“四二一”的养育结构,容易导致孩子一方面营养过剩,另一方面宠爱过度,结果是生理发育提前、而性格自律严重缺失等新的问题。在这样大背景下,如果不考虑我国社会转型背景、不考虑未成年人在这种背景下的身心特点,在责任年龄规定上仍采用简单的照搬:“别人这样一定有道理,我这样也没什么错”,就无法根据社会转型和变化寻找新的社会平衡点。在遇到一些复杂的特殊案件时,就会出现人们对这样的法律规定不能理解、甚至在情感上不能接受,进而引起开篇提到的社会广泛的质疑与争议。
刑事责任年龄的规定不仅仅是年龄的问题,也是社会对仍在成长的监护阶段的未成年人一种宽容和仁慈的反映。最重要的是,从具体违法犯罪的未成年身上可以看到,他们的父母和家庭存在养育的缺陷,还有社会教育方面的缺失,这种情况下,如果少年违法侵害行为的性质不那么严重,当然可以由国家实施强制教育,替代家庭对其进行教育。但是,以教育为主的处置而非简单地惩罚,这应该针对的是“限于青春期的违法行为”而言。
如果一个未成年人严重侵害他人(如剥夺一个家庭养了十多年的独生子女的生命)或严重危害社会(有不到14岁少年已经实施2起以上杀人案件),此时,通过少年刑事司法、从心理评估到起诉调查,再到少年法庭审理,进入矫正机构,这是更高层面的法律保护价值。既保护违法少年让其不再放纵,也保护了被害人,让其心灵得到抚慰。
世界上曾有国家在特定的恶意犯罪面前尝试使用“恶意补足年龄”,我们在暂时不宜改变现有刑法对责任年龄规定的情况下,可否补充规定,对特定案件未成年人的责任年龄启动专门程序进行心理能力评估,还有对于精神状况有争议的案件,除精神鉴定之外,进行补充行为证据判断其责任能力的评估。这样既可减少或遏制有些人利用法律空隙恶意妄为;还可使刑事立法与司法更为科学、严谨与公正。
原标题:从刑事责任年龄之争反思刑事责任能力判断根据 ——由大连少年恶性案件引发的思考

李玫瑾
教授
中国人民公安大学法学与犯罪学学院教授,博士生导师
从刑事责任年龄之争反思刑事责任能力判断根据
——由大连少年恶性案件引发的思考

摘 要
本来犯罪“行为”是法律禁止的底线,对于已经完成的犯罪行为,法律还特别设置了“刑事责任能力”。刑事责任能力中无论“精神病态”还是“年龄”,其判断根据都超出刑法学的研究。于是,刑事司法将前者交给并不研究犯罪行为和犯罪心理的司法鉴定机构;后者则参照世界各国普遍规定的责任年龄标准,虽然也有生理-心理方面的考虑,但对其根据仍有质疑。既然刑事立法的起点是行为,就不可忽视行为证据在判断刑事责任能力中的作用。行为证据有四个客观特性可以辅助刑事责任能力的判断。在遇到特定案件时,无论精神状态还是年龄,可以考虑将“行为证据”作为刑事责任能力鉴定的补充,从而使刑事责任能力的判断更为严谨和科学。
关 键 词
刑事责任能力 行为证据 刑事立法 刑事司法
德国刑法学家克劳斯·罗克辛(Claus Roxin,1931-)在其《刑事政策与刑法体系》开篇就引用了《德国刑法教科书》作者李斯特(FranzV.Liszt,1849—1930)的这句名言:“刑法是刑事政策不可逾越的屏障”[1]。因为“刑法典作为对犯罪人的‘大宪章’是对叛逆的个人‘提供保护’”。他提出,刑法科学必须“成为并且保持其作为一种真正的体系性科学;因为只有体系性的认识秩序才能够保证对所有细节进行安全和完备的掌控。从而不再流于偶然和专断,否则,法律适用就总是停留在业余水平之上”[2]。两位著名刑法学家的话语让人们感到,好像他们就在参与我们眼前的讨论。
2019年10月20日大连发生一起14岁男孩意图性侵9岁女孩、遭到反抗时将其残忍杀害并抛尸的案件。这是一起严重的对未成年女孩实施不法侵害、而且被害人毫无过错的案件。这个男孩实施侵害行为的主观动机极其清晰,恶意明显。几乎所有人在震惊其残忍和野蛮的同时,更惊恐地发现,实施这样残*行暴**为的人,只因还差几个月不到14周岁,竟然可以完全不用承担刑事责任。无论*意民**如何一致,但社会舆论在刑法典面前未见波澜。这再一次显现“对犯罪人的‘大宪章’是对叛逆的个人‘提供保护’”的情景。百年前刑法学者所讨论的话题不得不再次被唤醒,值得我们再一次探讨刑法科学必须拥有“体系性的认识秩序……从而不再流于偶然和专断。”[3]这其中最为关键之处就是关于刑事责任能力的相关规定值得进一步审视。
刑事立法主题的内在冲突与价值悖论
(一)两大主题:犯罪和刑罚
人类最早在面临着危害他人、危害社会共同体的个体行为时,就想到的不仅仅是如何禁止,还有相关的制裁措施,即刑罚。贝卡利亚和李斯特都曾指出:“犯罪和刑罚是刑法的两个基本概念。”即任何刑法都包含着两大主题:一为犯罪行为的界定;二为刑罚的规定。
看似非常简单的两大主题,实则包含着非常不简单的复杂性。因为刑法规定的“犯罪”本质是指一种行为,是指依法应受到刑罚处罚的危害社会的行为。而“刑罚”惩罚的对象是人,是实施了犯罪行为的人。于是,许多国家的刑法又都增加了一类条款,即刑事责任能力的条款规定。我国刑法第17-19条对“刑事责任能力”也做出专门的规定。
(二)犯罪行为-刑事责任能力:孰先孰后
仅因为有关“刑事责任能力”的规定,刑事立法的主题词顺序出现了悄然转换:刑事立法最初所关注的“禁止行为”在刑事司法中转换成“责任人”。因为,任何立法禁止的行为在司法进程中都会发现,惩罚的对象其实不是“行为”,而是行为主体“人”。于是,刑事立法一旦转入刑事司法,其“禁止犯罪侵害及结果”的原始价值观便转向了另一价值。其一,要考虑被告人是否可能被冤枉;其二,要考虑“行为主体”的责任能力。本文重点探讨的是后者。这一转向是否意味着:本来“犯罪行为”是刑事立法最初关注的主题,现在“人的责任能力”却成为是否进入刑事诉讼的前提,无论是“精神状况”,还是“责任年龄”都成为刑事司法的优先考虑条件。结果,在刑事司法操作中,有些案件出现这样一种倒置:即对侵害人的责任能力考虑竟然要“先于”刑事立法明确规定的犯罪构成的行为标准。这种“超越”真是一个不经意间发生的目标转换或价值取向的转换。

(三)刑事立法-刑事司法:价值异化
刑事立法有社会正义的初衷,刑事司法的操作有执法正义的要求。相对而言,刑事立法很单纯,刑事司法很复杂。因为司法常常面临两弊相遇。在司法阶段,尤其进入最后的审判阶段,被告人(未定槌的侵害人)与被害人的权利相比,被告人的权利更为现实。因为,尽管被害人不能被委屈,但被告人更不能被冤枉,于是,最现实的权衡常常是不冤枉比不委屈更为重要,更受到司法者的重视。可见,刑事立法的“初衷”在延伸到刑事司法时,随着不断增加的司法正义要求,很容易发生改变。
如果说,刑事立法初衷是禁止危害他人与社会的行为(不管作为或不作为),判断的标准是“主观恶意”与“客观危害”等,价值取向是保护社会秩序与替被害人恢复公平,那么,进入刑事司法后,关注与处置的已经不单单是静态的、完成的犯罪行为,而是活生生的个体-人,是难以与行为画等号的个体。因为行为可以按“次数”计算,人则是具体的一个人,所以,行为与人在司法中的转换会带来较大的麻烦。刑事司法的取向要以具体的被告-个体为中心。这时,最初的刑事立法关注的“危害行为”已无可争议;但眼前的刑事司法要求却极为清晰:绝不能出现司法错误。由此,最初的刑事立法目的不得不让位于刑事司法要求,被告的权利逐渐成为司法诉讼、尤其是审判的重点关注对象。所以,在刑法立法中增加了刑事责任能力的规定:如果实施犯罪的行为人其精神状态不能自控、如果实施犯罪的行为人其年龄尚幼……这涉及到人类更高级的道德价值,于是,从个案的是非到总体的规则,从总体的规则到人类的道德追求,刑事立法与刑事司法的价值取向出现明显的转变,以至有些看似很简单的案件和道理在司法进程中变得复杂起来。刑事司法的结果回不到刑事立法的最初目的,这种现象可否称为刑法的异化现象呢?
与此同时,还带来最初根本没有预料到的问题,当刑法立法把“精神状态、年龄标准”等能力问题做为是否承担刑事责任的前提,甚至成为某些案件起诉和审判的前提时,就可能导致刑事司法越过刑事立法学家最初关心的“哪些行为不能允许发生、发生后如何处罚”的思考。在严重危害行为面前,侵害人的“心理或精神状态”与“身心发育因素”却后来居上,超越最初的行为准则。结果是,即使侵害人完成了严重危害行为,由于他的精神状态或年龄因素也不能以刑罚惩罚。至此,犯罪行为的危害与被害人的痛苦都退而次之,重要的是司法价值选择,这是不是刑事立法与司法的另一个异化现象?
客观而言,对此异化现象,刑事立法者不一定感到问题的存在,被困扰的首先是刑事司法者,他们在处置具体个案中,不断地在“被告与被害”之间权衡,甚至还要回答公众质疑,解释司法判断的理由。“根据现行法律、鉴于行为主体的精神状态鉴定结论,或根据刑事立法对刑事责任年龄的规定……他们不能承担刑事责任。”可是,人们若再追问几个“为什么”:可以不负刑事责任的“精神异常”判断标准是什么?“年龄划分”能否准确地体现其真正的能力水平?想必,这已超出刑法学、刑事诉讼法学的领域和专业范围。
在这种情形下,刑事司法不得不将对“精神状况”的判断或鉴定交给专业的“司法鉴定机构”,由以精神病医生为主的法医去判断侵害人的精神状态。可是,许多看似是精神病理行为的犯罪实际上是心理智力的行为,因为许多犯罪行为的心理活动不仅可以故意隐匿真实意图、精心设计犯罪方式,还可以在案后故意伪装出病态的表现;在鉴定时给出让医生真假难辨的理由(如自述有妄听、妄想等),医生们只能询问“他的家族有无相关的精神病史”,寻找“此人以前有无相关的就诊记录”,还有“何时开始出现这种精神病态的病情”等。而不能从犯罪现场分析犯罪行为;从作案手段分析其行为实施的心理难度;从行为方式与攻击目标判断其行为意图;还有从他已有的生活事件判断他犯罪的心理背景等。事实上,疾病(包括精神疾病)大都有显于外象的“症状”,正因此,许多精神病的症状可以被伪装,即伪装成精神病人。但是,犯罪心理现象截然不同,谁听说过“伪装的犯罪心理”?绝大多数的犯罪心理均隐藏在行为人的内心,包括犯罪的思考、观察、抉择等,这类心理活动在实施犯罪之前很难被发现,那么在犯罪之后,甚至经过侦查等相当一段时间后,仅通过面谈、通过仪器就能诊断他在犯罪前的精神或心理状况?问题在于,许多案件涉及作案人精神问题时,医疗诊断和鉴定意见要影响到司法进程(起诉还是不起诉)、甚至影响司法结果(有罪还是无法定罪)等,所以,对这种精神状态的“刑事责任能力”鉴定在以往的司法实践中也经常遭到质疑。
另一个反映刑事责任能力的指标是刑事责任年龄,刑事责任年龄应该是以对法律文本的理解和对自己行为的控制力作为判断责任的基础。这里的“理解”与“控制”如何判断?年龄是如何体现人的心理发展水平的?这其中涉及年龄的心理背景研究再次超出法学的范围,有解释提到“生理与心理成熟”的问题;还有的使用根据是“世界各国刑事责任年龄的起点”大多在××岁。这确实是人云亦云的标准。尽管世界各国的标准也绝非一致,参考“多数”标准就是合理的根据吗?何况中国社会在近四十年内有其特有的状况:一是特有的独生子女政策,一个独生子女被害、对其家人而言危害完全不同于多生子女家庭;二是农村人口向城镇大量迁移导致许多家庭结构存在、但家庭功能不在,致使一些未成年人缺乏完整的养育与教育,出现危险的人格现象;三是物质生活越来越好,很多家庭呈现“四二一”的养育结构,容易导致孩子一方面营养过剩,另一方面宠爱过度,结果是生理发育提前、而性格自律严重缺失等新的问题。在这样大背景下,如果不考虑我国社会转型背景、不考虑未成年人在这种背景下的身心特点,在责任年龄规定上仍采用简单的照搬:“别人这样一定有道理,我这样也没什么错”,就无法根据社会转型和变化寻找新的社会平衡点。在遇到一些复杂的特殊案件时,就会出现人们对这样的法律规定不能理解、甚至在情感上不能接受,进而引起开篇提到的社会广泛的质疑与争议。

(四)刑事立法-刑事司法异化的后果
刑事立法与刑事司法之间关注点的差异、刑事司法主题与最初的刑事立法的主题出现的差别让本应体现的社会公平(犯罪行为要受处罚)、司法公正(取代私刑公平处罚)受到了质疑。在近两年内发生的未成年人弑母、杀老师、奸杀*女幼**等案件,使人们对于法律如何处理未成年人严重犯罪行为的期待一次次落空,从媒体到公众质疑声不断。最麻烦的是,当被害人在遭遇犯罪侵害之后,面对刑事诉讼与审判的无力,被害人及亲属是否会再一次感受到痛苦与被伤害?不仅对一个严重的犯罪案件没有诉讼与审判,甚至“侵害人”可以没有“犯罪”的名义,污点还可以被抹掉。眼看被告人(已证实是侵害人)不用承担刑事责任、不受任何刑事惩罚,而受害人的死亡、家属的精神创伤岂能用民事赔偿来平衡?同时社会期待的正义又如何体现?
异化的结局不止这些。更出人意料的是,有人居然明明白白地扬言“我是精神病人,我杀人可以不负刑事责任!”那些有恃无恐的少年居然商议:“我们可以干大的(指案件)!因为我们不到××岁,法律没有死刑!我们就是杀人都可以不负刑事责任!”甚至还有这样的事情发生,有名家长曾对执法的警察咆哮:“你信不信?我让我儿子弄死你,他不到14岁,弄死你也不犯法”。这是谁给他们的嚣张?是谁助长的一种邪恶?难道这不是一种异化现象吗?立法的仁慈最终演变为一些人选择作恶的机会和理由。
犯罪心理学的研究发现,人性的善恶很难一概而论。若要定性则一定取决于何种视角、站在哪一立场上:如果站在教育领域、以老师的眼光看人性,那选择的一定是“人性本善”,在老师眼中学生自然是“孺子皆可教也”,这正是中国古代的圣师孔子的人性观;相反,如果站在社会管理角度,面对社会管理对象的间接性,管理方只能以规章制度来管理、以明文的法律规定来治理社会。尤其以治理社会为背景的法律制度的设计只能选择“人性本恶”,以此为起点才能在人性的底线处设立界限,刑事立法正是体现社会行为底线的法律。值得商榷的是,作为法典之一的刑法既然是事关社会行为底线的规则、事关保护所有人的合法权力和权益,那么如何做到尽可能地严谨与公正?这需要在不断追求对法律完善的过程中尽可能地借鉴所有的科学研究成果,尤其是其他学科的研究成果。让每一个法条都有较为充分的合理性和尽可能科学的判断根据。

二、刑事责任能力基础概念解读
借助其他科学?从刑事立法关注的“行为”到刑事司法面对的“被告人”及考虑的刑事责任“能力”,还有事关能力的“精神状态”“年龄”,这些术语均来自于心理学,解释这几个术语的内涵与外延,心理学的研究更为权威。
任何学术研究的基础或推理的起点都是“概念”。概念在专业中亦称“术语”,任何一个学科或研究领域都有自己独特的术语。在研究涉及多领域、复杂的现象时,演绎必须遵守严谨的概念,同时,越严谨的概念越需要来自专业的研究。如犯罪的概念一定来自刑法学,精神的概念最初来自哲学,心理的概念一定来自心理学等。人们只有使用内涵一致概念才可以在一个框架内进行对话与交流。现在,考察一下心理学对这几个概念的研究。
(一)行为
何为行为?心理学的定义大致分狭义与广义两种:狭义观认为,凡可观察测量的外显反应或活动都是行为;广义观认为,行为包括可观察测量的外部行为,也包括内隐的意识历程等[4]。较权威的解释是美国心理学家雷伯(Arthur S Reber,1940-)编写的《心理学词典》的解释:“一个涵盖动作、活动、应答、反应、过程、操作等一般性术语。简单而言,指有机体任何可测量的反应。”[5]这一定义较为完整地概括了行为的内涵与外延。
从刑事立法角度观察,明文禁止的不是简单的应答或反应行为,而是有意或放纵下的导致危害结果发生的动作、活动、反应和操作行为,包括故意与过失两种。此外,还包括过程,这应该指与犯罪有关的预备行为与逃亡行为等。
(二)能力
能力在心理学中被定义为“人们成功地完成某种活动所必须的个人心理特性。”[6]雷伯的《心理学词典》解释:一般指执行某项作业或完成某一件事的能力[7]。在英美传统词典的释义中,能力被解释为足以胜任和非常合格的状态或性质。心理学对能力还做了详尽的划分,能力可以被分为一般能力、特殊能力两种;一般能力又分为智能与技能两种。智能即人的认识能力的总和,包括感觉力、知觉力、观察力、记忆力、想象力、概括力、判断力和推理能力等,这些“力”通过具体的题目进行测试,最后得出的总分即为智力分数。当智力分数除以年龄得出的分数即为智商(IQ)。
除智能外,一般能力还包括技能。技能主要指在后天经过重复和强化训练获得的操作能力。一个人拥有技能意味着他拥有学习的能力。无论智能还是技能,都可以用来观察人的能力水平。这意味着,人若能完成他的有目的行为,基本可以判断他具有能力。能力在法学中还多了一个含义,即“资格”或“权限”的含义,比如:一个人从年龄、国籍等方面是否具有法律赋予的资格和权限。这一解释只是法学的规定,这种解释应该是能力的外延,而不是内涵。即只在特定领域才有的补充规定,而且还需要通过一定的鉴定程序。

(三)精神状态
精神状态的“精神”,《汉语词典》这样解释:“(1)人的意识、思维活动和一般心理状态。如精神面貌、精神错乱、精神负担。(2)宗旨;主要的意义:领会文件的精神。”[8]显然,第一种解释是原义,第二种解释是延伸。在第一种解释中出现的意识、思维活动恰恰都是心理学的基本术语。精神,更强调心理活动显现于外的状态与程度。比如,他长得很精神(状态);他显得精神十足(程度);他似乎精神萎靡不振(程度)等。于是,当一个人显现的行为状态异常,如:不知应答外界刺激;还有行为表现异常,比如,24小时无理由地不睡觉或长期僵坐一动不动等,人们不得不将其送到医院进行监护与治疗,这就是精神病学的研究领域。精神病学可以使用药物介入精神治疗,但他们诊断的“精神”内容与心理学研究的“心理”内容并无本质区别。
笔者在2007年发表《异常犯罪与刑事责任能力解析》一文对精神异常与责任能力进行过专门的解析[9]。精神异常包括感觉、知觉、记忆、注意、情绪、情感、意识、意志、智力、兴趣、需要、信仰、人格等心理方面的异常。这些心理现象既可单独异常,像感觉异常表现在感官的过敏反应;记忆异常,如老年痴呆;意识异常,如酒后撒疯;情绪异常,如特殊情境下的歇斯底里;思维异常,如妄想;信仰异常,如*教邪**;需要异常,如吃非食材的物质;兴趣异常,如恋童癖等。还可以表现为多内容的混合异常,如精神分裂就是知情意三方面的不协调表现。各种异常类型都可从《精神病诊断手册》中找到说明。在精神病学中这些心理内容的异常都被视为精神疾病。
人可以在精神方面有病,但他也有责任能力。这一结论在美国最新版的《犯罪心理学》(第11版)中已有专门论述[10]。很多心理内容的异常、呈现为“精神病态”,但并不都会影响人的行为责任能力。比如:*社会反**人格通常都有较高水平的智力(即能力),他们一旦犯罪都是高智商犯罪,因为他们都有相当好的智力,这决定他们的认知水平和操作力,他们犯罪一定具有全部的责任能力。还有信仰异常也如此,这种心理异常与人格异常一样,不能通过药物来改变和治疗。表现出信仰异常的人如果杀人,他们也要负全部的刑事责任。
鉴定一个人是否因为精神有病才犯的罪?这在精神病医生眼里需要寻找病的症状。问题是,精神病的症状是可以伪装的,因为精神病症状常常通过行为予以表现,而行为是可以受意识控制的,如演员的表演就是意识控制下的行为表现。所以,对于作案人的行为是属于精神失能,还是某种心理的伪装表现?在美国法庭并不单一地由精神病学家断定,还必须邀请犯罪心理学家出庭,对某犯罪行为和嫌疑人进行心理评估和作证。

(四)年龄
年龄在人们心目中是一个再简单不过的词汇。但在心理学中,年龄是一个较为复杂的现象。心理学字典对“年龄”的界定是自出生以来的时间长度。人在生命初期常以月来计算,接近成年时通常用年来计算。这种时间长度只是人的自然年龄,也称实足年龄(CA)[11]。
年龄除时间长度的界定外,还可以有(1)生理年龄,即由激素水平、腺体分泌、肌肉系统、神经发展等生理发展水平决定。(2)智力年龄(MA),由感觉、知觉、记忆、概括、判断、推理等学习水平决定,设计测试题后的分数体现,后发展出专门的智商(IQ)测量。(3)心理年龄,是由一个人的认识水平、情感水平和意识水平以及人的社会性发展水平所决定。(4)受教育年龄,由标准化测验来评价个人成绩的受教育等级水平等[12]。换言之,实足年龄并不简单地等同和代替人的生理年龄、智力年龄、心理年龄、受教育年龄。在不同领域,人的年龄存在着个体明显的差别。
个体差异可让孩子们在生理、心理等方面表现出很大的差别。最早关注“个体差异”的是教育部门。20世纪初,法国政府通过一项法令,要求全体适龄儿童至少接受数年的教育。孩子们入学后,老师发现孩子们学习水平差异很大。有的孩子很快能够理解所教的内容;有的孩子还须再讲两三遍才能慢慢理解,还有的孩子甚至最终都无法理解。于是,教育部门考虑能否用一种方法在入学初鉴别孩子的智力,以分班进行不同的教育。这项工作最初由法国人比奈(A. Binet)和西蒙(Theodore Simon)承担,他们在1905年创立了智力量表,方法是从易到难设计程度不同的智力测试题,先让一组同龄孩子做,找出同年龄的平均值,然后让一个孩子进行同组年龄题的回答。如果他很容易答出,就让他回答再高一年龄组的智力题,直到他答不出为止,由此就知道了他可以达到的高智力年龄。相反,答不出同一年龄组的智力题,就降低年龄组的智力测试题,以此类推,检测出孩子的低智力年龄。后来,这一量表传到美国,斯坦福大学的推孟(L.M.Terman)于1916年修订了比奈的量表,形成《斯坦福-比奈量表》,增加了与实足年龄的比值,从而提出了“智商”的概念。这一研究让教育部门在孩子还没有学习成绩时,就能通过反应、选择、模仿、理解等活动检测出他的智力年龄。心理词典中还有一个术语“年龄当量”(Ageequivalent)(“年龄当量”表示测验结果的一种方法。某测验对一年龄组测验之后,得出一组的平均年龄值,再单独测个人,就会得出两个数值。若以年龄值来表示该年龄的测试分数平均值,即称年龄当量。),这是根据同一年龄组测验后得出的平均值为该年龄当量。这意味着一个人的测试结果与年龄当量可以不一致。实足年龄,不过是一个时间的刻度,并不等于一个标准的生理年龄、智力年龄、教育年龄、或心理年龄。以此类推,“责任年龄”也不应该简单地等于人的“实足年龄”。
现在再看“刑事责任年龄”的根据。目前,各国刑法对刑事责任年龄规定有所不同。我国刑法规定的完全刑事责任年龄是16周岁,对于8种严重犯罪的刑事责任年龄规定在14周岁。但事实上,在14岁以下仍然有极为恶劣的危害行为扯动着人们的痛感神经。如开篇提到的案件。于是,有人提出可否降低刑事责任年龄或借鉴国外恶意补充年龄。这时,听到最多的解释和理由常常是:“这需要考虑他们的生理-心理尚不成熟……”。从心理学来看,这是一个不太科学的解释。首先,出现用“一般”代替“个别”的逻辑问题。若说某一数学题小学生解不出来,并不等于说没有一个小学生能解出这个题。法律认为的“不成熟年龄”是就多数人的平均值而定,多数人不成熟、不等于同龄中某个人或某些人不能先成熟。其次,假如两个侵害人,一个人差1天达责任年龄,另一个人刚过责任年龄1天,这两天之内,人的心理就能从不成熟转变到成熟?显然,仅根据平均值处理具体被告也是不科学或不合理的。
既然人在生理年龄、智力年龄、心理年龄、受教育年龄等方面存在那么多的个体差异,教育系统因此专门研究智商测试,以区分他们的智力年龄进行不同教育,如超常班的设立。那么,刑事立法难道不可以考虑更为科学的衡量刑事责任能力的方法吗?何况某些杀人的刑事犯罪行为如此恶劣、对被害者及亲属的身心伤害如此深重,司法仅因为似是而非的年龄规定不追究其任何法律责任,这是否意味着向社会昭示,这类行为只要不足法律规定年龄就可以肆意而为?难道,一天左与右,就可以左到无责、右到有责?一天左-右的时间就可以让生理-心理从不成熟到成熟吗?这样的规定难道不该反思和改进吗?
而且,简单地以“心理成熟”作为刑事责任能力年龄的标准也不太科学。事实上,所有实施犯罪的人在心理上多多少少都有不成熟的特征。心理学辞典这样解释的心理成熟(psychological maturity):指个体发展历程中生理以外的心理层次面所达到成熟程度。心理成熟包括三方面:(1)心智成熟,智力达到顶峰显现(显现最好水平,作者注),面对问题时能够合理思考;(2)情绪成熟,感情冲动减少,较能自我控制;(3)社会成熟,能够独立自主,也能与人和睦相处[13]。由此观察,且不说未成年犯罪人,就是成年犯罪人,虽然生理成熟,智力成熟,但他们情绪冲动,情感不成熟,对自己欲望不能自控,如果能够证明他们心理上具有的不成熟,在刑事责任能力上是否应该减轻责任呢?
当然,刑事责任年龄的规定不仅仅是年龄的问题,也是社会对仍在成长的监护阶段的未成年人一种宽容和仁慈的反映。最重要的是,从具体违法犯罪的未成年身上可以看到,他们的父母和家庭存在养育的缺陷,还有社会教育方面的缺失,这种情况下,如果少年违法侵害行为的性质不那么严重,当然可以由国家实施强制教育,替代家庭对其进行教育。但是,以教育为主的处置而非简单地惩罚,这应该针对的是“限于青春期的违法行为”而言。何谓限于青春期的违法?这一研究最早由美国学者莫菲特(Moffitt,2002)提出,这种违法行为只因成长的特定时期才有,这类行为有:争强好胜、校园霸凌、逃学惹事、打架斗殴、夜宿不归、随身携带刀具、过早发生不负责的*行为性**、一般偷窃、一般伤害、接触*品毒**……[14]这些行为类似于我国《预防未成年人犯罪法》中规定的“不良行为”与“严重不良行为”,但都未达到应受刑罚惩罚的程度。最重要的是,这些行为人当他们进入成年后这些行为就明显地减少或消失。尤其当他们组建家庭后,大多有了正常的生活表现和日常规范的行为。因此,对于青春期特有的“异常行为”造成的危害结果,社会在处置时予以一定的宽容和仁慈,这能够得到众多家长们的认可与支持,也容易得到社会广泛的理解。
但是,如果一个未成年人严重侵害他人(如剥夺一个家庭养了十多年的独生子女的生命)或严重危害社会(有不到14岁少年已经实施2起以上杀人案件),此时,通过少年刑事司法、从心理评估到起诉调查,再到少年法庭审理,进入矫正机构,这是更高层面的法律保护价值。既保护违法少年让其不再放纵,也保护了被害人,让其心灵得到抚慰。在过去的几十年中,上海和北京等地都有少年法庭,事实上,少年法庭的法律审判也曾教育挽救过许多违法少年。这样的刑事司法既向违法犯罪少年显示了法律的威严,也给被害人及亲属一个法律的态度。最终的惩罚则依照“保护原则”根据少年具体的情况“对症下药”。

三、行为证据辅助判断刑事责任能力
鉴于刑事责任能力判断的基础理论欠缺,在司法中出现各种问题,我们能否换种思路,增加一些客观的指标完善刑事责任能力的判断规定,这才是减少冲突与争议的关键。
既然刑法立法是以“严重危害行为”为刑罚的前提,那么,行为,可否视为刑事司法最重要的基础与根据?事实上,司法过程中的起诉、审判都以行为为依据,行为显然是一种可靠的证据。现在,犯罪心理学对犯罪行为的研究说明,人的精神能力、年龄能力也可以根据行为来判断,这并不足为奇。
(一)何为行为证据
在传统侦查中经常遇到缺乏痕迹、物证、人证的案件。呈现在侦查人员面前的就是作案的时间、地点、工具特征、侵害行为的方式等。犯罪心理学的一项研究即犯罪心理画像[15],通过对作案的各种“行为”信息的分析,包括犯罪目标的选择,即动机指向分析、行为与生活背景、行为与受教育程度、行为与职业关系、行为显现的心理地图等对作案嫌疑人的心理特征进行描述,从而缩小侦查范围,甚至可以在嫌疑对象中找出重点人,这种分析有过多次成功的实证。其中最典型的案件系2006年4月破获的持续14年的系列持刀残害女性案件,该案曾因缺乏传统侦查线索持续15年才得以侦破。(山西阳泉曾有一起持续14年的系列扎刀案,因缺乏指纹、脚印、血型、人证等线索一直难以侦破。2005年12月底当地侦查专案组找到中国人民公安大学犯罪心理学专家,经过犯罪心理分析,专家排出1-3名重点嫌疑人,然后通过测谎与技术侦查最终找到作案工具,抓捕的犯罪人就是心理学家分析排列在第一名的嫌疑人。)
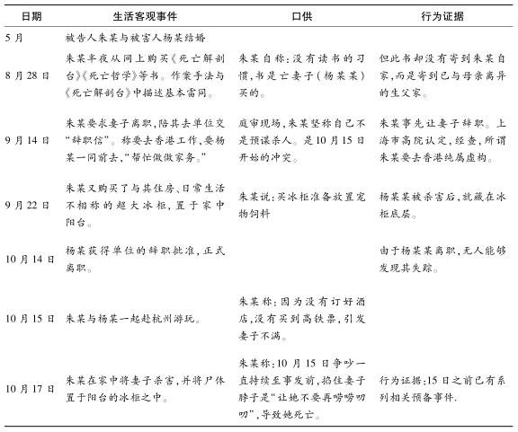
这种实证说明,行为不仅显现在指纹、脚印、DNA等物质方面,还可以在时间与空间坐标中被客观呈现,借助行为时空坐标,借助行为发生的各种相关的客观事件进行证明,形成事实的行为证据链。具体而言,首先,任何犯罪都可以分出犯罪前行为、犯罪中行为、犯罪后行为;其次,任何犯罪都会呈现出相关的行为表现,有言语、动作、生活习性、做事风格等。有人可能担心,这种分析是否会受限于分析人的水平和主观臆断,这种担心是对行为证据客观性不够了解,行为证据是可观察的,分析只是收集行为资料后的逻辑推理。何况在司法过程中,有警察的调查、检察官的审查,还有律师的监督、法官的庭审、陪审员的听审,这么多人面前,行为证据也在经受法庭不同角色的智力审查。试举一例:该案件发生在2016年的上海[16],2017年2月初上海警方得知,丈夫朱某已经在三个多月前将妻子杨某杀害并藏在家中冰柜里。两人之间一人死亡,事件原委只有犯罪人供述,如何辨别真假?结合行为证据判断,供述真假一目了然(见下页案件时间表):
此案可见,尽管被害人死亡,事件经过只有嫌疑人独自口供。嫌疑人可以把犯罪动机起始时间说在2016年10月15日之后,由此证明他没有预谋,而是激*杀情**人。但是,从警方调查核实的“行为证据”可以清楚地看到:网上购书且书内有与其杀人手法相关的情节;有购书时间和寄往地点记录;有购买冰柜的日期;有陪妻子以虚假理由向单位辞职等行为,这些都发生在10月15日之前,这足以证明他的口供是谎言。
(二)行为证据的四特性
1.行为指向预期性
行为的内心指向是动机的核心特征,这种指向来自作案人的内在心理动力,属于个体主动内容。作案有无事先内心的主动内容和预期,这是判断其刑事责任能力的重要根据。有的犯罪者其犯罪指向和预期目的早已存在,甚至持续相当一段时间;有的则在很短时间发生;动机具有隐藏和扭曲的特点,如果嫌疑人故意不表示,一般人难以事先察觉。但是,只要犯罪人实施了犯罪行为,就会有犯罪目标,当犯罪行为实施后,被害目标就可以帮助我们发现行为指向和预期。
人的内心动力还会与外部刺激发生呼应。当然,许多行为看似刺激在先,其实其内部动力早已存在。比如,某人已经有还贷的巨大压力,当他遇到一个自认为没有风险的机会时,就会出现犯罪主观指向;再如一个系列的专选*女妓**扎刀案件,犯罪人只是扎人却从无性侵害,被逮捕后自认为无证据而拒不交待动机,但如果我们找到他一直在治疗性病却久治不愈的行为线索后,其犯罪指向的出处就容易清晰了。许多隐晦的心理活动从时间发展的逻辑观察,就容易找到“水到渠成”的行为事件的证据。
2016年上海杀妻案中的行为证据分析表

犯罪动机的指向与预期还可通过侵害对象的目标特点发现。有的人作案其目的指向与自己的生活有明显的关系,他的指向能够体现他的预期:既知道自己的情况,也考虑外部情况,选择适合自己情况的目标作案。比如,2017年发生在上海砍杀小学生的嫌犯黄某某,尽管精神病专家鉴定他患有精神分裂症,精神分裂属于“知、情、意三种心理活动无法协调”,即他的情感不是他认识的表达,他的认知与意志目的也不能一致。这一结论显然说明嫌疑人有精神病态。但是,他作案的行为证据完全否定了精神鉴定意见。他不仅完全知道自己的愤恨情绪,而且已经决定如何发泄。他知道自己身材矮小、单薄,在公共场所、成年人面前,自己不一定能达到预期目的,所以,他从2017-2018年先后在不同地方的多所幼儿园、小学附近选择作案目标,不仅选择地点,还选择了时间,选择在孩子们早上上学的时间、七点多钟作案,最终实现了犯罪预期[17]。如此作案的行为方式足以证明“他的作案不仅有目的,还有辨别性即选择、等候、控制自己到合适时间作案”的能力。所以,他可以有病,但他的行为证明,他具备认识能力与控制能力,对于该案具有刑事责任能力。

2.行为策划隐匿性
2007年美国某大学发生一起枪杀32人事件。枪手最后也在现场自杀。因为他有一段发布的录像,从录像看,他的言语到后来出现许多混乱,含糊不清。有精神病学家仅从视频的表现断定,他已经具有精神分裂——也是一种心理混乱不能自知的精神病。但是,他的大学同宿舍同学均提出异议,根据他在案发前的表现与行为证据,同学们说,他在这段时间里表现的极为安静,现在想起来,显然就是让大家不关注他;而他为了作案,需要经过买枪、试射、事先录像、两次枪击之间还去邮局将录像带寄给电视台,再到教室大开杀戒,最后自杀。全部作案过程从开始到完成竟无一人发现。嫌犯在做这些具体的行为时如此完整地回避了每天相遇的人,镇定自若,不引人怀疑。无论他是否自杀,其行为证据已经充分说明,他有认识上的辨别力,有相当好的控制力,知道自己要做什么,最后还预谋自杀所以事先寄录像带申明作案理由。
犯罪心理学对犯罪行为的分析,根据的都是客观行为事实,只是需要将这些行为证据进行整理、排序,观察行为发生的条件、行为实现的难度、行为操作中的组织力、时间等候的控制力以及要表达的情绪背景等。这些行为证据完全不同于精神病医生对犯罪人精神能力的鉴定。他们更多地关注:他的家族中有无精神病人,他在过去有无去精神病院诊治的治疗记录,他现在陈述的犯罪有无病态理由(如自称有幻听的理由),等等。这些尽管可以作为有病-无病的判断,但不能作为一种证明:他在作案前没有指向和预期即认知力,在准备阶段没有对象的选择性(认知力),没有避人耳目准备工具(认知力),没有寻找合适的地点(认知力)、合适的时间开始行为(认知与控制力)——这才是刑事责任能力的关键证据。
3.行为实施掩逸性
掩逸,都是实施犯罪后的行为。掩是遮掩犯罪迹象不让人及时发现;逸是逃逸,迅速离开犯罪现场或所在地,让人抓不到。具有这种表现更容易证明他们有责任能力。因为人是有情感的动物。犯罪学家加罗法洛(Calofalo,1852-1934)在《犯罪学》中曾有论述,他认为,犯罪有法定犯罪和自然犯罪两种[18]。前一种犯罪容易得到人们的同情;而后一种犯罪则令所有人不齿。自然犯罪就是伤害所有人基本情感的犯罪。正是基于人类这种情感认知,所以,有些人虽然为满足个人私欲隐匿实施犯罪行为,但他内心仍然存在着他自己不一定意识到的“情感抗拒”,于是,他会下意识地回避别人的目光;或在被害人身上盖上东西等,这种犯罪后的遮掩行为表明他会因这种场面产生内心不安,知道这种行为的为人不齿与违法性。同理,逃逸更说明他对自己在当下做了什么有清楚的意识,选择并做出自我保护行为。
2019年发生在大连的少年强奸杀人案中,虽然作案的少年没有成年,但他至少不止一次有同类行为企图,他选择家中无人时间,曾以欺骗的方式让另一女生进入他家,未遂后又诱骗一名更年幼的女孩;当遭遇女孩反抗时他将女孩杀害;然后出现许多遮掩行为,将女孩抛尸并在其身上压了两个垃圾袋,里面装着是砖头和碎瓦块;当他得知警方侦查发现了现场一团带血的卫生纸时,他竟然向同学解释“他们警察办事这么草率的吗,给我加入嫌疑名单,我一个小孩怀疑我,我把我擦过血的纸扔那块了,我的血不会弄到她身上吧?”他说“我一个小孩怀疑我”时,说明他知道“与性有关的杀人多为成年人所为”。当他知道警察已经锁定他时,他向别人强调“自己不满14周岁”[19]。虽然他作案仍有幼稚的特点,但他的行为表现说明他知道行为性质,并有自我保护的意识。
有些犯罪者尽管看似不成熟或精神异常,但是,除了预谋、隐匿实施、遮掩等有利于自己的表现外,还常常具有利于自己的逃离行为。逃离往往意味着作案人内心的感知,包括对事件性质的意识、内心不安感、要撇清与自己的关系,这些举动也是有责任能力的一种行为证据。
再析一例:2015年6月20日,江苏南京发生一起恶*交性**通事故,一辆宝马车在闹市区将车速开到144.5/h-195.2/h,最终导致2人现场死亡,多车受损[20]。案发后,侦查部门委托司法鉴定所对被告人作案时精神状态进行鉴定,鉴定意见为“被告人王某某作案时患急性短暂性精神障碍,有限制刑事责任能力”。此鉴定引发巨大的质疑。在此,分析一下此案的行为证据:其一,他在案发前上午11∶40分曾用手机拨打110报警,妄称有人要害自己,手机已被监听等。上午11∶45分南京市公安局派出所民警与其联系并询问情况时,此人明确要求公安机关对其报警行为登记备案、并拒绝向警方透露个人信息。其二,交通肇事后,此人弃车离开事故现场,步行至约200米之外友谊河路10-1号院内并试图逃跑,后被民警抓获归案。分析其“行为证据”,其中有两个关键疑点:第一,报案显然出于恐惧不安感,理应要求警方保护,但他没有任何寻求保护的行为;甚至他还拒绝透露自己真实信息。如果说他不相信警察;或这时他已经精神异常,但他却提出了一个与寻求保护无关的、更不符合精神异常的多余要求:“要求警方对报警行为登记备案”。报警,不是寻求安全,而是为证明他报过警?——这难道不是一种前后呼应吗?这不是在为后面肇事安排一个合理理由吗?不仅是理由,而且是“理由的证明”。至于他为什么要设计这一呼应证明、实施这起骇人的高速驾驶导致肇事,此案调查显然只关注了他的精神状态,缺乏其他行为证据调查。第二,他在肇事后迅速离开现场,意欲逃走,这点清楚地证明他在案发后仍保留着自我保护的意识,他知道自己行为的性质。从前后两个行为证据观察,足以说明他有刑事责任能力。

4.行为陈述谎言性
在司法过程中,无论侦查、起诉还是庭审,都需要犯罪嫌疑人的供述或陈述。许多犯罪事实,如果没有嫌疑人的真实陈述,我们可能永远无法找到某些重要的证据。例如,2017年6月中国赴美访问学者章某某遭遇诱骗后被害。当警方找到嫌疑人的住宅后发现了大量的生物检材,可以证明犯罪嫌疑人克里斯滕森的住宅是杀害章女士的作案现场。可是,一年多的时间里警方却一直无法找到章女士的尸体。直到庭审的后期,嫌犯供述出章女士的尸体下落。由此可见,在侦查、调查、起诉、审判等阶段,供述与陈述的言语材料有多么的重要。
言语材料虽然非常重要,但是,在获取供述材料时判断其真假则更为重要。虽说言为心声,但是,一旦进入刑事司法调查,这种表达就常常在人的意识范围内,经过其主观意志控制、筛选,甚至还可以“重新组织”,于是,避重就轻、虚虚假假、没忘说忘,以致最后出现“真作假来、假亦成真”。即有时也会有真正被冤枉的人,因其说不清也被视为谎言。有幸的是,在科技迅速发展的今天,心理测试技术也在迅速发展,多道生理仪、次声分析仪、脑电测试等出现,调查讯问可以在仪器的辅助下结合讯问和审问观察,大致不错地判断一个人在说真话还是假话。如果发现一个人在不断地说假话、谎话,这就为我们提供了一种重要的行为证据,因为“说谎”意味着他有要隐藏的东西,他拥有认识、辨别和选择的能力;他知道自己行为责任的轻重;他有组织虚假言语材料的能力。于是,在发现一个说谎行为时,就会发现一个判断其能力的重要行为证据。
当然,除了使用科学仪器辅助判断谎言外,还可以根据嫌疑人的其他行为证据,如事实动作、物证材料、生活事件等行为证据进行判断。例如,上海杀妻案的日期顺序可以发现他在说谎。所以,谎言的判断并非仅靠盯着嫌疑人的双眼来判断。谎言可以成为一个人有无刑事行为能力的重要行为证据。
结论:目前因为对刑事责任能力的规定和判定尚缺乏充分的研究和论证,导致部分人对于相关司法的决定出现质疑、不信任、甚至不敬。笔者认为,人类的智慧应该有办法考虑解决这类问题,刑事立法和刑事司法也并非没有改进的余地。无论精神状态、还是责任年龄,都应该回归刑事立法的初衷:以行为危害为起点,以行为证据为根据,以行为证据特性为判断。如同对侵害人的精神状态可以进行司法鉴定一样(也可同时增加行为证据评估),对特定案件未成年人是否也可以进行“刑事责任年龄能力”的评估?类似于犯罪构成的四个要件帮助认定犯罪一样,行为证据四个特性也可以帮助判断其认识力、意志力和操作力等事实能力。世界上曾有国家在特定的恶意犯罪面前尝试使用“恶意补足年龄”,我们在暂时不宜改变现有刑法对责任年龄规定的情况下,可否补充规定,对特定案件未成年人的责任年龄启动专门程序进行心理能力评估,还有对于精神状况有争议的案件,除精神鉴定之外,进行补充行为证据判断其责任能力的评估。这样既可减少或遏制有些人利用法律空隙恶意妄为;还可使刑事立法与司法更为科学、严谨与公正。
参考文献
[1]克劳斯·罗克辛:《刑事政策与刑罚体系》,蔡桂生译,北京:中国人民大学出版社2011年版,第1页。
[2][3]李斯特:《德国刑法教科书》,徐久生译,北京:法律出版社 2003年版,第1-2页。
[4]张春兴:《张氏心理学辞典》,上海:上海辞书出版社1992年版,第79页。
[5][7][11][12]阿瑟S 雷伯:《心理学辞典》,上海:上海译文出版社1996年版,第651、156、19、20-21页.
[6]朱智贤:《心理学大辞典》,北京:北京师范大学出版社1989 年版,第456页。
[8]《在线汉语词典》,xh.5156edu.com/html5/z35m17j281721.html。
[9]李玫瑾:《异常犯罪与刑事责任能力解析》,载《中国人民公安大学学报》,2007年第2期。
[10][14]CurtR.Bartol&AnneM.Bartol:《犯罪心理学》(第11版),李玫瑾等译,北京:中国轻工业出版社2017年版,第236-237、157页。
[13]张春兴:《张氏心理学辞典》,上海:上海辞书出版社1992年版,第394-395页。
[15]李玫瑾:《侦查中犯罪心理画像的实质》,载《中国人民公安大学学报》,2007年第4期。
[16]《上海杀妻藏尸案》,https://baike.baidu.com/item/上海杀妻藏尸案/22230956?fr=aladdin#1。
[17]《上海砍杀小学生案案件详细经过来龙去脉》,http://www.hxnews.com/news/gn/gnxw/201905/23/1755712.shtml。
[18]加罗法洛:《犯罪学》,耿伟王新译,北京:中国大百科全书出版社1996年版,第71-128页。
[19]《大连遇害女孩父母:13岁男孩行凶后多次来家搭讪太会伪装》,https://new.qq.com/omn/20191025/20191025V0RHC 700.html。
[20]《南京宝马案肇事者危害公共安全判11年,案发时处精神病状态》,https://www.thepaper.cn/newsDetail_forward_1653176。

转自:中国青年社会科学