
今天是2016年9月2日星期五,距敦煌文博会开幕还有18天。中国甘肃网《甘肃速读》邀您一同关注今日要闻。
温馨提示:点击下面免费收听甘肃速读语音播报
甘肃头条
1
王三运:持续保持好的劲头和状态,确保脱贫攻坚取得新成效
9月1日下午,省脱贫攻坚领导小组第二次会议在兰州召开。省委书记、省人大常委会主任、省脱贫攻坚领导小组组长王三运主持会议并讲话。他强调,要认真学习贯彻习*平近**总书记扶贫开发战略思想特别是在中央扶贫开发工作会议、中央东西部扶贫协作座谈会上的重要讲话精神,牢固树立“一号工程”意识,不满足于现有成绩,继续保持好的劲头和状态,持续把脱贫攻坚各项工作抓实抓好、抓出成效。
2
迎战首届丝绸之路(敦煌)国际文化博览会食品安全保障誓师动员大会在敦煌举行
9月1日上午,迎战首届丝绸之路(敦煌)国际文化博览会食品安全保障誓师动员大会在敦煌举行,将以最快的速度、最高的水平、最佳的效果完成文博会食品安全保障各项任务,全力确保文博会食品安全。
3
省民政厅紧急下拨250万元救助8月暴洪泥石流受灾群众
8月20日以来,受局地强对流天气影响,甘肃部分县(区)出现强降雨天气,引发暴洪和泥石流灾害,造成10个市(州)的34个县52.74万人受灾,直接经济损失10.07亿元。目前,已紧急下拨应急救灾资金250万元。
4
“2016北京网络媒体红色故土·甘肃行”活动圆满收官

9月1日,“2016北京网络媒体红色故土·甘肃行”活动在陇南圆满落幕。活动历经5天时间,行程2000多公里,历经甘肃会宁、腊子口等红色圣地。
5
酒钢西沟矿“8.16”矿难第三批涉案人员被刑拘
酒钢集团宏兴钢铁股份有限公司西沟石灰石矿矿长刘维忠、生产技术科邵永鹏2人因在西沟矿“8.16”矿难中涉嫌犯罪,于8月31日下午被肃南县公安机关依法刑事拘留。这是这起事故中第三批被刑拘的涉案人员,此前已有9人被刑拘。
6
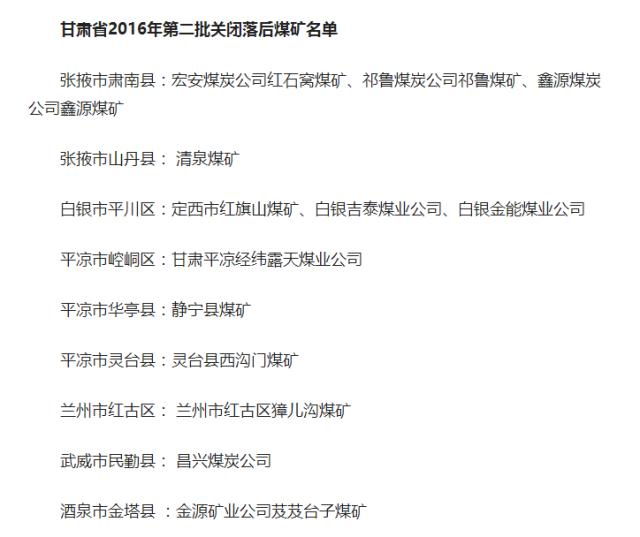
甘肃省将关闭13处落后煤矿

甘肃省政府日前下发《关于甘肃省 2016年第二批关闭落后煤矿名单的公告》,将关闭13处落后煤矿,并要求各有关市、县区政府和省政府有关部门要严格依法履行职责,切实做好相关工作,确保落后煤矿关闭到位。
7
甘肃成立五个省级医疗质量控制中心
日前,省卫计委决定成立甘肃省妇产科医疗质量控制中心、甘肃省儿科医疗质量控制中心、甘肃省神经内科医疗质量控制中心、甘肃省医学放射专业质量控制中心、甘肃省病案质量管理控制中心5个省级医疗质量控制中心。每批省级质控中心挂靠期限为4年,届时将重新审核认定。
8
甘肃省一年级新生注册全国联网电子学籍
9月1日,省教育厅下发了《关于做好2016年秋季开学工作的通知》,要求各地各校要组织师生按时安全返校,教职员工及时到岗。
9
前7月,甘肃省共查处违*中反**央八项规定精神问题411起
9月1日,记者从省纪委获悉,截至7月底,全省共查处违*中反**央八项规定精神问题411起,处理666人,*党**纪政纪处分395人。其中,违规发放津补贴或福利问题最多,其次是违规公款吃喝问题。
10
甘肃将实施城市社区10-15分钟文化娱乐圈和体育健身圈
省政府办公厅近日印发《甘肃省“十三五”公共文化服务体系建设规划》。《规划》提出,到2017年,全省将实现全省农村综合文化服务中心、广播电视全覆盖;到2020年,乡镇体育健身中心和村体育健身工程基本覆盖,“三馆一站”(公共图书馆、文化馆、博物馆、乡镇综合文化站)覆盖率达到100%。
11
余秋雨做客兰州,讲述《中国文脉与丝绸之路》
9月1日,著名学者余秋雨先生受邀来到兰州,进行了一场别具意义的演讲——《中国文脉与丝绸之路》。演讲中,余秋雨提到自己祖籍是甘肃武威,并且透露“这有可能是我最后一次演讲,我把它留给了兰州”。
市州要闻
1
张掖丨文化部日前公布的第十七届“群星奖”入围作品中,高台县创编演出的小品《生日》榜上有名,成为甘肃唯一入围决赛的作品,并将于10月中旬在西安第十一届“中国艺术节”参加决赛。据了解,“群星奖”是群众文艺奖项当中的最高荣誉,每三年举办一届。
2
兰州丨近日,兰州海关对首批参展丝绸之路(敦煌)国际文化博览会的展品顺利验放,这标志着文博会海关通关监管服务工作正式启动。
3
嘉峪关丨第五届中国(嘉峪关)国际短片电影展,将于9月22日至24日在嘉峪关举行。展会将邀请印度作为主宾国参会,并举办印度电影展启幕仪式,广邀宾朋共享印度宝莱坞影视盛宴。
4
平凉丨近日,泾川县地震局引进中国科学院最新地震监测技术和设备,在*党**原镇戴家村建成平凉市首座地下流体地震监测台,结束了长期依靠电磁波预测地震的历史。
5
甘南丨此前,因暴雨造成多处山体滑坡,夏河县当地2万多用户停电。经过紧急抢修,目前,夏河县受影响的2万多用户已恢复供电。
6
金昌丨9月1日上午9:35,由成都双流国际机场飞来的EU2273航班平稳降落在金昌机场,标志着金昌至成都航线正式开通。
国内国际
1

昨晚,出席二十国集团(G20)杭州峰会的塞内加尔总统萨勒、哈萨克斯坦总统纳扎尔巴耶夫先后抵达杭州。今天南非、阿根廷、巴西、印尼等国领导人也将陆续抵达,G20峰会大幕即将拉开。
2
李克强总理将于9月6日至9日赴老挝万象出席第19次中国-东盟(10+1)领导人会议暨中国-东盟建立对话关系25周年纪念峰会、第19次东盟与中日韩(10+3)领导人会议和第11届东亚峰会(EAS),并对老挝进行正式访问。
3
财政部、教育部昨日通知,从今年秋季学期起,免除普通高中建档立卡家庭经济困难学生学杂费,由中央与地方财政共同承担。
4
昨晚,2018男足世界杯预选赛亚洲区12强赛首轮比赛战罢,中国队2比3负于韩国队。国足将于9月6日在沈阳迎战亚洲第一伊朗队。
5
当地时间8月31日,美国捷蓝航空公司一架空客A320客机,从美国佛罗里达州的劳德代尔堡飞抵古巴圣克拉拉市机场,这标志着古美商业直航在中断50多年后正式开通。
6

新加坡寨卡疫情蔓延,1日,中国驻新加坡大使馆证实,有23名中国人感染,但病情并不严重,部分已经痊愈。我使馆提醒当地中国公民特别是孕妇注意防范。
民生快递
1
国家发改委与央行联合下发的《关于完善银行卡刷卡手续费定价机制的通知》9月6日起正式实施,将大幅降低商户银行卡刷卡手续费。
2

1日,成品油价调整,汽油每吨上调205元,柴油每吨上调200元。本轮价格上调后,兰州93#汽油价格由5.65元/升涨至5.82元/升,97#汽油价格从6.04元/升涨至6.22元/升,0#柴油价格从5.25元/升涨至5.42元/升。
3
敦煌研究院消息,因“文博会”期间敦煌活动多、宾客预订量大,9月18日-22日期间的莫高窟网络预约门票已售罄,鸣沙山·月牙泉景区的游客预订已达到最大承载量,旅游部门提醒广大游客错峰旅游。
4
兰州8月新建商品房均价为每平方米7480元,环比下跌0.33%,较上月微跌25元,这是今年4月份以来首次环比下跌。西北地区其他四个省会城市中,只有西安和银川依然保持微涨。
5
明天上午,兰州市城关区人力资源市场将举办招聘会。当天将有30多家企业参会,为广大困难人员提供保洁、保安、店长、送餐员、会计、文员、财务员、内勤等50余个工种近百余个就业岗位。
绚丽甘肃
三泡台
又称盖碗,上有盖,下有托盘,盛水的花碗口大底小,精致美观。每到炎热的夏天,喝盖碗茶比吃西瓜还要解渴。兰州三炮台的配料并不拘泥于几种,但每种配方中都少不了好绿茶、枸杞、桂圆和冰糖,其他的果脯类材料可以根据自己喜好使用杏脯、葡萄干等材料。当地回族在饮用三炮台的时候还会在茶中加入菊花或玫瑰花,让茶香更富层次,也更具浪漫情调。



那年今日
1
1945年9月2日,日本在美国战列舰“密苏里”号上签署无条件投降书。
2
1958年9月2日,中央电视台正式开播。
3
1969年9月2日,第一台自动取款机(ATM)在纽约银行首次公开亮相。
今日天气

《甘肃速读》提醒您及时关注身边天气。
兰州:多云16℃/25℃
嘉峪关:阴16℃/25℃
酒泉:多云14℃/26℃
张掖:多云14℃/26℃
金昌:多云转晴13℃/27℃
武威:晴转多云15℃/26℃
白银:多云13℃/24℃
临夏:多云11℃/21℃
合作:阵雨7℃/17℃
定西:多云12℃/23℃
陇南:晴转多云19℃/32℃
天水:晴14℃/30℃
平凉:晴13℃/29℃
庆阳:晴转多云15℃/28℃