本周六(4月20日)
就将迎来2019年贵州省公务员考试了
黔南州共设置22个考点
全部位于都匀境内
很多考生都在积极备战中
但也有一些考生还没开考就坐不住了

无奈:酒店价格大幅上涨
4月17日,网友小苏向《看黔南》反映:省考这两天酒店就坐地起价吗? 就这两天涨价,我就想知道符不符合规定。

据小苏介绍,她是黔南州福泉人,即将于4月20日在都匀参考公务员考试,但当她准备订酒店时却发现,考点周边的酒店都涨价了,而且涨幅还不小。

小苏的考点为都匀三中。网络图
而更让小苏气愤的是,“15号就订好了房间,昨天酒店突然打电话来说没房不确认,自动给我退款,转头就上架并涨价。”讲起省考订房经历,小苏很是无奈。
调查:部分酒店临时调价
据了解,本次省考在都匀设有
都匀三中、黔南师院、技师学院
都匀二小、三小等22个考点

经查询手机app了解到
省考期间
都匀考点周边多家酒店
已临时调价

比如贵州省电子信息技师学院
附近的鸿安大酒店
该酒店17日晚
普通单间的价格为198元

到考试前一天(19日)
同样房型的价格调整为499元
上涨了300多
其他房型的涨幅也十分明显

而像这样临时调价的酒店还挺多
如三中考点附近的港龙大酒店
师院考点附近的朗琪主题酒店等
尽管这些酒店的价格有调整
但预定情况还不错
考试前一天大多已经满房


朗琪主题酒店17日、19日价格对比。手机app截图


港龙大酒店17日、19日价格对比。手机app截图
值得一提的是
在考试结束后
以上酒店又调整到了考前的价格
具体如下



部分酒店省考后价格情况。手机app截图
小编也查询到
考点周边更多酒店的价格
在省考前后并无变化
但基本已被订完

官方:不得坐地涨价
考点周边的酒店临时调价
让即将参考省考的考生很无奈
那么这样的行为是否符合相关规定呢?
来看看监管部门日前发布的告诫书
价格提醒告诫书
都匀市交通运输、住宿餐饮及相关行业经营者:
贵州省公务员考试将于 2019年4月20日举行。为营造良好市场价格环境,确保公务员考试期间价格水平稳定。黔南州市场监管局提出如下提醒告诫:
自提醒告诫发布之日起,都匀市相关行业经营者要立即开展价格自查自纠工作,进一步规范自身价格行为,切实加强价格自律,实行明码标价,杜绝各类价格违法行为发生,不得在公务员考试期间发生哄抬价格,坐地涨价、价格欺诈等违法行为,否则市场监管部门将依据价格法律法规予以从重处罚,并将典型案例予以公开曝光。希望广大考生、消费者和社会各界对经营者及行业组织的价格行为进行监督,如发现价格违法行为,请拨打如下投诉举报电话:
出租车纠纷投诉举报请拨:0854-8223764;酒店餐饮等其他消费投诉举报请拨 “12315”“12358”。
黔南州市场监督管理局宣
根据以上告诫书
省考期间坐地涨价的行为
是不允许的
广大考生如发现违规情况
可随时举报投诉

市民订酒店。资料图
延伸1:黔南31385人参加省考
4月15日,记者从州公开招录公务员工作领导小组会议上获悉,2019年我州参加公务员(人民警察)和选调生考试人数达31385人,创历史新高。
据悉,2019年,我州计划招录公务员361人,其中,机关公务员职位257人,人民警察职位104人。缴费人数与招录计划数比例为87:1,其中,报考比例最高的为平塘县者密镇人民政府01职位,876:1。
目前,我州相关部门正进行考前各项准备工作。4月20日笔试。
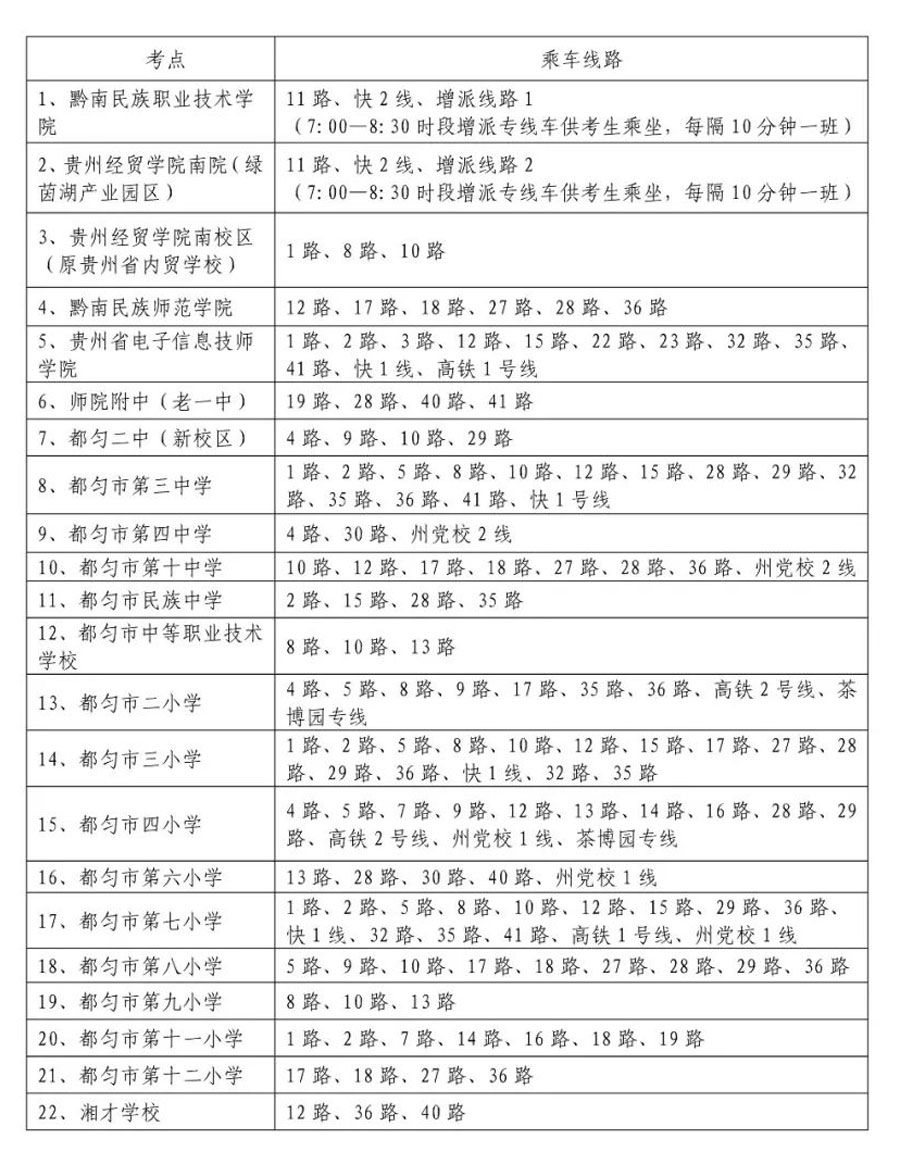
延伸2:都匀考点及具体公交线路走向出炉
贵州省2019年省、市、县、乡四级机关统一面向社会公开招录公务员(人民警察)黔南考区笔试工作将于2019年4月20日(星期六)在都匀进行。为保证广大考生顺利乘坐公交车准时到达各考点学校,经黔南州、都匀市两级交通主管部门努力,现就有关公交线路提醒如下:

经过考点重点时段
根据考试前和考试结束后的客流动态,重点加强了笔试考试期间7:30—8:30,11:00—12:00,12:30—13:30,16:00—17:00等时段的车辆调度,增发相应线路车次,缩短发车间隔,确保车辆运力充足。
经过考点公交线路

具体公交线路走向
增派线路1
黔南民族职业技术学院:百子桥→大十字→大西门→客运总站→马踏飞燕)→黔南民族职业技术学院
增派线路2
贵州经贸学院南院(绿茵湖产业园区):
老火车站→大十字→大西门→彩虹桥→交警大队→红旗新村→十中→贵州经贸学院南院(绿茵湖产业园区)
1路:
匀酒厂→七星未来城→173→老年公寓→省技师学院(会云桥)→公交小区→七小→云都广场→客运总站→平桥→大西门→大十字→百子桥市医院→蒙家桥→薛家堡→货场→火车站→城南家园→小围寨→沙井街→客运南站(市公交总公司)→高速南出口(海咬公园)
2路:
黔南报社-蒙家桥-斜桥→大十字→西苑【大西门中医院】→平桥→客运总站→七小→公交小区→省技师学院→173→匀酒厂→115→贵医三附院北院→民族中学→桥梁厂→沙坝→高速北出口
3路:
173→水厂→第七小学→客运总站前门→客运总站后门→交警支队→食汇街→镭钵寨→大西门高架桥→大西门(中医院)→大十字→小十字→州医院前门→庆云宫→云宫花城(往返)
4路:
去向:青云湖→都匀四小→龙潭口→州医院→小十字→石油公司→大十字→西山大桥→104地质队→雷钵寨→都匀八小→剑江半岛→毛尖广场→三线建设博物馆→北部星城→州公安局→高速北出口→灵智广场。
回向:灵智广场→高速北出口→州公安局→东方记忆→三线建设博物馆→毛尖广场→剑江半岛→都匀八小→雷钵寨→104地质队→西山大桥→石油公司→小十字→州医院→龙潭口→都匀四小→青云湖
5路:
青云湖-四小→州档案局→风雨桥→大十字→大西门中医院→平桥→客运总站(后门)→州交警支队→夜市街→八小(都匀监狱)→内衣厂→州*党**校-殡仪馆
7路:
去向:青云湖→都匀四小→龙潭口→州医院→小十字→市农行→百子桥→百子桥(市医院)→蒙家桥→薛家堡→货场→火车站→城南家园→第五中学→市看守所→沙井村→506
回向:506→沙井村→市看守所→第五中学→小围寨→城南家园→火车站→货场→大龙田→薛家堡→蒙家桥→斜桥→市农行→小十字→州医院→龙潭口→都匀四小→青云湖
8路:
去向:小围寨→毛麻纺织厂→剑化→仙和小区→都匀市中等职业技术学校→山水云城→贵州经贸职业技术学院(南校区)→医专→庆丰加油站→庆丰→庆云宫→风雨桥→百子桥→大十字→西苑→平桥→客运总站→云都广场→都匀七小→水厂
回向:水厂→都匀七小→客运总站→平桥→大西门(中医院)→大十字→百子桥→风雨桥→庆云宫→庆丰→庆丰加油站→医专→贵州经贸职业技术学院(南校区)→山水云城→都匀市中等职业技术学校→仙和小区→剑化→毛麻纺织厂→小围寨
9路:
青云湖→第四小学→风雨桥→百子桥→大十字→旱冰场→港龙酒店→西苑后门→虹桥派出所→夜市街→城市风景→剑江半岛→毛尖广场→三线博物馆→都匀市会展中心→音乐水秀广场→博物馆公交调度站
回向:博物馆公交调度站-三线博物馆→滨江1号→剑江半岛→城市风景→夜市街→虹桥派出所→西苑后门→港龙酒店→旱冰场→大十字→百子桥→风雨桥→第四小学→青云湖
10路:
小围寨→毛麻纺织厂→剑化→仙和小区→都匀市中等职业技术学校→山水云城→贵州经贸职业技术学院(南校区)→医专(老校区)→加油站→庆丰→云宫花城→蒙家桥→百子桥(市医院)→大十字→大西门(西苑)→平桥→客运总站(后门)→消防大队→交警大队→红旗新村→枣园小区→电信大楼→文化馆→二中→三线建设博物馆→北部星城→州公安→高速北出口(往返)
11路:
青云湖【起点】——都匀四小——大龙大道遂道——迎宾路(都匀二小)——百子桥裤裆街——剑江中路(大十字、大西门)——斗篷山大道(彩虹桥、都匀十中)——纬五路(好花红大道)——都匀新大剧院——绿茵湖水库——格尼斯大酒店——黔南经贸学院——黔南技术学院——山地车辆厂——504厂【终点】。
B线 :
青云湖【起点】——都匀四小——大龙大道遂道——迎宾路(都匀二小)——百子桥裤裆街——剑江中路(大十字、大西门)——斗篷山大道(彩虹桥、都匀十中)——纬五路(好花红大道)——都匀新大剧院--新二中--马踏飞燕--恒丽钟表厂--木表--大众四S店--甘塘镇--西匝道出口--环湖绿茵湖(牛奶场--公墓--马家庄--杨家庄--牛角冲)--毛尖大道按原路返回青云湖【终点】
12路:
去向:杉木湖中央公园→匀东大厦(匀东国际)→杉木湖畔→湖南湘才学校→宏际风情园→州人大→火把寨→中坝寨→高基村→人才公寓→青云湖路口站→都匀四小→龙潭口→市人防(州医院后门)→小十字→石油公司→大十字→西苑→平桥→客运总站→都匀七小→公交小区→会云桥(省技师学院)→老年公寓→观澜水岸→观澜轩→三和花园→御府湾(第十中学)→黔南师范学院→万达广场。
回向:万达广场→黔南师范学院→御府湾(第十中学)→三和花园→观澜轩→观澜水岸→老年公寓→会云桥(省技师学院)→公交小区→都匀七小→客运总站→平桥→大西门中医院→石油公司→小十字→州医院(前门)→龙潭口→都匀四小→青云湖路口站→人才公寓→高基村→中坝寨→火把寨→州人大→宏际风情园→湖南湘才学校→杉木湖畔→匀东大厦(匀东国际)→杉木湖中央公园。
13路:
去向:小围寨→毛麻纺织厂→剑化→仙和小区→政法委综合大楼→城南江畔小区→农贸市场→火车站→货场→大龙田→薛家堡→云宫花城→庆云宫→龙潭口→都匀四小→龙潭口→市人防(州医院后门)→卫校→东山公园→荷花池→关乡桥→水厂(往返)
14路:
去向:青云湖→都匀四小→龙潭口→市人防(州医院后门)→小十字→市农行→百子桥→百子桥(市医院)→蒙家桥→三道河→三道河廉租房→水表厂→桐州监狱→桐州
回向:桐州→桐州监狱→水表厂→三道河廉租房→三道河→蒙家桥→百子桥(市医院)→市农行→小十字→市人防(州医院后门)→龙潭口→都匀四小→青云湖
15路:
黔南报社-蒙家桥→斜桥→大十字→西苑【大西门中医院】→平桥→客运总站→七小→公交小区→技师学院→老年公寓→173→匀酒厂→115→贵医三附院北院→民族中学→桥梁厂→沙坝→高速北出口→灵智广场→三江堰→305→大龙井-杨柳街
16路:
去向:河西→酱油厂→小围寨→城南家园→火车站→货场→大龙田→薛家堡→蒙家桥→斜桥→石油公司→小十字→州医院→龙潭口→都匀四小→龙潭口→庆云宫→云宫花城
回向:云宫花城→庆云宫→龙潭口→都匀四小→龙潭口→州医院→小十字→石油公司→大十字→百子桥(市医院)→蒙家桥→薛家堡→货场→火车站→城南家园→小围寨→立交桥路口→麻袋厂→安康医院→居委会→河西菜场→五公司宿舍→酱油厂→河西
17路:
灵智广场→高速北出口→沙坝→桥梁厂家属区→市行政中心→复烤厂→电视台→黔南师范学院→第十中学(青禾家私)→电信大楼→枣园小区→红旗新村→交警大队→州交警支队(回向:消防大队)→彩虹桥→贵医三附院南院→大西门中医院→石油公司→市农行→百子桥→风雨桥→庆云宫→云宫花城
18路:
新火车站→货场→大龙田→薛家堡→蒙家桥→百子桥市医院→大十字→大西门中医院→贵医三附院南院→彩虹桥→消防大队→交警大队→红旗新村→枣园小区→电信大楼→第十中学(青禾家私)→黔南师范学院→电视台→复烤厂→市行政服务中心→东来尚城
19路:
去向:云宫花城→蒙家桥→百子桥(市医院)→市农行→七街→金鹏花园→三街→平惠小区→客运总站→黔南驾校→伯爵后门→华馨湾
回向:华馨湾→伯爵后门→水厂→关乡桥→平惠小区→胜利路→金鹏花园→七街→市农行→百子桥→百子桥(市医院)→蒙家桥→云宫花城
22路:
去向:火车站→货场→大龙田→薛家堡→蒙家桥→斜桥→大十字→西苑→平桥→客运总站→都匀七小→公交小区→会云桥(省技师学院)→老年公寓→173→凤凰坝→全民站→洛邦→113
回向:113→洛邦→全民站→凤凰坝→173→老年公寓→会云桥(省技师学院)→公交小区→都匀七小→客运总站→平桥→大西门(中医院)→大十字→百子桥(市医院)→蒙家桥→薛家堡→货场→火车站
27路:
三江堰→灵智广场→高速北出口→沙坝→桥梁厂家属区→市行政服务中心→复烤厂→电视台→黔南师范学院→第十中学(青禾家私)→电信大楼→枣园小区→红旗新村→交警大队→州交警支队(回向:消防大队)→彩虹桥→贵医三附院南院→大西门中医院→七街→小十字→州医院(前门)→庆云宫→云宫花城
28路:
灵智广场→高速北出口→沙坝→桥梁厂家属区→市行政服务中心→民族中学→贵医三附院北院→115→州机关幼儿园→黔南电视台→黔南师范学院→第十中学(青禾家私)→电信大楼→枣园小区→红旗新村→交警大队→州交警支队(回向:消防大队)→客运总站后门→平桥→胜利路→八一小区→卫校→市人防(州医院后门)→都匀四小→庆云宫→云宫花城
29路:
去向:金恒星小区→浙商建材城→大堡→都匀二中→市文化馆→都匀第一幼儿园→城市风景(剑江半岛)→桃溪园→枣园小区→红旗新村→交警队→剑江小区→第七小学→客运总站→平桥→大西门→七街→小十字→市人防(州医院后门)→庆云宫→云宫花城 →青云湖
回向:青云湖→四小 →庆云宫→州医院前门→小十字→七街→大西门中医院→平桥→客运总站→剑江小区→交警队→红旗新村→枣园小区→(电信大楼红绿灯处掉头)→桃溪园→城市风景(剑江半岛)→市文化馆→都匀二中→大堡→浙商建材城→金恒星小区
30路:
猫冲-关厢桥→荷花池→东山公园→卫校→小十字→石油公司→大十字→西山公园→104地质队-116
32路:
(州公共资源交易中心)→碧桂园→173→老年公寓→省技师学院→公交小区→七小→客运总站→平桥→大西门→大十字→小十字→州医院(前门)→州委→庆云宫→云宫花城
35路:
306-灵智广场→高速北出口→沙坝→桥梁厂→民族中学匀酒厂→贵医三附院北院→115→匀酒厂→173→老年公寓→省技师学院→公交小区→七小→客运总站→平桥→大西门中医院→金海岸→大十字→百子桥→风雨桥→庆云宫→云宫花城
36路:
去向:博物馆调度站→北部星城→东来尚城→桥梁厂家属区→市行政服务中心→民康站→复烤厂→黔南电视台→黔南师范学院→御府湾(第十中学)→电信大楼→枣园小区→红旗新村→市交警大队→剑江小区→都匀七小→客运总站→平桥→大西门→大十字→百子桥→风雨桥→老二中→都匀四小→人才公寓→高基村→中坝寨→幸福村→州人大(州政协)→宏际风情园→湖南湘才学院→杉木湖畔→匀东大厦(匀东国际)→杉木湖中央公园(往返)。
40路:
线路走向(大龙大道方向):师院附中→八一小区→卫校→市人防(州医院后门)→龙潭口→四小→青云湖→人才公寓→高基寨→中坝寨→火把寨→州人大→幸福村文化公园站→杉木湖中央公园站→拢金站→大坪(38所)→黔南州全民健身活动中心站→黔南金田阳光站→枇杷堡(37所)→9号路口→东冲站→公交1号站→公交2号站→公交3号站→公交4号站→新中医院站→都匀一中(往返)。
41路:
线路走向(黔南大道方向):师院附中→胜利路→西苑→平桥→客运总站→都匀七小→公交小区→会云桥(省技师学院)→老年公寓→173→凤凰站→全民站→下洛邦→花椒地→黔南印象→贵品万国站→匀都国际→幸福村文化公园站→杉木湖中央公园站→拢金站→大坪(38所)→黔南州全民健身活动中心站→黔南金田阳光站→枇杷堡(37所)→9号路口→东冲站→公交1号站→公交2号站→公交3号站→公交4号站→新中医院站→都匀一中(往返)。
快1线:
云宫花城→蒙家桥→百子桥→大十字→大西门(中医院)→平桥→客运总站→都匀七小→公交小区→会云桥→老年公寓→173→凤凰站→全民站→下洛邦→匀上香格里拉→黔南印象→贵品万国站→匀都国际站→文化公园站→杉木湖中央公园→拢金站→38所→全民健身中心→金田阳光站→37所→东冲 →公交1号站→公交2号站→公交3号站→公交4号站→新中医院→都匀一中→拐龙村 往返
快2线:
(老)马踏飞燕→黔南州公安局大楼→剑水村→恒丽钟表厂→木表寨→创立汽车广场→黔南职院→牛角冲路口→邦水路口→夏蓉高速西匝道口(往返)
高铁1号线:【客运总站-都匀东站】
运营线路:客运总站→都匀七小→会云桥→173→凤凰坝→全民村→绿博园北门(下洛邦)→花椒地→黔南印象→贵品温德姆至尊豪庭大酒店→匀都国际→幸福村文化公园→杉木湖中央公园→拢金→38所(大坪)→黔南州全民健身中心→黔南金田阳光→37所→高速路口→东冲→大塘→柏家寨→都匀东站(高铁东站)往返。
高铁2号线【老医专-都匀东站】
运营路线:老医专—庆丰—蒙家桥—百子桥—风雨桥—州档案局—新四小—高基村—中坝寨—火把寨—州人大(鸿申翡翠城)—幸福村文化公园—杉木湖中央公园—拢金—黔南医专—科技馆—38所(大坪)—全民健身活动中心—东冲—大塘—柏家寨—都匀东站(往返)
州*党**校1线(都匀客运总站-州委*党**校)
运营线路:客运总站→平桥→都匀七小→沸城一百→关厢桥→市水务局→老卫校→州医院后门(市人防)→都匀四小→高基寨→绿博园南门→中坝寨→火把寨→鸿申翡翠城(州人大)→宏际风情园→湘才学校→贵州饭店正门→杉木湖中央公园→黔南医专→科技馆→38所(大坪)→黔南州全民健身中心→黔南金田阳光→37所→9号路口→经开区消防大队→都匀东站(高铁东站)→州委*党**校(往返)
州*党**校2线【都匀四中-州委*党**校】
运营线路:都匀四中→雷钵寨(水岸铭门)→消防大队→交警支队→红旗新村→枣园小区→电信大楼→都匀十中→匀酒厂→七星未来城→凤凰坝→全民村→绿博园北门(下洛邦)→花椒地→黔南印象→金桥驾校→州法院→黔南州反腐倡廉警示教育基地→州检察院→州水务局→州交警支队→贵品温德姆至尊豪庭大酒店→匀都国际→幸福村文化公园→杉木湖中央公园→拢金→38所(大坪)→黔南州全民健身活动中心→37所→9号路口→经开区消防大队→都匀东站(高铁东站)→州委*党**校(往返)。
茶博园专线【老医专-茶博园】
运营线路:老医专→庆丰→云宫花城→蒙家桥→文峰广场(老火车站)→百子桥→风雨桥→州档案局→新四小→高基寨→中坝寨→火把寨→华辰一中→世强商砼→秦汉影视城→茶博园(往返)
考试只有一天 考生应该知道:
掌握地理位置
提前熟悉考点所在位置,在选择住宿时应尽量选择在自己所在考点周边路段。
提前前往考场
考试当天应提前出门,避免远距离赴考因打不到车或停不了车而延误考试。
检查携带工具
出门前仔细检查核对所需携带考试证件、文具等。
注意出行安全
无论是乘车或是步行,应当遵守《道路交通安全法》,杜绝边听音乐边走路、随意横穿道路、随意乱停乱行等交通违法行为。
请相互转告!
部分素材来自山水黔南、微微黔南
看黔南整理发布