
1月23日,中国足协官方宣布,北京北控更名为北京北体大足球俱乐部。足协对此次变更进行了公示,公示全文如下:
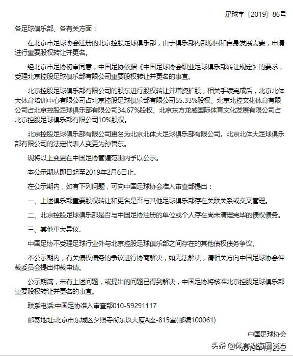
各足球俱乐部、各有关方面:
在北京市足球协会注册的北京控股足球俱乐部,由于俱乐部内部原因和自身发展需要,申请进行重要股权转让并更名。
经北京市足协初审同意,中国足协依据《中国足球协会职业足球俱乐部转让规定》的要求,受理北京控股足球俱乐部有限公司重要股权转让并更名的事宜。
北京控股足球俱乐部有限公司的股东进行股权转让并增资扩股,相关手续完成后,北京北体大体育培训中心有限公司占北京控股足球俱乐部有限公司55.33%股权、北京北控文化体育有限公司占北京控股足球俱乐部有限公司34.67%股权、北京东方龙威国际体育文化发展有限公司占北京控股足球俱乐部有限公司10%股权。
北京控股足球俱乐部有限公司更名为北京北体大足球俱乐部有限公司。北京北体大足球俱乐部有限公司的法定代表人变更为孙哲东。
现将以上变更在中国足协管辖范围内予以公示。
本公示期从即日起至2019年2月6日止。
在公示期内,如有下列问题,可向中国足球协会准入审查部提出:
一、上述俱乐部重要股权转让和更名是否与其他足球俱乐部存在关联关系或交叉管理。
二、北京控股足球俱乐部是否与中国足协注册的单位或个人存在尚未清理完毕的债权债务。
三、其他重大异议。
中国足协不受理足球行业外与北京控股足球俱乐部之间存在的其他债权债务争议。
本公示期内,有关债权债务的争议进行协商解决,如无法解决,请相关方向中国足球协会仲裁委员会提出仲裁申请。
公示期满,未有上述问题,或提出的问题已得到解决,中国足协将核准北京控股足球俱乐部重要股权转让并更名的事宜。
经本圈圈主查询,北京北体大体育培训中心有限公司由北京体育大学全资控股。而北京体育大学,则是国家体育总局主管下的高等院校,其出资入股职业足球俱乐部的商业动机很难判断。
不过,有传闻说,北京体育大学的主管部门为国家体育总局,有总局领导想打造一块足球“试验田”,因此北体大出面入股足球俱乐部,给总局进行足球试验提供条件。
至于究竟要进行什么试验,目前还未知。不过,类似国家队要参加中超联赛、选拔一批球员进行长期集训等传闻,一直没有消停过,北体大入股足球俱乐部,是否与此有关,我们只能静待水落石出的那一天。