这天儿呀已经入秋了,但是北京这个温度还是三十多度,今儿呢咱们就趁着天热,来聊聊关于羽绒被的事。
我先问大家一个问题: 你用过或者了解过羽绒被吗?
网上有很多关于羽绒被怎么选的攻略,五花八门,针对这些所谓的攻略,只想说一句: 凡是教你说一招就能辨别羽绒被好坏的,赶紧把他拉黑。 羽绒被虽然算不上什么高科技产品,但是选择起来还是有很多门道的。

打开某宝网,一个羽绒被的价格可以卖到几十万,还有卖几百块的,那问题来了: 都号称是羽绒被,价格能差1000倍,他们之间究竟有什么区别?那么,作为普通消费者到底应该怎么选择羽绒被呢? 今天就来说说!
我买了三款不同价位的羽绒被,分别是300的,1000的和3000的,通过真正的拆解,来分辨一下羽绒被真假怎么判断,好坏又怎么判断。

从左至右依次为300元,3000元,1000元
先说真假。
羽绒被怎么辨别真假?
- 看价格
登陆羽绒金网(CN-DOWN),这个算是羽绒行业最专业的一个网站了,可以查看实时的,国内不同羽绒品质的行业价格。

拿这张图举例,我们可以看到半年的羽绒价格基本上波动不大,所以羽绒行业的定价基本上不会有太大差别。
当然,这是光羽绒的价格,当然这个数字不绝对,亏本甩卖做活动的商家也是存在的,但是不会亏太多,因为羽绒被可以回收拆解重新做,不会过期,所以价格特别低的就要慎重了。
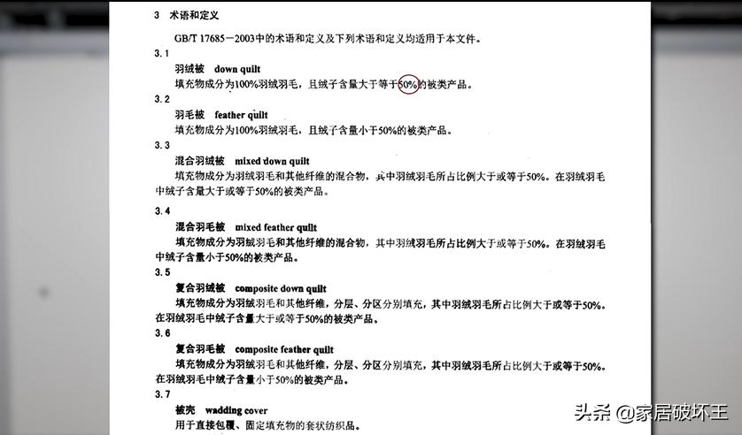
- 看标签
国家规定每款产品的水洗标或者吊牌上的必须注明:含绒量和充绒量。

根据寝具行业标准QB/T1193-2012标准,羽绒被填充物成分必须为100%羽绒羽毛,且绒子含量大于等于50% ,GB/T 17685-2016 《羽绒羽毛》标称值为“绒子含量”≥50%的称为“羽绒”,标称值为“绒子含量”<50%的称为“羽毛”。(绒丝+羽丝)含量≤10.00%。也就是说绒子含量以50%为线,高于这个值算真,低于这个值严格意义上讲就不算羽绒被了,顶多算羽毛被。

假羽绒被商家一般会钻平台漏洞,宣传页面造假,产品参数为真,三五百块的一般含绒量1%-5%。大家一定要多注意。
例如我们购买的这款300元的产品,标签上标的的是鹅毛被,但是他的某宝界面可不是这么写的哦!

3款被子的标签对比
如果是正规的电商、门店渠道购买的,你找到了这样子的漏洞,倒也不完全是问题。轻轻拨通12315,真就有可能开启你人生的财富密码。
- 透视眼
在房间里,对着窗口看被子里面的羽绒填充。绒子里面是有绒核的。如果明显看到一颗颗的绒核,说明是真的绒。胶水绒是不会有自然的绒核的。

那么作为普通的消费者应该怎么选择羽绒被呢?
消费者怎么选择羽绒被?
主要是从以下四方面考量。
- 保暖性
买羽绒被最主要的肯定是为了保暖,谁也不会为了好吃、好玩去买。说起保暖,那就要从两方面来讲述。
1、蓬松度
我们普通人,直观地看就是看这个自然蓬松的高度,蓬松的越高越好。从专业上来说,蓬松度(Filling Power)是国际上度量羽绒保暖程度的重要指标。
“指的是在一定条件下每一盎司(30克)羽绒所占体积立方英寸的数值。如一盎司的羽绒所占的空间为600立方英寸则称该羽绒的蓬松度为600。羽绒的蓬松度越高,说明在同样充绒量下的羽绒可以固定更大体积的空气层来保温和隔热,所以羽绒的保暖性越好。”
——百度百科

假设一粒还未爆开的玉米是一束低蓬松度的羽绒朵绒,一粒完全爆开的玉米是一束高蓬松度的羽绒朵绒。分别测量两种玉米所占的体积,显然“完全爆开”的玉米所占的空间比较大。
可以通俗理解,其他条件不变的话,蓬松度越高证明产品的保暖性越好。我们简陋的利用我们购买的2款羽绒被(300元被踢出群聊)做一下实验。

2、含绒量
含绒量(down content):是羽绒里面绒的比例,一般以百分数的形式表示。通俗点讲,比如羽绒服的含绒量一般在80%以上,这个数据表明其中羽绒的含量是80%,羽毛的含量占20%。羽绒被到底暖不暖和,这个含绒量起着至关重要的作用,含绒量越高,保暖效果越好。含绒量的等级详见下图:

比如这款产品的含绒量就是用95%绒子+5%羽毛来表示的。

这时候你可能又问了,那到底是鸭绒好还是鹅绒好?回答这个问题之前,咱们先来看一下这个图:

从绒子来看 ,我们购买的这三款中,300元的羽毛被基本上都是羽毛没有绒子,3000元的鹅绒被子的绒子质量比1000元的鸭绒更轻,绒子偏白色,并且更大一点。
专业来讲,鹅一般成熟时间是90-120天,时间相对更长,鹅绒绒子的绒核更小,它的绒朵更大,保存静止时候空气更多,保暖恒温的效果就更强。

而鸭子的一般饲养周期在40-60天之间,成长周期更短,一般鸭绒的绒核更大,绒朵更小,保存静止时候空气就更少,保暖效果跟同质量的鹅绒来讲就会差一些。而在这个过程中如果同是鹅绒,那就要看这个绒朵的完整性,完整性越好绒的品质越好。
在国标要求中,绒子是可以包含完整的朵绒、未成熟绒、类似绒核损伤绒的。这些绒子都是带有绒子核的合格绒子。但其中完整的朵绒越多,羽绒的品质的越好的。

一般情况绒的填充大多都是直接机器筛选直接填充了,机器筛选的鹅绒,蓬松度最多做到850。
据我所知,如果要提升完整的朵绒的含量的话,机器是没办法帮忙筛了,就是要在机器筛选之后再经过二次的人工挑选。去掉小朵和残次的绒,挑选大朵朵绒出来进行填充,这种经过二次的手工挑绒才做得到900以上的蓬松度。

对比1000和3000羽绒被的标签来说,含绒量官方写的是95.8%,国标最高都是95%,因为还是只能按照国标要求写95%。
3、充绒量
羽绒被跟棉花被、蚕丝被有一个不同的是,充绒量其实并不是越多越好,而是要一个“适当”。

这就要从羽绒保暖的原理说起了。冷知识:羽绒被真正起保暖作用的并不是羽绒本身,而且羽绒储存的静止空气。
一般来说是充绒量越多越保暖。但是装被子的这个被套外壳容量有限的,充绒太多反而挤掉了空气的空间。因此充绒量是要适当才行哦。
- 无异味
除了保暖外,我们还需要关注的一个点就是,这个羽绒被的气味问题,试想一下,要是这个被子有味儿,每天睡觉一呼一吸之间,怎么想都感觉自己像睡在鸡窝里一样,仿佛又回到小时候去邻居家偷鸡蛋,被追着满街跑,鸡蛋没偷成,还蹭了一身鸡粑粑,那顿揍回家老妈给补上的场景。

出现这种情况一般有两种原因,一个是羽绒品质差,一个是处理工艺差。

接下来咱们就闻闻这两个羽绒被子的味儿,都是新鲜出炉的,诶,这鸭绒被还真的味挺大。鸭子是杂食动物,吃谷物、蔬菜、昆虫和鱼虾等,所以鸭绒是容易有较重的腥臭气味的。但是处理好的一般也闻不到,但是如果保存不够好,房间湿度太大,也容易闷出味道来。

鹅绒那款就基本上没有异味,鹅是食草性动物,以植物饲料为主,因此鹅绒一般情况下没什么异味。
数据汇总 ▼

另外羽绒被要想没有异味,对于它的清洁度要求也是非常高的。清洁度也叫浊度,国标官方解释如下:
“通过水做载体,经震荡把毛绒中所含有的微小尘粒 转入水中, 这些微小尘粒在水中呈悬浊状, 然后用仪器来测试水质透 明度,再用透明度估计微尘的情况,即测羽绒的清洁度。”

最新的国标要求清洁度> 500mm 为合格,反之未达到指标要求,说明羽绒杂质多,容易引起各种 细菌吸附在羽绒中,对人体健康产生不利影响。

而浊度最高可达到1000mm。有一些高的会拿到IDFL认证,所以如果你要买羽绒被,如果水洗标上有IDFL认证和Downafresh认证的话,说明这个羽绒被的清洁度已经算很高级别了。
Downafresh是由欧洲床上羽绒和床上用品工业协会所拥有的品牌。该商标是指羽绒被和枕头的填充材料(羽绒和羽毛)以及填充后的成品,符合欧洲标准EN 12935的要求。
- 是不是跑绒
大家都知道羽绒被的特点就是一格一格的。为啥这样子呢,就是因为羽绒是一朵朵的绒子,她们要是没有一格格分开,就会自由飞翔大概率最后都挤在一起。所以通过物理上把她们分开。

但是它们那么细小,很多人不选用羽绒被也是担心钻绒。目前主要是从两个方面来防钻绒。

一是,缝制技术。分为切穿结构和立衬结构两种。
羽绒服一般都是切穿结构。我们以羽绒被为例:切穿结构是用机器将表里布直接用线连接,表里布是直接贴合的。
机针极有可能会切到羽绒,将羽绒的一部分带出被面,增加跑绒风险。这种问题在切穿被上基本都会存在。一两百块钱的羽绒被,会使用绗缝机做羽绒被,降低工价,横竖线都用切穿,更容易钻绒。
立衬结构是表里布分别用一层网格布缝合,再将网格布合拼形成火柴盒结构,它是立体的一种做法。

前两款采用的是立衬技术,后一款采用的缝制技术
二是,面料。
面料也是很重要的,面料我们看起来是一个平面,其实放大看,面料是经纬编织成的,所以中间其实是有空隙的。
面料又是一个很大的板块了,这里先简单给大家说一个方向。100%纯棉和TTC涤棉混纺是比较常见的。
① 一般常见大品牌会用全棉,全棉的吸湿透气性更好,而且触感舒服。相信大家的四件套大多数也是用得全棉的。面料支数越高,面料的细密度越高,自然防钻绒能力越好,一般100支以上就是比较好的了。
② TTC涤棉混纺。(也就是我们1000这个样品的面料),聚酯纤维和棉混纺的。面料会比较厚一点,不仅纯棉的透气性和柔软度好。
③ 也有便宜的羽绒被,为了节约成本,是用低支数+化学涂层来达到防绒的效果。在面料背面凃一层高分子类化合物。它通过粘合作用在织物表面形成一层或多层薄膜。那种面料就是会很潮,近似于雨伞布给人的感觉。

- 睡感
我们买羽绒被还有一个考量,那就是睡感。那么问题来了,什么样的羽绒被睡感更好呢。
1、轻盈。也就是睡觉的时候被子压在身上跟没盖被子一样,用这种被子,只要注意一点,喜欢裸睡还合租的要注意,万一哪天明明你没盖被子,有了盖被子一样的错觉,恰巧你室友找你修灯泡,这个场面,想想就……。
2、就是要静音。谁也不想盖个被子,半夜翻身还伴着哗啦哗啦的声音,你睡过酒店的床吧,就是那种哗啦哗啦的声音。
羽绒被怎么清洗?
还有一个大家非常关心的问题,那就是羽绒被如何清洗的问题。
羽绒制品日常天气好的时候,在阴凉通风处晾晒。避免太阳直接暴晒,保持干燥。晾晒过程中自然静置即可,无需用力拍打,以免损伤脆弱的鹅绒绒朵。
遇雨水、潮湿天气,可以进行适当的烘干机拷一会,时间不宜过长。如有局部脏污,局部水洗晾晒即可。

清洗频率建议:一年左右可干洗一次,建议送至专业洗衣店进行清洗。
通过以上的讲解大家应该知道怎么选购羽绒被了吧,但是在选购羽绒被的时候还是需要提醒一下大家,过敏人群实在想要用羽绒被,尽量选有NOMITE认证标志(No mite 顾名思义“无螨虫”)的大牌品牌,比较有保证。大家可以根据自己的需求来确定。