网上流传了各种重庆的小学排名,但实际上,重庆的小学没有任何官方的排名。
官方虽然没有对小学进行排名,但对优秀且具有示范意义的小学校会冠以“重庆市示范小学”的名头,市一级示范小学目前为止已经出到了第五批次。这个示范小学的名头,对判断小学的综合水平有一定的指导价值。
个人认为,小学的参考标准可以从三个方面去衡量:优良的校风,纯正的学风,负责任的老师,尤其以负责的老师最为重要。

接下来为大家介绍介绍重庆知名小学的状况:
公办小学:

就公办小学来说,除极个别的小学,大都是依法实行“三对口”的原则。
重庆市内各个名校的分校、合办学校层出不穷,更有设置仅仅是名字跟名校沾点边,先不论这些分校师资水平到底跟本部的水平的差异,我们先来看到底有哪些名校的分校,他们的性质又是怎样的?

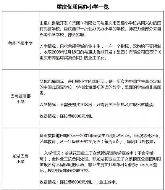
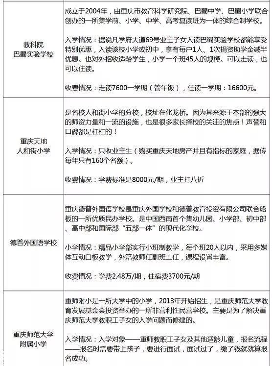
各个名校的分校一览
眼花缭乱的各个名校分校,家长们该如何选择?接下来我们给到每一个学校的详细介绍以及入学条件收费情况等给家长作为一个参考。





看完后心里是否有底了?至于选择哪个学校,心里是否有底了?