随着女排联赛截至目前天津唯一丢掉一局的比赛刚刚完赛,江门赛区A组的7轮补赛也就此结束,这样结合之前已经提前完成13轮比赛的B组球队的比赛,2022年女排超级联赛第一阶段的比赛全部结束,卫冕冠军天津女排狂飙13连胜,以仅丢1局的好成绩独占鳌头。

末轮前,八强唯一的悬念是辽宁与四川的末班车之争,随着赵勇带领着辽宁女排的压哨晋级,八强名单也就就此揭晓,前八名依次为1天津,2深圳,3上海,4江苏,5福建,6北京,7山东和8辽宁。

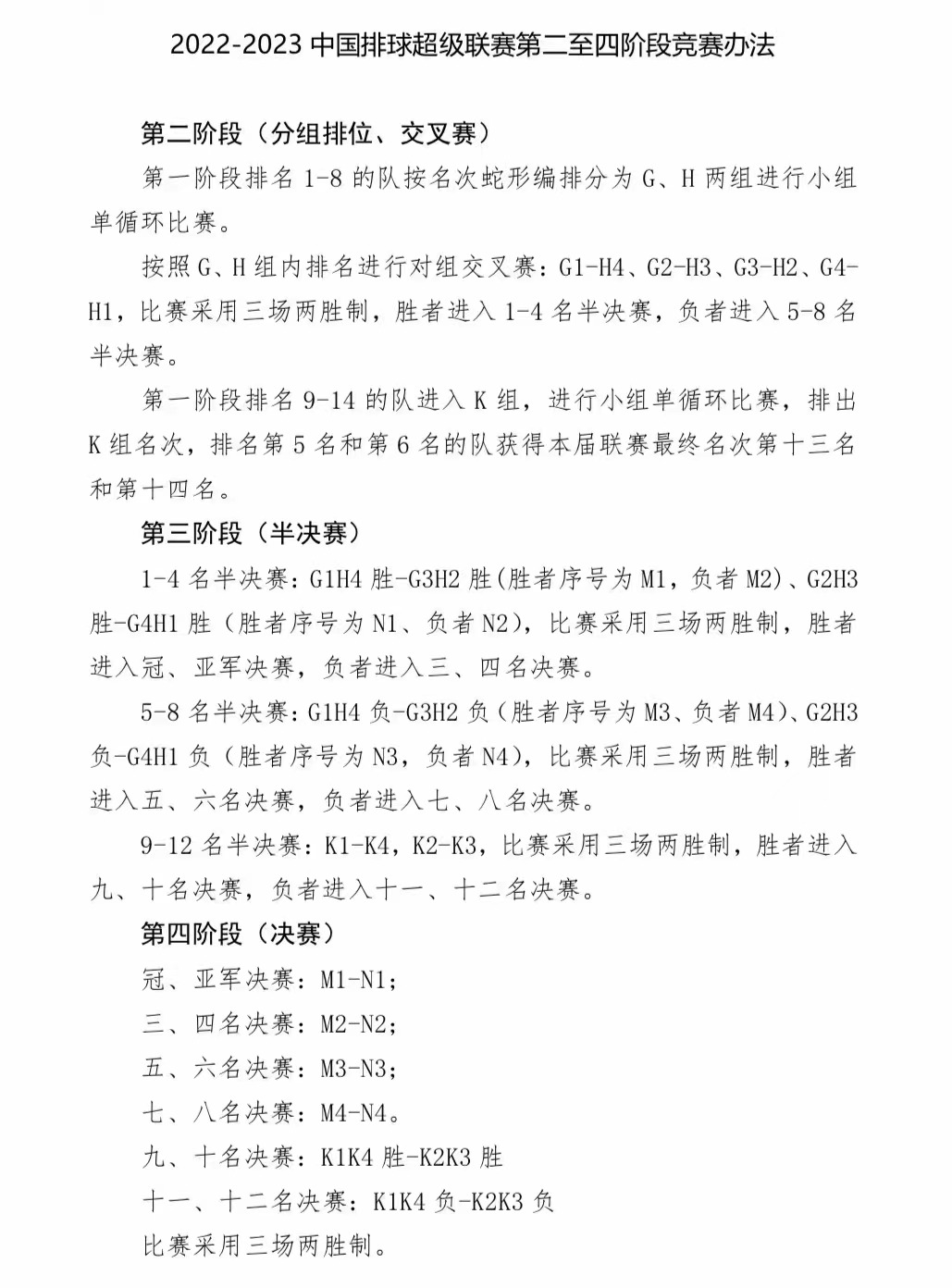
2022-2023赛季排超女排联赛1至8名第二阶段的比赛于12月25日至明年1月9日在江西上饶举行。按照接下来的分组,第二阶段进入八强的球队将分成两个组,按照第一阶段的排名,G/H每组各4支球队将采用蛇形分组,第一阶段排名一四五八的球队分到G组,排名二三六七的球队进入H组。

这个阶段的赛制是G、H两组进行组内循环赛排定各自的座次,之后开始第三阶段的三场两胜制的对组交叉淘汰赛,对组的交叉方式是:G1-H4、G2-H3、G3-H2、G4-H1,胜者进入第四阶段的前四名半决赛,负者进入第四阶段五到八名的排位赛,从第三阶段开始的半决赛和第四阶段的决赛都将采用三场两胜制。

按照这样的结果,老冤家天津和江苏将同分在G组,新锐深圳和老牌劲旅上海分到H组。 G组:天津(第一阶段排名1),辽宁(8),江苏(4),福建(5); H组:深圳(2),上海(3),北京(6),山东(7);

在阵容配置方面,上海、深圳、北京和山东都有外援加盟,深圳女排有6外援,北京女排3名外援2名内援,山东女排2外援,上海女排有1名外援,彼此之间的实力差距并不大,可想而知,H组绝对称得上是本赛季的死亡之组,四支球队旗鼓相当输赢都有可能,排名第四将遭遇天津预示着将被淘汰远离半决赛,究竟最终哪支队晋级四强还是很难预测。

G组的天津女排获得G1的位置几乎无可撼动,虽然与天津女排同在G组,但对江苏女排来讲却是一个上上签,这个小组的辽宁与福建从本赛季的整体表现和球队的实力综合分析,都可能被江苏女排攻克,虽然江苏队在组内循环赛中会再次遭遇天津女排的*躏蹂**,但换来的是可以锁定第二名的位置并在半决赛躲开天津,或许江苏女排其实是坐收渔利在排名上能卫冕亚军。

致谢各位看官花宝贵时间阅读,不喜轻喷,喜则点赞并续关。本文字由@林克德洋 原创,以球迷的视角“冷眼观赛事,静心献原创”,带你一起看比赛,长知识,寻乐趣!#天津女排##2022-2023女排超级联赛##江门头条##江苏女排#