本文来自微信公众号“华商韬略”(ID:hstl8888),作者 杨凯
“我是束昱辉,我从不在困难中倒下。相反,这些困难正是我成功的奠基石!”
随着上月14日被正式提起公诉,束昱辉和他的权健这回真的要倒下了。
大忽悠的诞生
2000年初,欠了一屁股赌债的束必和只身一人从老家江苏盐城跑到天津。
那天晚上,他蹲在天津火车站边上看火车来来去去,口袋里还剩两块四毛钱。可他一点儿也不觉得慌。摸着兜里揣着的秘方,他觉得自己一定能干一番大事业。
有“产品”,有“方*论法**”,没多久,束必和就找来了几个有钱的合伙人。当时,电子商务初露端倪,他看准机会把电子商务和自然医学保健结合起来,注册了两家公司。
结果却赔了个底朝天。2003年前后,他欠下400万外债,甚至连房租都拖欠了6个月。
2004年最惨的时候,父亲去世,他都是趁夜去看了一眼,因为怕要账的找上门来。
也是在这一年,他改名叫束昱辉,“希望新名字能够让自己商场得意”,然后创立了权健。
束昱辉不断反思几年来做生意失败的经历,终于找到了原因:缺少包装。
所以他重返商界的第一步,就是包装自己。
初中毕业摇身一变成了清华大学高材生。成名后,可能怕谎言被拆穿,2016年,束昱辉到清华大学经济管理学院读了EMBA,总算跟清华扯上了点儿关系。
第一份工作也从镇上的电工变成了《中国保健》杂志的记者。他还自称,1994年做到理事会副理事长的位置后,毅然辞职出国深造国际市场营销管理,归国后用其发明的营销手法“带动了中国电商行业的新趋势”。
据《中国青年报》后来报道,只要在这本杂志上登过广告,就可以获得理事会副理事长的身份。
曾经失败的创业经历也被传得神乎其神。权健的营销人员总是跟人说,束昱辉是电子商务奠基人,曾操盘过阿里巴巴淘宝。
虽然做的是保健品生意,但束昱辉对“保健品”三个字很反感。他总是对外宣称权健是家“自然医学”公司,而不是保健品公司。
文字游戏唬住了不少人。事实上,所谓“自然医学”,就是一种保健手段。按摩、芳香和音乐疗法都在“自然医学”的范畴中。
搞“医学”的,家世传承也很重要。束昱辉说自己是中医世家。曾患有鼻疾的母亲也成了他的素材。
权健的官方说法是:1991年,束昱辉的母亲被确诊为鼻咽癌淋巴转移,西医无从施治,一家人将最后的希望投注给了中医。“奇迹”发生了,经由某副“中药秘方”的持续治疗和调理之后,母亲“全然康复”。束昱辉从此立志弘扬和探索中医药文化。
束昱辉有句名言:“把没有说成有,是骗人;把没有做成有,是能力。”
而他恰好“两样都有”。
为了让自己的光辉履历让更多人知道并相信,2012年,束昱辉出了本书,叫《生命的代价》。

这本书将束昱辉打造成了“用秘方治病的神医”,里面写道:
“他拜过蒙医和藏医为师,上天入海,百般艰辛,积累了技术资本:火龙液秘方、癌症秘方、糖尿病并发症秘方、鼻炎秘方、肝腹水秘方等。”
束昱辉说自己经过多年寻访,才得到600多个秘方,其中最贵的一个花了8000万。“我想要不惜一切代价把方子拿到手,就是想为全人类发挥作用。”
束昱辉还曾找天津本地的一本《财富》杂志给自己量身定制了一本,然后四处宣传自己登上了国际知名的《财富》杂志,走上国际舞台。

束昱辉曾经的一个合作伙伴对他的评价是:胆子大,脸皮厚,没有他不敢说的话,没有他不敢做的事。“在他身上几乎找不到真的东西,相处长了,很多人都叫他大忽悠。”
不过,束昱辉的忽悠技术倒是师出“正统”。
束昱辉早年曾在天狮集团工作过,在那里赚了第一桶金,然后才拉了几个人出去单干,也算是前天津首富李金元的徒弟。
另外,束昱辉的一些产品也是一脉相承。比如,圣安明胶囊是从北京秦吉达科贸公司买来的,公司法人鲍东奇正是鲍洪升的亲信,历任鸿茅国药副总裁;昱新咀嚼片是从曾经红极一时的“巨能钙”那里买来的。
贩卖健康焦虑和财富焦虑,保健品和传销两手抓。自此以后,立足天津,忽悠全国,权健的生意渐渐走上“正轨”。
面子和里子
权健的第一个爆款产品是火疗。
火疗的关键是火龙液秘方。据说,该秘方只有束昱辉自己知道具体的调配程序,为了复活这个秘方,他和两位老人组成生产三人组,全天24小时倒班。
《生命的代价》对此有详细记载。“2004年,在天津某个小作坊中,束昱辉与两位老大爷用木棒搅动液体,束昱辉的体力濒临透支。不久,世界上第一桶用于火疗的火龙液诞生了。”
权健官方介绍称,2005年,以中医熏蒸、热敷、火烧为基础的权健火疗一经问世,便呈燎原之势。凭借火龙液,束昱辉用一年半时间,将此前欠下的巨额债务悉数还清。
售价168元一盒的火龙液据称由64味中草药秘方制成,对神经衰弱和失眠有好处,可防治高血压、风湿性关节炎、糖尿病等几十种病。
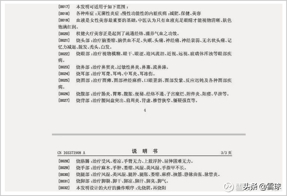
权健火疗的功效更是惊人。
烧头治脑部萎缩、脑供血不足、失眠、秃头……烧眼部治视物模糊、眼干、远视、近视……烧鼻部治鼻塞、鼻炎……

▲权健火疗专利说明书截图
只有你想不到的,没有它治不了的。
骨正基鞋垫和负离子卫生巾也相继问世,与火疗养生馆一起组成了“权健三大宝”。
权健产品从来都是包治百病。
售价千元的骨正基鞋垫,不但能治脚部干裂、脚疼、鸡眼等任何脚上的问题,还能治O型腿;“心脏病犯了,夹在腋下就不疼了”;“有前列腺炎的男同志,把它放在那里,第二天就好了”……

▲2014年,央视采访权健经销商报道截图
负离子卫生巾,不但可以消灭厌氧菌、活血化淤,还可以增强免疫力,甚至同样能治男性的前列腺炎。
“KA爱心工程礼盒”,更是号称5分钟内检测出你是否有患癌风险,技术领先世界50年。
现在看来,权健的骗术低级得离谱。为什么总能忽悠住人呢?
《一代宗师》里有段经典台词是这样说的:“一门里,有人当面子,就得有人当里子,面子不能沾一点灰尘,流了血,里子得收着,收不住,漏到了面子上,就是毁派灭门的大事,面子请人吃一只烟,可能里子就得除掉一个人。”

中国人向来讲究面子和里子。束昱辉深谙其道。
反过来说,一旦你的面子够亮,有没有里子好像就没那么重要了。反正,所有人都觉得你有。
束昱辉的口头禅就是“要做事,先造势”。
2014年,束昱辉为雅安地震捐赠1亿元、为杏林基金会捐赠5000万元,荣膺“2014年度中国十大慈善家”。2015年,他再次荣膺“中国十大慈善家”,成了“首善”。
这年9月,束昱辉还花7000万买了架直升飞机“荣归故里”,一度导致交通堵塞,各大媒体争相报道。
儿子结婚也是不可多得的造势机会。2016年,束长京结婚,办了500多桌酒席,用了劳斯莱斯等几十辆豪车。在婚礼当天的祝福语视频里,李小璐、宋小宝、黄奕、周华健等数十位国内外明星献上了祝福。
更多人知道权健和束昱辉是因为足球。
2014年中超联赛结束后,天津市一位领导跟束昱辉说,既然你们有钱,何不帮助一下天津足球?束昱辉很痛快地答应了。
2015年初,权健集团就出资1亿元冠名中超球队天津泰达;7月,权健全资收购中甲球队天津松江,成立天津权健足球俱乐部,随后斥资7000万买来当红国脚孙可,还请来卡纳瓦罗做教练。

束昱辉说自己投资足球预算没有上限。当时中甲联赛赢一场球,奖金最多60万,权健给600万,而且都是现金。

短短几年时间,束昱辉在足球上砸了约22亿,目标剑指恒大,甚至一度传出3亿欧元报价梅西。
束昱辉说,“我要让全世界人民知道,世界最大的肿瘤医疗机构是直销人做出来的,中国足球也是因直销人而崛起的。”
出事之前,权健冠名了三支足球队、一支乒乓球队,还有一组动车组。

▲2018年5月29日,权健以每年150万元的价格冠名了京沪高铁CRH380系列动车组。目前冠名已被取消
束昱辉这招是跟“老师”李金元学的。
2000年前后,天狮亮相莫斯科红场,奖励先进员工别墅、游艇、私人飞机……一时风头无两。2003年,李金元身家一度超过当年福布斯富豪榜排名第4的鲁冠球,随后连续多年蝉联天津首富。
权健背后的保护伞是谁?束昱辉被捕后,这个问题很火。
很难说他到底有没有保护伞,或者说每个被他忽悠了的人无形中都充当了他的保护伞。
毫不夸张地说,如果这会儿束昱辉能出来,马上又能吸引一大批忠实簇拥。
吃人的人
2012年12月14日,央视《星光大道》讲述了4岁女孩周洋与癌症抗争的故事。乐观坚强的小女孩感动了很多人。
周洋得的是骶尾部恶性生殖细胞瘤。当时,父亲周二力变卖了全部家产带她到北京医治。经过4次手术和23次化疗后,小周洋的肿瘤标志物一度接近正常水平。
就在节目播出的第二天,周二力接到权健集团电话,对方称有秘方可以让周洋康复。周二力半信半疑,但还是决定去看看。这天下午,权健派人将周二力一家接到束昱辉的办公室。
那是周二力这辈子见过的最气派的办公室,“他的办公室在一个人工湖的中心,要从地下溶洞穿过去才能到达”。
束昱辉看了下周洋的病情,然后就说他有秘方可以治愈。
他告诉周二力这个癌症秘方是花8000万买的,还指着自己的限量版劳斯莱斯说,那是一个被他治好的老总送的。
束昱辉还说,权健正在建一个亚洲规模最大的肿瘤医院,并送了周二力一本自己的传记。
周二力信以为真,花5000元买了一款紫草体用精油、一款粉末状固体饮料,还有束昱辉亲自开的一袋中药制剂。
回去后,他就给女儿办了出院手续,前后花2万元去权健抓了5次药。
可是,两个月后,周洋病情恶化,再回医院时,肿瘤已经复发并转移。
周洋最后的那段日子非常痛苦。肚子上一个口子,背后还有一个大窟窿,肿瘤把皮肤顶破,伤口溃烂,每天要吃下成人10倍剂量的止痛药。
与此同时,一个题为《周洋生殖细胞瘤被权健秘方治愈》的视频在网上传开了。
《4岁患癌女孩小周洋在权健自然医学重获新生!》,类似的文章也在各大博客和论坛里疯传,配图是周洋一家人和束昱辉的合影。在权健的宣传材料里,同样有周洋的案例。

▲权健宣传材料
2015年12月12日,周洋带着病痛离开人世。
从周洋病情恶化到她去世后一周,周二力几乎每天都会接到陌生人打来的电话,上来就是“周洋的病是不是被权健公司的产品治好了?”
为此,周二力将权健和束昱辉告上法庭。权健方面反复强调周洋病情加重,是因为接受媒体采访、过度劳累和不适当的饮食。
周二力最终败诉。原因是:无法证实网络上的虚假宣传出自权健。
周洋一家并不是权健保健品和秘方唯一的受害者。
中国裁判文书网显示,2016年以来,单是权健火疗引发的严重烧伤事故就超过10起,其中两起导致意外死亡。最终,背锅的都是权健火疗店的加盟商。
比权健保健品和秘方更可怕的是它遍及全国的传销网络。
2013年是权健和束昱辉的一个重要转折点。这年8月,权健拿到了中国商务部颁发的直销牌照。
束昱辉欣喜若狂。接受直销媒体采访时他甚至说:“要在5年内让权健的营业额达到5000亿。”
有了护身符,权健的销售额直接从2012年的5.5亿飙升到50亿,2014年达到135亿,此后几年都接近200亿。
巅峰时,每天都会有上千人乘坐大巴来到位于天津市豆张庄的权健总部“参观学习”。
“只要投资入伙,躺着就可以赚钱”“一周赚5万,一个月赚20万,不出一年就可以买宝马”“在座各位,都是未来的千万富豪、亿万富豪、一方霸主!”……
每天,权健讲师们都会跟“猎物”们这样鼓吹。
权健总部销售的《懒人计划之成功宝典》《懒人计划之新人起步》等培训教材,详细介绍了权健集团“分级销售”的模式。
交钱成为权健会员后,就可以发展新会员,拿提成。
最基础的是“推广奖”:每发展两个会员,可以得到910元奖金;拉到6个人后,再额外奖励3000元。另外还有“合作奖”:自己的下线,发展来的下线,还可以获得至少基础奖金10%的提成。
拉来的会员够多,还可以升级为初级经理、中级经理、高级经理、钻石经理、皇冠经理等,层级越高,分成越多。
其中,初级经理需要拉来2.8万人;中级经理需要培养两个2.8万人的部门;皇冠经理需要培养五个2.8万人的部门。足见权健的会员体系多么庞大。
这套精密的体系稳定运营了14年。
直到2018年12月25日,丁香医生的《百亿保健帝国权健,和它阴影下的中国家庭》一文掀起的巨浪,将这个破败又坚挺的大船直接拍翻。
今年1月1日,天津市公安机关对权健自然医学科技发展有限公司涉嫌组织、领导传销活动罪和虚假广告罪立案侦查。当月13日,武清区检察院批准逮捕束昱辉等人。
此后,束昱辉被开除中国农工民主*党***党**籍,其天津市工商联执委、常委、市商会副会长等职务也被撤销。
11月14日,权健和束昱辉等人涉嫌组织、领导传销活动等罪案,由天津市武清区人民检察院依法向天津市武清区人民法院提起公诉。
最近,网络上还流传出束昱辉身穿深色囚服,坐在囚车中的照片。照片中的束昱辉神情落寞、低头沉思。
就在大忽悠束昱辉倒台后不久,又一个小忽悠自食其果。
一直鼓吹断食排毒、大米是毒药,自信找到了规避疾病、健康长寿的超级理论的“自然疗法大师”林海峰,最近因食物中毒,以51岁高龄与世长辞。

▲林海峰生前四处公开宣讲自己的“自然疗法”
人民日报也以《“自然疗法大师”死亡:用生命验证断食排毒是谬论》为题报道了此事。
“你们可以改了,从真心改起!要晓得将来容不得吃人的人,活在世上。”
1918年,鲁迅在《狂人日记》写的这句话,一百年后仍振聋发聩。
不论是吃人的封建礼教,还是吃人的大忽悠,都一样。
作者:36氪链接:https://xueqiu.com/5215025851/137019723来源:雪球著作权归作者所有。商业转载请联系作者获得授权,非商业转载请注明出处。