
一、填空题。
1.


2.某搜救队向东南方向进行搜救,途中接到指令要求原路返回,搜救队应当向( )方向行进。
3.傍晚,当我们面向太阳时,后面的方向是( ),左边的方向是( ),右边的方向是( )。
4.要使()64÷5的商是两位数,()中最大能填( ),要使664÷()的商是两位数,()中最小能填( )。
5.一个三位数除以9,商可能是( )位数,也可能是( )位数。
6.妈妈买了3件大衣花了868元,平均每件大约花( )元。
7.27个18的和是( ),344是8的( )倍。
8.在()里填上“>”“<”或“=”。
27÷3()9 45×21()950 427÷7()32×2
9.张华家三口人,平均每人每月要吃15千克粮食,那么他们一家三口人一年要吃( )千克粮食。
二、判断题。
1.605÷5的商的中间有0。 ( )
2.485÷7的商的最高位要写在百位上。 ( )
3.黑板在教室的西面,老师上课面向南面。 ( )
4.被除数末尾有0,商的末尾不一定有0。 ( )
5.一个数除以6的余数是7。 ( )
三、选择题。
1.超市在贝贝家的东南方,那么贝贝家在超市的( )方。
A.东北 B.西南 C.西北
2.69×96的积的最高位是( )位。
A.十 B.百 C.千
3.□÷7=△……☆,当商和余数相等时,被除数有( )种情况。
A.8 B.9 C.6
4.5()5÷5,要使商的中间有0,()里最大可以填( )。
A.0 B.4 C.9
5.下面各题的积最接近5600的是( )。
A.58×65 B.69×78 C.79×88
四、计算题。
1.口算。
42÷2= 33×20= 420÷7= 17×30=
120×40= 80÷5= 800÷5= 53×20=
18×62≈ 182÷6≈ 34×51≈ 479÷6≈
2.列竖式计算,带△的要验算。
32×21= 56×47= △585÷5=
504÷3= 721÷6= △732÷9=
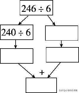
3.脱式计算。
264÷6÷4 39×24÷6 45×(81-47)
五、帮小朋友找到合适的位置。
小丽说:“我在小东的东面。”小华说:“小东在我的正南面。”
小明说:“小东的西南是我。”小花说:“我在小华的正东面。”
淘气说:“我在小东的东南面。”笑笑说:“我的正东面是小东和小丽。”
小新说:“我在小丽的西南面,笑笑的东南面。”
小亮说:“我的东南面有小东和淘气。”

六、解决问题。
1.水果店运来78筐苹果,每筐28千克,水果店运来苹果多少千克?
2.三(1)班要买12个足球和23个排球,足球每个56元,排球每个68元。
(1)足球和排球各花多少钱?
(2)李老师带2000元够吗?
3.奶牛场有4个牛棚,每个牛棚里有8头奶牛,奶牛场一天共喂800千克饲料。平均每头奶牛每天要喂多少千克饲料?
4.牵手花店将每4枝玫瑰、6枝郁金香、8枝百合扎成一束花。
名称
数量/枝
玫瑰
368
郁金香
426
百合
504

5.某校对三年级4个班的男、女同学经常上网的人数进行了统计,如下表:

(1)三(2)班经常上网的有( )人,( )班经常上网的男生最多。
(2)从上面的统计表中,你还得到了哪些信息?(至少写出两条)
(3)网络世界很精彩,它给我们带来了很多方便。但如果运用不当,会给我们的生活和学习带来不良影响,你能给同学们提出有益的建议吗?请写出来。
参考答案
一、1.


2.西北
3.东 南 北 4.4 7
5.三 两 6.300 7.486 43
8.= < < 9.540
二、1.× 2.× 3.× 4.√ 5.×
三、1.C 2.C 3.C 4.B 5.B
四、1.21 660 60 510 4800 16 160
1060 1200 30 1500 80
2.(验算略)672 2632 117 168 120……1
81……3
3.11 156 1530
五、

六、1.78×28=2184(千克)
答:运来苹果2184千克。
2.(1)足球:12×56=672(元)
排球:23×68=1564(元)
答:买足球花了672元,买排球花了1564元。
(2)672+1564=2236(元)
2236>2000
所以2000元不够
答:2000元不够。
3.800÷4÷8=25(千克)
答:平均每头奶牛每天要喂25千克饲料。
4.368÷4=92(束)
426÷6=71(束)
504÷8=63(束)
答:最多可以扎成63束。
5.(1)33 三(4)
(2)略。
(3)答:控制上网的时间,不浏览不健康的网站,合理利用网上的有用资源。
三年级下册期中测试卷及答案(二)
一、我会填,也会画。
1.晚上面对北极星时,你的后面是( )面,左面是( )面。

5.狗大约活9年,鳄鱼大约活182年。鳄鱼的寿命大约是狗的( )倍。
6.最小的两位数与最大的两位数的积是( )。
7.18×500的积的末尾有( )个0。
605÷6的商的末尾有( )个0。
8.两个乘数都是76,积是( )。
9.( ) ÷( )=43……5,除数最小是( ),这时被除数是( )。
10.○◎□△○◎□△○◎□△……按这样的规律往下排,第164个图形是( ),第233个图形是( )。
二、我会判断。(对的画“√”,错的画“×”)
1.地图通常是按上北下南、左东右西绘制的。 ( )
2.605÷5的商的中间有0。 ( )
3.34×11=340+34。 ( )
4.81÷6的商一定是三位数。 ( )
5.学校的游泳池长35米,明明游了4个来回,他一共游了140
米。 ( )
三、我会选择。(将正确答案的字母填在括号里)
1.603÷3的商是( )。
A.201 B.202 C.203 D.200
2.小亮从家去学校往西南方向走,他从学校回家往( )方向走。
A.东北 B.东南 C.西北 D.西南
3.要使 ( )6 ( )÷3的商的末尾有0,两个( )里可以分
别填( )。
A.1 0 B.2 0 C.3 2 D.3 3
4.寒假中,琳琳3天写了42个大字,照此速度,她一周(7天)能写多少个大字?列式为( )。
A.42÷3 B.42÷3×7 C.42×3÷7 D.42×3×7
5.下面算式中,乘积小于1500的是( )。
A.31×53 B.48×29 C.42×41 D.19×89
四、我来试一试。
4路公共汽车行车路线图如下图,

周日,丁丁和文文约好一起逛商场。请填出他们的乘车路线。
1.丁丁乘4路车从科技馆上车,向( )方向坐( )站到花园路,再向( )方向坐( )站到商场。
2.文文乘4路车从动物园上车,向( )方向坐1站到幸福路,再向( )方向坐( )站到天文馆,最后向( )方向坐( )站到商场。
3.你能试着写出文文从商场返回动物园的行车路线吗?
五、我会计算。
1.直接写得数。
600÷3= 2400÷8= 540÷9=
80÷4= 11×30= 65×10=
20×70= 13×4= 119÷6≈
2.用竖式计算。(带☆的要验算)
☆343÷5= 846÷7=
☆627÷3= 42×21=
67×28= 96×87=
3.脱式计算。
630÷5÷6 28×9×5
(912-336)÷8 45÷3×37
六、我会解决问题。
1.(情境题)聪聪9分钟能从家走到学校吗?

2.下面是三(1)班全体同学最喜欢的图书情况,请你完成统计表,并回答问题。
男生中有2人喜欢童话书,喜欢科技书的比喜欢童话书的多9人,喜欢漫画书的有5人。
女生中喜欢童话书的比男生喜欢科技书的多2人,喜欢科技书的有3人,喜欢漫画书的有8人。

童话书
科技书
漫画书
男生
女生
(1)男生喜欢( )书的人数最多,女生喜欢( )书的人数最多。
(2)喜欢童话书的一共有( )人。
(3)这个班一共有( )人。
3.

(1)幼儿园一共有多少名小朋友?
(2)如果把全园小朋友平均分成6队,再把每队平均分成4组进行体操表演。每组有多少名小朋友?
(3)你还能提出什么数学问题?提出一个并解答。
参考答案
一、1.南 西 2.

3.24 16 4.0、1、2、3 5.20 6.990
7.3 2 8.5776 9.6 263 10.△ ○
二、1.× 2.× 3.√ 4.× 5.×
三、1.A 2.A 3.C 4.B 5.B
四、1.东北 1 东 2 2.西南 西 2 西北 1

五、1.200 300 60 20 330 650 1400 52 20
2.343÷5=68……3 846÷7=120……6
627÷3=209 42×21=882
67×28=1876 96×87=8352
3.21 1260 72 555
六、1.9×64=576(米)
576<632
所以9分钟不能从家走到学校。
答:聪聪9分钟不能从家走到学校。
2.表格:2 11 5 13 3 8
(1)科技 童话 (2)15 (3)42
3.(1)4×3×38=456(名)
答:幼儿园一共有456名小朋友。
(2)456÷6÷4=19(名)
答:每组有19名小朋友。
(3)略。(答案不唯一)