毕业季,又是求职季。不少小伙伴刚刚拿到教师资格证,河北最全教师招聘来了。2944个名额,从幼儿园到高校都有,赶紧看↓↓↓

石家庄(96人)
长安区(96人)
石家庄市长安区人力资源和社会保障局、教育局发布2018年公开招聘教师公告。为努力打造长安区精品学校,带动全区教育水平再上新台阶,实现教育强区目标,长安区计划公开招聘小学教师96名:

招聘政策
聘用人员除享受事业单位人员的工资、福利等待遇外,符合条件的可以享受石家庄市人才绿卡政策或长安区人才绿卡政策。
报名办法
此次报名,实行网上报名和资格初审,每人限报考一个岗位。
(一)网上报名和资格初审
报名网址:http://www.noahjob.cn
报名时间:7月16日9:00至7月22日18:00
缴费时间:7月16日9:00至7月23日24:00
报名要求及应聘程序等详情登录
http://www.sjzca.gov.cn/Search/action/Zwgk_content2_20785.html
保定(821人)
保定市市直事业单位及莲池区、满城区(366人)
保定市人力资源和社会保障局发布2018年公开招聘事业单位工作人员公告。为满足我市教育系统用人急需,拟为市直部分事业单位(保定广播电视大学、保定市特殊教育中心、保定市女子职业中专学校、保定市物探中心学校、保定市技师学院)招聘工作人员共计26名,并代为莲池区、满城区公开招聘中小学及幼儿教师340名,总计366名:


























报名方法
1、本次招聘采取网上报名、网上初审的方法,每人限报一个岗位(专业)。其中某一岗位报名人数与招聘岗位比例不足3:1时,取消或核减该岗位招聘数量(满城区按比例核减的岗位,根据实际需要调整到其他岗位)。初审由主管部门会同用人单位进行。
2、报名网址:保定市人力资源和社会保障局门户网站(网址http://www.hebd.lss.gov.cn/。下同)“保定市事业单位招聘专题”。
3、报名时间:2018年7月23日9:00至7月27日17:00。
咨询电话(遇有问题建议对口咨询):
保定市教育局所属:
电大、特教、女职:3029862
物探中心学校:3826736
莲池区文体教育局: 0312-5078604
满城区教育局:0312-7163308
保定技师学院:0312-7556861
保定市人力资源和社会保障局:0312- 5037344
报名要求及应聘程序等详情登录
http://222.222.176.217:81/web/wenjian/20180716163801.html
高阳县(300人)
高阳县发布公开招聘中小学教师公告。为满足我县教育工作需要,经县政府批准,以政府购买服务方式面向社会公开招聘中小学教师300名:

报名时间:2018年7月28日至7月31日(上午8:30—11:30,下午2:30—5:00)。
报名地点:高阳县教育局
待遇
先参照在编事业单位同类人员落实工资及相关福利待遇,参加企业职工基本养老保险,其他保险及住房公积金参照在编事业单位同类人员缴纳,当空出编制时纳入全额事业编制。有关政策由县招聘中小学教师工作领导小组负责解释。
坚持在基层学校工作,5年内不准调入县城任教,同时至少服务本县教育6年。
报名要求及应聘程序等详情登录
http://www.gaoyang.gov.cn/info_show.asp?infoid=4986
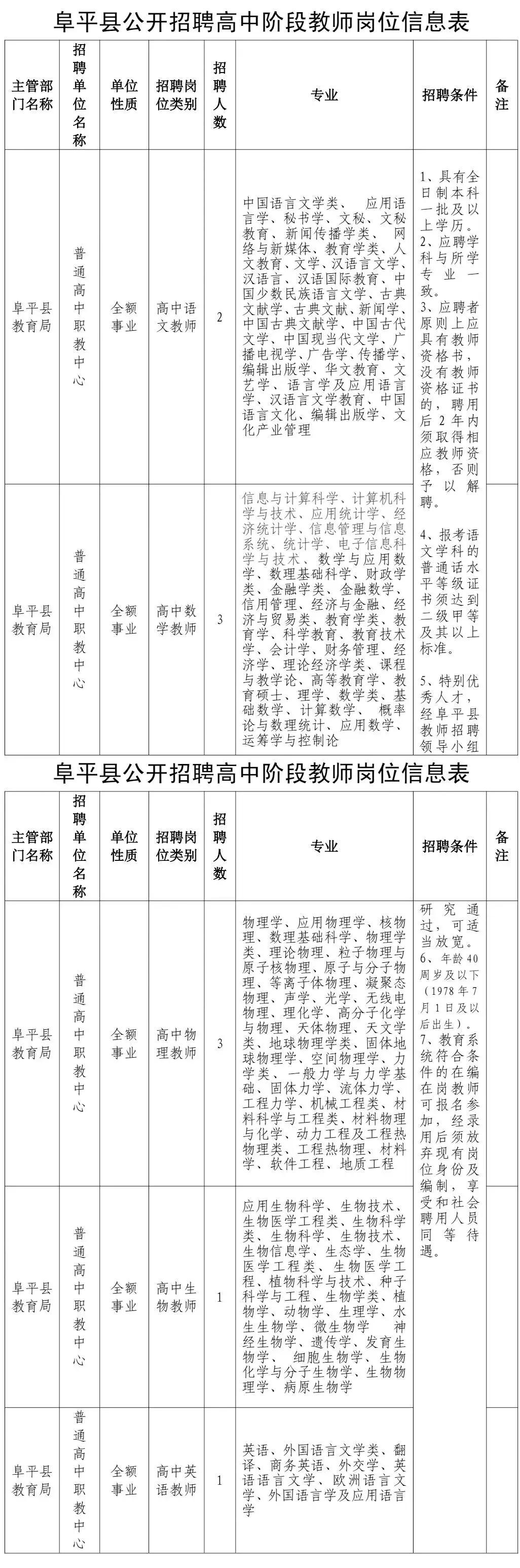
阜平县(35人)
阜平县发布公开招聘高中阶段和保师附校白河分校教师公告,为解决阜平县师资短缺问题,全面提升师资队伍素质,2017年8月面向社会连续进行两次招聘,仍有35个岗位空缺。经县政府研究,现决定再次面向社会公开招聘。



报名时间:2018年7月21日至7月25日 上午8:30-12:00 下午2:30-5:30。
报名地点:阜平中学行政楼301房间
报名要求及应聘程序等详情登录
https://www.hebd.lss.gov.cn/ecdomain/framework/bdrsw/index/ccepkfgmclgobbofkolbmooeponhpedf.do?isfloat=1&disp_template=ejldomdfclfjbbofkolbmooeponhpedf&fileid=20180720155135504&moduleIDPage=ccepkfgmclgobbofkolbmooeponhpedf&siteIDPage=bdrsw&infoChecked=null
涞水县(120人)
涞水县发布2018年以人事代理方式招聘中小学、幼儿教师的公告。为了提高我县教师师资素质和水平,促进教育事业持续、健康、均衡发展,经县政府同意,决定以人事代理方式招聘中小学、幼儿教师:
山区小学教师40名;农村幼儿教师80名。

报名时间为7月24日至7月26日,符合报考条件的人员须提供本人身份证(户口本)、毕业证、教师资格证、报到证等相关证明原件及复印件各1份和近期彩色小2寸免冠照片5张。报名地点在涞水县教育局人事股(2层西侧215房间)。
报名要求及应聘程序等详情登录
http://www.laishui.gov.cn/hdjl/gggs/2018/7/16/20187161543295884.htm
唐山(274人)
路北区(120人)
为了满足事业单位用人需求,根据省委组织部、省人力资源和社会保障厅《河北省事业单位公开招聘工作人员暂行办法》(冀人社发〔2011〕9号)文件精神,经市人力资源和社会保障局批准,路北区事业单位2018年度拟面向社会公开招聘工作人员122名。其中包括120个教师岗位:

报名时间:2018年7月23日9:00至7月27日17:00。
报名网址:唐山事业单位招聘网(www.tssydwzpw.com)
报名要求及应聘程序等详情登录
http://www.tssydwzpw.com/web/wenjian/20180720101411.html
唐山市第十一中学(4人)
近日,唐山市第十一中学发布2018年公开选聘高层次人才公告,根据《事业单位人事管理条例》(国务院第652号令)、《河北省事业单位公开招聘工作人员暂行办法》(冀人社发〔2011〕9号)文件精神,为满足我单位对高层次人才的需要,拟采取选聘方式面向社会公开选聘事业编制人员4名:

现场报名:8月4日—8月10日,应聘人员可直接到唐山第十一中学,现场填写报名表,并携带本人身份证、毕业证、学位证等能证明岗位条件要求的相关材料原件和复印件。
网上报名:符合选聘条件的人员,从唐山十一中网站(http://www.ts11.cn)《公告信息》栏目*载下**报名表,填好后,将文件名一律改为:“应聘学科+应聘人姓名”,连同相关证件扫描件,于8月4日—8月10日,传至唐山十一中办公室邮箱 11zbgs@163.com。
报名要求及应聘程序等详情登录
http://www.tssydwzpw.com/web/wenjian/20180719164451.html
乐亭县(150名)
乐亭县发布事业单位2018年公开招聘工作人员公告。根据省委组织部、省人力资源和社会保障厅《河北省事业单位公开招聘工作人员暂行办法》(冀人社发〔2011〕9号)文件精神,结合我县事业单位2018年招聘工作人员计划和岗位空缺情况,经研究决定,面向社会公开招聘工作人员209名,其中,为县教育系统公开招聘在编教师150名,包括高中教师15名、职校实训教师3名、初中教师22名、小学教师80名(其中音乐教师10名、体育教师10名、美术教师10名)、幼儿教师30名。


报名和资格审查:
采取本人现场报名的方式。
1、报名时间:2018年7月23日-- 7月27日(上午8:30--11:30 ;下午2:30--5:00)。
2、报名地点及联系方式:乐亭县人力资源市场(城区工业园区创业二街北侧),非报名日工作时间咨询电话:县人社局0315-4611059、县教育局0315-4626625。
报名要求及应聘程序等详情登录
http://www.tsrcw.com/indexpage/show.aspx?id=4545
邯郸(60人)
邯郸市肥乡区(60人)
邯郸市肥乡区发布2018年公开选聘非在编高中(职高)教师公告。经区政府研究同意,决定面向社会公开选聘60名非在编高中(职高)教师。
选聘计划
本次共选聘60名高中(职高)教师。其中:语文9人,数学9人,英语9人,历史3人,地理3人,政治3人,物理3人,化学3人,生物2人,音乐2人,体育3人,美术1人,信息技术1人,学前教育1人,教育学1人,心理学1人,财会1人,电子商务2人,舞蹈1人,物流2人。
设岗学校为一中、二中、职教中心,交通便利,设施完善。
报名时间:2018年7月24日-- 7月26日;上午8:30—12:00;下午2:30—5:30。
2、报名地点:邯郸市肥乡区教育体育局四楼会议室。
3、报名方式
采取现场报名的方式,每名报考人员只能报考一个岗位。
报名要求及应聘程序等详情登录
http://www.fxq.gov.cn/common/newsInfo.jspx?newsid=19265
衡水(299人)
深州市(94名)
深州市发布2018年公开招聘中学教师公告,为不断优化教师队伍结构,提高教师队伍整体素质,促进我市教育事业均衡持续发展,经市政府批准,决定2018年以劳务派遣方式面向社会为深州市区中学公开招聘初中教师94名:
招聘岗位、人数及招聘条件
语文教师15名、数学教师18名、英语教师17名、物理教师12名、化学教师5名、政治教师 7名、历史教师 9名、生物教师2名、地理教师4名、音乐教师3名、体育教师2名。
报名时间: 7月23日—7月 27日(09:30-17:00)
报名地点:深州市教师进修学校
地 址:审计路(强生百货店东行100米路北)
报名要求及应聘程序等详情登录
https://mp.weixin.qq.com/s/02NVBiIsYxSoaN7Qgg7bQQ
饶阳县(153名)
饶阳县人力资源和社会保障局、教育局发布关于2018年教师公开招聘工作的公告。为切实保证我县教育事业持续稳步发展,确保师资素质,经县政府同意,现面向社会公开招聘教师153名。

报名:人社局、教育局负责实施,监察委监督。符合条件者直接到县报名点报名。
时间:2018年7月21日-7月25日。
地点:人社局六楼人力资源市场。
报名要求及应聘程序等详情登录
https://mp.weixin.qq.com/s/QW1Hp42GqypmoxTLCUmGjw
衡水学院(硕士,37人)
衡水学院发布2018年公开招聘硕士(人事代理)公告。为加强师资队伍和学生管理队伍建设,按照公开、平等、竞争、择优的原则,经学校研究,决定公开招聘部分学科专任教师和专职辅导员:

报名地点:衡水学院人事处(行政楼410房间)
报名时间:2018年7月20日—2018年7月24日
上午: 9:00—11:30
下午:3:00—5:30
报名要求及应聘程序等详情登录
http://rsc.hsnc.edu.cn/info/1004/2539.htm
衡水学院(博士,15人)
衡水学院发布2018年公开招聘博士公告:

网上报名:有意应聘者,填写《衡水学院高层次人才招聘信息登记表》,将登记表和个人详实简历及应聘材料(含学历学位扫描件等)存进一个文件夹,文件夹命名请严格按照"姓名+应聘岗位"的格式命名,打包投递至人事处邮箱:hrhsnc@163.com。电子邮件主题为"姓名+应聘专业+联系方式"(如:王某某+体育教育+139XXXXXXXX)。每人仅限填报一个岗位。
报名时间:2018年7月20日—2018年9月30日。
报名要求及应聘程序等详情登录
http://rsc.hsnc.edu.cn/info/1004/2540.htm
廊坊(342人)
廊坊开发区幼儿园(52人)
根据工作需要,廊坊开发区管委会所属幼儿园现招聘聘用制工作人员60名。其中包括专任教师52人。
招聘岗位
园长2人。
专任教师52人,其中,学前教育类46人、音乐舞蹈类4人、美术类2人。
保健人员4人,其中,医生2人、护士2人。
财务人员2人。
报名截止日期:2018年7月24日17时,联系电话:0316-2807032,联系人:贾晶。 报名表请在开发区管委会官网(www.lfdz.gov.cn)通知公告《廊坊开发区幼儿园招聘简章》中*载下**。
报名要求及应聘程序等详情登录
http://www.lfdz.gov.cn/lf2/web/CN/dispaly.jsp?menu=3&classesid=215&nid=3423
大城县(150人)
根据工作需要,大城县教育局所属中小学、幼儿园、特教学校面向社会公开招聘人事代理教师150名:
招聘计划
(一)县城普通高中教师30名,其中县一中2名、二中28名;
(二)边远乡村学校教师118名,其中初中教师26名,小学教师80名,学前教师12名;
(三)县特教学校教师2名。


本次招聘实行现场报名。
1、报名时间及地点:
报名时间:2018年7月20日至27日
上午9:00—12:00 下午2:30—5:30
报名地点:大城县教育局人事股。
报名要求及应聘程序等详情登录
http://www.dacheng.gov.cn/system/2018/07/12/030042208.shtml
文安县(140人)
根据工作需要,文安县教育局所属中小学、幼儿园面向社会公开招聘教师140名,全额事业编制:
招聘岗位、岗位条件和名额
(一)文安一中教师岗位23人,文安二中教师岗位11人,文安职教中心教师岗位11人(附件二:《文安县2018年公开招聘高中、职中教师计划表》)。岗位条件:全日制普通高校本科及以上学历毕业生,学士及以上学位,所学专业应与应聘岗位要求的专业对口或取得了与应聘岗位相匹配的教师资格证。未取得与应聘岗位相匹配教师资格证书的须在聘用1年内取得与应聘岗位相匹配的教师资格证书,否则予以解聘。
(二)初中教师岗位46人(附件三:《文安县2018年公开招聘初中教师计划表》)。岗位条件:全日制普通高校本科及以上学历毕业生,学士及以上学位。未取得与应聘岗位相匹配教师资格证书的须在聘用1年内取得与应聘岗位相匹配的教师资格证书,否则予以解聘。
(三)小学、幼儿园教师岗位49人(附件四:《文安县2018年公开招聘小学、幼儿园教师计划表》)。岗位条件:国家承认学历的本科及以上学历毕业生(须持有高校毕业生就业主管部门签发的报到证或就业介绍信,且报到证或就业介绍信记载的内容与毕业证一致)以及全日制普通高校专科毕业生。全日制普通高校专科毕业生必须取得与应聘岗位相匹配的教师资格证书;应聘小学音乐、体育、美术教师岗位以及幼儿园教师岗位的本科及以上学历毕业生所学专业应与应聘岗位要求的专业对口或取得了与应聘岗位相匹配的教师资格证书。本科及以上学历毕业生未取得与应聘岗位相匹配教师资格证书的须在聘用1年内取得与应聘岗位相匹配的教师资格证书,否则予以解聘。



招聘工作按照网上报名与资格初审、考试、考察、体检、确定拟聘人员、公示、聘用等七个步骤实施。
本次公开招聘实行网上报名和资格初审。应聘人员只能报考一个岗位,并在网上缴纳报名考务费100元。
报名网址:http://wenan.ibaoming.net。
报名时间:7月16日9:00至7月23日17:00。
缴费时间:7月16日9:00至7月24日17:00。
报名要求及应聘程序等详情登录
http://www.wenan.gov.cn/GOV1/Item/30469.aspx
承德(348人)
承德市教育局(68人)
承德市教育局发布2018年公开招聘教师简章。为进一步优化我市教师队伍结构,促进教育事业发展,经承德市事业单位公开招聘领导小组批准,决定面向社会公开招聘教师68名。
招聘计划
公开招聘全额事业编制教师68名(幼儿园教师岗位17个,小学教师岗位4个,初中教师岗位26个,高中教师岗位15个,高等院校教师岗位6个)。

报名时间:2018年7月23日9:00— 7月30日12:00
报名方式:采取网上报名方式,每人限报一个岗位。报名网址:承德市教育信息网http://www.cdcedu.cn 。
报名要求及应聘程序等详情登录
http://www.cdcedu.cn/news/nextOrDetail?navUrl=&id=2c90898f643496440164ac8b0a990114
围场满族蒙古族自治县(159人)
围场满族蒙古族自治县发布2018年度教育系统公开招聘教师公告。为加强我县教师队伍建设,补充优秀人才,推进教育事业健康、持续发展,根据《承德市事业单位公开招聘工作人员暂行办法》(承人社[2011]87号)精神和《关于做好艰苦边远地区事业单位公开招聘工作的通知》,结合我县教师缺编实际情况,拟面向社会公开招聘教育系统教师159名:

采取网络报名方式,报考农村幼儿园和职教中心的考生只能报考一个岗位,围场一中和县城初中岗位可兼报,但面试前必须选定唯一岗位。对应考人员的资格条件进行网上初审,报名与资格初审工作同步进行。
报名系统可通过围场县人民政府网站(www.weichang.gov.n)提供的链接进入,该网站为本次考试的官方网站。报名主要环节有:注册、提交报考申请、报名资格审核、网上缴费、报名情况查看、招录计划裁减、准考证打印等。
报名时间:2018年7月19日9:00—2018年7月23日9:00。
报名要求及应聘程序等详情登录
http://www.weichang.gov.cn/category/NewsDetail?nid=225
平泉市(83人)
平泉市发布2018年事业单位公开招聘工作人员公告。为了满足我市事业单位用人需求,根据*共中**承德市委组织部、承德市人力资源和社会保障局《承德市事业单位公开招聘工作人员暂行办法》(承人社字〔2011〕87号)文件精神,结合我市事业单位2018年招聘工作人员计划和岗位空缺情况,决定面向社会公开招聘工作人员151名,其中教育系统所属事业单位公开招聘专业技术人员83名:






报名办法
1、报名方式:采取现场报名的方式,每个考生限报考一个招聘岗位。
2、报名时间:2018年7月23日至2018年7月25日(上午8:30--12:00,下午2:30—5:30,共三天)。
3、报名地点:平泉市人力资源和社会保障局三楼会议室。
详情登录
http://rsj.pingquan.gov.cn/article/20180713/zhxxzx-2018-00202.html
河北旅游职业学院(38人)
按照承德市委组织部、市人社局《关于印发<承德市事业单位选聘高层次和急需紧缺人才暂行办法>的通知》(承人社〔2014〕23号)有关要求,河北旅游职业学院根据教学工作需要,经学院*党**委研究并报承德市教育局、承德市人力资源和社会保障局、市编办批准,决定面向社会公开选聘38名专业技术人员:

报名时间:2018年7月26日至28日下午2点前。
报名方式:现场报名。
报名地点:河北旅游职业学院人事处(润泽楼415室),联系电话:0314-2376813(地址:河北省承德市开发区高教园区河北旅游职业学院,市内乘坐9、29路公交车河北旅游职业学院站下车即到)。
报名要求及应聘程序等详情登录
http://www.hbtvc.com/news~/ReadNews.asp?NewsID=6786&BigClassName=%E3%80%96%E6%96%B0%E9%97%BB%E9%A2%91%E9%81%93%E3%80%97&SmallClassName=%E9%80%9A%E7%9F%A5%E9%80%9A%E5%91%8A&SpecialID=0
张家口(40人)
桥西区(40人)
张家口市桥西区发布2018年公开招聘中小学教师简章。为做好人才引进工作,张家口市桥西区决定面向社会公开招聘中小教师40名:

报名时间: 2018年7月30日——2018年8月3日(上午8:00—11:30;下午2:30—5:30)
报名地点: 桥西区少儿活动中心(明德北街13—5,第四医院斜对面)507室
报名要求及应聘程序等详情登录
http://www.zjkqx.gov.cn/Article/ShowArticle.asp?ArticleID=11858
邢台(172人)
桥东区(103人)
根据邢台市委组织部、邢台市人力资源和社会保障局《邢台市事业单位公开招聘工作人员实施办法》(邢人社〔2014〕6号)文件精神,邢台市桥东区结合我区事业单位2018年招聘工作人员计划和岗位空缺情况及工作需要,面向社会招聘中小学及幼儿园教师103名:
招聘单位
邢台市桥东区教育局下属中小学及幼儿园。

报名时间:2018年7月30日9:00至8月3日17:00。
报名办法:采取网上报名、资格初审、网上缴费、网上打印准考证的方式进行,每名报考人员只能报考一个岗位。报名网址:邢台桥东就业服务网(http://www.xtqdjyfw.com/)。
报名要求及应聘程序等详情登录
http://222.223.116.46:8081/article.asp?id=702
隆尧县唐尧中学(42人)
隆尧县唐尧中学发布2018年招聘教师公告。因办学规模的扩大,遵照上级部门要求,经研究决定面向社会公开招聘有志于从事基础教育事业的应往届毕业生42名。
公开选聘人数及专业
语文9名、数学13名、英语8名、物理2名、化学1名、生物2名、政治2名、地理2名、体育2名(篮球、足球专业优先录用)、信息1名。
考生根据自愿报考的招聘职位选考对应的专业,根据报名情况,如报名人数较少,以上个别专业教师招聘名额可适当调整。
报名时间、地点及要求
(一)报名时间:2018年7月15日——7月25日
上午:8:30-11:30 下午:2:30-5:30
(二)报名方式:
1、现场报名:
周一至周五:隆尧县行政服务中心一楼大厅
周六、周日:唐尧中学招生办(隆尧县城南二环象城街黄河路交叉口西行100米)现场报名审核。
2、网上报名:符合应聘条件和要求的应聘者请发送《个人简历》到tangyaozhx@126.com报名,并于2018年7月25日前到唐尧中学招生办现场审核材料。
咨询电话:张老师:18932973901 18531935616
录用和待遇
(1)新录用的教师,按有关规定签订聘用合同,首聘合同为三年(含试用期6个月)试用期满合格后,由唐尧中学予以正式聘用。
(2)在未解决人事代理前,参照隆尧县人事代理工资标准,同时享受学校月绩效考核工资及其它各项经济福利待遇(月薪3500元-6000元)。试用期合格后缴纳五险一金。
报名要求及应聘程序等详情登录
https://mp.weixin.qq.com/s/avR08okMjLClpKnX_9HKxg
邢台技师学院(27人)

其他事项:
一、符合条件人员请将简历及相关证件扫描件发送到xtjsxyrsc@163.com,报名时间2018年7月16日至7月31日,面试时间另行通知。入职待遇待资格审核通过后面谈。
二、咨询电话:
0319-2609979 18932977722
咨询时间:
上午8:00-11:30 下午:2:30-6:00
详情登录
http://www.xtrcw.com/News/2502.html
沧州(492人)
新华区(100人)
沧州市新华区发布中小学及幼儿园教师、劳务派遣制社保协办员公开招聘公告。为调整和改善我区教师队伍结构,引进高层次高素质的教师人才,促进我区教育事业发展,拟为我区部分中小学、幼儿园面向社会公开招聘中小学及幼儿园教师100名。

受聘人员实行聘用制,编外合同管理。所聘人员参照同岗教师落实相关工资待遇,按现行有关政策规定参加各项社会保险,不入事业编制。新华区教文体局负责所聘人员的日常管理和使用,受聘人员由区教文体局根据工作需要分配到各中小学校及幼儿园,用人单位与聘用人员签订聘用协议,首次协议期限为3年,协议期满,根据工作需要及双方协商可以继续签定。应聘教师任职不满3年,不得无故解除聘用协议。应聘乡村小学、幼儿园的教师3年内不得调往乡属小学之外的其他单位。
现场报名。7月25日-27日(周三至周五)上午9:00-11:30,下午3:00-5:00进行公开招聘报名。报考人员需持本人户口本(包括户主及考生页)、身份证、毕业证、就业报到证、报考教师还需要提供教师资格证原件及复印件,一寸同版免冠彩照6张、报名表(可在网站*载下**或到报名地点领取),到沧州市实验小学(建设大街东体意明北侧,3路公交车东体意明下车)现场审核报名。
报名要求及应聘程序等详情登录
http://www.czxh.gov.cn/zwgk/zxgg/544795.shtml
肃宁县(232名)
肃宁县发布2018年公开招聘教师公告。按照事业单位公开招聘的相关规定,根据我县本年度事业单位招聘计划及工作需要,经研究决定,面向社会公开为乡镇小学招聘200名、第一中学招聘28名、职教中心招聘4名教师:

报名办法
报名实行网上报名和资格初审,每人限报考一个专业岗位。
(一)网上报名和资格初审
报名网址:http://121.28.131.187:8053/肃宁县公开招聘教师报名系统
报名时间:7月30日9:00至8月3日17:30
缴费时间:7月31日9:00至8月4日17:30
详情登录
http://121.28.131.187:8053/web/wenjian/20180719183234.html
东光县(100人)
沧州市东光县发布2018年公开招聘小学、幼儿教师公告。根据工作需要,经县政府及市人社局批准面向社会公开招聘小学、幼儿园教师100人。

报名时间:2018年7月20日上午8:30——2018年7月27日下午4:00;
报名网址:东光县事业单位公开招聘报名入口(网址:http://139.129.192.190/)
报名要求及应聘程序等详情登录
http://139.129.192.190/web/wenjian/20180719184215.html
南大港产业园区(15人)
根据南大港产业园区教育教学工作需要,经区*党**委、管委会批准,面向社会公开招聘中学教师15名:
招聘计划
中学教师15名。其中:语文3 人、数学3 人、英语2 人、政治 2人、历史 2人、地理1 人、生物1 人、音乐1 人。
报名时间:2018年7月 23日至 27日(上午9:00—12:00,下午2:30—5:30)
报名地点:南大港产业园区人事局(机关楼6007室)
报名要求及应聘程序等详情登录
http://www.nandagang.gov.cn/ArtRead.asp?articleid=2526
吴桥县(4人)
吴桥县发布事业单位2018年公开招聘工作人员公告。根据《事业单位人事管理条例》及《河北省事业单位公开招聘工作人员暂行办法》,为满足我县事业单位工作需要,经研究决定,2018年事业单位面向社会公开招聘工作人员24名。其中包括4个教师岗位:

报名和资格初审
1、现场报名时间:2018年7月25日—7月26日(上午8:30至12:00,下午2:30至5:30)。
2、报名地点:吴桥县人力资源和社会保障局(吴桥县桑园镇长江路110号)
联系电话:0317-7365033。
报名要求及应聘程序等详情登录
http://881054.17148.30la.com.cn/newsco.asp?id=465&mnid=9119&classname=%CD%A8%D6%AA%B9%AB%B8%E6
中捷产业园区(41人)
根据工作需要,经研究,现面向社会公开招聘聘用制中小学教师,中学教师13人,小学教师28人。

报名时间为2018年7月26日8:30至28日17:30。报名采取现场报名的方式。报名地点设在中捷人事劳动和社会保障局院内南楼会议室。
报名要求及应聘程序等详情登录
http://www.zhongjie.gov.cn/article.asp?ID=12773
(河北日报微信)