为丰富中小学生学习生活,激发中小学生的创新精神,培养中小学生的空间想象、逻辑思维、动手实践、团队合作等多项综合能力,全面推进素质教育,第19届中国青少年机器人竞赛暨2019世界青少年机器人邀请赛将于2019年8月11-17日在重庆市举办。本届竞赛由中国科学技术协会主办,重庆市科学技术协会和中国科协青少年科技中心共同承办。

一、竞赛地点
重庆国际会议展览中心
二、竞赛内容和规则
(一)第19届中国青少年机器人竞赛
1.机器人综合技能比赛,主题:华夏文明
2.机器人创意比赛,主题:聪明的机器人
3.FLL机器人工程挑战赛,主题:太空之旅
4.VEX机器人工程挑战赛,主题:反败为胜
5.教育机器人工程挑战赛,主题:人工智能
(二)2019世界青少年机器人邀请赛
1.WRO常规赛,主题:智能城市
2.VEX IQ挑战赛,主题:初露锋芒
3.MakeX机器人挑战赛,主题:勇者*途征**

三、竞赛报名
(一)参赛资格和名额
第19届中国青少年机器人竞赛五个赛项参赛者由各省、自治区、直辖市的青少年机器人竞赛中产生。每个赛项分别设小学、初中和高中三个年龄组,各赛项的每个年龄组,每省限报一队。
2019世界青少年机器人邀请赛三个赛项参赛队由各省科协青少年科技教育工作机构推荐。WRO常规赛设小学组和初中组,VEX IQ挑战赛设小初组,MakeX机器人挑战赛设中学组。请根据本省比赛开展情况择优推荐(每省最多推荐3队,其中每个赛项限推荐1队,推荐队伍不能同时参加第19届中国青少年机器人竞赛),于3月31日前填写申请表(见附件)并反馈至组委会,组委会将根据申请情况和各省比赛开展情况确定最终参赛名额。
(二)报名时间和方式
第19届中国青少年机器人竞赛暨2019世界青少年机器人邀请赛报名日期为5月5日-6月5日。省级竞赛委员会申报工作管理员于5月3日后登录竞赛管理平台查询报名授权号,并及时通知本省有关学生在线报名。
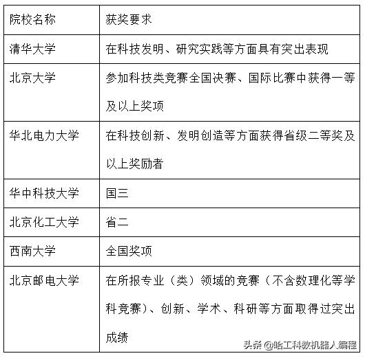
2018年高校自主招生对本竞赛获奖要求

哈工科教少儿机器人编程教育为大家整理了本次比赛各个主题的计分表,准备参赛的选手或者对机器人感兴趣的同学们可以了解下。
01 本届机器人综合技能比赛的主题为“华夏文明”,得分点及计分表。

02 本届FLL挑战赛的主题为“太空之旅”,得分点及计分表。

03 本届VEX挑战赛的主题为“反败为胜”,得分点及计分表。

04 机器人创意比赛主题——“聪明的机器人”, 得分点及计分表。

05 本届教育机器人工程挑战赛的主题为“人工智能”, 得分点及计分表。

文中图片资料均来自于http://robot.xiaoxiaotong.org/官网,侵删。以上就是哈工科教少儿机器人编程教育为大家整理的中国青少年机器人竞赛相关信息,希望对爱好机器人及创客爱好者有帮助。
哈工科教少儿机器人编程致力于为5—18岁少年儿童提供更好的且有效的机器人编程学习体验。哈工科教金牌教练团队先后培养学员获得全国青少年科技创新大赛一等奖(2017)、北京茅以升科学技术奖一等奖(2017)、英特尔国际科学与工程大赛(ISEF)机器人与智能机学科类大奖(2018)、中国少年科学院小院士一等课题(2018)、北京青少年科技创新大赛一等奖(2018)等奖项。
为了培养更多青少年科技创新人才,哈工科教与国内人工智能顶级高校——哈工大,共建“哈工大机器人与智能制造青少年培养基地”。未来,哈工科教在现有的各个校区开展授课学习的基础上,还将增加寒暑期特训营、基地研学等活动,相信未来哈工科教少儿机器人编程的小学员们将获得越来越多的奖项与荣誉!