长白山保护开发区管理委员会池南区管委会因工作需要,现决定面向社会公开招聘临时聘用工作人员16名。为做好此次招聘工作,现将具体事宜公告如下:
一、招聘岗位和条件
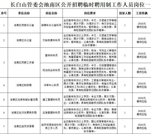
(一)招聘岗位
共招聘工作人员16名。

(二) 报名条件
1.具有中华人民共和国国籍。拥护中华人民共和国宪法,遵纪守法,爱岗敬业,品行端正,本人没有受过任何形式处分,无任何违法犯罪记录,家庭成员及主要社会关系中无重大政治问题和刑事犯罪行为。
2.身体健康,体貌端庄,具有良好的综合素质、语言表达能力以及团队协作精神。
二、报名与资格审查
(一)报名方式
报名采取网上报名,报考人员须填写《长白山管委会池南区公开招聘临时聘用制工作人员报名表》,考生可到池南区管委会网站*载下**(www.chinanqu.gov.cn),并将电子版发送至chinanrenshe@126.com邮箱。
(二)报名时间
2019年10月10日上午9时至2019年10月17日下午16时。
(三)报名要求
1、报名时须认真填写《长白山管委会池南区公开招聘临时聘用制工作人员报名表》(附件:2)电子版,凡本人填写信息不真实、不完整或填写错误责任自负。同时,将本人第二代有效身份证、毕业证等有关材料和近期免冠相片电子版扫描件一同发送至chinanrenshe@126.com邮箱(注:发送报名简历时,邮件名称须标注报名人员姓名及报考岗位)。2、每人只限报考一个岗位,报考多个岗位视为无效。
(四)资格审查
资格审查由池南区管委会人社局负责,不合格原因,由池南区管委会人社局解释,本次考试不收取任何费用,审查合格后由池南区管委会人社局以邮件或电话形式回复。
(五)开考比例
本次考试不设开考比例。
(六)注意事项
1、考生报名与考试时使用的第二代身份证必须一致。2、考生须对提交的信息和材料真实性负责, 凡弄虚作假人员,一经查实,取消考试资格。3、考生考试有作弊行为的,一律取消考试资格;负责公开招聘的工作人员组织或参与考试作弊行为,一经查实交有关部门严肃处理。4、考生务必保持报名时所留联系方式的畅通,关注招聘相关网站,及时跟踪通知事宜。
三、招聘考试
本次公开招聘临时聘用制工作人员考试采用面试方式进行,池南区管委会组织实施,具体面试时间及地点审查合格后统一通知考生。
四、体检与政审
根据面试成绩按照1:1的比例从高分到低分的顺序确定体检及政审人选,体检和政审参照录用人民警察体检和政审标准进行,若所确定的体检、政审对象不合格,按照考试成绩高低依次递补。
五、公示及聘用
1.对公示期满无异议或有反映问题但经核实不影响聘用的,按程序办理相关聘用入职手续。2.对公示反映有严重问题并查有实据,不符合聘用条件的,取消拟聘人员资格,并从报考同一岗位的人员中按考试成绩从高分到低分的顺序依次递补;对反映有严重问题但一时难以查实的,暂缓聘用,待查实并做出结论后决定是否聘用。3.在办理聘用手续*考前**生自动放弃应聘的,取消拟聘人员资格,根据招聘单位实际情况确定是否递补,需要递补的,从报考同一岗位的人员中按考试成绩从高分到低分的顺序依次递补。六、 政策咨询电话
考生咨询电话: 0439—5029033(池南区管委会人社局)
0439—5029017(池南区管委会人社局)
池南区人力资源和社会保障局
2019年10月10日