文章来源:《中国医学前沿杂志(电子版)》2017年第9卷第1期
组织编写:社区人群心血管疾病综合防治指南(试行)编审委员会,中国成人血脂异常健康管理服务试点项目委员会
基金项目:中国成人血脂异常健康管理服务试点项目中子项目Ⅱ——社区人群血脂异常及心脑血管疾病 危险因素综合管理技术指南(2015IHECC-DLM2)
PDF全文*载下**链接:http://www.yixueqianyan.cn/CN/abstract/abstract2044.shtml
《中国心血管病报告 2015》[1] 显示,中国心血管疾病患病率处于持续上升阶段。2014 年农村、城市的心血管疾病死亡居疾病死亡构成的首位。因此,在社区人群中,筛查和防治主要心血管疾病危险因素 [ 高血压、血脂异常、超重和(或)肥胖、糖尿病、吸烟 ] 和主要心血管疾病(冠心病、卒中),将工作重点前移,做好心血管疾病的社区防治工作,显得尤为重要而迫切。
1 主要危险因素
1.1 高血压
1.1.1 高血压的防治对象
(1)筛查人群:头痛、头晕和(或)高血压危险因素(高钠低钾饮食、高同型半胱氨酸血症、超重与肥胖、饮酒、精神紧张、运动不足、年龄≥ 35岁、早发的高血压家族史及睡眠不足等 [2,3])。
(2)确诊人群:不同日期、不同时间诊室测量血压 3 次以上,血压≥ 140/90 mmHg(1 mmHg = 0.133 kPa),或 24 小时动态血压平均值≥ 130/80 mmHg,白天(清醒状态)≥ 135/85 mmHg,夜间(睡眠状态)≥ 120/70 mmHg[4]。
1.1.2 高血压的社区管理
(1)建立社区人群高血压电子健康档案;进行治疗*生活性**方式教育,详见附录 1、附录 2。
(2)血压控制目标:< 65 岁,血压< 140/90mmHg ;≥ 65 岁,血压< 150/90 mmHg[3] ;舒张压< 60 mmHg 的冠心病患者,应在密切监测舒张压的前提下逐渐使收缩压达标 [3]。
(3)降压药物选择:常用钙通道阻滞剂(calcium channel blocker,CCB)、血管紧张素转化酶*制剂抑**(angiotensin converting enzyme inhibitor,ACEI)、血管紧张素Ⅱ受体拮抗剂(angiotensin Ⅱ receptor blocker,ARB)、利尿剂、β受体阻滞剂(beta-blocker,BB)和固定复方制剂。具体用药及药物安全性见附录 3。
(4)进行危险分层,定期监测血压,规范随访,详见附录 4、附录 5。
1.1.3 向上级医院转诊指征
(1)合并新发心脏病和(或)新发卒中。
(2)血压持续≥ 180/110 mmHg 或高血压危象。
(3)疑似继发性高血压。
(4)患者为儿童、青少年、妊娠期和哺乳期女性。
(5)难治性高血压(应用改善生活方式和包括利尿剂在内的合理搭配足量的至少 3 种降压药物治疗后血压仍未达标者)。
(6)患者服降压药后出现不能解释或难以处理的不良反应,详见附录 3。
(7)高血压伴发多重危险因素或靶器官损害而处理困难者。
1.1.4 高血压社区管理考核指标
(1)≥ 18 岁人群高血压筛查率=筛查血压人数 / 社区常住人口数×100%。
(2)高血压管理人群动态血压使用率=动态血压使用人数 / 电子建档的高血压患者例数×100%。
(3)高血压管理人群转诊指征符合率=转诊指征符合例数 / 高血压转诊患者例数×100%。
1.2 血脂异常
1.2.1 血脂异常的防治对象 社区医生根据表 1 对辖区内人群进行血脂异常评估,所有临床确诊的动脉粥样硬化性心血管疾病(atherosclerotic cardio-vascular disease,ASCVD)患者及血脂尚未达标的患者均为血脂异常的防治对象。血脂异常干预目标见表 1。

1.2.2 血脂异常的社区管理 社区医生根据降脂目标将辖区内血脂异常患者纳入不同的管理级别,实行分级管理;启动治疗*生活性**方式指导及教育,详见附录 1、附录 6 ;并对患者进行年度评估和管理级别的调整,详见附录 7。以低密度脂蛋白胆固醇(low-density lipoprotein-cholesterol,LDL-C)为干预目标,首选他汀类药物。对于临床确诊的 ASCVD患者,无论其 LDL-C 基线水平如何,均应启动他汀类药物治疗,如 LDL-C < 1.8 mmol/L,则以降幅≥ 50% 作为治疗目标。不同种类与剂量的他汀类药物的降 LDL-C 幅度参考表2[5]。

除非患者无法耐受,否则应选择中等强度或高强度的他汀类药物治疗;使用他汀类药物治疗后 LDL-C未能达标者,可联用依折麦布(10 mg×1 次 / 天)[6]。单纯甘油三酯(triglyceride,TG)≥ 5.7 mmol/L,为防止急性胰腺炎的发生,首选贝特类或烟酸类药物[7]。具体用药及药物安全性见附录 8。
1.2.3 向上级医院转诊指征
(1)经严格的生活方式干预和规范的药物治疗3 ~ 6 个月,LDL-C 仍未达标。
(2)服用调脂药物出现严重不良反应,详见附录 8。
(3)未经治疗的 LDL-C > 4.9 mmol/L 且怀疑为家族性高胆固醇血症。
(4)继发性血脂异常,详见附录 9。
1.2.4 血脂异常社区管理考核指标
(1)血脂异常检出率=血脂异常人数 / 筛查人数×100%。
(2)血脂异常管理人群治疗率=治疗例数 / 就诊的血脂异常患者例数×100%。
(3)血脂异常管理人群转诊指征符合率=转诊指征符合例数 / 血脂异常转诊患者例数×100%。
1.3 超重与肥胖
1.3.1 防治对象 超重与肥胖使用体重指数(body mass index,BMI)进行诊断评估,BMI =体重(kg)/身高 2(m2)。超重:BMI 24.0 ~ 27.9 kg/m2;肥胖:BMI ≥ 28.0 kg/m2。如果个人肌肉高度发达,则BMI 不适合作为诊断标准[8]。
1.3.2 社区管理
(1)控制目标[8] :体重至少减少 5%~10%或 BMI<25 kg/m2。
(2)开展治疗*生活性**方式教育,定期监测体重、腰围,详见附录1、附录10、附录11。
(3)*肥药减**物治疗:在专科医生指导下,可以考虑使用奥利司他等*肥药减**物,具体用药及药物安全性见附录12。
1.3.3 向上级医院转诊指征
(1)怀疑为继发性肥胖,尤其是儿童、青少年。
(2)合并心脏病、新发卒中、糖尿病、高血压、睡眠呼吸暂停低通气综合征。
(3)BMI≥32 kg/m2,生活方式和药物干预无效。
1.3.4 超重社区管理的考核指标
(1)超重和肥胖检出率=超重和肥胖人数 / 就诊人数×100%。
(2)接受每年至少 1 次控制体重的健康教育。
1.4 糖尿病
1.4.1 糖尿病的防治对象
(1)确诊糖尿病的患者 [9] :符合下列任何一项即可明确诊断:①典型糖尿病症状——多饮、多尿、多食、体重下降,随机血浆葡萄糖检测≥ 11.1 mmol/L;② 2 次空腹血糖≥ 7.0 mmol/L(非同日);③ 2 次葡萄糖负荷后 2 小时血糖≥ 11.1 mmol/L(非同日);④ 1 次空腹血糖≥ 7.0 mmol/L 且 1 次葡萄糖负荷后2小时血糖≥ 11.1 mmol/L。
(2)糖调节受损的患者 :空腹血糖受损(impaired fasting glucose,IFG)指空腹血糖为6.1~<7.0mmol/L,餐后 2 小时血糖< 7.8 mmol/L ;糖耐量减低(impaired glucose tolerance,IGT)指葡萄糖负荷后 2 小时血糖为 7.8 ~< 11.1 mmol/L,空腹血糖< 6.1 mmol/L。
1.4.2 糖尿病防治的社区管理
(1)血糖控制目标:大多数非妊娠期的成年2型糖尿病患者空腹血糖水平为 4.4~7.0 mmol/L,餐后2小时血糖<10.0 mmol/L,糖化血红蛋白(glycosylated hemoglobin,HbA1c)< 7.0%[10]。根据患者的年龄、病程、预期寿命、并发症和(或)合并症病情严重程度等制订个体化目标。
(2)建立社区人群糖尿病电子健康档案,进行糖尿病治疗*生活性**方式的教育和干预,详见附录 1,定期监测血糖、规范随访,详见附录 13。
(3)降糖药物选择原则:① 1型糖尿病主要选择合适的胰岛素或胰岛素类似物治疗,避免低血糖发生(血糖水平不低于 3.9 mmol/L),1型糖尿病与 2型糖尿病的鉴别诊断详见附录 14 ;② 2型糖尿病:采用个体化的控制目标和治疗方案;目前常用口服降糖药包括双胍类、促胰岛素分泌剂(磺脲类、格列奈类)、α-糖苷酶*制剂抑**及二肽基肽酶 -4(dipeptidyl peptidase-4,DPP-4)*制剂抑**、噻唑烷二酮类,必要时可采用胰岛素或胰岛素类似物治疗。具体用药及药物安全性见附录 15 ~ 17。
1.4.3 向上级医院转诊指征
(1)初诊的儿童及青少年糖尿病。
(2)疑似糖尿病酮症酸中毒、糖尿病非酮症高渗综合征、乳酸性酸中毒及糖尿病严重低血糖症等急性并发症,紧急处理后尽快转诊。
(3)在随访过程中出现新的症状或靶器官损害,如下肢疼痛和间歇性跛行、肢端坏疽、皮肤感觉异常或疼痛、冠心病、缺血性脑血管病、肾脏损害。
(4)用药后出现严重的不良反应或规范药物治疗 3 个月血糖仍不达标。
(5)糖尿病伴感染或需手术治疗。
(6)妊娠期和哺乳期女性。
1.4.4 糖尿病社区管理的考核指标
(1)≥ 18 岁人群糖尿病筛查率=筛查人数 /社区常住人口数×100%。
(2)达标率= HbA1c < 7% 的患者例数 / 电子建档糖尿病患者例数×100%。
(3)转诊指征符合率=符合转诊指征的糖尿病患者例数 / 糖尿病患者转诊例数×100%。
1.5 吸烟
1.5.1 吸烟的防治对象 所有吸烟者均应戒烟 [11]。特别强调需要戒烟的心血管疾病患者包括:高血压、冠心病、外周血管疾病、糖尿病、卒中患者等。
1.5.2 吸烟的社区管理 参考"5A"戒烟干预模型 [12]:即"询问(Ask)、建议(Advice)、评估(Assess)、帮助(Assist)、安排随访(Arrange)",详见附录 18。
1.5.3 向上级医院转诊指征 需使用伐尼克兰等戒烟药物治疗者。
1.5.4 吸烟社区管理的考核指标
(1)就诊人群吸烟者戒烟宣教率=就诊吸烟人群宣教人数 / 就诊吸烟人数×100%。
(2)每年不少于2次戒烟相关健康教育。
2 主要心血管疾病
2.1 冠心病
2.1.1 冠心病的防治对象 [13]
(1)确诊患者。
(2)临床症状典型但难以确诊患者。
2.1.2 冠心病社区管理
(1)目标:控制危险因素,减少急性冠状动脉综合征(acute coronary syndrome,ACS)及心脏性猝死的发生,改善和维持心功能,提高患者的治疗依从性。
(2) 治疗措施:即冠心病二级预防方案 [13](表 3),详见附录 19。冠心病治疗具体用药及药物安全性见附录 3、附录 8、附录 20。

2.1.3 向上级医院转诊指征
(1)首次发生心绞痛。
(2)ACS :不稳定型心绞痛(unstable angina,UA)、非 ST 段抬高型心肌梗死(non-ST-segment elevation myocardial infarction,NSTEMI)及 ST段抬高型心肌梗死(ST-segment elevation myocardial infarction,STEMI)。
(3)无典型胸痛发作,但心电图 ST-T 有动态异常改变。
(4)首次就诊发现的陈旧性心肌梗死。
(5)新近发生或恶化的心力衰竭。
(6)需要调整治疗方案或定期专科随访。
(7)需要进一步检查:平板运动试验、放射性核素成像、超声心动图、冠状动脉 CT、冠状动脉造影等。
2.1.4 STEMI 转诊前处理
(1)应立即拨打急救电话联系转诊,及时传递院前信息。
(2)若无禁忌则应立即嚼服阿司匹林 300 mg、氯吡格雷 300 ~ 600 mg 或替格瑞洛 180 mg,尽早开始口服阿托伐他汀 20 ~ 40 mg 或瑞舒伐他汀10 ~ 20 mg [14]。
(3)严密监测生命体征。
2.1.5 冠心病社区管理考核指标
(1)冠心病患者二级预防率=(冠心病抗血小板聚集药物+他汀类药物+ ACEI + BB 治疗患者例数)/ 确诊冠心病患者例数×100%[14,15]。
(2)转诊指征符合率=符合转诊指征的冠心病患者例数 / 冠心病患者转诊例数×100%。
2.2 卒中
2.2.1 卒中的防治对象
(1)已确诊卒中 [ 包括短暂性脑缺血发作(transient ischemic attack,TIA)] 患者。
(2)若患者突然出现下列任一症状时应考虑卒中可能 [16] :①一侧肢体(伴或不伴面部)无力或
麻木;②一侧面部麻木或口角歪斜;③说话不清或理解语言困难;④双眼向一侧凝视;⑤一侧或双眼视力丧失或模糊;⑥眩晕伴呕吐;⑦既往少见的严重头痛、呕吐;⑧意识障碍和(或)抽搐。
(3)危险因素:高血压、血脂异常、糖尿病、高同型半胱氨酸血症、吸烟、心房颤动、超重或肥胖、缺乏运动、卒中家族史 [17]。
2.2.2 卒中的社区管理
2.2.2.1 目标 进行卒中的一级、二级、三级预防(康复治疗),减少卒中的发病率和复发率。
2.2.2.2 治疗措施
(1)一级预防:①控制危险因素。控制血压(< 65 岁,血压< 140/90 mmHg ;≥ 65 岁,血压< 150/90 mmHg);血脂调控方面建议长期他汀类药物治疗(LDL-C < 1.8 mmol/L 或降幅≥ 50%)[18];控制血糖(HbA1c < 7.0%);高血压合并高同型半胱氨酸血症(> 10 mmol/L)者建议补充叶酸,详见附录 22。②抗血小板聚集治疗。使用相关药物需要进行获益与风险评估,酌情用药。③抗凝治疗。风湿性心脏瓣膜病心房颤动是使用华法林抗凝的明确指征。非瓣膜病心房颤动患者 CHA2DS2-VASc评分 [19] ≥ 2 分者予以华法林抗凝治疗,必须监测国际标准化比率(international normalized ratio,INR)(目标值:2.0 ~ 3.0)[20],详见附录 23 ;新型口服抗凝药如达比加群酯、利伐沙班、阿哌沙班等无需监测 INR,可选择使用,具体用药及药物安全性见附录 20。
(2)二级预防(见附录 24):①控制危险因素;② TIA 和轻型卒中的治疗 [21] :TIA 和轻型卒中是严重的、需紧急干预的"卒中预警"事件,详见附录 25 ;③非心源性缺血性卒中患者予以口服阿司匹林和(或)氯吡格雷等抗血小板聚集治疗;④心源性(心房颤动)缺血性卒中:首选抗凝治疗,具体用药见一级预防。
(3)三级预防:社区康复治疗 [22](针灸、理疗、功能性恢复训练),详见附录 26。
2.2.2.3 进行卒中治疗*生活性**方式的健康教育,定期复查、规范随访,详见附录 1、附录 22、附录23、附录 27。
2.2.3 向上级医院转诊指征
(1)疑诊卒中(包括 TIA)患者。
(2)既往已有卒中病史,上述危险因素控制不佳的患者。
(3)服用华法林抗凝,INR<2.0 或 INR>3.0的患者。
(4)无法抗凝治疗的心房颤动和(或)风湿性心脏瓣膜病患者。
2.2.4 转诊前处理
(1)卒中患者需要立即转诊至有溶栓资质的医院。
(2)尽可能保持患者的生命体征平稳。
(3)做好转诊前患者信息的及时传递。
2.2.5 基层卒中防治工作的考核指标
(1)首诊卒中患者转诊率=首诊卒中患者转诊例数 / 首诊卒中患者例数×100%。
(2)卒中规范化治疗率(规范化治疗包括:抗血小板聚集、他汀类药物治疗、控制血压)=卒中规范化治疗患者例数 / 确诊卒中患者例数×100%。
编审委员会主任委员:霍勇
编审委员会委员:(按姓氏笔画排序)
王建安、卢晓东、任跃忠、张邢炜、张菊红、陈启兰、陈学远、周智林、祝光礼、徐曌、
葛均波、韩月美、霍勇
志谢:(按姓氏笔画排序)
王许、占德华、杜昕、李健、李建军、宋露露、陈亦敏、郑秀秀、周华、袁婷婷、徐健、
程忱
附录 1 健康的生活方式
健康的生活方式适用于所有社区高危人群。
1 合理膳食,均衡营养
《中国居民膳食指南(2016)》针对所有健康人群提出下列核心推荐。
(1)食物多样,谷类为主:每日的膳食应包括谷薯类、蔬菜水果类、畜禽鱼蛋奶类、大豆坚果类等食物。平均每日摄入 12 种以上食物,每周 25 种以上;每日摄入谷薯类食物为 250 ~ 400 g,其中全谷物和杂豆类为 50 ~ 150 g,薯类为 50 ~ 100 g。食物多样、谷类为主是平衡膳食模式的重要特征。
(2)多吃蔬果、奶类、大豆:蔬菜水果是平衡膳食的重要组成部分,奶类富含钙,大豆富含优质蛋白质;餐餐有蔬菜,保证每日摄入 300 ~ 500 g 蔬菜,深色蔬菜应占 1/2;天天吃水果,保证每日摄入 200 ~ 350 g 新鲜水果,果汁不能代替鲜果;进食多种奶制品,相当于每日液态奶 300 g;经常食用豆制品,适量进食坚果。
(3)适量摄入鱼、禽、蛋、瘦肉:鱼、禽、蛋、瘦肉摄入应适量;每周摄入鱼 280 ~ 525 g,畜禽肉 280 ~ 525 g,蛋类 280 ~ 350 g,平均每日摄入总量为 120 ~ 200 g ;优先选择鱼和禽;食用鸡蛋不弃蛋黄;少食用肥肉、烟熏及腌制肉制品。
(4)少盐少油,控制糖分:培养清淡饮食习惯,少食用高盐和油炸食品。成人每日食盐摄入量不超过 6 g,每日烹调油摄入量为 25 ~ 30 g ;控制添加糖的摄入量,每日摄入量不超过 50 g,最好控制在 25 g 以下;每日反式脂肪酸摄入量不超过 2 g ;足量饮水,成年人每日 7 ~ 8 杯水(1500 ~ 1700 ml),提倡饮用白开水和茶水;不喝或少喝含糖饮料。
(5)食不过量,控制总能量摄入,保持能量平衡。
2 不吸烟
医生应强烈建议并督促社区人群不吸烟或戒烟,提供戒烟方法和技能指导,必要时指导患者寻求药物辅助戒烟(使用尼古丁替代品、安非他酮缓释片、伐尼克兰等),同时也应对戒烟成功者进行随访和监督,避免复吸,详见附录 18。
3 限酒 [2,10]
所有人群均应控制饮酒量,每日酒精摄入量男性不应超过 25 g、女性不应超过 15 g[23]。不提倡社区人群饮酒,如不能戒酒,则应少量摄入:白酒、葡萄酒(或米酒)、啤酒的摄入量应分别少于 50、100、300 ml/d[24,25]。
4 控制体重
衡量超重和肥胖最简便和常用的生理测量指标是体重指数(BMI)[计算公式为:BMI =体重(kg)/ 身高 2(m2)]和腰围。高危人群应通过合理膳食和适量运动维持合理体重,超重和肥胖人群 BMI 控制目标为< 24 kg/m2 [8],高血压、糖尿病患者 BMI 控制目标为< 23.9 kg/m2 [2,10]。体重下降对改善高血压、胰岛素抵抗、糖尿病、高脂血症及左心室肥厚均有益。
最有效的减重措施是控制能量摄入和增加体力活动。减重的速度因人而异,通常以每周减重 0.5 ~ 1.0 kg 为宜。建议超重或肥胖者 3 ~ 6 个月体重减轻 5% ~ 10%,消瘦者应通过均衡的营养计划恢复并长期维持理想体重 [8]。适当降低增加的体重,减少体内脂肪含量,可明显降低血压,减重 10 kg 可降低收缩压 5 ~ 20 mmHg[2]。对于非药物措施减重效果不理想的重度肥胖患者,应在医生指导下,使用*肥药减**物控制体重 [8]。
5 体育运动
适量运动可降低致命的心血管疾病发生风险,而且有助于控制体重,降低高危人群发病风险。根据体质和年龄选择自己喜好的运动项目。坚持适度、有恒、有序的原则,选择长期有规律、循序渐进的运动方式。注意避免发生运动低血糖,患者在开始参加运动时应经常监测血糖,活动量大或激烈时应调整食物摄入及药物使用 [10]。
(1)适量运动包括:①选择适合个人的运动项目,如广场舞、慢跑、快步行走、健身操、游泳、骑车、跳舞和非比赛性划船、太极拳等,尽量避免选择剧烈的运动项目,如篮球或足球。②根据"1、3、5、7 方案"进行适当的体力活动,即每日活动 1 次,每次活动 30 分钟,每周活动 5 次,活动后心率不超过(170 -年龄)次 / 分。③锻炼强度以运动后不出现明显不适或疲劳为宜 [2]。
(2)典型的体力活动计划包括 3 个阶段:① 5 ~ 10 分钟的轻度热身活动;② 20~ 30分钟的耐力活动或有氧运动;③放松阶段,约 5 分钟,逐渐减少用力,使心脑血管系统的反应和身体产热功能逐渐稳定。运动形式和运动量应与个体年龄、体质及其社会、经济、文化背景相适应,将有益的体力活动融入到日常生活中。适量运动可降低收缩压4 ~ 9 mmHg[2]。(3)注意运动禁忌:①合并各种急性感染者、近期出现急性并发症者(如新近发生血栓)、收缩压> 180 mmHg、急性或恶化的心功能不全、不稳定型心绞痛、心律失常且活动后加重者;②经常出现脑供血不足者;③严重糖尿病肾病或眼底病变者、血糖未得到有效控制(血糖>14.0 ~ 16.0 mmol/L)、明显低血糖症或血糖不稳定者。
6 生活规律,减轻精神压力,保持心理平衡
建议社区人群生活规律,按时入睡,不熬夜,保证每日睡眠时间为 7 ~ 9 小时。睡眠是最好的养生,良好的睡眠有助于降压 [2]。如果存在睡眠障碍,建议就诊,必要时辅以药物治疗。
心理干预可以抵消心理压力,促进健康的行为和生活方式。干预措施包括针对心理 - 社会危险因素和对疾病进行辅导、认知行为的治疗、压力管理课程、冥想、自主性训练、生物反馈、呼吸、瑜伽和肌肉放松等。拥有良好的健康心态是高危人群心理干预中极其重要的一环。应采取各种措施,帮助患者预防和缓解精神压力以及纠正和治疗病态心理,必要时建议患者寻求专业的心理辅导或治疗。
附录 2 高血压治疗*生活性**方式
高血压治疗*生活性**方式适用于所有社区高血压人群(包括使用降压药物治疗的患者 [2]),是指在健康的生活方式基础上,低钠饮食,减少钠盐摄入;合理膳食,均衡营养;限酒。
1 低钠饮食
每人每日食盐摄入量以不超过 6 g 为宜,重点控制烹调用盐,适量使用酱油、酱等含盐高的调味品,少食各种咸菜、盐腌食品及高盐加工食品,用低钠盐替代普通食盐(肾功能不全、高钾血症、服用保钾利尿剂的高血压等患者慎用低钠盐)。关注食品营养标签,减钠勿忘补钾(肾功能不全患者除外)。低钠饮食可降低收缩压 2 ~ 8 mmHg。
2 合理膳食,均衡营养
合理膳食,均衡营养,可降低收缩压 8 ~ 14 mmHg。食用油包括植物油(素油)每人摄入量< 25 g/d ;少食或不食肥肉和动物内脏;其他动物性食品摄入量也建议为50 ~ 100 g/d。多食蔬菜 400 ~ 500 g/d,水果 100 g/d ;每人每周可食用蛋类 5 个;适量豆制品或鱼类,奶类 250 g/d。
3 限酒
所有高血压人群均应控制饮酒量 [24,25],可降低收缩压2 ~ 4 mmHg。
附录 3 降压药物的选择
1 选择降压药物治疗原则[3]
血压≥ 140/90 mmHg 且调整生活方式无效的患者可采用药物治疗。降压药物的使用应遵循下列原则,即:①小剂量开始;②优先选择长效制剂;③单药剂量调整或联合用药;④用药需个体化。
2 常用降压药物
选择当前常用降压药物可归纳为五大类,即钙通道阻滞剂(calcium channel blocker,CCB)、血管紧张素转化酶*制剂抑**(angiotensin converting enzyme inhibitor,ACEI)、血管紧张素Ⅱ受体拮抗剂(angiotensin Ⅱ receptor blocker,ARB)、利尿剂(包括噻嗪类利尿剂、襻利尿剂、醛固酮受体拮抗剂 3 种)、β受体阻滞剂(beta-blocker,BB)等。这五大类降压药物均可作为初始和维持治疗用药,临床疗效无本质区别。但是,不同的降压药物有其特别适用的人群,因此强调个体化药物治疗。常用降压药物适应证与禁忌见表 1[3]。推荐用药方案及适应证见表 2。
3 常用降压药物分类及常见不良反应(表 3)

4 常用固定复方降压制剂(表 4)

附录 4 高血压危险分层
高血压危险分层参考《中国高血压患者教育指南》[2](详见表 5、表 6)。


附录 5 高血压社区随访管理
利用电脑网络(如互联网)开展高血压信息化管理是做好社区慢性病防治工作的重要条件;在居民健康档案的基础上建立规范化高血压电子档案,利用计算机进行社区高血压人群的随访数据管理、工作量统计及考核指标的提取。因地制宜,积极创造条件,尽早实现包括高血压在内的慢性病信息化管理 [28]。针对社区高血压人群的建议见表 7[29]。

附录 6 血脂异常治疗*生活性**方式
血脂异常治疗*生活性**方式是指在健康的生活方式基础上加强血脂异常膳食控制,具体方案见表 8。

附录 7 血脂异常的社区管理(表 9)

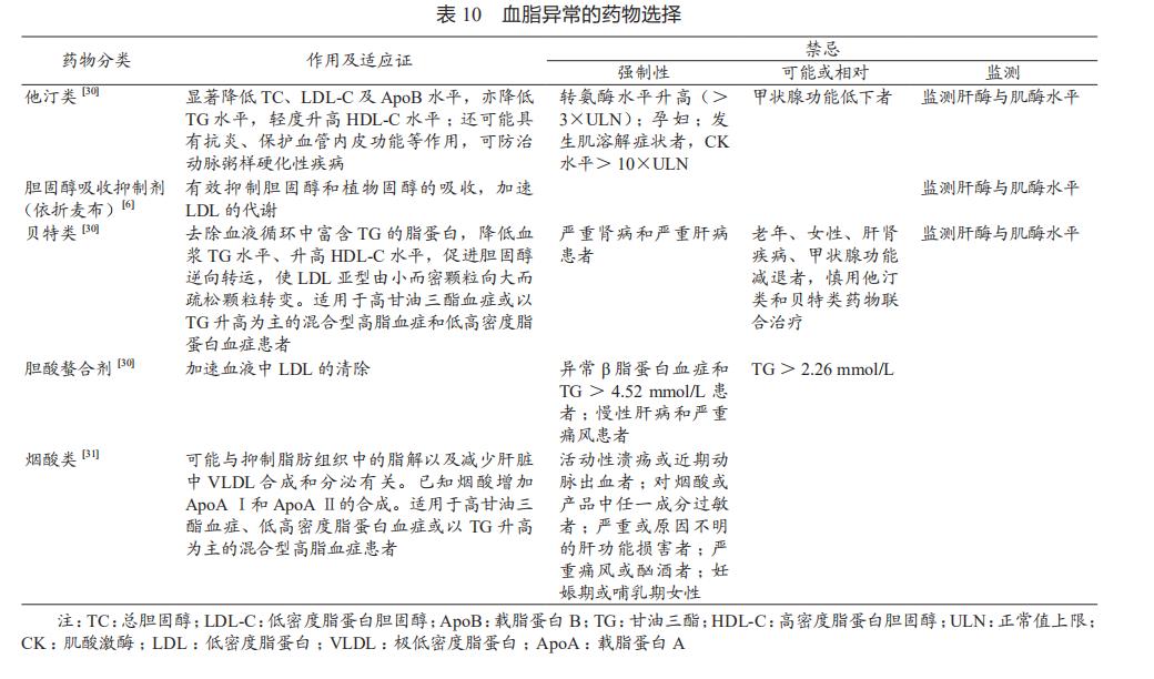
附录 8 血脂异常的药物选择及安全性
1 血脂异常的药物选择(表 10)

2 调脂药物的安全性 [30]
2.1 不良反应监测 在药物治疗时,必须监测不良反应,主要是定期检测肝功能和肌酸激酶水平。
(1)谷草转氨酶(asparade aminotransferase,AST)或谷丙转氨酶(alianine aminotransferase,ALT)水平超过 3×正常值上限(ULN),应暂停给药。停药后仍需每周复查肝功能,直至恢复正常。
(2)在用药过程中应注意有无肌痛、肌压痛、肌无力、乏力、发热等症状,如出现上述症状,复查肌酸激酶,其水平超过 10×ULN,应停药。
(3)用药期间如有其他可能引起肌溶解的急性或严重情况,如败血症、创伤、大手术、低血压和抽搐等,应暂停给药。
2.2 需注意的危险情况 为了预防他汀类药物相关性肌病的发生,应特别注意可增加其发生风险的情况。
(1)高龄(尤其> 80 岁)患者(女性多见)。
(2)体型瘦小、虚弱。
(3)多系统疾病(如慢性肾功能不全,尤其由糖尿病引起的慢性肾功能不全)。
(4)围术期。
(5)合用多种药物,尤其是合用下列特殊药物或饮食,如贝特类药物(尤其是吉非贝齐)、烟酸类药物(罕见)、环孢霉素、吡咯类抗真菌药、红霉素、克拉霉素、人类免疫缺陷病毒(human immunodeficiency virus,HIV)蛋白酶*制剂抑**、奈法唑酮(抗抑郁药)、维拉帕米、胺碘酮、大量西柚汁及酗酒(肌病的非独立易患因素)。
(6)剂量过大。
附录 9 继发性血脂异常线索
继发性血脂异常是指由于全身系统性疾病引起的血脂异常 [30],常见全身系统性疾病如下:
(1)糖尿病。
(2)肾病综合征。
(3)甲状腺功能减退症。
(4)其他疾病包括肾衰竭、肝脏疾病、系统性红斑狼疮、糖原贮积症、骨髓瘤、脂肪萎缩症、急性卟啉病、多囊卵巢综合征等。
(5)药物引起的血脂异常:如利尿剂、β受体阻滞剂、糖皮质激素等也可能引起继发性血脂异常。
如高度怀疑患者为继发性血脂异常,建议转上级医院进一步检查。
附录 10 超重和肥胖的自我管理
超重或肥胖的个体要求采取控制体重、增加活动量、适量饮酒、限制钠的摄入、增加水果蔬菜和低脂乳制品的摄入等改善生活方式措施,定期监测体重、腰围(1 次 / 月),积极控制血压和血糖,及时与社区医生联系,在专业指导下有效控制血压和血糖,预防或减少高血压和糖尿病并发症的发生。
附录 11 超重和肥胖的诊断标准(表 11)

附录 12 超重和肥胖的药物选择
在美国有 5 种*肥药减**被批准长期应用,包括:奥利司他、氯卡色林、苯丁胺 / 托吡酯、丁胺苯*酮丙** / 环丙甲羟二羟*啡吗**酮、利拉鲁肽 [8]。
所有的*肥药减**被批准用于下列患者:体重指数(BMI)为 27.0 ~ 29.9 kg/m2,合并至少 1 种肥胖相关并发症,或BMI ≥ 30 kg/m2,无论有无并发症发生 [8]。
如果使用最大剂量的某种*肥药减**,12 周后体重下降仍< 5%,则停用此药物,换用其他*肥药减** [8]。
附录 13 糖尿病的社区管理(表 12)

1 糖尿病高危人群管理
(1)对发现的高危人群,尤其是有糖调节受损史或超重 /肥胖者,建立档案,实施定期随访和管理。有条件的可建立高危人群信息库。
(2)利用社区门诊、上门随访等方式给予个体化生活方式指导,开具健康教育处方,进行危险因素干预。
(3)定期开展高危因素评估,建议每年至少检测空腹血糖、餐后 2 小时血糖各 1 次,有条件者每 3 年进行 1次口服葡萄糖耐量试验。
2 糖尿病患者分级管理
(1)常规管理:针对血糖控制达标、无并发症和(或)合并症或并发症和(或)合并症稳定的患者,至少 3 个月随访 1 次,监测病情控制和治疗情况,开展健康教育、非药物治疗、药物治疗及自我管理指导。
(2)强化管理:针对血糖控制不达标、有并发症和(或)合并症或并发症和(或)合并症不稳定的患者,至少 1 个月随访 1 次,严密监测病情控制情况,有针对性地开展健康教育、行为干预及自我管理技能指导,督促规范用药,注意疗效和不良反应,提出并发症预警与评价。
3 血糖自我监测
(1)血糖自我监测是指导血糖控制达标的重要措施,指尖毛细血管血糖检测是推荐方法。
(2)血糖自我监测频率取决于治疗的目标和方式。口服降糖药和生活方式干预的患者每周监测 2 ~ 4 次,使用胰岛素治疗患者在治疗初始阶段每日至少监测 5 次,达到治疗目标后每日监测 2 ~ 4 次;血糖控制差或病情危重者应每日监测 4 ~ 7 次,当病情稳定或血糖控制达标时可每周监测 1 ~ 2 次。
(3)血糖水平很高或有低血糖风险者应监测空腹血糖,空腹血糖已控制达标者应监测餐后 2 小时血糖,注射胰岛素特别是中长效胰岛素者应监测睡前血糖,胰岛素治疗接近达标而空腹血糖水平仍高者应监测夜间血糖。
(4)建议治疗初始阶段的糖尿病患者至少每3个月监测 1次糖化血红蛋白水平,达到治疗目标后可每6个月监测1次。
附录 14 1 型和 2 型糖尿病的鉴别要点(表 13)

附录 15 降糖药物的主要不良反应(表 14)[33]

附录 16 血糖控制流程图(图 1)[33]

附录 17 加用及强化胰岛素治疗流程图(图 2)[33]

附录 18 戒烟
吸烟是心血管疾病的独立危险因素。各个年龄段戒烟均有益处。戒烟好于不戒烟,早戒烟好于晚戒烟。戒烟 2个月,血压和心率开始下降;戒烟 6 个月,心血管疾病各危险参数值均降低,动脉僵硬度改善;戒烟 1 年,冠心病发病风险降低 50%[11]。
1 需要戒烟的心血管疾病
特别强调需要戒烟的心血管疾病包括:高血压、冠心病、外周血管疾病、糖尿病、卒中等。
2 *草烟**依赖的社区干预方案
吸烟又称*草烟**依赖,是一种慢性高复发性疾病,治疗过程较为持久。基层医务人员,尤其是社区医生掌握正确的戒烟干预措施,规范开展戒烟工作,对于有效防治心血管疾病等吸烟相关疾病具有重要意义。
2.1 医生应首先戒烟 医务人员的吸烟行为,尤其是在患者面前吸烟现象的存在,会使劝阻患者吸烟的效果显著降低。因此,医生应首先戒烟,至少不在患者面前吸烟,这是帮助患者戒烟成功的前提和保障。
2.2 重视健康教育 使吸烟者深刻认识吸烟和二手烟暴露对健康的危害,努力创建家庭、单位、社会无烟环境。
2.3 "5A"戒烟干预模型 [12] 即"询问(Ask)、建议(Advice)、评估(Assess)、帮助(Assist)、安排随访(Arrange)"。
(1)询问。询问目前的*草烟**使用情况及健康状况,评估尼古丁依赖程度。尼古丁高度依赖者戒烟后戒断症状会比较明显,复吸的可能性较大。
(2)建议。强化吸烟者的戒烟意识,用清晰的、强烈的、个性化的方式,劝说每一位吸烟者戒烟。
(3)评估。通过评估,对于已决定戒烟的吸烟者,可以进行第四步,提供具体的戒烟支持。
(4)帮助。帮助吸烟者树立正确观念。告知吸烟者对面临的挑战要有思想准备。例如,在戒烟初始的几周内会出现戒断症状,其产生的原因有哪些,对*草烟**的心理依赖会持续很长时间,等等。
确定开始戒烟的日期。
选择适当的戒烟方法:让吸烟者自己选择采用"逐渐减量法"或"突然停止法"。建议最好采用"突然停止法"。
戒烟药物治疗 [12] :除特殊情况外,应鼓励使用戒烟药物。一线戒烟药物包括伐尼克兰、尼古丁替代疗法(nicotine replacement therapy,NRT)类产品和安非他酮。
伐尼克兰(畅沛)是一种高选择性的 α4β2 尼古丁乙酰胆碱受体部分激动剂。该药可减轻烟瘾和戒断症状,降低吸烟的快感,大大降低复吸的可能性。伐尼克兰剂型包括 0.5 mg和 1 mg,在戒烟日前 1 ~ 2 周开始治疗,疗程为 12 周,也可以再治疗 12 周,同时考虑减量。不良反应包括恶心、失眠、胃肠胀气、便秘等。
NRT 相关制剂包括尼古丁贴片、咀嚼胶、鼻*剂喷**、吸入剂及舌下含片。
(5)随访。及时的随访支持可以提高戒烟成功率。随访时间至少为 6 个月。随访形式可以是社区门诊复诊或电话随访。随访过程应注意下列几点:证实吸烟者的戒烟效果;
鼓励坚持戒烟;帮助处理戒断症状,防止复吸。
3 戒断症状及处理
戒断症状为吸烟者戒烟后出现的各种症状,表现为烦躁不安、易怒、焦虑、情绪低落、注意力不集中、失眠、心率下降、食欲增加、体重增加等,对戒烟者造成极度的困扰,是戒烟失败的最主要原因。约 50% 的戒烟者会出现戒断症状 [28]。戒断症状的出现与戒烟后激素分泌异常有关。精神应激和激素分泌异常是急性心血管事件发生的重要危险因子。因此,心血管疾病患者戒烟过程中应注意评估其戒断症状,及时干预。使用戒烟药物是减轻戒断症状的重要方法之一。散步或适当锻炼、饮水、饮茶、咀嚼无糖口香糖、多吃蔬菜和水果等方法均可尝试。
附录 19 冠心病的二级预防
冠心病的二级预防提倡"双有效",即有效药物、有效剂量。冠心病二级预防一般指 A、B、C、D、E[13]。
A:①阿司匹林(Aspirin);②抗心绞痛药物(Anti-anginadrugs);③血管紧张素转化酶*制剂抑** / 血管紧张素Ⅱ受体拮抗剂(ACEI/ARB)。阿司匹林具有抗血小板聚集作用,可减少冠状动脉内血栓形成;抗心绞痛药物主要通过扩张血管、减慢心率,降低左室舒张末期容积而减少心肌耗氧量;通过扩张冠状动脉、促进侧支循环,开放和促进血液重新分布等增加心肌供氧;通过促进脂代谢转化为糖代谢而改善心肌代谢和抑制血小板聚集和血栓形成等方式产生作用。减轻症状、改善缺血的常用药物包括 β受体阻滞剂、硝酸酯类药物、钙通道阻滞剂、曲美他嗪及尼可地尔;ACEI、ARB 可改善心脏功能,改善心脏重塑、变形,对合并高血压、心功能不全者更有帮助。
B :β受体阻滞剂(Beta-blocker)和血压控制(BP Co-ntrol)。目前已证实,若无禁忌的心肌梗死后患者使用 β受体阻滞剂,可降低相对死亡率 24%,改善心功能,减少猝死的发生。血压控制在 140/90 mmHg 以下,可减少冠心病急性事件,且可减少高血压并发症,如卒中、肾功能损害及眼底病变等。
C :降低胆固醇(Cholesterol)和戒烟(Cigarettes)。应通过饮食控制和坚持服用调脂类药物如他汀类药物(阿托伐他汀、瑞舒伐他汀、辛伐他汀、普伐他汀等)将低密度脂蛋白胆固醇(LDL-C)水平降至 1.8 mmol/L 以下或降幅≥ 50%,且达标后不应停药或盲目减少剂量 [14]。确诊冠心病患者必须戒烟。
D :控制饮食(Diet)和治疗糖尿病(Diabetes)。冠心病患者应远离高胆固醇食物,如肥肉、动物内脏、蛋黄等,提倡清淡饮食。合并糖尿病患者需严格控制血糖并使其达标,强调糖尿病饮食管理。
E :教育(Education)和体育锻炼(Exercise)。指导冠心病患者掌握有关心绞痛、心肌梗死等急性冠状动脉事件的急救知识、健康的生活方式(详见附录 1)、规范药物治疗、定期门诊随访,适当参加体育锻炼及控制体重。
附录20 抗栓药物常见不良反应(表15)

附录21 稳定性冠心病社区管理(表16)

附录22 卒中一级预防
1 首次卒中风险的评估
首次卒中风险的评估建议使用卒中风险评估工具(如AHA/ACC CV 风险计算工具),这些计算工具能够提醒临床医生与患者可能存在的风险,但治疗决策的制订需考虑患者的整体风险。
2 不可干预的危险因素(年龄、性别、低出生体重、种族、遗传因素)处理建议
(1)询问家族史,有助于识别卒中风险增高的患者。
(2)对于少见遗传病因的卒中患者,可以考虑推荐进行遗传咨询。
3 可以干预的危险因素及建议
(1)缺乏体育活动。建议健康成人每周至少应进行 3~ 4次、每次至少持续 40 分钟的中等强度 / 高强度的有氧运动。
(2)血脂异常:参考血脂管理部分。
(3)饮食与营养:参考高血压治疗*生活性**方式部分。
(4)高血压:参考高血压部分。
(5)超重与肥胖。对于超重(BMI :24.0 ~ 27.9 kg/m2)与肥胖(BMI ≥ 28 kg/m2)的个体,建议减轻体重从而降低血压。
(6)糖尿病:参考糖尿病部分。
(7)吸烟:参考戒烟部分。
(8)心房颤动:详见附录 23。
4 尚未充分确定的危险因素,建议如下
(1)饮酒:对于饮酒者,成年男性每日饮用酒的酒精量不超过 25 g、女性每日饮用酒的酒精量不超过 15 g。
(2)睡眠呼吸紊乱:①因为睡眠呼吸紊乱与卒中风险相关,建议通过详细询问病史,筛查睡眠呼吸暂停;②治疗睡眠呼吸暂停,可能降低卒中风险。
(3)高同型半胱氨酸血症:复合维生素 B、吡哆素(维生素 B6)、钴胺素(维生素 B12)及叶酸,可以考虑用于高同型半胱氨酸血症患者缺血性卒中事件的预防。
5 抗血小板药物与阿司匹林
(1)在部分人群中使用阿司匹林预防心血管疾病(包括卒中)是合理的。
(2)对于外周动脉疾病患者,使用西洛他唑预防首次卒中可能是合理的。
(3)由于缺少相关的临床试验,除阿司匹林与西洛他唑外的抗血小板药物,均不建议用于首次卒中的预防。
附录23 CHA2DS2VASc评分(表17)[19] 和心房颤动患者预防血栓的药物选择(表18)


附录24 卒中的二级预防(表19、20)


附录25 ABCD2 评分量表(表21)[36,37](TIA 早期卒中风险预测工具)

附录26 卒中的三级预防
是指对疾病后造成的残疾应积极开展功能康复,同时预防避免原发病的复发。
(1)肌力训练:对于卒中后肌力差的患者,给予相应的康复训练。
(2)痉挛的防治:痉挛是速度依赖的紧张性牵张反射过度活跃,是卒中后患者最重要的功能障碍之一。痉挛的治疗应为阶梯式,初始采取最小侵入式的疗法,逐渐过渡至更多侵入式的疗法。
(3)运动功能障碍的康复训练方法:①建议根据卒中患者具体的功能障碍特点,制订个体化的治疗方案,以提高康复治疗效果;建议采取以具体任务为方向的训练手段,提高实际的功能和能力;②功能电刺激和常规训练相结合;③有条件的机构可以在卒中早期阶段应用运动再学习方案来促进卒中后患者运动功能的恢复。
(4)感觉障碍的康复:①感觉障碍患者可采用特定感觉训练和感觉关联性训练以提高其触觉和肌肉运动知觉等感觉能力;②采用经皮电刺激联合常规治疗可能提高感觉障碍患者的感觉能力。
(5)认知障碍和情绪障碍的康复。
(6)语言和交流障碍的康复。
(7)吞咽障碍的康复。
(8)尿便障碍的康复。
(9)卒中后继发障碍的康复。
上述5 ~ 9 项康复内容根据社区医疗中心具体条件进行。
附录27 卒中社区健康教育
(1)饮食,具体参考附录1
(2)运动,具体参考附录1
(3)心理社会因素的健康教育:当今社会工作节奏快、压力大,人们长期处于精神紧张的状态,可在社区设立心理咨询门诊,定期实施心理干预。患者注意保持心情愉快,避免精神紧张。告知家属不要给患者带来不良的情绪和心理刺激,减轻其心理负担,帮助其建立治疗疾病的信心。
(4)用药和其他注意事项的健康教育:通过健康教育指导患者对病因进行积极治疗,遵医嘱服药,不要自行更改及停药;告知患者及家属药物的不良反应及其注意事项,同时请家属进行监督;按要求定期复查,如有卒中相关症状应引起重视,及时就医。
(5)社区医生将对上述高危人群进行定期随访,每月监测 1 次血压,每 2 个月进行 1 次健康教育,每 6 个月监测 1 次血糖和血脂,每年进行 1 次颈部血管超声检查。一旦发现早期卒中患者,社区医生将及时帮助其转往上级医院救治,病情稳定后再转回社区康复。
参考文献
[1] 陈伟伟.中国心血管病报告 2015[M].北京:中国大百科全书出版社,2014.
[2] 高血压联盟(中国),国家心血管病中心,中华医学会心血管病学分会,等.中国高血压患者教育指南 [J].中国医学前沿杂志(电子版),2014,6(3):78-110.
[3] 中国高血压防治指南修订委员会.中国高血压防治指南2010[J].中国医学前沿杂志(电子版),2011,3(5):42-93.
[4] 中国血压测量工作组.中国血压测量指南 [J].中华高血压杂志,2011,19(12):1101-1115.
[5] Rabar S, Harker M, O'Flynn N, et al. Lipid modification and cardiovascular risk assessment for the primary and secondary preve ntion of cardiovascular disease: summary of updated NICE guidance[J]. BMJ, 2014, 349:1-6.
[6] 中国成人血脂异常防治指南修订联合委员会.中国成人血脂异常防治指南(2016 年修订版)[J].中国循环杂志,2016,31(10):937-950.
[7] 中华医学会心血管病学分会循证医学评论专家组,中国老年学学会心脑血管病专业委员会.甘油三酯增高的血脂异常防治中国专家共识 [J].中国医学前沿杂志(电子版),2011,3(5):115-120.
[8] 中华人民共和国卫生部疾病控制司.2003 中国成人超重和肥胖症预防控制指南 [M].北京:人民卫生出版社,2003:4.
[9] Handelsman Y, Bloomgarden ZT, Grunberger G, et al. American Association of Clinical Endocrinologists and American College of Endocrinology--clinical practice guidelines for developing a diabetes mellitus comprehensive care plan--2015--executive summary[J]. Endocr Pract, 2015, 21(4):413-437.
[10] 中华医学会糖尿病学分会.中国 2 型糖尿病防治指南(2013年版)[J].中华糖尿病杂志,2014,6(7):447-498.
[11] Gratziou C. Respiratory, cardiovascular and other physiological consequences of smoking cessation[J]. Curr Med Res Opin, 2009, 25(2):535-545.
[12] 王辰.2007 年版中国临床戒烟指南(试行本)[M].北京:人民卫生出版社,2007 :12.
[13] 中华医学会心血管病学分会,中华心血管病杂志编辑委员会.慢性稳定性心绞痛诊断与治疗指南 [J].中华心血管病杂志,2007,35(3):195-206.
[14] 中华医学会心血管病学分会,中华心血管病杂志编辑委员会.急性 ST 段抬高型心肌梗死诊断和治疗指南 [J].中华心血管病杂志,2015,43(5):380-393.
[15] 中华医学会心血管病学分会,中华心血管病杂志编辑委员会.非 ST 段抬高急性冠状动脉综合征诊断和治疗指南 [J].中华心血管病杂志,2012,40(5):353-367.
[16] 中华医学会神经病学分会,中华医学会神经病学分会脑血管病学组.中国急性缺血性脑卒中诊治指南 2014[J].中华神经科杂志,2015,48(4):246-257.
[17] 中华医学会神经病学分会,中华医学会神经病学分会脑血管病学组.中国缺血性脑卒中和短暂性脑缺血发作二级预防指南 2014[J].中华神经科杂志,2015,48(4):258-273.[18] Reiner Z, Catapano AL, De Backer G, et al. ESC/EAS guidelines for the management of dyslipidaemias: the Task Force for the management of dyslipidaemias of the European Society of Cardiology (ESC) and the European Atherosclerosis Society (EAS)[J]. Eur Heart J, 2011, 32(14):1769-1818.
[19] Camm AJ, Kirchhof P, Lip GY, et al. Guidelines for the management of atrial fibrillation: the Task Force for the Management of Atrial Fibrillation of the European Society of Cardiology (ESC)[J]. Europace, 2010, 12(10):1360-1420.
[20] 中华医学会心血管病学分会.华法林抗凝治疗的中国专家共识 [J].中华内科杂志,2013,52(1):76-82.
[21] 短暂性脑缺血发作中国专家共识组.短暂性脑缺血发作与轻型卒中抗血小板治疗中国专家共识(2014 年)[J].中华医学杂志,2014,94(27):2092-2096.
[22] 中华医学会神经病学分会神经康复学组,中华医学会神经病学分会脑血管病学组,卫生部脑卒中筛查与防治工程委员会办公室.中国脑卒中康复治疗指南(2011 完全版)[J].中国康复理论与实践,2012,18(4):301-318.
[23] Giuseppe Mancia, Robert Fagard, Krzysztof Narkiewicz, et al. 2013 Guidelines for the management of arterial hypertension: the Task Force for the Management of Arterial Hypertension of the European Society of Hypertension (ESH) and of the European Society of Cardiology (ESC)[J]. J European Heart, 2013, 31(6):1-72.
[24] Xin X, He J, Frontini MG, et al. Effects of alcohol reduction on blood pressure: a meta-analysis of randomized controlled trials[J]. Hypertension, 2001, 38(5):1112-1117.
[25] Chalmers J, MacMahon S, Mancia G, et al. 1999 World Health Organization-International Society of Hypertension Guidelines for the management of hypertension. Guidelines sub-committee of the World Health Organization[J]. Clin Exp Hypertens, 1999, 21(5-6):1009-1060.
[26] Weber MA, Schiffrin EL, White WB, et al. Clinical practice guidelines for the management of hypertension in the community a statement by the American Society of Hypertension and the International Society of Hypertension[J]. J Hypertens, 2014, 32(1):3-15.
[27] Daskalopoulou SS, Rabi DM, Zarnke KB, et al. The 2015 Canadian Hypertension Education Program recommendations for blood pressure measurement, diagnosis, assessment of risk, prevention, and treatment of hypertension[J]. Can J Cardiol, 2015, 31(5):549-568.
[28] 卫生部等 15 个部委.中国慢性病防治工作规划(2012—2015 年)[Z].卫疾控发 [2012]34 号.
[29] 《中国高血压基层管理指南》修订委员会.中国高血压基层管理指南(2014 年修订版)[J].中国医学前沿杂志(电子版),2015,7(7):18-40.
[30] 中国成人血脂异常防治指南制定联合委员会.中国成人血脂异常防治指南 [J].中华心血管病杂志,2007,35(5):390-423.
[31] 烟酸类药物在调脂治疗中应用的专家共识(草案)[J].中国实用乡村医生杂志,2009,16(12):47-50.
[32] 中华医学会内分泌学分会.中国 2 型糖尿病合并肥胖综合管理专家共识 [J].中华内分泌代谢杂志,2016,32(8):623-627.
[33] Garber AJ, Abrahamson MJ, Barzilay JI, et al. AACE/ACE comprehensive diabetes management algorithm 2015[J]. Endocr Pract, 2015, 21(4):438-447.
[34] Wolfe CD. The impact of stroke[J]. Br Med Bull, 2000, 56(2):275-286.
[35] Sacco RL, Adams R, Albers G, et al. Guidelines for prevention of stroke in patients with ischemic stroke or transient ischemic attack: a statement for healthcare professionals from the American Heart Association/American Stroke Association Council on Stroke: co-sponsored by the Council on Cardiovascular Radiology and Intervention: the American Academy of Neurology affirms the value of this guideline[J]. Stroke, 2006, 37(2):577-617.
[36] Lovett JK, Dennis MS, Sandercock PA, et al. Very early risk of stroke after a first transient ischemic attack[J]. Stroke, 2003, 34(8):e138-e140.
[37] Johnston SC, Rothwell PM, Nguyen-Huynh MN, et al. Valida-tion and refinement of scores to predict very early stroke risk after transient ischemic attack[J]. Lancet, 2007, 369(9558):283-292.
