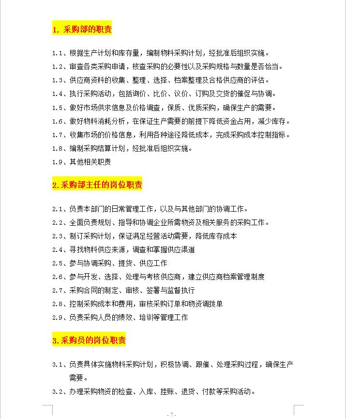
年前的时候我们采购经理发了年终奖15万,本来我们还很好奇,年年也就七八万为啥今年15万了,直到前几天看到我们采购经理汇编的采购管理制度,真心佩服!
今天就把这套采购管理制度汇编出来给大家伙瞅瞅,全文共6章包含了企业的方方面面非常全面(附流程图),一起来看看吧!!
采购管理制度汇编










篇幅有限,采购管理制度就不一一展现啦。。。。

年前的时候我们采购经理发了年终奖15万,本来我们还很好奇,年年也就七八万为啥今年15万了,直到前几天看到我们采购经理汇编的采购管理制度,真心佩服!
今天就把这套采购管理制度汇编出来给大家伙瞅瞅,全文共6章包含了企业的方方面面非常全面(附流程图),一起来看看吧!!










篇幅有限,采购管理制度就不一一展现啦。。。。
