基小律说:
2021年公布施行的《医疗器械注册与备案管理办法》与原《医疗器械注册管理办法》相比,增加了医疗器械注册(备案)人制度,对医疗器械注册、备案需要遵循的规则作了更详细的说明,完善了进口医疗器械的注册备案,及创新产品注册程序、优先注册程序及应急注册程序等特殊注册程序,使得我国医疗器械注册备案制度更加完善。
国浩律师事务所 | 来源
刘军、丁汀、李元婷 | 作者

作为《医疗器械监督管理条例(2021修订)》的配套规定,2021年8月26日,国家药品监督管理局(“国家药监局”)正式公布了《医疗器械注册与备案管理办法》,并于2021年10月1日起施行(“新《注册办法》”)。
新《注册办法》施行后,原国家食品药品监督管理总局于2014年7月30日公布的《医疗器械注册管理办法》(“原《注册办法》”)同时废止。与原《注册办法》相比,新《注册办法》增加了医疗器械注册(备案)人制度,对医疗器械注册、备案需要遵循的规则作了更详细的说明,完善了进口医疗器械的注册备案,及创新产品注册程序、优先注册程序及应急注册程序等特殊注册程序,使得我国医疗器械注册备案制度更加完善。

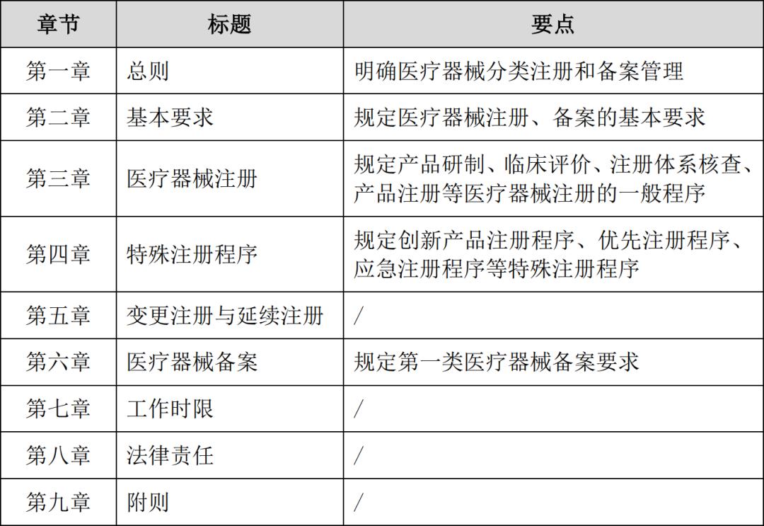
一、医疗器械注册与备案的分类管理
新《注册办法》新增了境内、境外的三类医疗器械的注册、备案负责机构的相关规定,根据新《注册办法》第4至6条规定,国家药品监督管理局(“国家药监总局”)主管全国医疗器械注册与备案管理工作,负责建立医疗器械注册与备案管理工作体系和制度。境内第一类医疗器械备案,备案人向设区的市级食品药品监督管理部门提交备案资料。境内第二类医疗器械由省、自治区、直辖市食品药品监督管理部门审查,批准后发给医疗器械注册证。境内第三类医疗器械由国家食品药品监督管理总局审查,批准后发给医疗器械注册证。进口第一类医疗器械备案,备案人向国家食品药品监督管理总局提交备案资料。进口第二类、第三类医疗器械由国家食品药品监督管理总局审查,批准后发给医疗器械注册证。港澳台地区的医疗器械注册、备案,参照进口医疗器械管理。
总结如下:

二、整合医疗器械注册上市快速通道
新《注册办法》第四章及第61至63条整合了《创新医疗器械特别审查程序》《医疗器械应急审批程序》《医疗器械优先审批程序》《医疗器械附条件批准上市指导原则》的规定,搭建起创新医疗器械特别注册程序、医疗器械应急注册程序、医疗器械优先注册程序及医疗器械附条件批准上市程序等四条医疗器械上市的“快速通道”:
(一) 创新产品注册程序
申请适用创新产品注册程序,应当同时符合以下条件:
1. 申请人通过其主导的技术创新活动,在中国依法拥有产品核心技术发明专利权,或者依法通过受让取得在中国发明专利权或其使用权,且申请适用创新产品注册程序的时间在专利授权公告日起5年内;或者核心技术发明专利的申请已由国务院专利行政部门公开,并由国家知识产权局专利检索咨询中心出具检索报告,载明产品核心技术方案具备新颖性和创造性;
2. 申请人已完成产品的前期研究并具有基本定型产品,研究过程真实和受控,研究数据完整和可溯源;
3. 产品主要工作原理或者作用机理为国内首创,产品性能或者安全性与同类产品比较有根本性改进,技术上处于国际领先水平,且具有显著的临床应用价值。
申请适用创新产品注册程序的,申请人应当在产品基本定型后,向国家药监局提出创新医疗器械审查申请。据官方统计,截至2021年底,获批上市创新医疗器械达到134个。
(二) 优先注册程序
申请适用优先注册程序,应当符合以下条件之一:
1. 诊断或者治疗罕见病、恶性肿瘤且具有明显临床优势,诊断或者治疗老年人特有和多发疾病且目前尚无有效诊断或者治疗手段,专用于儿童且具有明显临床优势,或者临床急需且在我国尚无同品种产品获准注册的医疗器械;
2. 列入国家科技重大专项或者国家重点研发计划的医疗器械;
3. 国家药品监督管理局规定的其他可以适用优先注册程序的医疗器械。
申请适用优先注册程序的,申请人应当在提出医疗器械注册申请时,向国家药监局提出适用优先注册程序的申请。据官方统计,截至2021年底,获批上市优先医疗器械达到49个。
(三) 应急注册程序
申请适用应急注册程序,应当符合以下条件之一:
1. 突发公共卫生事件应急所需且在我国境内尚无同类产品上市;
2. 虽在我国境内已有同类产品上市但产品供应不能满足突发公共卫生事件应急处理需要的医疗器械。
申请适用应急注册程序的,申请人应当向国家药监局提出应急注册申请。据官方统计,截至2021年年底,共批准新冠病毒检测试剂68个(包括34个核酸检测试剂、31个抗体检测试剂、3个抗原检测试剂)。
(四) 附条件批准注册程序
药监局可以对符合以下条件的医疗器械,作出附条件批准决定,并在医疗器械注册证中载明有效期、上市后需要继续完成的研究工作及完成时限等相关事项:用于治疗罕见疾病、严重危及生命且尚无有效治疗手段的疾病和应对公共卫生事件等急需的医疗器械。
三、构建进口创新医疗器械上市简化通道
新《注册办法》第15至18条简化了进口创新医疗器械的境内注册程序。原《注册办法》对进口医疗器械在境内上市需要提交的证明文件严格规定,区分申请人注册地或生产地址所在国家(地区)是否将产品作为医疗器械管理,分别提交申请人注册地或生产地址所在国家(地区)主管部门准许医疗器械上市销售的证明文件或准许产品上市销售的证明文件。
但是,为进一步落实“放管服”改革和优化营商环境要求,更好地满足公众健康需求,新《注册办法》放宽了对进口创新医疗器械在境内上市的要求,对于未在境外上市的创新医疗器械,可以不提交申请人注册第或生产地所在国家(地区)准许该医疗器械上市销售的证明文件。同时,根据国家药监局于2021年9月30日发布的《关于公布医疗器械注册申报资料要求和批准证明文件格式的公告》,其中,附件5《医疗器械注册申报资料要求及说明》规定,境外注册人不再需要提交境外上市时提交的临床评价资料。
四、厘清医疗器械临床评价和临床试验的关系
新《注册办法》第三章第二节(第33条至第46条)规定了医疗器械临床评价和临床试验的相关要求。在新《条例》的基础上,新《注册办法》进一步厘清了医疗器械临床评价和临床试验的关系。根据新《注册办法》第33条至第35条规定,医疗器械临床评价,是指采用科学合理的方法对临床数据进行分析、评价,以确认医疗器械在其适用范围内的安全性、有效性的活动。除(1) 免于进行临床评价 的情形外,开展医疗器械临床评价,可以根据产品特征、临床风险、已有临床数据等情形,(2)通过 开展临床试验 ,或(3)通过 对同品种医疗器械临床文献资料、临床数据进行分析评价 ,证明医疗器械的安全性、有效性。
由此可知,医疗器械临床评价的目的是在医疗器械研制环节证明医疗器械的安全性、有效性,开展临床试验是进行医疗器械临床评价的方式之一,具体关系如下:

其中,对同品种医疗器械临床文献资料、临床数据进行分析评价,是新《注册办法》新增的临床评价方式。在原《注册办法》下,临床试验是医疗器械临床评价的唯一方式,临床评价资料包括临床试验方案和临床试验报告,这种单一的临床评价方式存在以下弊端:
1. 对于存在同品种医疗器械、产品质量较为成熟的医疗器械进行临床试验,导致注册申请人重复试验,从而使注册申请人承担更高的时间和资金成本;
2. 市场上符合要求的临床试验机构数量有限,难以消化大量的临床试验需求,导致临床试验的时间和资金成本增加。而新《注册办法》新增对同品种医疗器械临床文献资料、临床数据进行分析评价的方式,为注册申请人提供了更便捷和低成本的临床评价方式,减轻了注册申请人进行重复临床试验的额外负担,可以有效降低注册申请人注册申请医疗器械的时间和资金成本。
新《注册办法》33条还明确,除免于进行临床评价的情形外,医疗器械产品注册、备案,应当进行临床评价。在原《注册办法》下,只有申请注册第II类、第III类医疗器械时,应当进行临床试验,进行第I类医疗器械备案,不需要进行临床试验。新《注册办法》要求第I类医疗器械备案进行临床评价,扩展了医疗器械临床评价的范围。
五、明确医疗器械质量管理体系核查重点
新《注册办法》第三章第三节(第47条至第51条)、第80条新增注册体系核查内容。新《注册办法》第52条规定,注册申请人应当在做好接受质量管理体系核查的准备后提出医疗器械注册申请,并向相关药监部门提交与产品研制、生产有关的质量管理体系文件。由此可见,建立与产品实现过程相适应当的质量管理体系,是申请注册医疗器械的前置条件。同时,新《注册办法》第59条规定,质量管理体系核查不通过,以及申请人拒绝接受质量管理体系现场检查的,将不予注册。
为进一步提高医疗器械注册质量管理体系核查工作质量,2022年5月23日,国家药监局综合司公开征求《医疗器械注册质量管理体系核查指南(修订征求意见稿)》(以下简称《体系核查指南(征求意见稿)》)意见。根据《体系核查指南(征求意见稿)》规定,注册申请人应当建立与产品实现过程相适应当的质量管理体系,包括委托生产(如有)、临床评价(含临床试验)等环节,以确保其在医疗器械全生命周期管理过程中有效运行,保证设计开发、生产等过程数据真实、完整、可追溯。 体系检查要求包括注册核查、自检核查、延伸检查,具体内容如下:


特别声明
- 本文系国浩律师(上海)事务所 刘军合伙人、丁汀律师、李元婷 律师助理原创。尊重原创,标明出处,严禁洗稿,侵权必究。如有合作意向,请直接联系18001966907,zoujing@grandall.com.cn。
- 本文仅供一般性参考,不应视为特定事务的法律意见或依据。
- 如需转载,请邮件联系杨律师:yangyilin@grandall.com.cn