

学校介绍
上海立达学院是经国家教育部备案、上海市人民政府批准设立的全日制普通本科高校。学校现有6个二级学院,分别是:传媒学院、艺术学院、财经学院、信息学院、护理学院、基础与外语学院;开设有播音与主持艺术、摄影、表演、产品设计、视觉传达设计、环境艺术、财务管理、国际商务、会计学、数据科学与大数据技术等本科专业和护理、艺术设计等专科专业共计30余个。目前有全日制在校生8700余人。
学校具有优美的校园环境。四季碧草如茵,湖光树影,鸟语花香,被教育部学信网评为“全国大学生校园环境满意度50强高校”,“2018年中国大学校园环境最美排名第12名”具有丰厚的文化底蕴。传承“立人达人”的中华民族传统文化精髓,秉持“全人教育”的育人理念,创新“立德树人”人才培养模式,多次获得上海市文明单位称号。

具有鲜明的办学特色。大力推进国际化办学,拥有一支由国际顶尖的学者、精英组成的国际导师团队。积极拓展海外教育项目,在加拿大、美国、英国等国家建有海外教学基地,为学生构建起多元化外向型发展平台,提供便利化条件和个性化服务。


面向新时代,学校将继续推进“高端化、国际化、个性化”发展战略,立足上海,服务长三角,辐射全国和“一带一路”沿线国家,着力培养德智体美劳全面发展、面向基层和生产一线的、基础知识扎实、创新创业能力强、综合素质高、具有国际视野的应用型技术人才。努力建设学科优势突出、国际化特色鲜明的高水平应用技术型民办大学。
2021年我校专升本招生专业及招生计划

一、选拔对象与报名条件
本市普通高校 2021届专科(含高职)毕业生和被外地高校录取的 2021届专科(含高职)上海生源毕业生;本市普通高校专科(含高职)应届毕业当年入伍,并于2020年退伍的退役士兵和在校就读期间入伍,退役后复学的本市普通高校 2021届专科(含高职)毕业生。
二、报名条件
1. 报考普通类专业的考生,须满足英语四级考试成绩达到425分及以上,报考艺术类专业的考生英语四级不作要求。
2.考生须持有高等学校计算机等级考试一级证书(全国或上海)。对没有上海市或全国高等学校计算机一级证书的考生须参加我校组织的相应计算机一级应用能力考试并成绩合格,测试将于专升本考试当天(5月9日下午)进行,具体时间另行通知。
3.退役士兵不受上述英语和计算机证书限制。
三、招生专业对口要求及考试科目

备注:无男女比例限制。美术类专业、摄影专业色盲、色弱不宜报考。各科目测试满分为100分,具体考纲等见学校网站。
四、录取规则
1、录取以专业基础科目考试成绩为依据,从高到低择优录取,同分时,录取英语四级成绩高者。
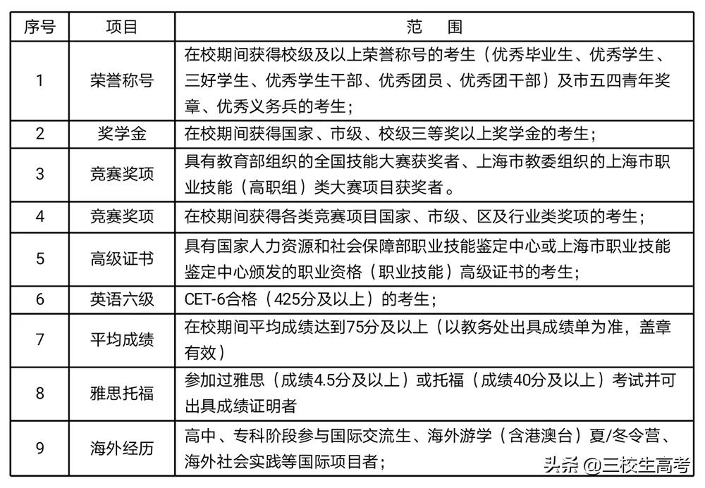
2、面试、免笔试条件(符合以下条件之一者获得面试资格,各专业面试录取人数不超过计划数的50%,面试不通过者可继续参加常规测试录取):

备注:符合条件者,请于4月14日9:00起至4月16日24:00止,通过我校招生网(zs.lidapoly.edu.cn)专升本模块上传有效证明,经审核通过后,将在招生网公布结果,逾期不交作自动放弃处理;审核结果查询时间以网站公告为准;审核通过的考生于4月29日进校面试,面试成绩及录取结果将于笔试前公布,面试不通过者可继续参加专业基础科目考试录取。
3、凡在“世界技能大赛(World Skills Competition)”中获奖的中国国家代表队选手,具有保送至我校的资格。具体保送要求按《教育部办公厅关于做好有关高校保送录取世界技能大赛获奖选手工作的通知》(教学厅〔2020〕3号文件)
4、如专业之间考生报考情况不平衡,学校根据实际情况对专业的招生计划作相应调整。
5、对“退役士兵”考生单独命题,考试科目参考其余考生,根据“退役士兵”招生计划数,单独划线,单独录取。
五、收费标准
1. 学费标准:49800元/年。
2. 住宿费标准:住宿均为单元式学生公寓,房内均配有空调、淋浴、卫生间、网络等,24小时专人管理。四人间5000元/年;六人间3000元/年;具体入住以实际安排为准。
六、报名及日程
1、报名时间 :4月14日9:00-21:00和4月15日9:00-12:00,考生登录“上海招考热线网站”(www.shmeea.edu.cn)进行报名和填报志愿;
2、缴费时间:4月26-27日,考生登录“上海招考热线网站”(www.shmeea.edu.cn)进行缴费;
3、免笔试、面试申请 :4月14日9:00起至4月16日24:00止,通过我校招生网(zs.lidapoly.edu.cn)上传有效证明,经审核通过后,将在招生网公布结果,逾期不交作自动放弃处理;审核结果查询时间以网站公告为准;
4、入校面试:审核通过的考生于4月29日进校面试,面试成绩及录取结果将于笔试前公布,面试不通过者可继续参加专业基础科目考试录取;
5、笔试:5月9日9:00起,下午无计算机一级的考生进行计算机测试;
6、录取:5月底之前完成录取;
7、新生注册、复查:被我校录取的“专升本”新生,须于录取通知书上规定时间到校报到注册,报到时须携带普通高校专科(高职)毕业证书、录取通知书等相关材料;对没有取得专科(高职)毕业证书、所持有关证书、成绩造假的取消入学资格
备注:招录期间,请密切关注学校官网、官微公告
特色游学
报考我校并录取的专升本学生可在上学期间赴京冀地区、大湾区(或两广地区)、成渝地区、西北地区、东北地区、昆明及周边旅游区等地短期公费游学。
专业对口对照表


校园四季碧草如茵
湖光树影 鸟语花香
被教育部学信网评为
“全国大学生校园环境满意度50强高校”
而且还常常被各大剧组采景
比如《安家》、《完美关系》、《夏至未至》
等等热播剧都在立达取过景哦~
简直就是一个“影视基地”呢






// 航拍立达 //


// 湖心亭 //




// 校园大道 //


// 白鹭湖畔 //
桃红柳绿


热情似火
一叶知秋


雪映立达




// 图文信息中心 //
// 教学楼 //

// 实训楼 //

苹果机房

摄影实训室

人体生命科学馆

ICU急救实训室

展示大厅

数控技术与加工实训室



// 学生公寓 //


// 湖畔咖啡厅 //



// 学生餐厅 //

// 体育馆 //

// 国家二级标准体育场 //

// 全家立达店 //
学校建设了高端化的文体及生活设施,图书馆馆藏纸质图书66万余册,拥有现代化的电子阅览室、符合国际标准的田径场、篮球场、足球场、网球场、以及体育馆、健身中心,五星级标准的学生公寓,餐厅等生活设施,为学生提供了优良的学习与生活条件。
国际导师阵容强大
在校园聆听世界


国际导师:
澳大利亚前总理陆克文
国际导师:
诺贝尔经济学奖得主
埃里克·马斯金教授


国际导师:
加拿大前总理乔.克拉克
国际导师:
加拿大维多利亚前市长
迪恩·福廷




国际导师:
加拿大皇家学院
前校艾伦·卡洪博士
国际导师:
好莱坞国际动画大师-
托尼·班克罗夫特




国际导师:
国际一线服装设计师
曾为范思哲、华伦天奴
首席设计师
Jørgen Simonsen
学校大力推进国际化办学
拥有一支由国际顶尖的学者、 精英
组成的国际导师团队
1 项目亮点
01保障性强
海外高校100%offer(依靠教育集团优势,合作高校针对我校有相对优惠的入学条件)
国际导师全程陪伴(拥有丰富海外高校申请经验的导师二十余位)
海外基地保驾护航(独有五大海外基地为我校海外学子保驾护航,海外校友会期待你的加入)
量身定制背景提升(学校提供的各类外事活动、微留学等背景提升项目,助力升入世界名校)
合作高校均可认证(均可在中国留学服务中心认证)
02时间效益高
国内完成学业,国外1-2年,即可拥有海外高校硕士文凭
雅思课程校内完成,打包服务省心省力
03就业前景广
拥有更多就业选择,拥有硕士文凭及外语优势,拥有更高的平台和资源
04奖学金激励
雅思成绩达到6.5分(托福83-94分)奖励奖学金10000元;
雅思成绩达到7分(托福95-102分)奖励奖学金15000元;
雅思成绩达成7.5 分及以上(托福103分以上)奖励奖学金20000元。
2 海外合作院校信息
(篇幅有限仅列部分)
