近日,中国足球协会向*疆新**足协发来感谢函,感谢俱乐部对2021年中国足协精英青少年球员训练营(05/06)的支持。

4月22日至28日,本期精英训练营在国家足球训练基地举行,来自*疆新**足协05梯队的艾合散、努尔夏提、赛普拉三名小将入选。在本期训练营中,中国足协根据球员的表现和运动能力测试成绩,制作完成了“个人数据报告”。
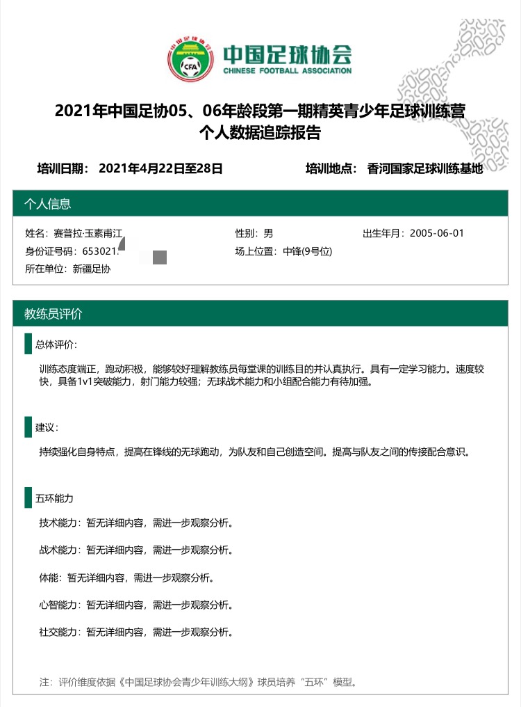
每个球员的数据追踪报告包括基础运动能力测试数据、运动伤病统计、总体评价和发展方向的建议等,是一份比较全面的国字号球员训练状态“DNA”。
比如对球员赛普拉的总体评价和建议是:“训练态度端正,跑动积极,能够较好理解教练员每堂课的训练目的并认真执行。具有一定学习能力。速度较 快,具备1v1突破能力,射门能力较强;无球战术能力和小组配合能力有待加强。建议持续强化自身特点,提高在锋线的无球跑动,为队友和自己创造空间。提高与队友之间的传接配合意识。”

对于球员来说,这份报告是他们在国字号球队历练的记录。对于俱乐部而言,这份报告也是他们回到母队后提升自己的标准。这将有利于*疆新**足协在今后对球员进行针对性的训练和数据记录工作。*疆新**足协也将继续支持中国足协的各项工作,努力夯实青训基础,为中国足球事业贡献力量。