
饮食、睡眠和运动都要配合好!
俗话说:一白遮百丑,其实还可以加上一句,一高(完)美万分。
家长们对孩子身高的重视程度不亚于读书成绩,因此,他们铆足了劲想要让孩子从身高上做到“高人一等”,以便将来在择业、择偶市场上更有竞争优势。
那到底怎么做,才能帮娃成功助长?
今天我们邀请到湖南妇女儿童医院儿内科、儿保科主任谭传梅,给大家讲讲如何做好孩子的身高管理,让娃的个头突飞猛进。
接下来你将看到:
-
孩子长得高不高,要怎么判断?
-
孩子增高,通过后天努力靠谱吗?
-
三个生长阶段的长高秘诀
一 孩子长得高不高,要怎么判断?
家长们聚在一起除了聊聊八卦,最喜欢的就是拉着孩子们相互比比身高,结果可能就是几家欢喜几家愁了。

不过家长们判断孩子长得高不高,可别光顾着去比了,要了解孩子的正常身高生长规律,才能对孩子的身高情况有更科学的判断。
下图是孩子在各阶段的正常身高生长规律表:

不难看出,不同年龄阶段的孩子,他们的生长发育速度是稍有区别的。
根据孩子的身高增长速度,可以将整个生长阶段分为三个阶段:
婴幼儿期和青春期是孩子身高增长最快的两个阶段,而学龄前期、学龄期则是孩子身高稳定增长的一个阶段。
宝妈们也可以回忆一下,是不是感觉孩子3岁前长得特别快,一天一个样,衣服都买不赢,但到了5、6岁时,买衣服的频率就逐渐减少了些,一件衣服如果稍微买大点都能穿好几年了。
家长通过对比各阶段自家孩子的身高增长速度,来判断孩子到底长得高不高。
具体怎么操作呢?
可以每月帮孩子测一次身高,并在墙上做好标记,就能很明显的看到孩子有没有一直在长,身高增长速度是否达标了。
如果孩子的身高增长速度是正常,甚至超过平均值的,那恭喜啦,你的孩子是能达到理想身高的。
二 孩子增高通过后天努力靠谱吗?
也有妈妈会问:我和老公长得都不高,孩子的身高增长速度也挺正常,但总还是想让他长得再高一点,还有没有可能呢?
当然可以。
要知道孩子身高也不全由遗传决定,七分是天注定,另外三分靠后天努力。只要方法科学,完全可以“弯道超车”。

要怎么做呢?那就是把握好孩子的每一个生长阶段,身高从“娃娃抓起”。
下面我们梳理了孩子全生长周期,也就是三个生长阶段的长高秘诀,教你如何帮助孩子快速拔高个子。
三 三个生长阶段长高的秘诀
婴幼儿期(0-3岁)
特征:孩子的身高变化最快的阶段,第一个“长高黄金期”。
重要性:若3岁前没能追赶上正常的生长发育,成年身高很可能不理想。
很多家长是从青春期开始关注孩子的身高,但实际上,青春期已经是第二个“长高黄金期”了,而第一个就是0-3岁,我们也得把握住。
这一时期营养和生长激素对宝宝的身高起主要调控作用,如果宝宝出现发育落后问题(比同龄人矮半个头或者孩子身体外观有异常),要尽早检查和干预。
要让孩子身高赢在起跑线,这份“0-3 岁”阶段的长高秘诀你可得记牢了:
01
保证足够的营养供给,建议母乳喂养持续到2岁
-
0-6个月:母乳
-
6个月-1岁:母乳500-700ml,辅食:米糊、面条、菜叶、鱼泥
-
1岁-3岁:具体建议如下

除了3次正餐外,还可以加1-2顿点心。
02
保证每天11-14小时的睡眠
因为生长激素分泌最多的时段就是在睡眠状态中,因此让宝宝睡得好很重要。
睡眠专家指出:“3岁以前幼儿要保证每天11-14小时的睡眠,才有利于生长激素的充足分泌,促进长高。”
03
做些简单的户外运动,每天两次,每次1-2小时
婴幼儿关节、下肢肌肉还未发育完全,家长可以给1岁以内的宝宝做一些婴儿操、按摩抚触等被动运动。
1岁后,宝宝的身体协调能力更强,对外界充满好奇心,可以带孩子做些合适的户外运动。

学龄前期(3-6岁)和学龄期(6-12岁)
特征:孩子每年大约增长5-7cm,身高处于“平稳”增长期。
重要性:人体身高80%左右的增长幅度都即将在这个阶段完成。
家长们定要赶在青春期启动前 (女孩9岁、男孩11岁) 对孩子身高进行管理:
建议在男孩9岁前后、女孩8岁前后每半年测一次骨龄,了解孩子的身高、性发育等情况,避免孩子提前发育,及早发现孩子成长偏航。
青春期前每早一年管理孩子就能多长2-4cm。越早进行身高管理,孩子的终身高越获益。赶紧行动起来,看看我们在这个阶段能为孩子们做些什么?
01
保障基本营养素和热量供给,建立良好的饮食习惯
这一阶段,孩子的户外活动增加,要保证足够的营养供应。

02
保证每天10小时的睡眠
3岁以后,生长激素在白天分泌量减少,夜间深度睡眠时分泌量增多,并且会出现2个高峰:

这个年龄阶段的孩子,家长应该让他们尽可能在晚上九点前上床入睡,每天睡眠时间尽量保证10小时,确保生长激素充足分泌。
03
多做跳跃、球类等拉伸运动,运动时间1小时以上
定向培养孩子的运动能力,不建议做剧烈和对抗性的运动(直接身体对抗比较多的运动,如足球等)。

青春期(女孩9-11岁—17-18岁,男孩11-13岁—18-20岁)
特征:孩子最后的长高冲刺阶段,第二个“长高黄金期”。
重要性:占成年终身高的20%。
青春期分为前、中、后期,前期身高开始出现突增,青春期中期生长激素分泌最多,身高增长最快。
如果女孩一旦出现月经、男孩出现变声遗精,就标志着青春期发育已经进入后期,长高的空间就只剩5-8cm了。
需要特别注意,一般情况下,女孩9岁、男孩11岁开始进入青春期,整个青春期发育过程最好定期监测骨龄等发育指标。
有的妈妈可能会问:一定要检查吗?
非常有必要,部分孩子正常进入青春期后,发育进展过快,骨骺(hóu,骨骺是一层专门用于生长的软骨)会很快闭合,生长期缩短,导致成人期身材矮小。
青春期是孩子们身高增长的最后“冲刺”阶段,这个阶段的孩子要如何助长呢?
01
饮食上营养均衡多样,保证钙、磷、铁等矿物质的摄入
这一时期孩子对各类营养素的需要量骤增,对钙、磷、铁等影响骨骼发育的矿物质需要量极大,而缺少矿物质会导致孩子身高增长受阻。
饮食上要注意保证一日三餐营养均衡化、多样化:

02
保证每天8小时的睡眠
青春期孩子面临巨大的学习压力,但仍要争取在10点前入睡。不要熬夜,早睡早起,每天保证8个小时睡眠时间。
03
做一些以弹跳为主的运动,每天锻炼1-2小时
特别是摸高、跳绳和引体向上等纵向运动对身高的增长有利。
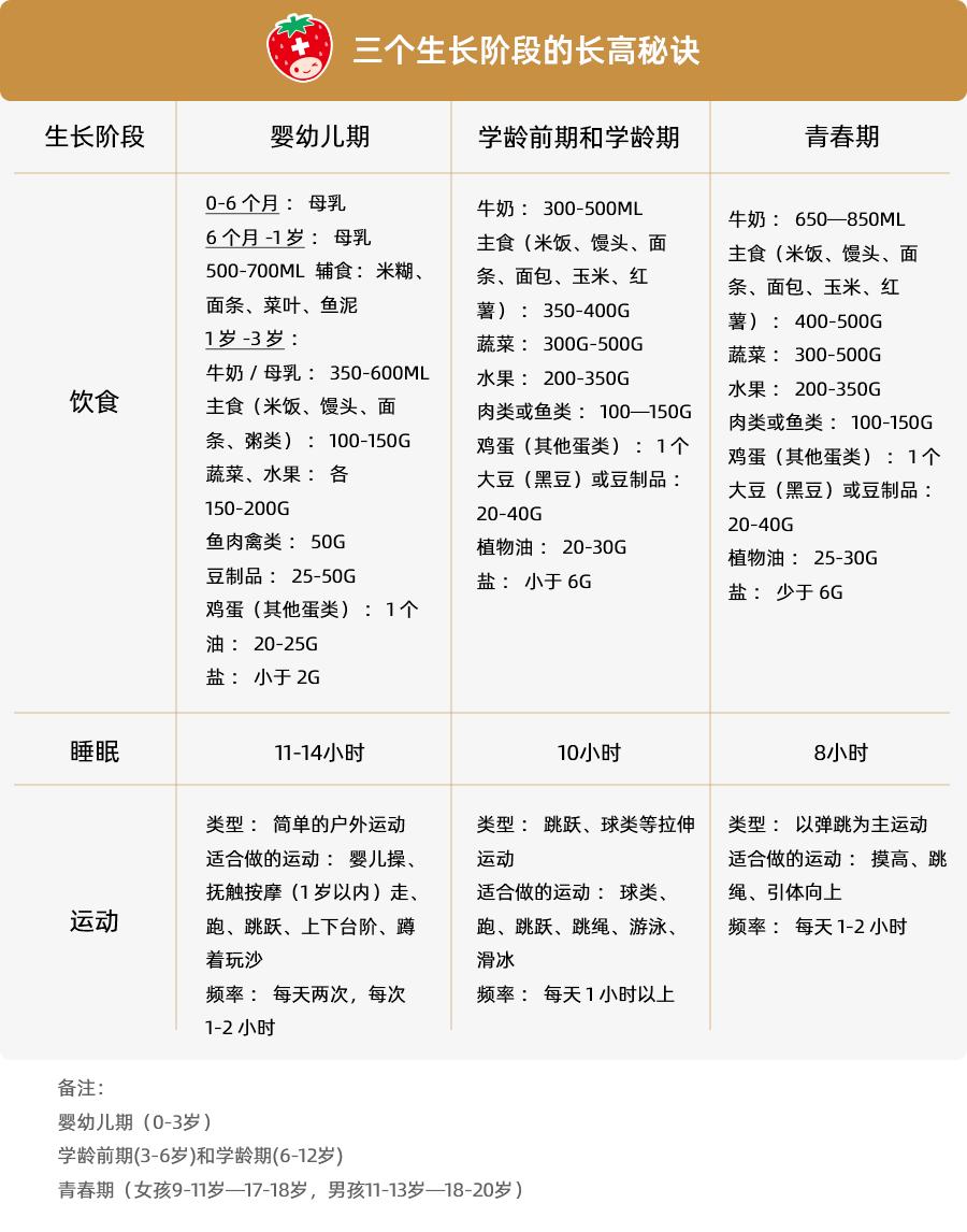
为了便于家长们记忆、收藏,我们将孩子三个生长阶段的“长高秘诀”根据饮食、睡眠、运动三大类进行了总结:

收藏此表,从现在起,帮孩子打造完美身高!
孩子身高增长的过程就像“多米勒骨牌”,每个阶段都是有联系的。
家长在孩子的每个生长阶段,都要做好与之匹配的身高管理,从饮食、睡眠、运动入手,让孩子顺利长到理想身高。

本文来源:炙天使母婴之家
原标题:轻松长高10cm!医生告诉你抓住黄金期孩子长高真相
版权申明
本文转载 欢迎转发朋友圈
- End -
