@各位家长
福田区2023年
公办初中一年级新生报名指南
出炉啦!一起来看~

一、招生对象
初中一年级招生对象为就读小学六年级学生,父母在福田区购房或租房且实际居住,并符合以下条件之一者:
①深圳市户籍少年;
②享受市政府相关优惠政策人员子女;
③父母双方或一方具有深圳户籍的非深户籍少年;
④父母双方或一方持有具有使用功能的深圳经济特区居住证,且在深圳居住满1年、连续参加社会保险(养老保险和医疗保险)满1年的非深户籍少年。
二、时间安排和报名程序
(一)网上报名 (6月2日-6月8日)
6月2日9:00为网上报名开始时间 ,家长可通过以下方式进行网上报名:
第一种方式:电脑登录“福田教育网”(http://www.szftedu.cn),按指引进入“2023年福田区公办初一招生报名系统”(以下简称“报名系统”)进行报名,并将相关证件电子版(拍照或扫描)上传至报名系统(照片务必保证端正清晰,否则将影响审核)。
第二种方式:通过“福田教育”微信公众号-“招生转学”-“初一新生报名系统”进入“2023年福田区公办初一招生报名系统”进行报名。报名流程与第一种方式相同。
第三种方式:使用手机扫描二维码进入“2023年福田区公办初一招生报名系统”进行报名。报名流程与第一、二种方式相同。
福田区公办初一招生报名系统二维码
☟☟☟

6月8日18:00为网上报名结束时间 。请家长务必在规定时间内进行网上报名。
温馨提示:
1.在该时间段内报名先后不作为学位安排的排序依据,请家长错峰报名,以免造成网络堵塞,影响顺利报名。
2.在网上报名期间,家长可多次登录“报名系统”填报信息及上传资料。报名时间截止后,系统将不再接受报名。报名成功的标志为获得“报名号”,请家长确认是否报名成功。
3.家长须根据实际居住地址选择对应的学校,并将其作为第一志愿学校,按要求如实完成报名。各公办初中的报名地段范围(简称地段)参见《福田区2023年初一新生报名地段代码图》。
4.已在各类初中就读或利用虚假材料申请学位者,一经查实将取消学位申请资格。
5.迁居到罗湖、南山、盐田、宝安、龙岗、坪山、龙华、光明、大鹏、深汕特别合作区等区,现就读福田区小学六年级的学生,请根据下表提供的电话或网址,掌握各区招生报名政策、时间、地点,由学生家长自行到相应地区申报初一学位。
深圳市2023年市、区教育行政部门
义务教育招生咨询电话及招生网址
☟☟☟

(二)核实实际居住 (6月9日-公布录取名单前)
福田区以社区网格中心登记的人口居住信息作为核实实际居住的依据,为确保实际居住地址与申请学位住房材料相一致,请家长主动到社区网格中心登记人口居住信息,并在网上报名时填报实际居住承诺书。
温馨提示: 申请学位的住房须为家庭实际居住,申请人所提供的住房证明材料须同实际居住地一致,没有实际居住的住房材料不能用于学位申请。 2023年,福田区将强化学位申请实际居住核查 ,在公布录取名单前,学校将会同有关部门不定期上门核实学位申请人的实际居住情况,一旦核准未实际居住的,取消其学位申请。
(三)其他志愿填报 (6月9日-6月10日)
我区公办学校实行积分入学,可能出现因积分不够而不被第一志愿学校录取的情况,请家长知悉并进行其他志愿填报。家长可根据系统提示最多选择其他3所学校为其他志愿学校,并按意愿将所选学校排序,分别选为第二至第四志愿。此外,家长须对是否服从调剂作出选择。
温馨提示: 选择服从调剂的学生,若未被所有志愿学校录取,区教育局将按照积分从高到低的顺序统筹安排学位;选择不服从调剂的学生,若未被所有志愿学校录取,区教育局不再统筹安排学位。
(四)初验报名信息 (6月11日-6月15日)
网上填报的所有信息,都将分别送相关职能部门进行审核,请家长如实填报,提供虚假材料的,一经查实将取消学位申请资格,并将虚假材料移交相关部门依法处理。
1. 6月11日-6月15日期间,学校对家长上传的证件资料进行网上初验。请家长自行登录“报名系统”查看初验结果。
温馨提示: 家长自行填报后,由系统自动生成的积分为初始积分,经职能部门审核通过后的积分方为最终验核积分。
2.初验未通过的家长须在6月16日-17日,重新修改相关信息,并将证件资料电子版(拍照或扫描)上传至报名系统,必要时携带相关证件资料原件到学校现场初验,逾期将不再受理。
(五)材料审核及复核 (6月16日-7月13日,7月14日-7月18日)
1.区教育局将初验合格的报名材料分别交街道、社保、住建、公安、规自等部门审核,审核期间,系统将动态显示各项资料审核情况。
2. 7月13日系统将显示各项证件审核结果及积分,对结果有异议的家长,务必于7月13日-14日登录“报名系统”进行修改,逾期将无法修改。修改后的信息将再次送有关部门复核,7月18日18:00审核及复核工作全部结束。
温馨提示: 审核涉及的业务部门较多,数据量较大,公布审核结果日期若有调整,将通过报名系统公告,请家长留意。
对最终积分有异议的家长,须在公布最终审核结果后3个工作日内在“报名系统”进行申诉,也可带齐相关材料到福田区教育局一楼服务大厅提出申诉,逾期不予受理。
(六)统筹学位 (7月19日-7月26日)
福田区教育局与学校整理资料和统筹学位。
(七)公布录取名单 (7月27日)
7月27日上午10:00 ,各初中在公示栏公布加盖学校公章的录取名单,同时家长可自行登录“报名系统”查询录取结果。
温馨提示: 对录取结果有异议的家长,请于公布名单后3个工作日内在“报名系统”进行申诉,也可带齐相关材料到福田区教育局一楼服务大厅提出申诉,逾期不予受理。
(八)新生报到 (7月28日-7月29日)
7月28日-7月29日 ,新生到校注册。
温馨提示: 已公布被某校录取,但未按时到校报到注册的学生,将取消录取学校学位。
三、报名材料准备
(一)深圳户籍的学生
1.身份证明材料 :申请就读学生及父母的身份证、户口簿(户口簿不能体现亲子关系时须提供出生证);
2.福田区住址住房证明材料 :
(1)由我市规划和自然资源局(原规划和国土局)出具的住宅用途的深圳房地产权证书或有效购房合同;
(2)现居住地街道办事处房屋租赁管理所登记备案的住宅用途《房屋租赁凭证》(必须为整套房屋且有效期为一年以上);使用人口居住信息登记申请入学,只适用于已经停止办理《房屋租赁信息》的住宅类房屋,需提供监护人和房屋产权人签订的《福田区学位申请业主知情书》(此前与业主签订的《房产学位申请授权书》同样有效)、房屋产权人的身份证明材料、房屋产权证明材料;
(3)监护人与住建部门登记备案的政策性住房的《购房合同》或《租赁合同》;
(4)祖屋、军产房、集资房、单位宿舍或其它住房等有效证明材料。
温馨提示:
1.以原居民祖屋申请学位需提供以下材料:①属于持有合法产权证明原居民祖屋的,提供合法产权证明材料、股份公司股份证;②属于无合法产权证明原居民祖屋的,提供所在股份公司出具的《福田区义务教育入学申请·祖屋证明》、股份公司股份证。
《福田区义务教育入学申请·祖屋证明》可至“福田教育”微信公众号点击右下角“招生转学”栏目→“附件*载下**”处*载下**。
2.以单位宿舍申请学位需提供以下材料:①监护人所在工作单位提供拥有该住房的合法使用权证明材料(房产证、住建部门登记备案的政策性住房的《购房合同》或《租赁合同》、房屋租赁凭证,如提供房屋租赁凭证需符合初始发证日期的要求);②监护人工作关系证明(半年以上社保缴纳清单);③家庭在深圳市无房证明。
分配给单位再转租给员工的公租房、人才房等视为单位宿舍。
3.2023年,凡是以租房申请我区义务教育阶段公办学校的学生:①租赁有产权证明住房的租户,须在2022年6月30日(含当日)前办理租赁凭证和网格登记居住信息;②租赁无产权证明住房的租户,无法办理房屋租赁信息的,须在2022年6月30日(含当日)前办理网格登记居住信息,并提供《福田区学位申请房屋产权人知情书》(此前与业主签订的《房产学位申请授权书》同样有效)、房屋产权人的身份证明材料、房屋产权证明材料。
2024年,凡是以租房申请我区义务教育阶段公办学校的学生:①租赁有产权证明住房的租户,须在2023年4月30日(含当日)前办理租赁凭证和网格登记居住信息;②租赁无产权证明住房的租户,无法办理房屋租赁信息的,须在2023年4月30日(含当日)前办理网格登记居住信息,并提供《福田区学位申请房屋产权人知情书》(此前与业主签订的《房产学位申请授权书》同样有效)、房屋产权人的身份证明材料、房屋产权证明材料。
《福田区学位申请房屋产权人知情书》可至“福田教育”微信公众号点击右下角“招生转学”栏目→“附件*载下**”处*载下**。
(二)非深圳户籍学生
1.身份证明材料 :申请就学学生及父母的身份证、户口簿(户口簿不能体现亲子关系时须提供出生证);
2.父母在深居住的身份证明材料 :父母均为非深圳户籍的,需提供父母双方或一方具有使用功能的深圳经济特区居住证;
3.福田区住址住房证明材料 :参照深圳户籍学生申请入学的住址住房证明材料;
4.监护人在深就业证明材料 :父母均为非深圳户籍的,需提供父母双方或一方有效的具有“养老保险+医疗保险”功能的深圳市社会保障卡(在本市连续参加社会保险须满1年)。
(三)港澳台籍学生
1.身份证明材料 :申请就学学生的身份证、港澳台居民来往内地通行证;
2.父母在深居住的身份证明材料 :父母一方为深圳户籍的提供身份证、户口簿;父母均为非深圳户籍的还需提供父母双方或一方具有使用功能的深圳市居住证或港澳台居民居住证;
3.福田区住址住房证明材料 :参照深圳户籍学生申请入学的住址住房证明材料;
4.监护人在深就业证明材料 :参照非深圳户籍学生申请入学监护人在深就业证明材料;
5.亲子关系证明材料 :港澳籍学生申请学位,需提供由深圳市公证部门出具的父母双方与子女间的亲子关系公证书。
(四)享受相关优惠政策人员的子女
对烈士、符合条件的现役军人及复退军人、消防救援队伍人员、公安英模和因公牺牲伤残警察、高层次人才、鹏城优才、福田英才等享受优惠政策人员的子女实施教育优待优惠政策,并向社会公示。
属于相关优惠政策人员的适龄子女,在申请学位时除应按上述要求提供资料外,还应出具优惠政策规定的有关材料。
四、积分入学及录取办法
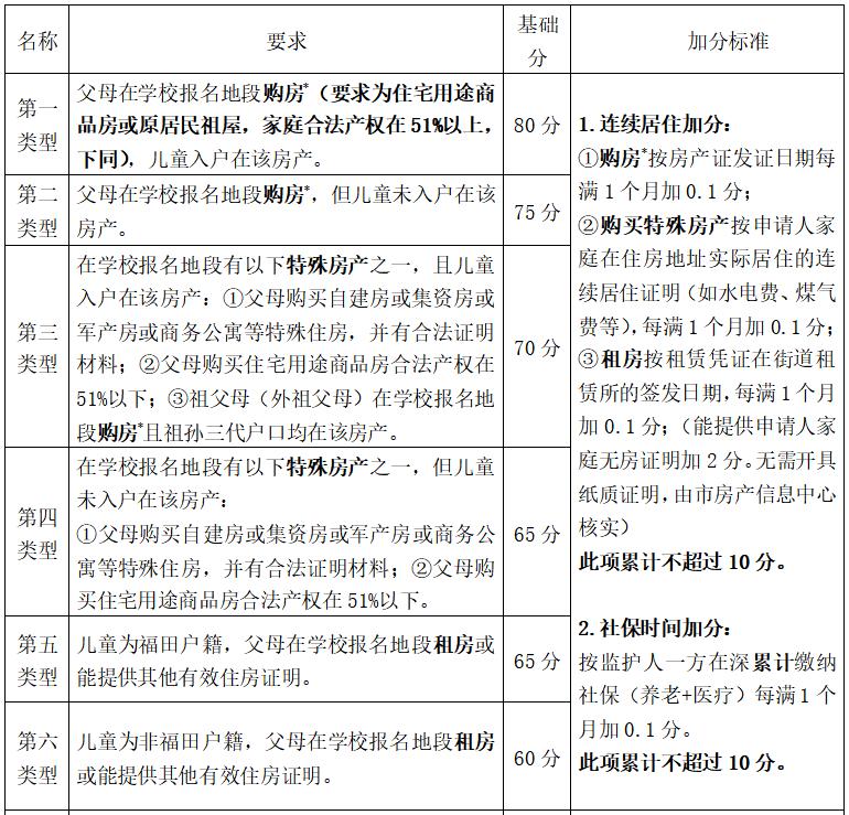
我区公办学校实行积分入学,积分由基础分和加分两部分构成(具体积分办法附后)。对深圳户籍和符合我市就读条件的非深户籍少年进行积分,按志愿先后顺序以及积分高低依次排序录取,未被志愿学校录取且选择服从调剂的学生纳入全区统筹调剂。在积分相同的情况下,采用同分原则:
1.积分相同的,户籍优先,按照福田户籍、深圳市其他区户籍、非深户籍顺序依次录取;
2.积分、户籍相同的,购房类优先于租房类;
3.积分、户籍、住房类型相同的,居住时间长的优先;
4.积分、户籍、住房类型、居住时间相同的,监护人一方在深连续累计缴纳社保时间长的优先。
五、公办学位统筹办法
如符合录取条件的申请人数超过某学校招生计划,则按该学校招生计划人数确定该学校的录取分数线;如符合录取条件的申请人数未达到某学校招生计划,则该校符合录取条件的学生全部被录取;未被志愿学校录取且选择服从调剂的学生,根据全区学位空余和居住地段等情况统筹安排。
六、学位申请政策
(一)我区实行义务教育阶段公办学校学位申请住房锁定政策,学区内同一套住房只提供一个义务教育阶段公办学校学位(同一父母多个子女不受此限制),在该学位锁定期间,其他家庭不得重复使用该住房申请学位。
(二)我区所有义务教育阶段公办学校均实行学位申请住房锁定政策,录取到我区公办初中学校初一年级就读的,学位申请住房将锁定3年;转学插班到我区公办初中学校就读的,锁定时间为转学插班入读时间至同一学段毕业时间。
温馨提示: 住房锁定情况可通过登录“福田教育网”(http://www.szftedu.cn)首页左下角处“学区划分”→“学位申请房锁定查询”。
七、试点中小学对口直升
我区对九年一贯制学校及对口直升学校实行自愿直升政策。对就读于我区九年一贯制学校及对口直升学校的小学毕业生,既可选择直升初中学校,也可按照学位申请房所属地段申请初中学校的学位。对口直升学校为:华新小学直升华富中学、文天祥小学(岗厦)和福华小学直升莲花中学南校区、皇岗小学和福民小学直升皇岗创新实验学校初中部、下沙小学直升红岭实验学校(上沙)初中部、新洲小学和新沙小学直升红岭实验学校(新洲)、梅山小学直升梅山中学、教科院附属小学和教科院附属第二小学直升教科院附属中学。
(一)选择直升初中学校的上述小学毕业学生,由家长自行登录报名系统进行报名,录入学生身份信息后,如选择第一志愿学校为直升学校,视为申请直升,网上提交相关资料(具体参考新生报名入学资料),资料审核合格后录取。
(二)不选择直升初中学校的上述小学毕业学生,按照实际居住的学位申请房所属地段申请初中学校学位。
八、试点学区制招生
(一)大学区招生制度
在华富片区〔即华富中学、华富村中心学校初中部(暂定名)2所学校招生区域〕试点大学区招生制度:
(1)居住在大学区内的学生,可在大学区内的学校中自愿选择1所作为第一志愿学校申请,根据系统提示最多选择其他3所学校作为其他志愿。
(2)按照全区统一的积分标准计算积分,选择报读原地段所属学校的积分增加10分〔如属于华富中学招生地段的家庭选择报读华富中学积分将在原积分基础上增加10分,选择报读华富村中心学校初中部(暂定名)将无法获得此加分〕。
(3)按志愿先后顺序以及积分高低依次排序录取,所有志愿学校均未被录取且选择服从调剂的学生纳入全区统筹调剂(全区统筹调剂时按原积分排名)。
(二)共享学区招生制度
在梅林片区(即梅香学校初中部、梅山中学2所学校招生区域)、福田南片区〔即福田区第二实验学校初中部、福田区第二实验学校南校区初中部(暂定名,原皇御苑学校)2所学校招生区域〕试点共享学区招生制度:
(1)居住在共享学区内的学生,可在共享区内的学校中自愿选择1所作为第一志愿学校申请,根据系统提示最多选择其他3所学校作为其他志愿。
(2)按照全区统一的积分标准计算积分。
(3)按志愿先后顺序以及积分高低依次排序录取,所有志愿学校均未被录取且选择服从调剂的学生纳入全区统筹调剂。
九、注意事项
(一)家长在网上填报的手机号(请勿填写座机号码)是接收学校有关报名通知的主要工具,请务必留意短信(可能被某些软件拦截)内容并积极配合。
(二)常有不法分子谎称可以帮助家长解决公办学校学位,以此向家长索要钱财,希望各位家长切莫相信不实许诺,以免造成损失。
(三)关于特殊少年的报名
1.具有接受普通教育能力且符合福田区就读条件的适龄残疾少年,可申报学区地段内的普通教育学校,学校需按要求接收。凡属今年初一年级招生对象,能适应普通学校学习生活,且符合在福田区就读条件的适龄特殊少年,可申报学区地段内学校。
2.不能适应普通教育学校随班就读的,但能适应特殊教育学校学习生活的具有福田区户籍的智力障碍、精神障碍(孤独症)和肢体障碍(脑瘫)类适龄残疾少年,可凭户口本、身份证、出生证、残疾证和医院诊断证明等资料申请福田区竹香学校(特殊教育学校)的初一学位。由家长自行按照上述指引进入“2023年福田区公办初一招生报名系统”进行报名。(学校地址:福田区香蜜湖街道侨香路3057号;联系人:杨老师;咨询电话:0755-82785124)。
3.福田区户籍的听力、视力障碍类适龄残疾少年,可凭户口本、身份证、出生证、残疾证、医学证明等资料到深圳元平特殊教育学校咨询、报名,具体报名时间以深圳元平特殊教育学校招生公告为准。(学校地址:龙岗区布吉街道西环路138号,咨询电话:0755-89468816)。
(四)凡有以下情况之一者,学校将不提供学位
1.利用虚假材料申请学位者;
2.不按时申请学位者;
3.已安排学位而不按时到校注册者;
4.已在初中学校就读者。
(五)申诉与咨询
1.申诉
如家长对学校招生工作有异议的可向学校招生部门反映。若家长对学校的解释或解决办法不满意,可到福田区教育局一楼服务大厅进行申诉登记。
2.咨询
各位家长可登录福田教育网或关注微信公众号“福田教育”了解相关招生政策及最新消息,如需现场咨询可于工作日上午9:00-12:00,下午14:00-18:00到福田区教育局一楼服务大厅或学校服务窗口进行咨询;如需电话咨询,请拨打以下电话:
公办学校招生咨询热线:82918379
招生监督投诉电话:82928193
各学校招生咨询电话:可关注微信公众号“福田教育”→“招生转学”→“咨询电话”栏目查询。
福田区义务教育阶段积分入学办法
☟☟☟

备注:
①申请儿童和父母不能提供有效的加分项证明材料的,视为放弃加分。
②连续居住加分计算的截止时间为2023年4月30日,如时间中断超过1个月,则从离报名日期最近的时间开始计算。
③社保累计加分,计算的截止时间为2023年4月30日。