
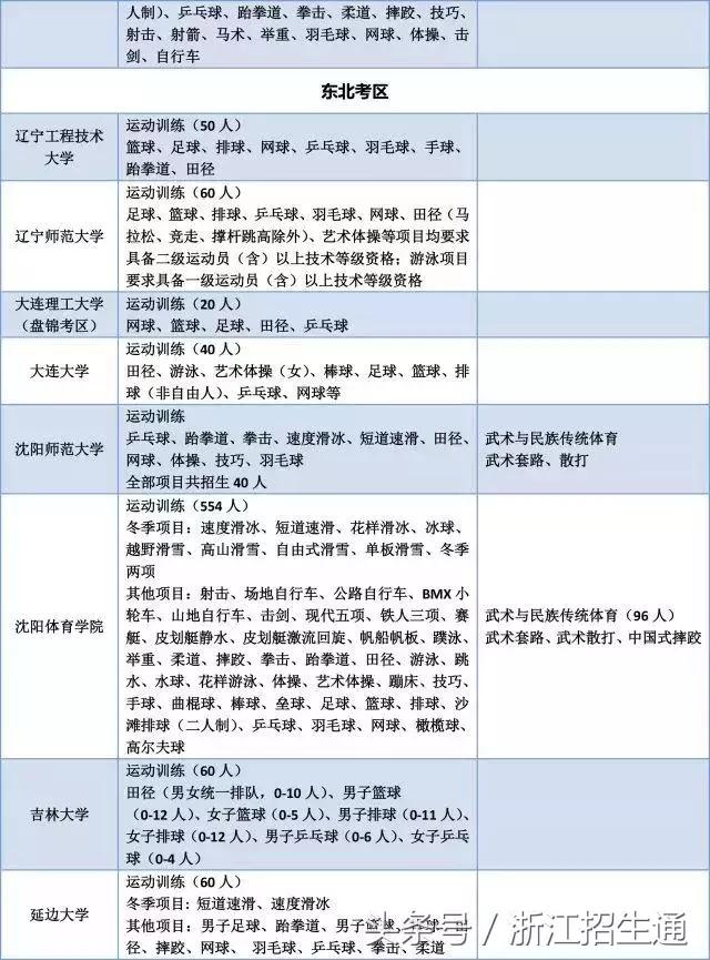
全国92所体育单招院校都招什么项目?下表所列项目为2018年招生项目,2019年项目有没有变动请以2019年各院校招生简章为准。












体育单招:
体育单招是国家针对各类高等学院于每年三月初对国家二级以上运动员单独组织的招生考试。参加单招考试学生必须是国家二级以上运动员。
考试内容为:文化知识考试和体育加试。
文化由国家体育总局科教司统一命题,文化考试科目为语文、数学、政治、英语四科,每科满分为150分,四科满分为600分(非浙江省组织的选考)。
体育加试由各高校自行组织考试,单独划线,单独录取。
报名时间根据各省高考报考时间差异不同,各高校报名现场确认时间一般为3月初,体育加试考试时间一般为五月初。
文化成绩录取控制线:文化考试科目为语文、数学、政治、英语四科,每科满分为150分,四科满分为600分。在不低于180分的基础上,由各招生院校根据本校实际情况综合确定本校文化成绩录取控制线。
专业成绩录取控制线:在不低于40分的基础上,由各招生院校根据本校实际情况综合确定本校专业成绩录取控制线。
招生院校对具备一级运动员等级的考生,可在院校文化成绩最低录取控制线下降低30分录取;对具备运动健将技术等级的考生,可在院校文化成绩最低录取控制线下降低50分录取。
在达到院校最低录取控制线的基础上,各招生院校根据考生的文化成绩(折合百分制后)和体育专项成绩3:7的比例进行综合评价,计算考生录取综合分。具体公式:综合分=(文化成绩/6)*30%+体育专项成绩*70%。
原则上招生院校依据本校录取率确定分项目招生计划数,可根据生源情况和专业需求,适当进行调整。院校依据上线考生填报的志愿梯次顺序,按照综合分由高到低,优先录取一志愿;未完成招生计划的院校,再录取二志愿。
听起来有点复杂,简单说,体育单招文化课考试内容是国家体育总局科教司统一命题,只有四门科目:语文、英语、数学、政治,总分六百分。比高考来的容易一些,一般来说只要学生能考到200-250分左右即可过线。
体育统招:
体育统招是针对喜欢体育,但并无体育专业技术等级的考生设立的一种招生方式。招生专业包括体育教育、社会体育指导与管理、休闲体育等专业,考生在高考报名时需要选择“体育高考”。
参加体育统招的考生需要参加体育类专业考试(省统考)和文化课考试(高考)。其中,体育类专业考试一般包括身体素质考试项目(100米跑、原地推铅球、800米跑等)和专项技术考试项目(田径、篮球、排球、足球、网球、羽毛球、乒乓球、体操、武术、游泳等,选择一项作为专项考试)。各项目均有考核级别,由各省市划定合格线。
招生院校在录取时主要有按专业成绩排名、按文化成绩排名、按综合成绩排名三大类进行录取。
全国高校高水平运动员
一、具备条件
1.获得国家二级运动员及以上称号
2.省级比赛个人前三名或者团体前六名或全国(或国际)集体项目比赛中获得前八名的主力队员。
二、测试时间
每年的10月份持续到第二年四月份。
三、考试流程
1.由各个大学官网发出招生简章
2.考生报名。
3.考生加试。
4.测试合格。
5.参加高考(A类一级以上单招)
四、关于录取
(A类)国家一级高考为高水平单招,即无需参加高考,单独招生
(B类)国家二级分为二本线录取或二本线的65%录取两种。
以北大为例
国家一级运动员,测试合格,参加单招合格,无需高考
国家二级运动员,测试合格, 达到高校高考分数要求。
五、关于专业
多数大学不限专业即随意选专业(并非体育相关专业)
教育部核准全国275所具有招收高水平运动队资格
浙江2019中考家长群
浙江高考家长群
进群申请:booone123
(教育机构、非家长粉丝勿扰)
浙江招生考试全媒体可以帮您:
中考择校咨询——民办普高择校指导
初一初二满足条件学生——转校安排
物理学科竞赛寒暑假刷题集训(竞赛委员会全国常委师资)
高考外语——日语(外语高考分数签约不低于100分)
高一高二满足条件学生——转校安排