ACS Nano | 工程抗氧化级联金属酚醛纳米酶缓解体外血液净化过程中的氧化应激
*今条头日**上格式有限,欲获得更好的阅读体验请前往微信公众号。
*前往“纳米酶Nanozymes”公众号,了解有关纳米酶的最新消息!
*本文首发于“纳米酶Nanozymes”公众号,2022年11月19日
*编辑:王建森
纳米酶 Nanozymes 2022-11-18 09:35 Posted on 江苏
The following article is from 高分子科学前沿 Author 高分子科学前沿

高分子科学前沿 .
「高分子科学前沿」关注高分子、材料、化学领域全球最新科研进展!坚持“有趣、有料、前沿”,入选“2018年度十大明星学术公众号”。关注我,为高分子行业点赞助力!投稿、荐稿、合作请联系邮箱:editor@polysci.cn
转载责编:杜江
氧化应激是慢性肾脏病(CKD)的一个重要危险因素。目前,临床上只有肾脏置换和血液净化可用于治疗CKD。然而,由于设备的生物相容性差、患者的多种并发症、血液净化过程中抗氧化剂的损失以及血液透析过程本身,患者表现出更多的过度氧化应激,导致高发病率和高死亡率,已成为21世纪的棘手临床问题。
四川大学赵长生教授、谢毅副研究员团队通过金属离子介导的多酚氧化偶联合成了抗氧化级联金属酚纳米酶(M-TA NMs),然后M-TA NMs工程化血液灌注微球(Cu-TAn@PMS)用于减轻氧化应激。 由于可调节的催化活性中心,M-TA NMs对多种活性氮和氧物种(RNOS)表现出可调节的广谱抗氧化活性,可以模拟超氧化物歧化酶和过氧化氢酶的级联过程,以维持细胞内氧化还原平衡。过渡金属的存在可以减少M-TA NM的电子能带隙,从而为RNOS清除提供更好的电子转移。值得注意的是,动态血液实验证明Cu-TAn@PMS即使在复杂的血液环境中也能有效清除细胞内活性氧(ROS),并进一步保护内源性抗氧化酶和分子。该工作以题为“Engineering Antioxidative Cascade Metal-Phenolic Nanozymes for Alleviating Oxidative Stress during Extracorporeal Blood Purification”发表在《ACS Nano》上。

【M-TA NM的合成与表征】
M-TA NMs是通过金属离子介导的(Cu2+、Zn2+、Na+和K+)多酚的氧化偶联组装合成的。单宁酸(TA)分子作为典型的有机配体和还原组分,而金属离子和O2作为氧化剂。TA分子被O2氧化在碱性环境下从空气中生成TA低聚物。通过阳离子-π相互作用或配位键改变金属离子,成功构建了具有可调节活性中心的M-TA NMs。M-TA NM具有相似的纺锤形形态和均匀的尺寸,显示出规则的晶体结构。XPS结果显示了Cu-TA NMs的Cu-多酚配位键,且具有三种不同的化合价。

图 1:M-TA NM的制备和表征
【M-TA NMs的活性氮氧化物(RNOS)清除活性】
测定了1,1-二苯基-2-苦基肼(DPPH)、2,2'-联氮双(3-乙基苯并噻唑啉-6-磺酸)二铵盐(ABTS)、一氧化氮(•NO)和过氧亚硝酸盐(ONOO–)的自由基清除活性。结果表明,M-TA NMs具有优异的RNS清除能力,这归因于TA的酚羟基。接着测定了M-TA NMs的ROS清除活性,除Zn-TA NMs外,M-TA NMs的HO•清除活性在50 μg/mL时超过125 U/mL。同时,Cu-TA NMs可以模拟SOD和CAT级联过程来维持细胞内的氧化还原平衡,这可以催化O2•–歧化为H2O2并进一步将H2O2转化为O2和H2O。

图2:M-TA NM的RNOS清除能力评估

图3:Cu-TA NMs 的自由基清除机制
【用于血液灌流的工程抗氧化级联纳米酶】
Cu-TA NM可以通过强非共价相互作用与许多聚合物结合,用于制备纳米酶工程聚合物微球并探索其应用。PES是一种结构稳定、生物相容性好的典型的血液净化生物材料,被选为微球的刚性骨架。通过静电纺丝技术和快速相转化技术制备了Cu-TA NMs工程化PES微球(Cu-TAn@PMS),具有规则的、平均直径约为993 μm的球形形态。使用与Cu-TA NM相同的方法评估Cu-TAn@PMS的RNOS清除活性,结果证明了Cu-TA2@PMS在血液净化过程中缓解氧化应激的潜力。

图4:Cu-TAn@PMS的合成、表征和RNOS清除能力
【Cu-TAn@PMS的血液相容性】
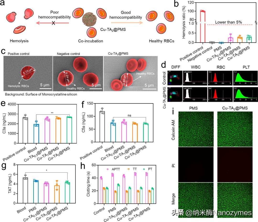
将各种Cu-TAn@PMS与红细胞一起孵育,所有微球的溶血率均小于1%,红细胞也保持正常的细胞形态。补体系统的活化产物C3a和C5a是研究血液接触材料补体活性的主要生物标志物。与正常血浆相比,微球的C3a浓度略有增加,而C5a的浓度降低。这说明当微球体与人体血液接触时,不会发生过度的补体激活。TAT复合物已被认为是凝血酶生成的替代标志物,所有微球的TAT浓度都明显低于全血,也证明了Cu-TAn@PMS具有优异的血液相容性。最后,HUVEC与PMS和Cu-TA2@PMS一起孵育,几乎没有观察到死亡的HUVEC,表明Cu-TAn@PMS具有良好的细胞相容性。

图5:Cu-TAn@PMS的生物相容性
【Cu-TAn@PMS的动态灌注实验】
在微型灌注柱中应用内毒素处理过的氧化应激下的新鲜血液来模拟动态血液灌流。与阳性对照相比,Cu-TA2@PMS的吸光度显着减少,出现明显的变色,表明Cu-TA2@PMS显着降低了内毒素浓度。进一步测量血液中氧化应激指标H2O2、MDA、SOD、CAT的水平,结果表明了Cu-TA2@PMS可以有效清除细胞内ROS,进一步保护内源性抗氧化酶。同时,与Cu-TA2@PMS孵育的红细胞保持正常形态,进一步证明Cu-TA2@PMS可以有效保护红细胞免受氧化损伤并维持细胞形态正常。

图6:Cu-TAn@PMS对氧化应激下血液的模拟动态血液灌流
【小结】
综上所述,该工作通过金属离子介导的多酚氧化偶联,构建了具有可调节自由基消除活性的抗氧化级联金属-酚类纳米酶。由于超快电子转移导致的可调节催化活性中心,M-TA NMs对多个RNOS具有可调节抗氧化活性。构建了M-TA NMs工程聚合物微球(Cu-TAn@PMS),使用PES作为刚性底物,Cu-TA NMs作为抗氧化成分来治疗血液净化患者的氧化应激。动态血液实验表明,Cu-TAn@PMS可以作为血液灌流的抗氧化防御系统,有效消除复杂血液环境中的ROS,进一步保护内源性抗氧化酶和分子,防止CKD的进展。这展现了临床血液净化的潜力,并扩展了纳米酶的生物医学应用。