近日, *江阳**市全民健身中心项目、*江阳**滨海新区(*江阳**高新区)全民健身中心项目 可行性研究报告批复,期待项目早日动工!

△*江阳**市体育馆
城北项目

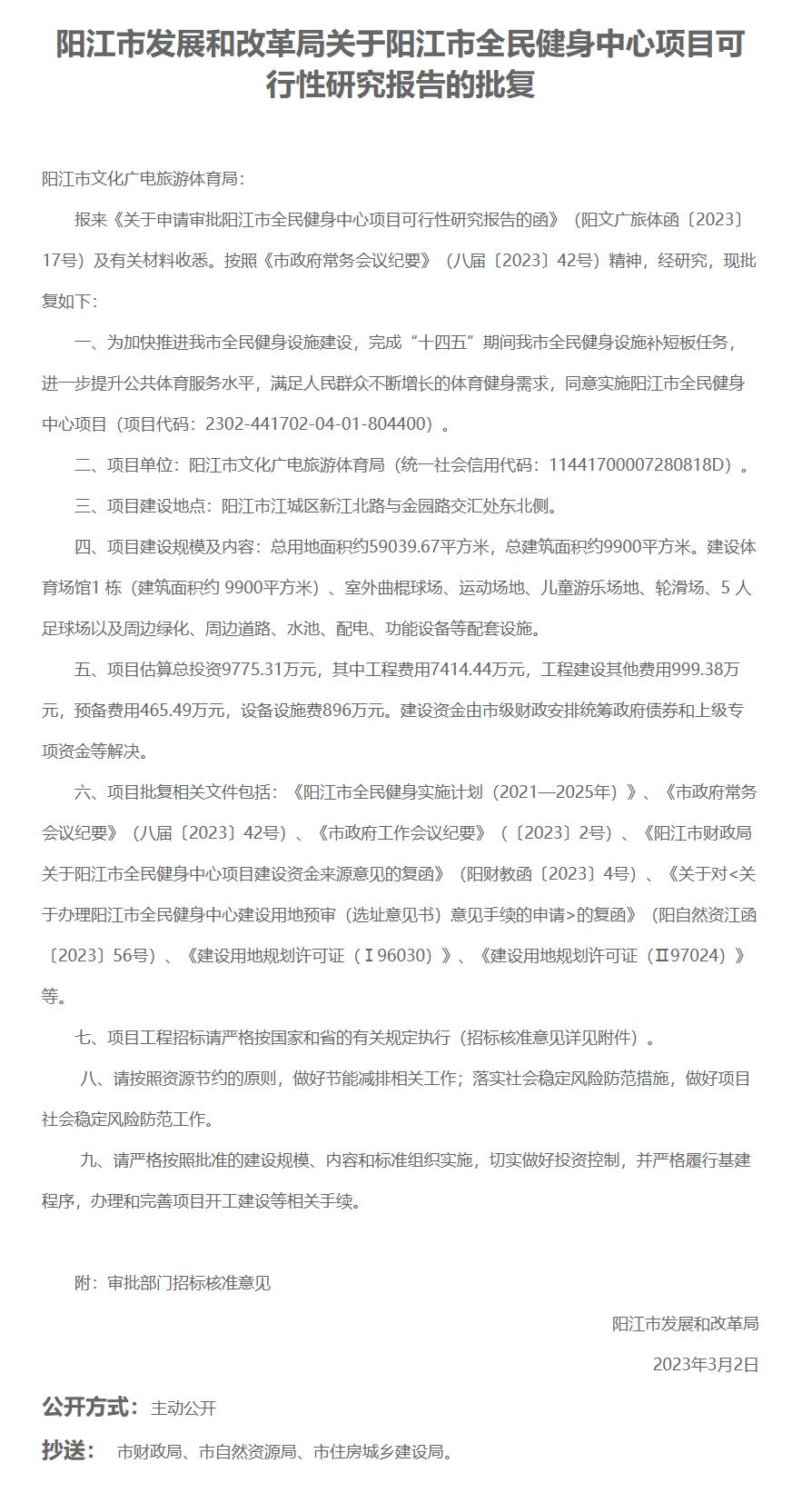
项目单位:*江阳**市文化广电旅游体育局
项目地点:*江阳**市江城区新江北路与金园路交汇处东北侧 项目规模:总用地面积约59039.67平方米,总建筑面积约9900平方米。 建设体育场馆1 栋(建筑面积约 9900平方米)、室外曲棍球场、运动场地、儿童游乐场地、轮滑场、5 人足球场 以及周边绿化、周边道路、水池、配电、功能设备等配套设施。项目预算:估算总投资9775.31万元,其中工程费用7414.44万元,工程建设其他费用999.38万元,预备费用465.49万元,设备设施费896万元。

△资料原文
城南项目

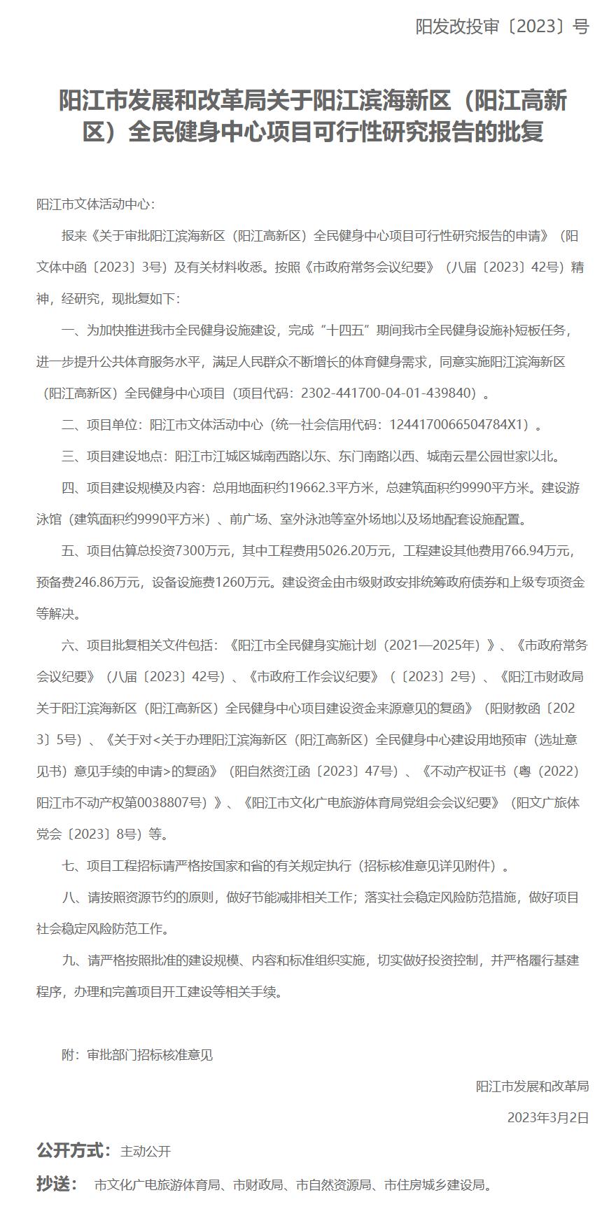
项目单位:*江阳**市文体活动中心
项目地点:江城区城南西路以东、东门南路以西、城南云星公园世家以北
项目规模:总用地面积约19662.3平方米,总建筑面积约9990平方米。 建
设游泳馆(建筑面积约9990平方米)、前广场、室外泳池等室外场地 以及场地配套设施配置。
项目预算:估算总投资7300万元,其中工程费用5026.20万元,工程建设其他费用766.94万元,预备费246.86万元,设备设施费1260万元。

△资料原文
全民健身,健康生活,*江阳**城北、城南区域居民众多,需要更多的场所承载运动功能,期待项目投用后附近居民可以进行酣畅淋漓的运动,大大提升了日常生活的幸福感。