

01
国企改革发展现状
(一)国企改革概述
2012年,*党**的*八大十**对深化国有企业改革做出重大部署,拉开了改革的大幕。 2013年11月,*党**的十八届三中全会通过了《*共中**中央关于全面深化改革若干重大问题的决定》,对全面国企改革进行了整体规划。 2015年8月,*共中**中央、国务院印发了《关于深化国有企业改革的指导意见》,从推进分类改革、完善企业现代制度、完善国有资产管理体制、发展混合所有制经济、强化监督防止国有资产流失、加强*党**对国有企业的领导、为国有企业改革创造良好环境等多个方面,明确了国企改革的目标和举措,是新时期指导和推进国有企业改革的纲领性文件。 随后印发若干配套政策文件形成“1+N”国企改革框架体系,搭建了国企改革的“四梁八柱”。
表1-1 国企改革顶层设计“1+N”框架体系

(二)混合所有制改革顺势崛起
伴随国企改革持续推进,混合所有制改革自始至终为国企改革的重点探索方向。混合所有制改革是国有企业建立现代企业制度、提高企业运行效率等目标的重要途径。《关于深化国有企业改革的指导意见》等明确了国有企业发展混合所有制经济的基本原则、推进方式、操作规则、组织实施等方面的顶层设计。 2019年11月8日,国务院国资委发布了《中央企业混合所有制改革操作指引》(国资产权〔2019〕653号),进一步落地到混改的六大核心步骤,以及每个步骤中的核心政策问题,特别在混改的方向性、规范性、操作性和创新性等四大方面,为国企混改实施落地铺好了道路。
近年来,混改已在较大范围先后开展过4批、210户混合所有制改革的试点,并且在“双百行动”“综改试点”“科改示范行动”中涉及,探索出可复制、可推广的,有别于一般国有企业的治理机制。
(三)地方国有企业混改的路径
1、证券上市
上市即首次公开募股,指企业通过证券交易所首次公开向投资者增发股票,以期募集用于企业发展资金的过程。证券上市提前进行国企产权划分,为混改解决产权不明、权责不明障碍,减小改革阻力;另外,上市市场公开透明,交易机制完善,利于避免国有资产流失问题。作为地方国企普遍采用的股权多元化方式,利用股票上市实现国有资产证券化可以快速实现国有股权价值的增值。
例如, 上海电气控股子公司上海电气风电集团股份有限公司 ,于2021年5月19日在上海证券交易所上市。上海电气的主营业务分为能源装备、工业装备、集成服务三大板块,其中,风电设备属于能源装备业务板块。此次分拆上市,一方面有利于巩固电气风电核心竞争力,深化公司新能源产业布局;另一方面,也会提升风电业务板块融资效率,发挥子公司上市平台优势。
2、引入战略投资者
引入战略投资者是指通过股权转让或定向增发方式引入少数产业投资人或财务投资人,促进股权多元化,借助于战略投资者推动企业法人治理结构的完善和体制机制的变革。产业投资人能够为企业带来技术和资源优势、市场机会和份额、管理技术和创新方法等。财务投资人通常不会参与企业的经营管理,只做股权收益类投资,给予公司资金支持。
例如, 云南白药控股 分别于2016、2017年引入新华都集团及江苏鱼跃两大战略投资者,最终形成省国资委45%、新华都集团45%、江苏鱼跃10%的股权结构。白药控股通过引入战略投资者,建立了更加市场化的治理结构和更为灵活的体制机制,增强白药控股的竞争力,引领云南生物医药和大健康产业加快发展。
3、员工持股
员工持股计划是员工所有权的一种实现形式,是企业所有者与员工分享企业所有权和未来收益权的一种制度安排,员工通过购买企业部分股票或股权而拥有企业的部分产权,从劳动者的单一身份转变为劳动者与企业所有者的双重身份,获得相应的管理权。员工持股既可以丰富国有企业股权架构,提升经营效率,也可作为股权激励,调动员工工作积极性、降低人才流失,提高企业凝聚力和市场竞争力。
例如,2014年, 上港集团 拟定员工持股草案计划,并于同年12月通过非公开发行申请,对象为企业总部及控股子公司共逾16000名员工,持股金额1600万元,持股份数420万股。本次持股计划加重中层以下员工持股力度,更利于发挥基层员工劳动积极性激励作用;3年股权锁定期既能保障计划实施的激励作用,又可以满足员工股份转让变现需求,增强员工持股意愿。
02
城投公司混改之引入战略投资者概述
城投公司在城市化进程中发挥了很大作用,承担着政府城市化建设的责任。随着政府投融资改革,城投公司被剥离政府融资职能后开展市场化转型,其中很重要的一个策略,就是推动混合所有制改革。考虑当前城投公司群体的特征,城投混改的实施途径更可能是引入战略投资者,具备较强实践性,更有利于发挥混合所有制经济的效用。
随着政企关系逐步划清,城投公司在企业管理、业务经营等方面已具备与战略投资者合作的基础。城投公司混改引入战略投资者,能实现多方面的益处,促进城投公司市场化、高质量、可持续性发展。
1、推动体制革新升级。 引入战略投资者倒逼国有企业体制改革,建立由“管资产”向“管资本”过渡的国资监管架构,实现所有权和经营权分离,以三项制度为突破口,革新整个内部运行体制。
2、提升经营管理水平。 引进战略投资者先进的管理经验,进行治理结构、人才机制、管理体制的优化,完善现代化企业制度。通过战略投资者直接参与公司的管理运营,优化公司经营决策机制。
3、盘活经营性资产。 通过股权合作引入战略投资者,可实现部分领域内国有股权退出,间接盘活经营性资产。城投公司与投资者优势互补,进一步提升国有资产运营效率,实现保值增值。
4、拓展经营领域。 城投公司借助战略投资者先进技术水平、资深业务资源和资本运作经验,弥补城投公司业务单一且经营能力不足的缺陷,协助城投公司快速扩展和完善多元化经营领域,提升城投公司在相关产业和业务领域的竞争实力。
5、优化资本结构。 城投公司借助战略投资者雄厚的资金支持,借助股权交易盘活资金用于化解城投公司存量债务,缓解公司偿债压力。借助战略投资者资深的信用资质条件,提升混改公司市场化融资能力,优化自身融资环境、扩宽融资渠道。
随着中央和地方混改政策的深入推进,各地方积极响应国企改革号召,2018年后,城投公司引入战略投资者案例逐步增多。从案例来看,混改标的以城投子公司为主,引入战略投资者与混改标的有较强的相关性,且战略投资者持股比例较高。
表2-1 地方城投混改之引入战略投资者

03
城投公司混改引入战投实施流程解析
一般而言,混合所有制改革之引入战略投资者的基本流程为,“可行性研究、方案编制、决策审批、交易实施、机制改革”。其中:
1、 可行性研究: 包括混改必要性与可行性、混改主体选择等;
2、方案编制: 包括企业基本情况、引入战投方式、股权结构设计等;
3、决策审批: 包括企业内部决策审批、国资委/政府审批等;
4、交易实施: 包括资产评估、进场交易等;
5、机制改革: 包括企业治理机制、企业管理机制、中长期激励等。

图3-1 地方国企引入战略投资者流程图
(一)城投混改引入战投的主体选择
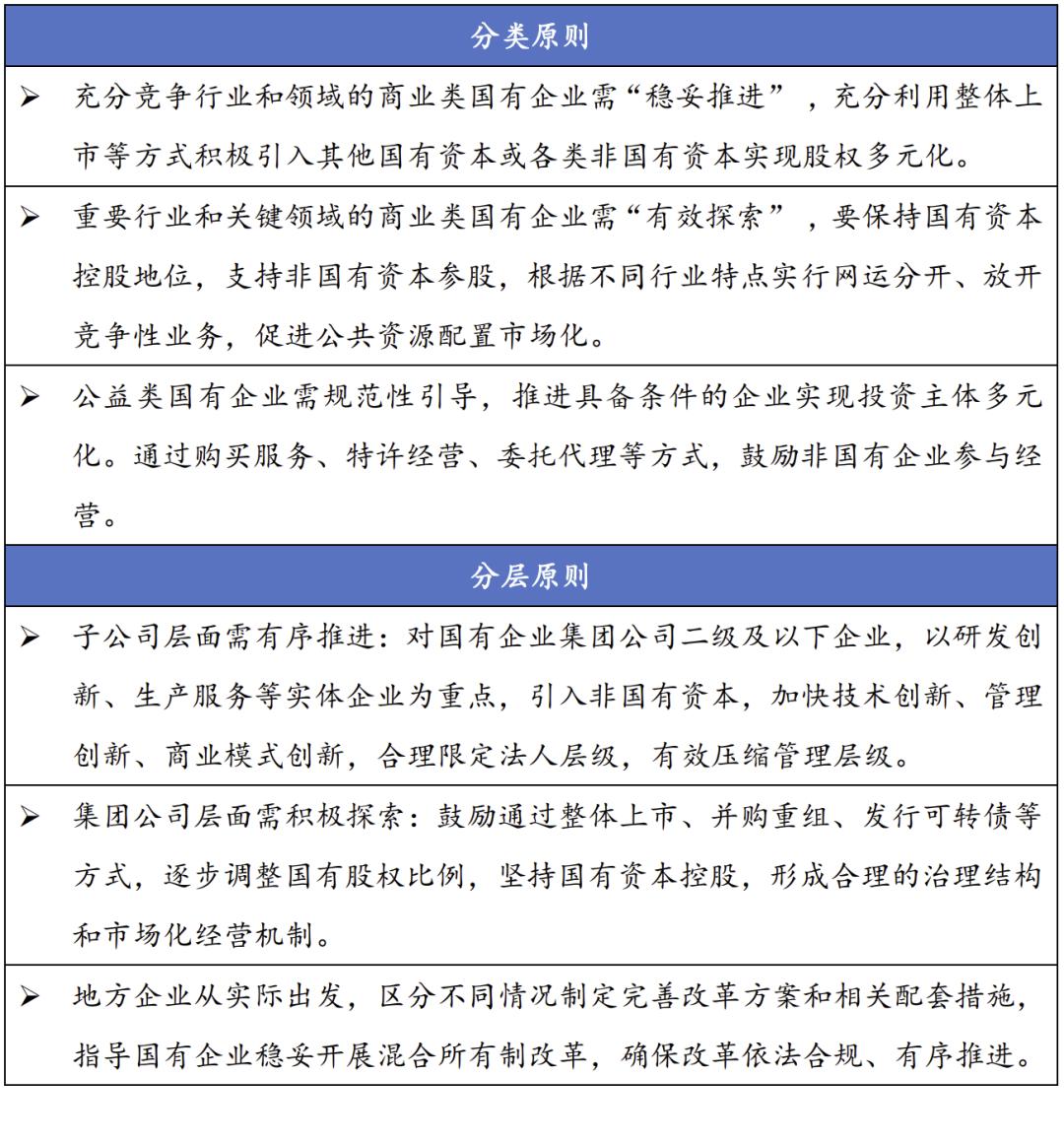
2015年9月,国务院印发《国务院关于国有企业发展混合所有制经济的意见》(国发〔2015〕54号),提出“ 分类推进国有企业混合所有制改革”,“分层推进国有企业混合所有制改革”。
表3-2 混合所有制改革的原则

基于国企混改分类分层原则,结合城投公司业务发展和实践经验,城投公司引入战略投资者的主体需满足以下五大标准:
1、管理制度基本健全: 公司基本健全管理制度,包含但不限于组织管理制度、财务管理制度、生产经营制度等。战略投资者通过参与调整优化管理制度能够参与公司经营管理,基本健全的管理制度是引入战略投资者的基础。
2、市场化程度高: 公司在经营管理上具备一定独立自主权,政府部门直接干涉现象少。市场化经营程度较高是战略投资者顺利发挥先进技术、管理水平,切实参与公司经营管理的保障。
3、业务成长性强: 公司具有可持续性经营业务,且业务处于成长期间,市场占有率有待进一步提升。战略投资者注重公司未来发展是否能否带来足够的投资回报,业务成长是实现投资回报的必备途径,也是战略投资者投资的基本条件。
4、外部需求大: 公司面临管理、技术、资金等短板,迫切需求外部投资者相关资源支持,进一步提升公司经营状况。仅当公司因面临发展短板而无法达到理想化经营水平时,才迫需外部投资者协助突破发展困境,外部需求是公司引入战略投资者的契机。
5、可操作性强: 公司资产属性、隐性债务、人员编制等历史问题较少或较易解决,且公司混改获取政府、职能部门、母公司等充分支持,为引入战略投资者提供操作空间。
基于对城投公司行业发展考究,城投公司下属竞争性和准经营性业务经营领域内子公司具备满足五大标准的潜力,城投公司可探索以子公司或业务公司为主体引入战略投资者。城投公司可在竞争性行业中选取房地产开发、文化旅游、物业管理、金融服务等子公司,也可从准经营性行业中选取城市供水、污水处理、垃圾处理、公共交通等子公司作为城投公司实施引入战略投资者进行混改的试点主体。
(二)城投混改引入战投交易结构设计
1、引入战投的类型匹配
战略投资者主要分为产业投资者和财务投资者,城投公司需根据公司业务发展战略,结合战略投资者的关注点和投资特征,针对性匹配战略投资者类型。适宜匹配城投公司的主要战略投资者如下:
(1)产业投资者:与混改公司同类业务或者产业上下游的强竞争力企业,包括但不限于央企、大型上市公司、民营产业集团、专业运营商等。产业投资者可加速城投企业各类经营业务成熟化。
(2)财务投资者:具备资深投行经验的投资基金,包含但不限于基础设施产业基金、产业发展投资基金、私募股权基金等。财务投资者可发挥其资金优势和行业资源优势,逐步实现对外并购扩张、资产证券化等战略目标。
表3-3 战略投资者投资关注点与投资特征

如果城投公司引入战投的目的在于拓展业务,加强管理创新、商业模式创新,则产业投资者作为混改公司同类业务或者产业上下游的强竞争力企业,能够加速城投公司相关业务的发展。对于城投公司主导业务,且业务经营发展比较成熟的,其更多引入财务投资者,主要是缓解资金压力,或通过股权制衡,达到公司治理结构完善的目的。
2、引入战投的方式
实践中,战略投资者的引入方式多种多样,既可以通过产权转让、增资扩股的方式,也可以通过共同出资设立新设企业等方式进行。城投公司应基于各类模式在交易结构、交易方式和资金流动方面存在的优劣势差异,以及各类模式适用情况,结合自身与投资者需求,选择合理的引入方式。
(1)股权转让方式
股权转让方式下,标的公司的股东公司与战略投资者进行股权转让交易,股东依法向战略投资者转让部分股权,战略投资者向股东公司支付股权对价资金,交易后标的公司为合资混改公司。一般适用于城投公司通过股权退出募集资金需求,且无明显合作对象的情形。例如,2019年,漯河城投子公司惠达物业公开转让60%股权,最终索克物业以154万元成交。
(2)增资扩股方式
增资扩股方式下,标的公司直接与战略投资者进行交易,标的公司开展增资扩股,扩大企业注册资本,战略投资者出资入股,成为标的公司新股东。一般适用于标的公司自身后续有资金需求计划且已有战略合作对象的情形。增资扩股不仅引入了增量资金,还能引入契合企业发展的非公资本战略投资人及所需资源。例如,2018年,哈尔滨城投子公司大生实业通过增资扩股的方式将增资至1000万元,最终瑞盈信融作为新股东(59%)共谋发展。
(3)新设公司方式
新设公司方式下,标的公司的股东公司与战略投资者新设成立合资公司,其中股东公司以标的公司全部股权出资,战略投资者以现金出资。一般适用于标的公司具备较重历史问题,合作对象要求剥离历史包袱的情形。合资公司成立后持有标的公司全部股权,通过合资公司间接实现标的公司的混改目标。例如,2015年,云南水务与福建省环境保护股份公司签署合资协议,设立福建省环境保护投资公司,注册资本为10亿元,云南水务占比70%。
表3-4 城投引入战略投资者方式优劣势对比

04
股权结构设计
根据《公司法》规定,股东持有不同比例的股权,能行使不同的表决权,而不同的表决权代表着对公司不同的控制权。在混合所有制改革中,股权结构影响着公司治理结构,国有资本担心影响公有制的主体地位,民营资本则担心没有话语权,这都是股东表决权的体现,最终聚焦股权比例问题。
表3-5 企业股权临界点

根据《*共中**中央国务院关于深化国有企业改革的指导意见》,针对主业处于充分竞争行业和领域的商业类国有企业,国有资本可以绝对控股、相对控股,也可以参股;针对主业处于关系国家安全、国民经济命脉的重要行业和关键领域、主要承担重大专项任务的商业类国有企业,要保持国有资本控股地位,支持非国有资本参股。针对公益性国有企业,可以采取国有独资形式,具备条件的也可以推行投资主体多元化。
城投公司子公司混改引入战略投资者后的股权控制需由政府方、城投公司和战略投资者三方博弈制定。充分发挥市场在资源配置中的决定作用,按照混改后的股权结构是否有利于企业国有资本保值增值,宜控则控,宜参则参,促使双方或多方之间形成多元股权结构,使公司的经营机制更加灵活高效,相互监督制约的权力更加均衡。
表3-6 混改之引入战投的持股比例

从行业来看,对基础设施投资、房地产开发等战略地位较高以及供水、公共交通等民生服务领域需保持控股比例,对市场化程度高、业务占比较低的文化旅游、垃圾处理等领域可考虑保持参股比例。从层级开看,对于集团公司层面的混改,若企业规模较大,可以控股先行,分期降低国有股比例;对于子公司层面的混改,若子公司产业属于集团主业范围或具有潜力的产业突破方向,以股权多元化的相对控股为主,若子公司产业属于集团非核心产业或退出产业,以参股甚至全部出让股权为主。
(三)城投混改引入战投交易实施
1、资产评估
资产评估是国企混合所有制改革中一项重要的基础性工作,是国有资产交易环节中不可缺少的前期准备工作。《国务院关于国有企业发展混合所有制经济的意见(国发〔2015〕54号)》明确提出,要健全国有资产定价机制。按照公开公平公正原则,完善国有资产交易方式,严格规范国有资产登记、转让、清算、退出等程序和交易行为。《企业国有资产交易监督管理办法》(国务院国资委 财政部令第32号)相关条款规定,产权转让/增资扩股方案获批后,企业应当委托具有相应资质的中介机构开展审计和资产评估。
(1)资产评估方法
资产评估的方法主要有收益现值法、重置成本法、现行市价法、清算价格法等。
表3-7 国有资产评估方法

(2)备案或核准
在国有资产交易前期准备环节中,资产评估结束后,要将资产评估结果上报至有权备案机构,并取得资产评估结果备案表/核准批复。只有取得资产评估结果备案表/核准批复的情况下才能履行进场交易程序。
表3-8 资产评估结果的备案与核准

2、产权市场交易
(1)进场公开交易
《企业国有资产交易监督管理办法》(国务院国资委 财政部令第32号)首次明确界定了纳入监管范围的“三类交易行为”(企业产权转让、企业增资、企业资产转让)和“三类交易主体”。按照32号令相关条款规定,无论是股权转让还是增资扩股,原则上均应当通过产权交易市场公开进行,即“进场公开交易”。
第十三条 产权转让原则上通过产权市场公开进行……
第三十九条 企业增资通过产权交易机构网站对外披露信息公开征集投资方……
(2)信息披露
产权转让项目:正式信息披露时间不少于20个工作日。如果拟混改企业进行产权转让实际导致控制权发生转移的,应当进行预披露,预披露时间不得少于20个工作日。
增资扩股项目:披露时间不少于40个工作日。企业进行增资并不存在强制性的预公告要求,企业可依据实际情况及工作进度履行预公告手续。
(3)投资人遴选
拟混改企业首次正式公告时,公告内容应当包含合格受让方的具体确认方式。
产权转让项目,主要通过招投标、网络竞价、拍卖三种竞价方式选择受让方。
增资扩股项目:通过竞价、竞争性谈判及综合评议等方式,且可单独或组合使用。
(四)城投混改引入战投运营机制改革
发展混合所有制经济,不是简单的不同所有制资本的融合,还包括资源、人员、文化、治理结构等的混合与调整。为充分发挥战略投资者在管理、技术等方面的先进经验,引入战略投资者后需对公司运营机制进行改革。
1、完善法人治理结构
按照现代企业制度,依据“产权清晰、权责明确、政企分开、管理科学”的要求,在保障各个股东权益的基础上,以董事会建设为核心,合理安排股东、董事会、职业经理人、*党**组织在混合所有制企业治理结构中的职责,完善“三会一层”的功能并切实发挥作用。同时,通过引入独立董事,建立专业委员会提升公司决策水平。
2、引入职业经理人制度
职业经理人制度的建立是完善公司法人治理结构、提高企业市场竞争力的重要途径。混改企业要建立经理层的市场化聘任制度,畅通现有经营管理者与职业经理人身份转换通道,将内部培养和外部引进有机结合,并对职业经理人实行任期制和契约化管理制度。建立职业经理人价值评价体系和退出机制,保障人才队伍建设充分激活。
3、建立市场化的激励和约束机制
市场化的激励机制能够最大化发挥混改公司的能动性,激发其活力,而市场化的约束机制能够降低混改公司经营管理中的风险。市场化激励具体表现在市场化的考核机制、晋升机制和薪酬水平等方面,要与公司的经营效益挂钩。市场化的约束机制具体表现在财务监督、审计监察、信息披露等方面,要严格要求混改公司合法合规进行经营管理。
(五)城投混改引入战投实施难点
1、政府方领导支持
城投公司混改引入战略投资者涉及诸多事项,包括国资审批、产权转移、资产财务核算、税收及资金安排、工商变更、中介评估等方面,能否得到政府领导及各部门的全力支持,是混改成功与否的关键。城投公司混改引入战略投资者需要政府全力支持,政府领导亲自挂帅,专人专事,才能快速高质量地完成。
2、资产整合重组
城投公司要基于自身业务发展及混改需要,按照“突出主业、提高效率”的要求,进行资产的整合和重组,集中优势资源,聚焦主责主业,抓好无效资产、低效资产处置,剥离为非核心、公益性资产,进一步优化资产结构。资产整合重组是企业发展战略的合理性选择,能全面提高国有资产运营效益,为城投公司开展混开奠定优质资产基础。
3、国资申报审批
根据《企业国有资产交易监督管理办法》,国有企业产权交易根据是否为政府直接出资、企业重要性和企业控制权变更等不同类型需由母公司、国资监管机构和本级政府进行审批,涉及外资战略投资者,还需通过商务部门审批。拟混改企业属于主业处于关系国家安全、国民经济命脉的重要行业和关键领域、主要承担重大专项任务子企业的,其混改方案由中央企业审核后报国资委批准。拟混改企业属于其他功能定位子企业的,其混改方案由中央企业批准。
4、妥善安置人员
在混合所有制改革中需高度重视企业职工安置问题。职工安置途径包括:解除劳动合同工给予经济补偿、进入混改企业后继续履行劳动合同、部分职工分流安置等。混改前的职工安置一般由原国有股东负责组织实施,混改中,原国有股东应当与战略投资者就职工安置费用、劳动关系接续等问题明确责任。
05
城投公司混改引入战投案例解析
(一)混改背景简介
天津城市基础设施建设投资集团有限公司(以下简称“天津城投”)是由天津市政府于2004年直接批准成立的国有独资公司,截至2020年9月末,集团合并资产总量8574亿元,净资产2850亿元,营业收入103.29亿元,净利润7.44亿元。聚合形成“城市交通、环境水务、区域开发、金融投资”四大主营业务,入名中国服务业企业500强、中国企业效益200佳。
为落实市委市政府关于国有企业改革的总体部署,进一步深化混合所有制改革方案,2018年,天津城投选取天津城投置地投资发展有限公司(以下简称“城投置地”)作为混改标的。城投置地是天津城投房地产领域内子公司,混改前有3家股东。城投置地拥有大量的土地储备及优质资产,先后开发运营银河国际购物中心、新梅江锦秀里以及海南万宁石梅半岛等项目。
表4-1 混改前城投置地股东持股情况

混改前,城投置地的业绩表现起伏不定,2015年-2017年,城投置地的营业收入分别为17.9亿元、21.6亿元和31.9亿元,利润总额分别为4628.82万元、35980.18万元和28635.23万元。截至交易前的2018年9月30日,城投置地总资产为213亿元,负债总额164亿元,营业收入9.7亿元,净利润亏损1.4亿元。城投置地希望通过混改,为业务发展注入增量资金,加大项目投资力度,偿还公司负债,优化资产结构,同时希望借助战略投资者的发展经验进行市场化、品牌化运作,提升公司的运营能力,支持公司业务未来整体发展。
表4-2 混改前城投置地财务情况

(二)引入战略投资者
城投置地考虑引入产业投资人,通过产业投资者在房地产板块资深的投资开发经验,经营管理能力,加速城投置地房地产业务板块成熟,提升运营收益。
华润置地有限公司(以下简称“华润置地”)是财富500强企业华润集团旗下的地产业务旗舰,1996年在香港联交所上市。华润置地是中国内地最具实力的综合型地产发展商之一,拥有完善的现代企业法人制度,组织架构完备,管理制度健全,市场化程度高,财务状况良好,业务稳定。华润置地有着较强的市场开发能力,成熟的产品开发与商业地产运营经验,具备战略投资者的基础。另外,华润置地以产业投资者身份参与天津城投混改,亦以借助天津城投置地在天津的土地资源,加速在天津的业务拓展。
(三)混改交易实施
城投置地于2018年10月24日在天津产权交易中心挂牌增资混改项目。本次混改对“应征者”提出的资格条件要求,亮点如下:
1、 意向投资者自身或其控股股东、实际控制人为“2018中国房地产百强企业”前 50 名企业。
2、意向投资者或其关联方具有一级房地产开发资质。
3、意向投资者自身或其控股股东、实际控制人为世界500强企业。
4、意向投资者或其关联方具有丰富的高端商业运营经验,持有运营单体建筑面积在15万平方米以上的综合性商业购物中心数量不少于3个。
2018年12月18日,城投置地增资项目信息披露期满,华润置地下属北京润置商业运营管理有限公司(以下简称“北京润置”)作为战略投资者顺利摘牌。
房地产板块为市场化程度较高行业,虽政府方监管诉求较低,但对于城投发展具备较为重要的战略地位,地产业务是天津城投重要的业务组成,可为天津城投带来重要现金流和丰厚利润。从战略诉求角度,天津城投需保持控股地位。鉴于加强房地产板块经营管理和投资资金需求,天津城投需稀释一定股权比例,以便充分引入战略投资者发挥混改作用。基于双方诉求分析,最终持股比例为51:49,北京润置以增资方式向华润置地注入79.34亿元。天津城投在控股的基础上,充分降低控股比例,为华润置地提供较大的增持空间。
表4-3 混改后股东持股情况

本次混改增资资金将用于城投置业在津业务拓展,加大优质项目的投资力度,也可由于偿还公司债务,优化资本结构。本次交易既为天津城投后续地产开发项目提供庞大的资金支持,又间接化解天津城投债务,优化了资本结构。
(四) 混改后运营机制改革
城投置地在混改后,充分调整优化法人治理结构。华润置地与天津城投通过在董事会、监事会设置合理席位,双方制约平衡,共同推动公司经营决策科学化。董事会由5名成员构成,是公司最高决策机构,按照双方持股比例,天津城投委派3名董事,指定其中1名为董事长;华润置地委派2名董事。
混改后,城投置地治理结构调整如下:
表4-4 混改后公司董监高构成

混改后由华润置地派出有经验的管理人员,作为总经理,负责组织整体性的经营管理,强化计划管理,推动业务经营导向,提升管理运营水平。此外,城投集团多次面向高校、社会面招聘,吸纳专业人才,打造高素质的人员队伍,充分发挥市场机制在人才资源配置中的基础性作用。
