
绿地假日酒店校区,原来巨石达阵的场地,一家羽毛球馆正在装修。来源:青年报·青春上海
近日,有家长爆料,橄榄球培训机构“巨石达阵”上海两家门店关闭,三十多位学员几十万欠款久拖未退。另有家长表示,在场地方要求上海巨石达阵补齐合同差额否则将关闭场地的情况下,上海巨石达阵却仍在招生。
上海巨石达阵表示,因场地运营方上海泉衍体育运营管理有限公司(以下简称“泉衍公司”)未能履行合同义务,停止支付相关费用于法有据。
就部分家长退款事宜,巨石达阵北京总部表示,运营正在跟家长们沟通,会考虑调配现金,但尚未有时间周期。巨石达阵透露,目前两校区近九成学员已转校就学,在上海的其他六个校区处于正常经营状态。
据悉,巨石达阵成立于2012年,采用中英双语教授美式橄榄球,为3-12岁不同年龄段孩子提供8种课程,目前已覆盖北、上、广、深、杭等全国14个城市。目前已获两轮融资,最新A+轮千万融资由华谊兄弟体育于2017年领投。
门店关闭学员要到十公里外上课,家长称关闭前仍在继续招生
张先生的孩子在上海巨石达阵绿地假日酒店校区学习橄榄球课程,今年8月底,张先生补交了差额,为孩子购买了无限练会员,1年16800元,相比之前半年9800元的课(每周上两次,每次40分钟)看起来更划算,“只要有排班都能去上”。
不曾想,10月9日,校区教练向其发微信称由于场地出现消防问题,课程需暂停。也是当天,场地运营方泉衍公司对于场地被关原因,也向巨石达阵上海地区运营主体上海恒磊文化发展有限公司(以下简称“恒磊公司”,该公司系北京巨石达阵文化发展有限公司控股)及家长发函称,系恒磊公司拖欠其场地费用。

巨石达阵CEO发布致家长信
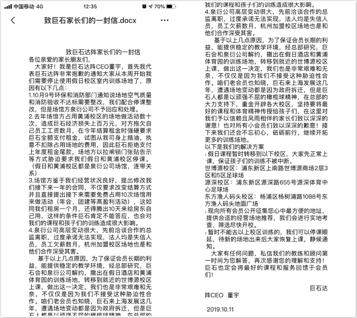
10月11日,校区教练将署名为巨石达阵CEO董宇的《致巨石家长的一封信》发给家长们,信中透露因与泉衍公司不履行相关责任,在结算租金时存在纠纷,因此巨石方面拒绝支付租金尾款,但场地方以拉闸锁门张贴告示等方式要求假日和黄浦校区停课,经多重因素考量,决定和泉衍公司解约,两个校区的学员将就近转移到世博源校区上课。
张先生表示,原先让孩子报绿地假日酒店校区就是考虑到它是室内场地,且离家近。而世博源校区远在十公里外,这样的安排让他无法接受。他向校区申请了退款,但因为校区负责人失联,对接的教练称退款要走流程,不能确定何时能够退款。无奈之下,张先生便和其他学员家长找到上海巨石达阵黄浦校区,发现办公室也正在搬家。

恒磊公司发布声明提供三种解决方案
此后不久,恒磊公司运营管理总监徐女士出面收集学员们的合同,但并未给出具体的退款方案。11月6日,恒磊公司发布声明,称可以提供给学员三种解决方案,包括转到其他训练中心预约训练、转让会籍时限、冻结会籍时限。但对部分会员的退费诉求,在正式解决方案确定之前,暂无法开通余额全额退费的通道。
让家长们感到愤怒的是,在明知要关店的情况下,校区还在向家长们兜售无限卡。一位家长接受青年报采访时表示,校区负责人告知自己该校区的年卡,在十一节前可优惠1千元,节后将涨价,其便于9月28日花费9300元为孩子办了该校区一年的会员卡。
而事实上,据家长提供的一份落款时间为9月25日、由泉衍发给恒磊公司的通知中显示,若逾期未补齐差额,泉衍将收回场地使用权。该家长表示,此前也没有销售人员告知场地可能会停用的情况。
张先生表示,关闭的两个校区的学员家长已建立维权群,目前人数达到七八十人,其中,绿地假日酒店校区大概有40位,欲退款人员达到在四五十人左右,初步统计退费金额在五十万左右。一位只上了两个月课程的家长告诉芥末堆,在申请退款后,“上海这边的公司说交给北京总部处理,北京总部说这是上海公司负责的,不受理,互相踢皮球”。张先生透露,他们也专门写了《催款函》到恒磊公司和北京总部,但未收到回复。
涉事公司各执一词,家长称纠纷无关退费
为何校区会突然关门,董宇在信中列举了数点和泉衍公司之间的矛盾,其中透露10月9号环保和消防部门通知说场地空气质量和消防验收不达标需要整改,他们配合停课整改,但是泉衍公司不予回应和处理。
董宇称,去年场馆方占用黄浦校区的场地做活动数十次,造成巨石经济损失上百万元,在今年结算租金时则要求巨石全额支付租金,执意不扣除占用场地的费用;同时,提出修改接下来一年合同,要求改变结算方式并且提出需要免费占用10次场馆用来做活动(年会、团建等高盈利活动)。最后还提及泉衍高层变动大,过度承诺无法实现、员工被欠薪数月等问题。
巨石达阵联合创始人李克表示,对方允诺了要给场地做升级但迟未见动作,公司还因此垫付了一部分钱,另外,在巨石达阵授课期间,一些向泉衍*债讨**的人上门扰乱了校区秩序。恒磊公司在告示中提出,因为泉衍在合同履行过程中存在多项违约行为,暂停支付相关款项有其法律依据。
李克表示,恒磊公司和泉衍公司是合作经营的模式,由泉衍负责出场地,巨石达阵提供师资授课,泉衍的收益为保底费用+分成提点。上述恒磊公司徐女士曾对青年报表示,上述模式非独立运营和收费的模式,不能全部由其公司赔偿。
在退费方面,恒磊公司称正在与泉衍就相关纠纷积极沟通寻求。李克表示,目前双方仍未协商出结果。不过,有家长表示,合同是同恒磊公司签订的,两个公司之间的纠纷与他们无关。

家长提供的与恒磊公司签订的合同
但上述说法遭到泉衍公司的书面反驳,其在致客户说明函中表示,泉衍作为上海世博黄埔体育园、上海绿地假日酒店羽毛球场、上海虹口足球场北球场的合法运营方,并将上述场地部分面积使用权出租给恒磊公司。
泉衍公司表示,双方的合作模式是保底分成,付款周期均为一年,三个合同一年的保底合作费用总计约为270万,但截至2019年10月1日,巨石达阵经多次催告,非但未支付相应合同应付费用,还以各种理由推脱,要挟降低合作费用,减少已使用的合作费用,增加各种合作要求。
泉衍公司认为,上述三个场地均属于正常经营,不存在任何不安定因素。将通过法律手段追究巨石达阵的合同违约责任及造成的负面影响的赔偿责任。不过,芥末堆多次拨打泉衍公司工商登记电话均未能接通。曾与巨石达阵有过合作的黄浦体育园的负责人张先生告诉青年报称,泉衍公司已经提起了诉讼。

泉衍公司发布的回应
合作模式失败,会调配现金退费但尚无时间表
李克表示,关门的两个校区共有数百学员,目前已有九成进行转校,并已正常上课。对张先生表示现有四五十个申请退款人数,他认为有点夸大,但对具体数字他需要通过CRM查看沟通进度。不过,据家长提供的一份退款登记表显示,已有36个家长有退款需求,“数量还在增加,有些还没登记上来”。

对于为何明知校区将关闭还继续招生的情况,李克向客户道歉。并表示每周都有新报名的学员,和场地方沟通到最后关门,“刚好发生在周中,学员家长正好赶上这个时候,并不是说场地不行了还继续招生,我们就没想从这场地出来”。
恒磊公司在告示中提出,强烈要求与真正的地主方进行签约,以排除后续泉衍倒闭的经营风险。从2016年,巨石达阵进入上海后,除两家关闭后,还有6家在正常经营,而这6家均采取场地直租的方式。
李克向芥末堆表示,之所以考虑和泉衍公司合作,主要考虑到泉衍在全国聚集众多线下场馆资源,合作可以降低成本。但他觉得这种合作的可控性相对较弱,“他会认为分他分的少了,我认为你要的太多了”。
对于家长们认为上述两家公司的合同纠纷与其无关,应及早开始退费的情况。李克表示,公司的运营正在跟家长们沟通,“会调配现金,尽量让自己能够安全一点”,需要学员家长给他们一点时间。
此前,恒磊公司运营管理总监徐女士于上周对青年报表示,巨石方面目前仍在与泉衍公司交涉。至于是追讨之后再返还大家钱款,或是从总部调资金来解决,将在接下来的一两周内公布最新的方案,但无法透露具体时间。
据了解,巨石达阵成立于2012年,采用中英双语教授美式橄榄球。课程主要面向3-12岁青少年,采用中外教结合的双语教学及美国POP WARNER的教育方式,拥有百余名获得美国USA Football Coach认证的全职橄榄球教练。并成立了FUTURE LEAGUE 联赛,参赛球队从初期的2支球队,发展到目前的5个组别、200多支球队,注册球员3000多人。
官网介绍,其用六年时间发展到数万学员,数十家校区,覆盖北、上、广、深、杭等全国14个城市。据李克透露,上海地区如今共有2千名左右学员,业务处于盈亏平衡状态。
2017年初,凯兴资本领投巨石达阵A轮数千万战略投资,九合创投跟投。年中,巨石达阵加盟部成立,当年年末,华谊兄弟体育领投千万级A+轮投资,开始加快全国扩张步伐,据官网透露到2019年,全国已有176家校区。