
语文作文数学英语物理化学地理生物历史育儿音美道德与法治中学生辅导
语文






参考答案
一、基础知识。(25分)
(一)选择题。(每题2分,共20分)
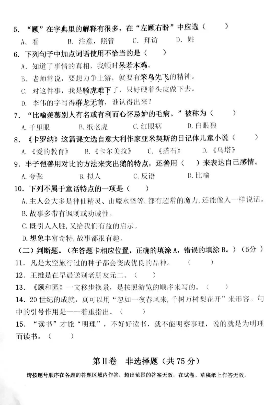
1.B 2.C 3.C 4.D 5.A 6.D 7.C 8.A 9.C 10.B
(二)判断题。(每题1分,共5分)
11.×12. √ 13. √ 14. × 15 .√
二、词语。(12分)
16.看拼音写词语。(10分)
叶柄 逐渐 脾气 堤岸 懒惰 干燥 融洽 程度 教训 贪玩
17. 风和日丽 牛刀小试 兴高采烈 马到成功
三、句子(20分)
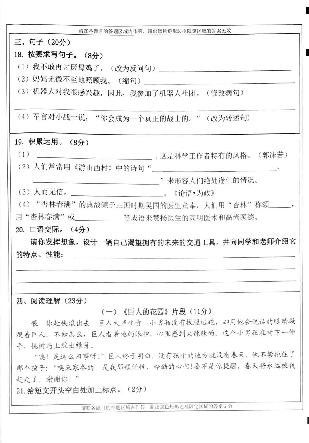
18.按要求写句子。(8分)
(1)难道我还敢再讨厌母鸡吗?
(2)妈妈照顾我。
(3)我对机器人很感兴趣,因此,我参加了机器人社团。
(4)军官对小战士说,他会成为一个真正的战士的。
19. 积累运用。(8分)
(1) 既异想天开,又实事求是
(2)山重水复疑无路 ,柳暗花明又一村
(3)不知其可也
(4)医生,誉满杏林
20.口语交际。(4分)
根据学生答题情况酌情给分。
四、阅读理解(23分)
(一)《巨人的花园》片段(11分)
21.“ ! !”。(2分)
22.大发脾气(生气) 滚 大声叱责(3分)
23.叱责 冷酷 明白(3分)
24.因为他在为自己的自私感到愧疚 他从男孩眼里读到了好东西要一起分享只有这样才能得到快乐。(3分)
(二)课外阅读。(12分)
25. 赞扬 柔嫩 发现 感动 (4分)
26. (2)布莱恩就不会因为他和我们不一样而难过了(2分)
27.“这情景”指的是一群光头男孩来到布莱恩家门口,他们大声叫着布莱恩的名字。
“就在这一刻”指的是一群光头男孩相拥在一起 (2分)
28.一群光头男孩(2分)
29. 根据学生答题情况酌情给分。(2分)
五、快乐作文(20分)
30.评分标准:
一类作文(18——20分) 字迹工整、美观。想象丰富合理,语言简洁活泼,注意主人公的特点,有奇妙、曲折、动人、完整的故事情节。故事的结局,揭示道理。字数不少于300字。
二类作文(15——17分)字迹工整。想象丰富,语言比较流畅,能用完整的句子表达出自己的意思,能用上学过的成语或名句等,文中有修辞手法;能正确运用标点符号,错别字较少。字数 280字以上。
三类作文(12——14分)字迹较工整。有一定想象力,表述基本清楚, 偶有修辞手法,明显的病句不多,标点符号使用情况不好。数不少于250字。
四类作文(9——11分)书写不够认真,基本符合题意,语言基本通顺,标点基本正确。 字数在 200字左右。
五类作文(5——8分)书写不认真,大部分离题,内容空泛,语病、 错别字、用错标点较多,字数在 150左右。
六类作文(0——4分)字迹潦草识别困难。没有中心或完全离题,语言很不流畅,内容很不具体,层次混乱,不成文。
说明:如果只写了题目且符合要求的, 给 2分;能够写出三句话以上或一段话给 5分。 没有题目统一扣1分。
数学






参考答案
一、选择题。
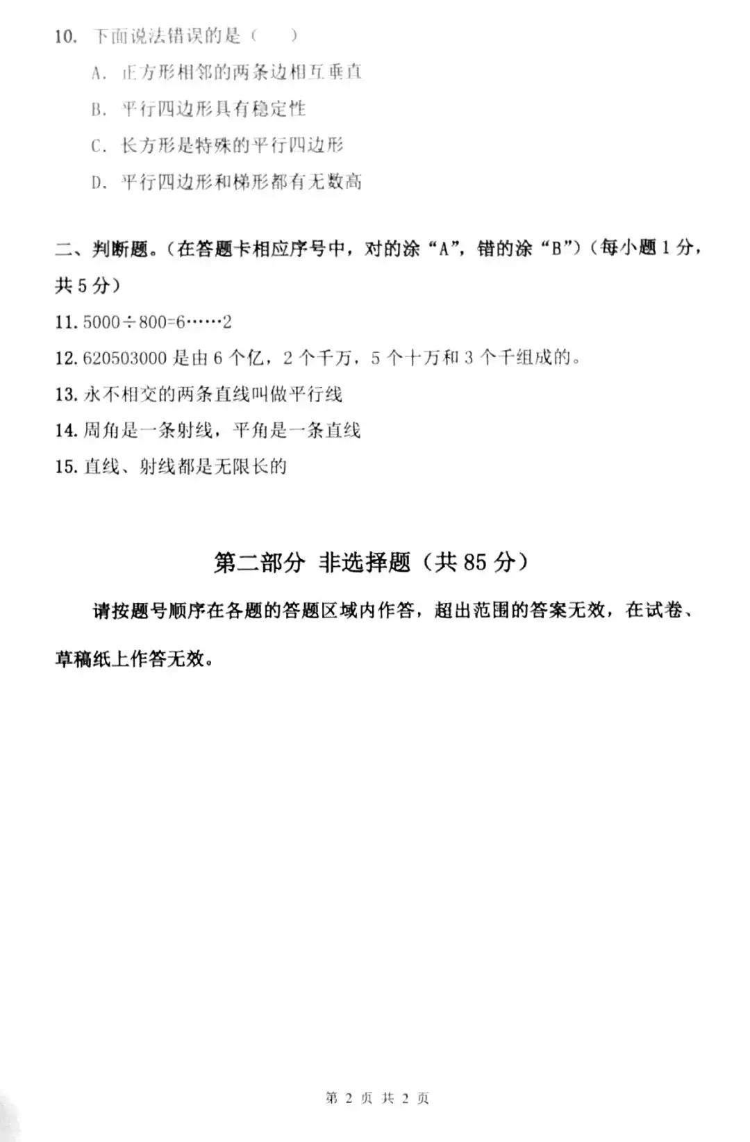
1.AB 2.D 3.C 4.C 5.D 6.C 7.C 8.C 9.D 10.B
二、判断题。
11、× 12.√ 13.× 14.× 15.√
三、填空题
16、(两)(一)(没有)
17、(3500)(35)
18、(30502000)
19、(5)(9)
20、(223)(197)
21、﹥ ﹤ ﹦ ﹤
22、(43°)(120°)(钝)
23、(4)(4)(5)
24、(30)(388)
四、计算
25、6400 10000 3 80
9 24200 10500 5
26、=14256 =29652
=5......45 =6.....28
五、操作题
27、
28、(1)

(2)、(5)
(3)、(足球)
(4)、(乒乓球)(跳绳)
六、解决问题
29、135 ÷ 3 = 45 (元)
45 × 12 = 540 (元)
答:平均每个月交水费45元,一年需交水费540元。
30、150 × 8 = 120 (千米)
120 ÷ 2 = 60 (千米)
答:A地到B地有 120千米,汽车平均每小时行 60 千米。
31、(1000-50)÷25 = 38 (元)
32、(3065-36×65)÷25 = 29(元)
图文来自网络,版权归原作者,如有不妥,告知即删
