Hi,大家好,上期我们大概认识了电压的概念,也稍微形象地认识了电流和电阻,那今天就更深入、更具体地了解一下相关的简单公式和理论,懂得了这些你就可以去开搞一些简单的电路了。
在此之前先认识一下电压,电流,电阻在具体电路图中的符号,图形表示方法。
(1)电阻:所谓电阻,电阻,见名知义,就是对电流通过有阻碍的作用的物质,阻值越大对电流的阻碍作用就越明显,通过的电流就越小,上期也有提到说就相当于水管或阀门。而在电路中,导线、电池也有电阻但我们一般是忽略不计的,我们一般就把电阻作为特定的元器件来运用,所以它是可观的,电阻的实物如下图所示。

“各种电阻实物示意图”
可以看到,电阻的种类非常多,但是一般可分为阻值不会有太大变化的一般电阻(理想是恒定的)和阻值因受到其他因素影响而改变的特殊电阻。比如说热敏电阻,会受到温度的影响,其阻值会变化。还有其他的光敏电阻、压敏电阻等等其阻值都是可大可小,可粗可细,啊呸!这里就不细说,以后会有个专题来讲解电阻的实物类型和运用。元器件实物是我们必须要接触的,因为我曾听说有个电子专业的硕士居然不认识电容,真是滑天下之大稽。看完了电阻的实物,我们就来认识电阻的符号和图形符号表示。
电阻:用符号R来表示,阻值单位为欧姆,而其图形符号一般如下图所示,是不是和实物很像呢?(可变电阻的符号和图形符号先不讲解)

“一般电阻的图形符号表示”
认识了电阻,就可以认识其阻值计算公式了,其相关公式如下:

(1)电阻串联阻值计算公式, (2)电阻并联阻值计算公式
电阻阻值计算公式可以总结为:“串联电阻的总阻值等于各电阻阻值之和,并联电阻总阻值等于各电阻倒数之和的倒数”。 认识了电阻便好理解电压和电流了。
电压:用符号u来表示,其单位为V(伏特),电压可分为直流电压,和交流电压,大小和方向都不随时间变化的电压为直流电压,而我们在这里所说的电压都为直流电压。
电流:用符号i来表示,其单位是A(安培),电流可分为直流电流,和交流电流,大小和方向都不随时间变化的电流为直流电流,而我们在这里所说的电流都为直流电流。电压、电流在图中的表示以及电压、电流如下图

由图可以看到电阻R两端的电压可由u表示,两端的+、-号则标出的电压的方向。而流经电阻的电流也可在旁标个i表示,箭头方向则表示电流的方向,值得注意的是电压和电流的方向都是假定的,若算出实际值为负数,则实际方向与假定方向相反。电压、电流、电阻三者之间的关系式为:U=IR。
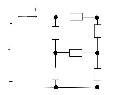
有了以上的基础,就可以去了解基尔霍夫定律了,在了解基尔霍夫定律之前让我们先来认识在电路中的几个概念。
支路:电路中每个二端元件(就是两只管脚的元件)都称为一个支路。如下图所示该电路有7个支路,可知二端元件包或了像电池这样的元件。
节点:电路中支路的相交点称为节点。如下图所示,电路中有6个节点。
回路:电路中由支路构成的闭合路径为回路,如下图所示,电路中有5个回路

如对于以上概念若有疑问请查阅相关书籍或资料,这里不详细解答。如知道了以上概念就可以理解基尔霍夫定律了。
基尔霍夫电流定律:任一时刻流进节点的电流之和等于流出节点的电流之和,如下图左所示,有:i1+i3=i2+i4。
基尔霍夫电压定律:任一时刻,任一回路的所有支路电压代数和为零,如下图右所示,有:U1=U2+U3。

了解了以上的定理和公式,那就可以开始设计人生第一个电路了,为了使其具有实用性,我们来设计一个LED灯发光电路(嫌太简单太水吗,但任何事情都是从简单的开始的,想站得高,就得脚踏实地)。在开始之前,我们来初步了解以下发光二极管灯珠吧。

“各类发光二极管”
发光二极管,简称LED,外形主要分为直插类和贴片类,颜色丰富多彩,多用在广告牌,各类灯饰和照明中,发光原理就不说了,反正在正确的条件下能够发光,其符号图如下:

“LED构造及图形符号”
可见发光二极管是有极性的,也就是说使用时其正极要接电源的正极,其负极要接电源的负极才能发光,不能接反。对于直插二极管来说管脚较长的为正极,也可观察里面的构造分辨极性如上图左,正极那部分是比较小的。
使用时除了极性要求外,还要在其极限参数范围内使用,比如正反向电压范围,最大允许通过电流等等,否则就会有被烧坏和击穿的可能,了解元器件的参数是使用所有元器件之前不可逾越的一步。
除了以上的参数外,发光二极管还有个重要的特性,压降:正常发光时,元件两端的电压。它是固定不变的,而不同颜色的LED压降有加大差异,电源电压要大于其压降才能发光。

“LED一般工作压降和电流参数”
下面我们就选取直插红光LED来设计一个简单的电路吧,假设其压降为2.2V,工作电流为20mA,用仿真软件Protues设计的电路如下图所示。

“LED并联驱动电路"
要使上面的电路图正常工作,我们主要是确定限流电阻的大小,依据上面所学的公式定理,就可以计算出所用电阻阻值的大小了。
依据基尔霍夫电压定律有:U=U1+U2,U1=IR1,知U1=5V,U2=2.2V,I=20mA,则R1=(U1-U2)/I=140欧姆。我们在添加了电流表和电压表来验证仿真结果,可以看到结果和计算得几乎一样。激动吧,通过计算,我们就设计出来了第一个电路,不做无头苍蝇。

“仿真中的电路”
今天的内容就到这了如有错漏,请大家多多包涵和指出。
有趣不过知识,好玩不过电子,极趣电子, 咱们下期见。