前言
跑步到如今已有四年多,有记录的跑步四千多公里,从一开始的断断续续跑,到现在已经连续130周跑步。从当初的小白到现在也是跑过几场马拉松的人,我不算狂热的跑步发烧友,顶多算个普通跑步爱好者吧。今天想就跑步这个话题,来和大家分享一下关于跑步一些个人看法和经验。
PS:纯属个人经验分享,碎碎念较多,装备分享在后面,可以收藏再慢慢研究。
关于跑步的碎碎念
我为什么要跑步?
熟悉我的人可能会知道,我是先开始户外运动,然后才开始的跑步。最初的原动力我已经想不起来了,只是单纯的喜好汗流浃背的感觉,从悦跑圈的记录来看,最开始的跑步距离其实也就是一公里多每次开始的。
从一公里到五公里,再到十公里,其实没有花费太长的时间。人真的是很奇怪的动物,读书时期我一直都是体育成绩很差的一类人。谁曾想在若干年后,我竟然自发的喜好上了运动,而且逐渐成为朋友们身边的所谓运动达人。
随着跑步的深入,我逐渐体会到跑步带来的好处:
①. 开始跑步后爬楼梯不喘了,感冒的频率明显降低。
②. 明明不胖但是腹部总有赘肉,那个游泳圈不知不觉的消失了。
③. 冬日里睡觉晚上被窝半天不暖和的问题也自然而然的解决了,我成了媳妇最喜欢的暖床热得快。
④. 平时上班无精打采的我,变得精神饱满,人也积极了许多。
⑤. 我开始关注专业的跑步公众号,找寻资料推荐身边的朋友们一起加入运动。
诸多好处,可以写出来一箩筐。最大的好处其实是:我把跑步变成了一种习惯,让自己开始坚持运动,把运动当成了生命中的一部分。
跑步的时候我在想什么?
日本著名作家村上春树写了一本书:当我谈跑步时我谈些什么。可能许多人都看过,然而我没有。
我跑步的时候在想什么?
专注于自己的脚下,步频,步幅的控制、姿势的保持、呼吸的控制,这些都是在我认真跑步的时候在想的东西。只有专注的做一件事情,你才能做得更好,更容易获得提升。
偶尔走神了,那就是天马行空随心所欲的想事情了。一直觉得:跑步的时候是自己和自己最好的对话时机。
你适合跑步吗?
不知道从什么时候开始,人们就把跑步当做减肥最好的运动。然而这个观点其实是不正确的,跑步并不是谁都可以,并不是谁都适合,而且不一定可以帮你减肥。为什么?从我的认知来说道说道。
许多大体重的人想减肥,直接就开始了跑步,也没有做够防范措施,甚至连专业的跑鞋都没有一双就开始跑。事实上,体重过大可能不太适合跑步,因为跑步运动过程中,膝盖需要承担多倍于体重的压力,不经常锻炼的人肌肉力量不足,很容易造成运动损伤。体重过大的人,个人建议从快走开始减肥,等体重降下来一些,体能状况好一些之后再开始跑步。
跑步为什么不一定可以帮你减肥?迈开腿,管住嘴,后面这句话其实最重要。如果管不住嘴,晚上下班跑步路过烧烤摊再来一顿烧烤,跑步五公里大约消耗三百多千焦卡路里,这顿烧烤补回来双倍都不止了,这样减肥会有效果吗?如果管不住嘴,跑完步可乐、雪碧高糖的碳酸饮料照喝不误,热量的摄入大大超过身体的消耗,那估计跑步可以帮助你增肥。
跑步需要注意些什么?
跑前热身、跑后拉伸是最基本的常识,我一般采取动态热身和静态拉伸,运动时间越久,需要的拉伸时间越久。热身和拉伸一定要做,能够很好的帮你避免运动伤害。
新手跑者很容易患上盲目追求速度的毛病,从而给自己带来不必要的伤害。个人觉得新手应该更加关注跑步的姿态、动作的标准度、以及核心力量方面的训练,这些才是提速的基础。
在这里我要墙裂推荐一个公众号:慧跑。关于跑步运动的干货,这个公众号里面是应有尽有。
跑步装备推荐
这些年来,说没有剁手跑步装备那肯定是骗人的。关于跑步的段子很多,下面这个应该是最经典。
一个朋友,吸毒,戒了几次都失败了。去年看朋友玩跑马拉松,也玩起来了,整天研究装备,买衣服,跑鞋,手表,背包,补给…隔几天就跑一次马拉松还到处参加比赛,从港百到TNF,据说今年还要去UTMB。为了攒钱买装备,他甚至偷偷把毒瘾戒了。 现在他家人天天劝他把马拉松戒掉,让他重新吸毒。
段子归段子,该花的银子还是要花的,装备投入必不可少。这几年来,我在诸多跑友的指点下入坑跳坑,也累积了一些经验。接下来就我的个人经验针对跑步装备做个分享吧!
跑鞋
在刚刚开始跑步的时候听身边的老司机推荐了亚瑟士,所谓“跑鞋之王”,后来才明白这个称号其实是国人给的,我只能默默的流下被忽悠的眼泪。这几年来,主要使用过的跑鞋都记录在悦跑圈APP里。

GT2000-3和Kayano 23都花了五百多块钱,分别购于美帝Outlet和网易考拉海购。说实话,这两双跑鞋我没有太多的感觉如何优秀,反倒是觉得鞋子跑到后面感觉偏重了。后来查阅相关资料和其他跑友的评价,果然是大体重跑者才比较适合的跑鞋。
如果你确实是体重比较大,然后又很喜欢跑步,希望对膝盖伤害少一些,你可以考虑入手Kayano和GT系列的跑鞋。
耐克的飞马34和35是这两年我的主要战靴,整体来说这两双跑鞋给我的感觉是性价比很高,甚至可以说是超值。因为我入手的时间基本上是清仓处理的时候,价格都在¥320左右。飞马34和35被人诟病最多的压脚背问题,对于我这个正常足弓而且不怎么喜欢系紧鞋带的人来说,似乎不算什么问题。包裹舒适,透气性飞马35要更好一些,而且也比带Gel凝胶的亚瑟士GT和K系列的鞋子相对要轻便一些,更加适合我这样比较瘦的跑者。
现在耐克飞马已经出到37代了,待到飞马35跑够里程,我应该还是会去工厂店收一双好价的飞马36或者飞马37吧。
经历过亚瑟士的跳坑,我开始明白,跑鞋就是个消耗品。作为普通跑者,与其追求跑鞋的价格,不如多花时间训练自己的步频和核心力量,因为最好的装备是自己的身体。
索康尼胜利5是众测得的跑鞋,作为旗舰顶级缓震款,这又是一双适合体重偏大跑者的跑鞋。胜利5给我最大的感受就是宽,舒适,透气性一流。相比跑步,我更喜欢穿它通勤。
索康尼被国人誉为跑鞋中的劳斯莱斯,这个品牌确实历史悠久,至于有没有传说中的那么厉害就见仁见智了。他们家的Kivara和Freedom系列是我想要入手的款式,前后4mm的落差,单只233g的重量,对于想要尝试轻量化跑鞋和前脚掌先着地跑法的跑者来说是个不错的选择。
关于跑鞋,我入手的不算多,家里的条件也不允许我过度花费。在此期间也穿过New Balance和Skechers,个人觉得New Balance的跑鞋值得一试,但是国内溢价偏高。
总结下来感受就是:不要轻信别人推荐你的品牌或者款式,适合自己的才是最好的,你跑得不够快不是鞋不够好,可能是你练得还不够勤。
运动手表
除了跑鞋,跑者们关注得比较多的估计就是跑步手表了。那么你是否需要一个跑步手表呢?答案是不一定。
如果你是一个刚开始跑步的初学者,只是需要一个设备来帮助记录一下配速,查看一下时间,把控一下心率,那么一个运动手环差不多可以满足你的全部需求。比如说才刚刚上市的小米手环5,心率监测、多种运动模式、NFC版本还自带支付功能,全面又能打。
那么什么样的人需要一枚运动手表?如果你觉得手表的这些功能不足以满足你的需求,那么你可以考虑运动手表了。说到运动手表估计大多数人脑子里挑出来两个品牌:颂拓和佳明。一个芬兰国宝级品牌,专业户外手表品牌,另外一个在国内跑友圈有着相当的积累。
我是小米手环用户开始的,后来跑友赠送了Apple Watch一代和二代。苹果手表可以算做运动手表?抛开续航来说,其实苹果手表真的够用了,只要你能够每天按时给它充满电。交互方式和UI设计等使用体验要比其他手表都要强许多,如果你只是偶尔运动运动,不排除每天一充或者两天一充,个人觉得苹果手表也是值得考虑的选项。
颂拓5是我入手的第一枚专业运动手表,硬朗的外形显得逼格满满。

续航时间一周左右,支持多种运动模式,这些是优点,但是个人觉得一周的续航能力完全达不到我的期望值。
佳明245是我后面看上的一款轻量化运动手表,看了其他大佬的测评之后种草。
后来详细了解之后,发现续航时间也仅有一周左右,那么相较于之前上手的颂拓5来说除了轻一点之外没有太多的差别。
在朋友的推荐之下我认识了国产运动手表品牌,Coros高驰。搜星快,记录准确这些基本的我就不说了。比较让我震撼的是续航能力,初次体验Coros APEX是在香港的凤凰径全程徒步。七十公里的线路,三天两晚全程记录,把我彻底折服。
高驰运动科技(深圳)有限公司,简称高驰,COROS(高驰)创立于2014年,汇集运动科学与计算机领域的诸多优秀人才,致力于为专业运动家与冒险家开发智能户外装备。
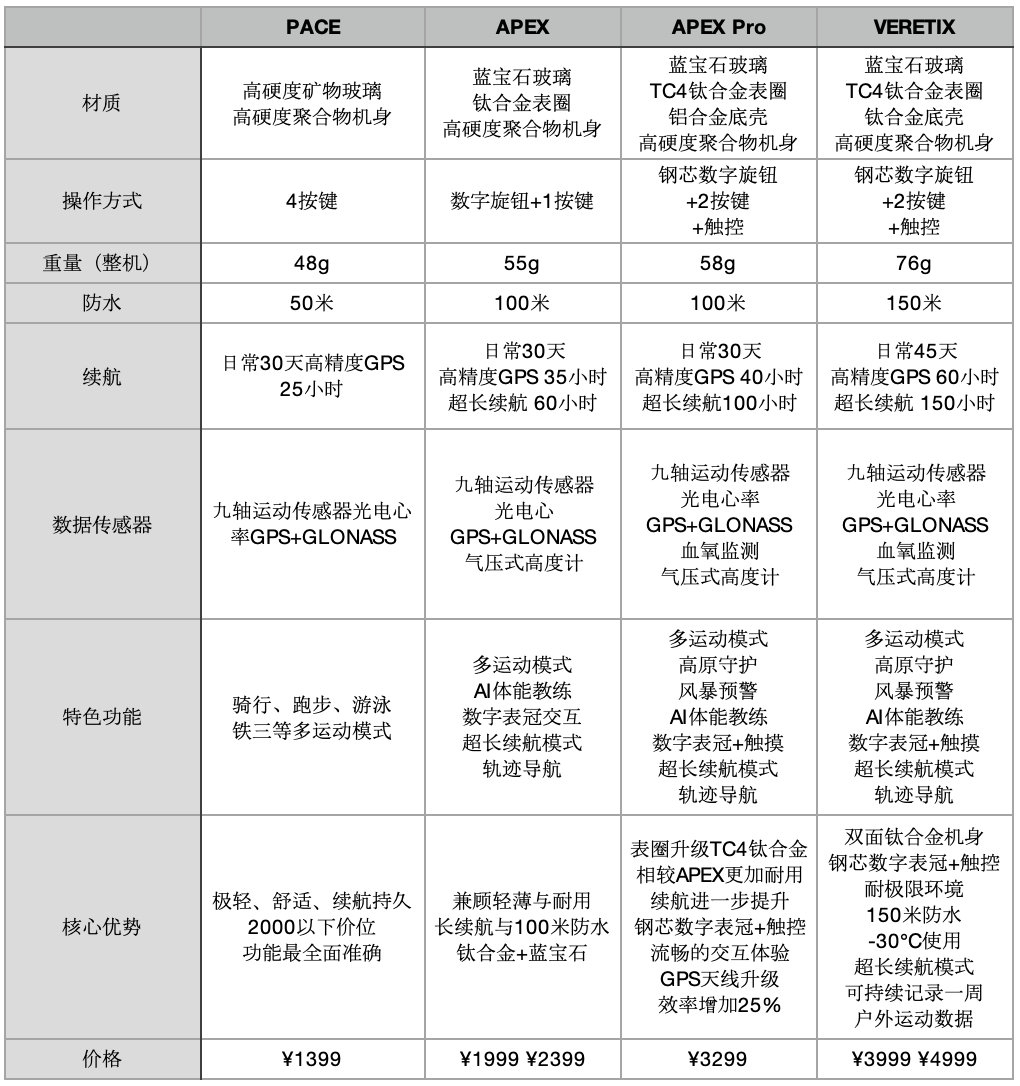
经过五年的沉淀,高驰于2018年至今已经推出四款运动手表:千元级的Pace,性价比较高的APEX,面向越野竞速设计的APEX Pro,以及针对极端户外环境的VERTIX。
Pace是Coros打造的千元级高性价比产品,长达30天的日常待机时间,在高精度GPS模式下可以使用25小时,不足50g的整机重量都是这款手表的优点。当然,1399的价格更是让它在诸多国外知名户外手表品牌中脱颖而出,相对佳明、颂拓等品牌的入门款来说,Pace具有相当大的竞争实力。

Pace旧款已经下架,据说新款的Pace 2马上就要上架了,有兴趣的童鞋们可以关注一下。
APEX是Coros发布的第二款运动手表,蓝宝石玻璃的表盘,钛合金的表圈再搭配上高硬度聚合物的机身,轻薄的表体和仅仅55g的重量,100米防水,APEX从配置和外形上来说就很讨喜。

数字表冠的设计让我上手之后一度有用回Apple watch的错觉,虽然实现的功能不一样,但是旋钮的交互方式确实比按键一次次反复按压方便得许多。高精度GPS模式下续航达到35小时,完全满足进阶跑者的越野跑需求。APEX一发布就成为众多跑友争相购买的热门产品。

APEX Pro针对的是现在国内越来越火热的越野跑人群,双面钛合金机身的加入让APEX Pro更具耐用性,拥有更强大的抗摔能力。

APEX Pro在APEX的基础上增加了触控、血氧检测、高原守护、风暴预警等功能,妥妥的高端户外表属性。
APEX Pro续航也相对有所提升,高精度GPS模式续航达到40小时,省电模式下续航达到100小时,也就是说四天四晚的这种长距离越野比赛APEX Pro完全胜任。

VERTIX于2019年5月上市,光是酷炫的包装就让人能够感觉到这款户外表有多么硬核。蓝宝石玻璃、双面钛合金的表机身,血氧测量、风暴预警、高原守护、3999¥的定价对标的是佳明、颂拓6000¥级的配置。

VERTIX的续航能力达到了日常45天,高精度GPS模式下60小时,省电模式下150小时,可以满足连续一周户外运动数据的记录。在众多跑步达人的测评文内看到对续航的形容词基本上是:“不可思议”、“极为变态”。在同级别产品系数对比中,COROS VERTIX在续航上的优势相当明显,重量也是达到了76g的最轻重量。

VERTIX作为一款定位极端户外环境的手表,150米防水,-30°的使用环境,可以说绝大多数的户外环境都可以满足使用。血氧监测功能的加入也让户外人在高海拔地区可以获得更多的数据支持,对身体状态进行相对更准确的判断。

附上一张Coros运动手表全系产品线的对比,提供给有兴趣的朋友们参考。

国货当自强,相信Coros 高驰秉着精益求精的精神,能够将产品越做越好,也让大家看到不一般的中国制造!
跑步短裤
跑步短裤,听起来似乎就是一条裤衩,没啥特别的。实际上对于跑者来说,名堂可多了。五寸的、七寸的、九寸的、带内胆的、带压缩裤功能的、五分压缩裤、七分压缩裤等等,我只是随便一列就说出来这么多种类。
这几年我常穿的跑步短裤屈指可数,两条New Balance,一条阿迪足球裤,一条Terrama压缩裤,一条刚入手不久的耐克跑步短裤。
跑步短裤是否需要带内胆,这个真的完全看个人习惯和跑步时候的舒适度,以不磨裆为原则怎么舒适怎么来。至于压缩裤,可能是我跑得太慢,个人觉得用处不太大,穿了几次之后就没有用过了。
新上手的耐克跑步短裤感觉还是蛮不错的,面料舒服,速干透气。618期间到手106,价格不算贵。

另外,UTO也是一个值得关注的国产品牌,产品性价比相当不错。
跑步短袖
速干T恤是我跑步装备中最大的消耗品了,品牌从UA穿到NB,从迪卡侬到特步,最后参加比赛越来越多就直接穿马拉松参赛服训练用了。
速干T恤穿下来,到最后更喜欢穿背心出门训练,因为这样不会被晒成黑白臂。之前体验过迪卡侬19.9的背心,透气性还行,但是上身效果一般,穿了一段时间就丢了。耐克的DRI-FIT穿起来一直都不错,有需要的童鞋可以试试看。
后来一度想买UA的,可是又嫌贵,好在去年广马得到了传说中的阿迪参赛背心,款式和舒适度都不错,现在成了我的主力训练上衣。

关于速干衣,以自己喜好和舒适度最重要,说白了跑到后面都是一身水,而且一般跑完步就回家洗澡换衣服了。所以个人对面料和品牌要求倒没有那么高。
前几天看到的UTO江山如画系列背心,真心好看。
至于压缩衣,个人也不太喜欢紧绷的感觉,买过一件UA的之后没多久就闲置了。说到压缩衣,个人觉得UA的美队系列还是很好看的,深圳的爱跑英雄跑团的战衣就是这款。
空顶帽/导汗带
空顶帽和导汗带这种小配件我使用得比较晚,但是这些也都是用过之后就再也放不下的好装备。夏日炎炎,阳光直射强度很大,一顶舒服的空顶帽可以遮挡脸部位置,别的不说眼睛会要舒服一些。
作为铁杆O粉的我,第一时间入手了Osprey的这款空顶帽,并且在后面的许多比赛和训练中都戴着它。排汗导汗功能都很不错,而且重量很轻。


此款空顶帽为爱燃烧打造,Osprey定制款已经停产,有兴趣的可以入手爱燃烧同款,只是颜色不一样。
夜跑的时候无需遮阳,那么可以选择导汗带,我的导汗带是从Fenix头灯上拆下来的头灯带。头灯带长度可调节,佩戴舒适,自带反光标识,安全可靠。

当然,更多跑友用的是硅胶导汗带。个人觉得这个就没必要太追求品牌,选择一条自己喜欢的性价比高的产品即可。比如说,挪客的这种自带魔术贴可调节长度,双层导汗槽的产品。

蓝牙耳机
许多喜欢跑步的童鞋都喜欢戴着耳机听着音乐锻炼,踏着鼓点和节奏似乎会更加热血沸腾。在初学跑步的时候我就入手了Bose Soundsports Wireless蓝牙耳机,配合180鼓点频率的音乐确实对我的步频提升有很大的帮助。
这款蓝牙耳机入手好价大约在600左右,毕竟已经是四年前的产品。而且耳机周边的橡胶套在使用一年之后会开始慢慢出现脱落的现象,身边好几位朋友都发生过这种现象,说明不是偶然问题。
这款耳机支持蓝牙和NFC快速连接手机,而且自带语音提示功能,相较市面上的蓝牙耳机来说连接要更迅速。从佩戴舒适度来说,Bose的鲨鱼鳍体验确实没话说,长时间佩戴也不会觉得不适。如果喜欢TWS款式的,也可以选择Bose Soundsports Free。
当我的Bose Soundsports Wireless进入战损状态的时候,我开始适应不戴耳机跑步。听自己的脚步声,听绿道上的鸟叫声,更加关注自己的呼吸和节奏,感觉跑步更舒服一些。
其他附件
至于跑步腰包、臂包用来携带手机的配件,个人更喜欢跑步腰包,使用下来腰带越细的体验越好。不易松动,全场马拉松跑下来,基本不需要调节和关注腰包。跑步后期,除了比赛携带手机,我大概几年前就开始不用腰包了。

总结
身体才是革命的本钱,只有增强自身免疫力才能拥有更健康的体魄来面对生活和工作的压力。建议大家在闲暇时间,别忘了多花一些时间运动身体,让自己保持一颗年轻的心。
运动是一件让人快乐的事情,购买装备的目的只是为了让运动更加舒服,大家可以根据自己需求量力而为。总而言之,合适自己的才是最好的!