1.1省级产业园分类体系
1.1.1分类一:六类24个省级产业园(2016年)
2016年5月13日,省委书记刘赐贵在省委七届四次全会上指出着力抓好十二个重点产业、六类24个省级重点产业园区建设。
海南省生产型产业主要布局在国家重点开发区域,具体落在省级重点产业园区。省级重点产业园区是海南未来主导产业发展的重要空间载体, 按照“宜细不宜粗,宜精不宜多,宜实不宜泛”的原则,根据产业发展规划、资源和区位条件、结合建设现状。
对于限制市县发展的产业,在省级相应的重点园区实施“飞地”政策。鼓励各市 县、开发区因区位不同、资源环境制约、规划限制或产业配套等原因不能在本区域实施的项目(比如位于核心生态区的工业项目),落户到其他省级园区建设,通过制定飞出地、飞入地利益分享和投入分担的相关政策,既保护核心区的生态环境,又解决当地的经济发展,实现各市县、各地区资源共享、优势互补、共赢发展。
24个省级产业园,海口6个,占25%;三亚6个,占25%;澄迈3个,占12.5%;陵水3个,占12.5%;琼海1个,占4.2%;儋州1个,占4.2%;洋浦1个,占4.2%;三沙1个,占4.2%;东方1个,占4.2%;琼中1个,占4.2%。

表1 海南省省级产业园位置和数量关系

表1 海南省省级产业园位置和数量关系

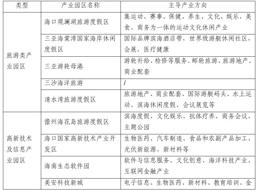
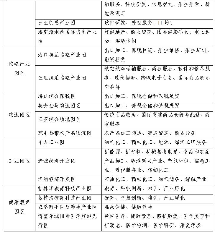
表2 省级产业园产业类型

表2 省级产业园产业类型
1.1.2分类二:11个重点产业园(2020年)
2020年海南省人大对自贸港重点园区进行充分授权,确定了11个重点园区作为自由贸易港政策的主要承接地和先行先试的“孵化器”。
11个重点园区包括:包括洋浦经济开发区(含东方临港产业园、临高金牌港开发区)、博鳌乐城国际医疗旅游先行区、海口江东新区、海口国家高新技术产业开发区(含观澜湖旅游园区)、海口综合保税区、三亚崖州湾科技城、三亚中央商务区、文昌国际航天城、陵水黎安国际教育创新试验区、海南生态软件园。

表3 产业园区数量和分布
1.2省级产业园基本信息
1.2.1海口市园区
(1)海口国家高新技术产业开发区
海口国家高新技术产业开发区成立于1991年,是海南省目前唯一的国家级高新区,是我国面向东南亚的高新技术产业门户、海南推进新型工业化的核心引擎、海口市重要的经济增长极,更是 “21世纪海上丝绸之路”的重要产业支点园区。
园区总体规划面积85.42平方公里,按照美安生态科技新城(39.34平方公里)、海口观澜湖旅游园区(26.03平方公里)、药谷工业园(6.52平方公里)、狮子岭工业园(5.82平方公里)、云龙产业园(3.35平方公里)、海马工业园(1.85平方公里)、海口西海岸区域(2.51平方公里)“一区七园”的布局规划建设,重点发展生命健康、低碳制造业、高新技术等产业。
高新区共有入园企业2000家,品牌企业有观澜湖、九州通、齐鲁制药、先声药业、葫芦娃、赛诺科技、立昇净水、巴萨足球俱乐部等,高新技术企业78家(约占全省25%),设有国家级、省级、市级重点实验室、工程技术中心、院士工作站、博士后工作站等各类研发平台
30余个,建有全省最大的创业孵化中心等创业基地,是国家大众创业万众创新示范基地、国家小型微型企业创业创新示范基地、国家中小企业公共服务示范平台、国家首批“双创”升级版项目单位。
2018年,园区内规模以上工业企业有64家,全年园区营业总收入完成336.6亿元,比上年增长10.1%,工业产值和销售产值分别占全市规模以上工业的41.5%和40%。

图1 海口国家高新技术产业开发区位置图
(2)海口综合保税区
海口综合保税区经国务院批准(由原海口保税区转型升级)于2011年3月正式封关运行,是海南开放层次最高、优惠政策最多、功能最齐全、手续最便捷的海关特殊监管区域。
规划面积1.93平方公里,是我国目前开放层次最高、优惠政策最多、功能最齐全、手续最简化的特殊开放区域。具有包括仓储物流、对外贸易、国际采购、分销和配送、国际中转、售后服务、商品展示、研发、加工、制造、口岸作业等9项功能。主要发展国际贸易、保税加工、保税仓储、保税物流、融资租赁和保税服务。
2019年,海口综合保税区多措并举提升经济外向度,成效显著。全年完成营业收入484亿元,同比增长101.7%;税收21.14亿元,同比增长13%;外贸进出口货值92.8亿元,约占全市的三分之一,同比增长134%。新增外资企业48家,同比增长1.3倍;实际利用外资1.86亿美元,创历史新高。

图2 海口综合保税区区位图
(3)桂林洋教育科技产业园区(海口桂林洋经济开发区)
桂林洋教育科技产业园区是海口桂林洋经济开发区的一部分。
海口桂林洋经济开发区规划面积4130公顷,人口有9.6万人,是一个由工业生活区、农业综合区、海滨旅游区、桂林洋高校区组成的综合型经济开发区。
海口桂林洋教育科技产业园区是海南省委省政府确定的六类园区之一,是海南规模最大的大学城,规划总面积约1225公顷,目前拥有大中专院校9所,高等创新人才6.8万人,预计“十三五”末达到约13万人。
2018年,海口桂林洋经济开发区有工业企业17家,其中规模以上工业企业有10家,主要工业产业有食品和水产品加工、医药制造等产业。全年园区内规模以上企业完成工业总产值11.88亿元,增长 0.6%,占全市规模以上工业总产值的2.2%。
开发区2018年实现国内生产总值(GDP)21.7亿元(其中:一产1.83亿元;二产7.16亿元,其中工业3.73亿元;三产12.71亿元),同比增长7.6%
(4)海口美兰临空产业园
海口美兰临空产业园规划总面积5060.0公顷,其中机场用地面积1757.0公顷。用地规模本规划范围内城乡建设用地总面积2240.8公顷。其中,城镇建设用地面积2157.7公顷。人口规模:规划范围内可容纳就业人口约10万人,保留灵山安置点、机场新村、仁定村、下塘村、南排村现状居住人口约2997人。规划总建筑面积1408.9万平方米。
规划范围划分为十二大功能片区: 综合航空枢纽、航空总部区、航空金融区、市场交易区、跨境电商区、自贸服务区、航空维修区、区域物流区、自贸物流区、新兴消费区、休闲旅游区、战略预留区。
预计到2035年地区生产总值达到500亿元左右。
(5)美安生态科技新城
海口美安生态科技新城总用地面积为16.774平方公里,人口规模预计达7万人。美安科技新城区的功能定位为海口市创新产业发展先行区,美岸生态科技新城建设起步区和示范区,集高新技术产业、现代物流、科技研发和生活配套为一体的综合型产业新城。
2018年,美安科技新城有 29 个产业和配 套项目全面动工,至年底有部分投入 使用。完成投资 170 亿元,其中政府投资70亿元、社会投资100亿元。美安生态科技新城已纳入海口国家高新技术产业开发区。
1.2.2洋浦园区
(1)洋浦经济开发区
洋浦经济开发区是1992年3月经国务院批准设立的国家级经济开发区,区内土地一次性出让给外商经营70年,是中国首例由外商成片开发的开发区。
区内面积30平方公里,规划用地120平方公里。洋浦经济开发区依托海南丰富的油气资源、矿产资源及其他资源,凭藉同时享受保税区、经济特区和经济开发区的政策优惠,通过大规模招商、开发和建设,将发展成中国新兴的现代化港口工业区。
在园区体制机制改革中,东方临港产业园、临高金牌港临港产业园先后纳入洋浦经济开发区统一管理,形成三位一体的开发园区新格局。本期一并介绍这三个产业园区。
2018年,洋浦经济开发区全年实现地区生产总值175.4亿元,同比增长-7.8%;2019年,洋浦经济开发区全年实现地区生产总值259亿元,同比增长6.7%。

图3 洋浦经济开发区区位图
1.2.3澄迈园区
(1)海南生态软件园
2007年6月6日,海南省政府与中国电子信息产业集团公司签署战略合作协议,共建海南生态软件园。2008年11月6日,海南生态软件园集团有限公司成立,按照“政府支持,市场化运作”的模式负责园区开发、招商、运营和管理。
海南生态软件园一期规划面积3000亩,二期14.5平方公里。海南生态软件园2009年10月正式开工建设。截止2019年2月,已吸引了腾讯、华为、百度等3698家企业落户。截至2019年12月企业总数4833家。2019年园区税收25.62亿元,同比增长26.38%。按照税收收入占5%生产总值测算,生产总值约为512亿元。
2016年实现生产总值230亿元。

图4 海南生态软件园区位图
(2)海南老城经济开发区
海南老城经济开发区创建于1988年5月,属海口市城市总体规划三大组团之一的马村工业组团,是《海南省城镇体系规划》确定的琼岛北部综合工业区的重要组成部分,2006年3月份,通过国家发改委审核公告升格为省级开发区。开发区经济支撑了整个澄迈经济的大半壁江山,成为澄迈县域经济发展的龙头,也成为海南经济发展的新亮点。
开发区远景规划范围300平方公里,近期规划建设用地面积56.72平方公里(工业区规划建设用地面积36.88平方公里),已开发建设面积20平方公里。盈滨半岛三面环海,形似弯月,规划面积约16.05平方公里。
2017年生产总值143亿元,同比增长7.8%。若按照7.8%的增长速率进行测算,2018年生产总值约为255亿元。
(3)海南(澄迈)美安金马物流园区
海南(澄迈)金马现代物流中心位于海南西部工业经济走廊,澄迈县北部老城片区的西南部,项目规划用地面积为16平方公里。
金马物流园区纳入海南省未来十年重点建设的7大物流园区、5个物流中心和2大配送中心群等14大物流基础设施之列。
1.2.4东方市园区
(1)海南东方工业园
海南东方工业园区于2011年6月成立,地处东方市区南部,规划总面积46.2平方公里,是海南省规划建设的主要工业园区之一,也是国务院关于海南国际旅游岛建设意见中明确的两大化工基地之一。
目前,已有中海石油化学股份有限公司等16家企业入驻园区,其中规模以上企业9家。入驻项目25个,已建成投产项目23个。
2018年,园区工业总产值为185.45亿元,同比增长9.94%;上交全口径税收30.39亿元,同比增长27.31%。
海南东方工业园已合并在洋浦经济开发区内,作为十一个自贸港建设重点园区项目。
1.2.5三亚市园区
(1)三亚市创意产业园
位于三亚市崖州区,距市中心40公里, 规划面积约12平方公里,其中可开发城市建 设用地约9.6平方公里,规划区人口规模6 万人以上,是海南省重点园区之一
(2)三亚综合物流园区
三亚综合物流园规划总用地面积143.7公顷,一期规划建设用地为72.4公顷,一期整体用地将分为物流专用地、商务配建地、安置区用地和道路绿化用地,其中物流专用地为主要用地。
(3)三亚游轮母港(三亚凤凰岛国际邮轮港)
凤凰岛国际邮轮港项目位于三亚湾核心区,是中国第一个国际邮轮专用港口,是海南省重点工程项目。一期用地面积547.8亩,总建筑面积480321㎡,容积率1.1。一期工程规划有七大项目,即:国际邮轮港、七星级酒店、国际养生度假中心、国际游艇会、热带风情商业街、商务度假别墅、奥运主题公园。其中8万吨国际邮轮港2006年试运营,国际养生度假中心2012年竣工,已成为三亚的城市名片,海南岛享誉世界的地标性建筑。
二期海域使用权证面积49.9633 公顷(约749亩),预计填海成陆面积为711 亩。二期新建四个码头,包括15万吨位2个,22.5 万吨位2个。二期码头建成后,可停靠目前世界上所有型号的国际豪华邮轮,年接待能力可达到200万人次以上,成为亚洲最大的邮轮母港之一。
(4)三亚海棠湾国家海岸休闲度假区(三亚海棠湾·国家海岸休闲园区)
位于三亚市东部海滨,园区规划面积约100平方公里。自开发建设以来,已累计完成固定资产投资约1352亿元,实现GDP约366亿元、税收约130亿元,各类入园企业超600家。园区的总体定位为“国家海岸”,一个以度假为主的旅游区,主导产业包括旅游度假、免税购物、医疗健康等。
1.2.5陵水市园区
(1)陵水清水湾国际信息产业园
陵水清水湾国际信息产业园是经海南省政府批准设立高科技产业园区,位于海南省陵水黎族自治县境内,园区规划面积约4000亩,其中清水湾用地3138亩,建筑面积约220万平方米;海棠湾用地669亩,建筑面积约17万平方米。
据了解,截至2019年8月31日,清水湾国际信息产业园园区累计完成投资超28亿元,实现入园注册企业120家,注册资本达67亿元,其中2019年新增注册企业28家,北斗企业5家,入园人数逾300人。2018年,全园区入园企业共完成产值 6.9亿元,缴纳税收1800万元。预计2022年完成起步区的完全建设。
(2)陵水清水湾旅游度假区
陵水县清水湾旅游度假区位于陵水县英州镇和新村镇沿海,规划面积约3.4万亩,海岸线长约12公里,是我省“十一五”期间的重点开发项目。
陵水清水湾项目定位和发展目标为充分利用热带滨海景观资源特色,发挥项目规模优势,高标准、高起点打造休闲度假、观光、商务、运动、居住为主的高品位、生态型的综合滨海旅游度假区。
计划总投资291.5亿元,建设内容包括:10家五星级以上酒店、房地产项目等。区内共有6家企业参与开发建设。
(3)陵水农垦南平医疗养生产业园区(海南南平健康养生产业园)
陵水农垦南平医疗养生产业园区位于海南省陵水县西北部的南平农场。园区建设规划范围9.3平方公里,建设用地约2.5平方公里。
园区发展医疗养生产业,主要以旅游疗养和中医药产业链启动园区开发,以养生养老产业和医疗健康服务业壮大园区经济,以医疗旅游和中医药产业链拓展园区产业,形成全域健康游。
该项目计划投资350亿元,规划建设医疗服务、健康旅游、生态颐养、中医中药四大健康产业板块。
1.2.6琼中市园区
(1)海南中部(琼中)绿色产业园
海南中部绿色产业园是海南省十四个重点园区之一,由海南湾岭热带农产品综合物流园、农副产品加工园、生态科技产业园三个子园区组成,其中海南湾岭热带农产品综合物流园是海南省唯一一个省级农产品物流园。
产业园区规划总面积29226亩,其中海南湾岭热带农产品综合物流园规划面积约6021.96亩,农副产品加工园规划面积11025亩,生态科技产业园规划面积12180亩。目前产业园区已投产企业16家,就业604人。
2017年上半年产值4553万元,税收215万元,就业人数474人,其中工业产值4360万元,预计2017年全年产值约1亿元。2018年生产总值估计为2017年的一倍约2亿元。
1.2.7琼海市园区
(1)博鳌乐城国际医疗旅游先行区
先行区规划范围20.14平方公里(其中建设用地规模9.96平方公里),先行区距离海口约90公里,距离三亚约200公里。
截止2019年2月。先行区共正式受理投资项目81个,通过医疗技术评估38个,开工建设16个,完成投资71.2亿元。已有博鳌超级医院、一龄生命养护中心等8家医疗机构开业或试运营。据统计,2018年先行区接待医疗旅游人数约3.2万人次,同比增长69.1%;医疗机构营业收入约3.65亿元,同比增长227%;园区医疗机构就业人员达1778人。今年1至7月先行区接待医疗旅游人数约2.68万人次,同比增长38.2%;医疗机构营业收入约2.91亿元,同比增长112.3%。
2018年医疗机构营业收入约3.65亿元(非生产总值)。
参考文献和网址 [1]http://www.hainan.gov.cn/hainan/tingju/201807/5c7f2ec9b46b435ba1758228628a93eb.shtml
[2]http://hnzs.dofcom.gov.cn/yshn/cyyq/海南招商网
[3]http://gzw.hainan.gov.cn/zxdt_27423/zwdt/202004/t20200403_2770506.html
[4]http://gxq.haikou.gov.cn/blog/jgjs
[5]https://mp.weixin.qq.com/s/IINitq7mRiinOviZfGYX5Q
[6]海南省2019年年鉴(http://www.haikou.gov.cn/sq/hknj/hknj2019/202003/P020200306371503070856.pdf)
[7]https://www.sohu.com/a/383507693_120141531
[8]https://mp.weixin.qq.com/s/FpMlXAs3tsFCNrQqpumHbw
[9]http://hnzs.dofcom.gov.cn/yshn/cyyq/
[10]https://mp.weixin.qq.com/s/FpMlXAs3tsFCNrQqpumHbw
[11]http://gly.haikou.gov.cn/yqjs/yqjj/201705/t20170524_1076585.html
[12]海南省2019年年鉴(http://www.haikou.gov.cn/sq/hknj/hknj2019/202003/P020200306371503070856.pdf)
[13]http://gly.haikou.gov.cn/zwgk/kfqxxgk/201901/t20190125_1278803.html
[14]http://dy.163.com/v2/article/detail/EB7ERDEG0515D6P1.html
[15]https://www.sohu.com/a/304041877_778961
[16]http://dy.163.com/v2/article/detail/EDI0ASCP054282P8.html
[17]海南省2019年年鉴(http://www.haikou.gov.cn/sq/hknj/hknj2019/202003/P020200306371503070856.pdf)
[18]https://mp.weixin.qq.com/s/qMsrJVTrW1yrPi69r-4lAA
[19]http://yangpu.hainan.gov.cn/yangpu/1701/mlist2.shtml
[20]https://www.rschn.com/zh/aboutUs/parkIntroduction
[21]https://mp.weixin.qq.com/s/o_gbV3C4X7OKWYV-iFwMdA
[22]https://baike.baidu.com/item/%E6%B5%B7%E5%8D%97%E7%94%9F%E6%80%81%E8%BD%AF%E4%BB%B6%E5%9B%AD/6413326?fr=kg_qa
[23]http://www.hainan.gov.cn/hn/yw/zwdt/sx/201802/t20180209_2549844.html
[24]http://www.hainan.gov.cn/rdjydata-5256.html
[25] http://dongfang.hainan.gov.cn/dfgy/yqjj/201801/t20180105_1199185.html
[26]http://hnzs.dofcom.gov.cn/yshn/cyyq/
[27]http://www.hainan.gov.cn/hn/yw/zwdt/sx/201708/t20170810_2391362.html
[28]http://www.hi.chinanews.com/zt/2017/0219/55130.html
[29]https://mp.weixin.qq.com/s/jbVLRQhQKN9xZeDAY2iUnA
[30]http://hnls.tianya.cn/sy/zzha/2017/09/29/1279.shtml
[31]http://www.hifarms.com.cn/index.php?m=content&c=index&a=show&catid=71&id=160
[32]https://www.sohu.com/a/122816169_117407
[33]http://gzw.hainan.gov.cn/zxdt_27423/rczp/201607/t20160713_1536858.html
[34]http://www.jrqzb.cn/html/2017-08/17/content_1_1.htm