点击↑↑“关注”可获得更多内容
欢迎转载,请注明出处。


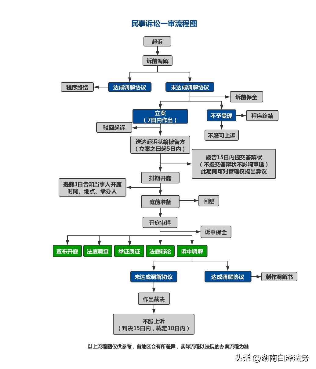
一、立案阶段
立案
立案时只做“形式审查”(只审查“可不可以告",不审查“能不能告的赢”)。只要符合《民事诉讼法》起诉条件就可以告。带着材料如:起诉状证据证件等前往管辖的法院申请立案,立案部门会审查材料并处理。立案部门审查后,符合起诉条件,材料齐全的,7日内立案并通知交诉讼费。不符合起诉条件的,7日内出具“不予受理”裁定书。
民事诉讼起诉条件包含这些:
①原告是与本案有直接利害关系的公民、法人和其他组织;
②有明确的被告;
③有具体的诉讼请求和事实理由;
④属于人民法院受理民事诉讼的范围和受诉人民法院管辖。
简单地说就是:谁-→告谁-→告什么-→有什么证据-→到哪里告
书写起诉状
起诉状的拟定可以参照如下格式:
民事起诉状
原告:姓名___,性别___,___年___月___日生,民族___,住址___,身份证号码_____,联系电话___。
被告:姓名___,性别___,___年___月___日生,民族___,住址___,身份证号码______,联系电话___。
诉讼请求:_________________________________________________________________。
事实与理由:________________________________________________________________。
此致
XXXX人民法院
具状人:______
___年___月___日
温馨提示:法院诉讼服务中心也有诉状模板可以参考。
在评论区留言,可有机会获得更多免费文书模版
准备证据
起诉时法院只要求有初步的证据即可,立案后举证期内可再补充提交证据(被告方也可提交证据),过了举证期的证据由法官视情况处理。建议尽量在立案时将全案的证据准备妥当,并列好证据目录按对方人数提供副本。
逾期提交证据该如何处理?
1、当事人因客观原因逾期提供证据,或者对方当事人未提出异议的,证据予以采纳。
2、当事人因故意或者重大过失逾期提供的证据,人民法院不予采纳。 但该证据与案件基本事实有关的,人民法院应当采纳,并予以训诫、罚款 。
3、如果当事人非因为故意或重大过失逾期提供证据,人民法院应当采纳,但应当对当事人处以训诫。
缴纳诉讼费
诉讼费的收费标准是《诉讼费用交纳办法》规定的,可通过互联网搜索“司法速算器”来查询。一般以诉讼标的多少而定,立案后由原告先预交(对于一些特殊案件和特殊群体可向法院申请诉讼费的减、免、缓),后期由法官根据案件审理情况决定诉讼费谁承担承担多少。原告拒绝预交诉讼费的案件按自动撤诉处理。
财产案件计算
|
财产案件受理费计算依据表 |
|
|
争议金额(人民币) |
收费标准 |
|
不超过1万元的部分 |
每件交纳50元 |
|
超过1万元至10万元的部分 |
按照2.5%交纳 |
|
超过10万元至20万元的部分 |
按照2%交纳 |
|
超过20万元至50万元的部分 |
按照1.5%交纳 |
|
超过50万元至100万元的部分 |
按照1%交纳 |
|
超过100万元至200万元的部分 |
按照0.9%交纳 |
|
超过200万元至500万元的部分 |
按照0.8%交纳 |
|
超过500万元至1000万元的部分 |
按照0.7%交纳 |
|
超过1000万元至2000万元的部分 |
按照0.6%交纳 |
|
超过2000万元的部分 |
按照0.5%交纳 |
|
特别提示: 在诉讼中以调解的方式结案,或者原告申请撤诉,或者法院适用简易程序进行审理的案件,诉讼费用减半收取。 |
二、审判阶段
分案
法院立案后,诉讼服务中心会将案件随机分配给审判业务庭的具体某位法官承办,承办法官在分配到案件后需先将诉讼材料(起诉状副本、应诉通知书、举证通知书、开庭传票等)送达对方当事人。
送达方式一般有以下六种:
① 直接送达
② 电子送达: 是指法院利用传真、电子邮件、移动通信等现代化电子手段进行的送达。采用电子送达方式应依照下列条件和程序进行:(1)必须经受送达人同意,受送达人同意采用电子方式送达的,应当在送达地址确认书中予以确认。(2)电子送达方式只适用于对判决书、裁定书、调解书以外的 诉讼文书的送达。(3)电子送达的具体手段包括传真、电子邮件、移动通信等及时收悉的能够确认受送达人可以收悉的方式。
③ 留置送达: 是指受送达人无理拒收诉讼文书时,送达人依法将诉讼文书放置在受送达人的住所并产生送达的法律效力的送达方式。调解书不适用于留置送达。
④ 转交送达
⑤ 邮寄送达
⑥ 公告送达: 是指法院在受送达人下落不明,或者以其他方式无法送达的情况下,发出公告,公告发出后经过一定的时间即视为送达的方式。
开庭审理
送达完成后,法官会按照传票确定的时间、地点如期开庭,届时当事人要准时到庭参加庭审,若 原告无正当理由拒不到庭,则按自动撒诉处理 。若 被告无正当理由拒不到庭,则依法缺席审理。开庭完毕后,法院会制作裁判文书,送达当事人。
三、执行阶段
强制执行
如果败诉方不理睬或拖延履行,那胜诉方可向法院申请强制执行。生效裁判所确定的履行期届满两年内及时申请,所需材料为“强制执行申请书,生效判决书被执行人财产线索当事人身份信息材料”等。
四、其他问题
负担不起高额诉讼费
对于生活特别困难的,在提供相关资料佐证且经核实无误的,可以向法院申请缓交免交诉讼费。
对裁判结果不服
如果对一审裁判结果不服的,可以向上级人民法院提起上诉,具体上诉时间、上述途径会在一审裁判文书上载明。
民事程序文书模板文书模版
在评论区留言,可有机会获得免费文书模版
民事诉讼文书模板
撤诉谈话笔录 / 撤诉申请书 / 先予执行申请书 / 强制执行申请书(强制执行公证书)
增加诉讼请求申请书 / 再审申请书 \ 移送执行申请书 / 延期举证申请书
提级执行申请书 / 诉讼费缓(或减、免)交申请书 / 诉讼财产保全申请书 / 民事反诉状
放弃诉讼请求声明书 / 二审答辩状 / 证据保全申请书 / 证人出庭作证申请书
执行调查令申请书 / 执行主体变更申请书 / 代理词 / 财产保全反担保申请书
变更诉讼请求申请书 / 强制申请执行书(法院裁定/判决) / 民事答辩状 / 授权委托书
民事上诉状 / 民事起诉状
民商事仲裁
仲裁反请求书 / 财产保全申请书 / 变更代理人申请书
文章来源于“公众号/ 白泽法务 ”
联系作者:I55-O734-18O9