招生计划及项目

陕西省煤炭建设公司第一中学2020年特长生招生类别为体育两项:田径和球类,招生计划15人,其中田径项10人,球类项招篮球5人。
说明:学校因校建原因致原有音乐、舞蹈、美术、书法等功能部室的恢复建设工作尚未完全完成,目前没有充足条件对艺术特长生实施后续的教学培养工作,2020年学校不设置艺术特长生的招生项目和计划。
三、报名时间及事项
1.报名时间及地点:报名时间为2020年6月17日9:00至19日18:00,报名地点在学校政教处。
2.报名携带材料:考生携带填写完整并经原初中学校领导签字和加盖公章的《铜川市2020年普通高中招生特长生报名表》一式二份,以及学生个人相关获奖证书、特长证明等纸质材料。
3.考生报名时必须领取《考生体温检测表》,按考试时间到校参加考试并上交《考生体温检测表》。
四、测试项目及时间
(一)体育特长生专业测试项目
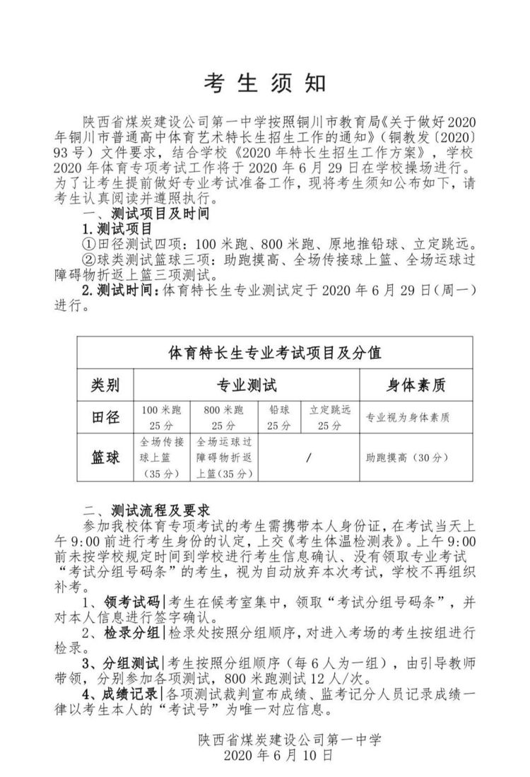
1.田径测试四项:100米跑、800米跑、原地推铅球、立定跳远。
2.球类测试篮球三项:助跑摸高、全场传接球上篮、全场运球过障碍物折返上篮三项测试。
(二)测试时间
体育特长生专业测试定于2020年6月29日(周一)进行。
五、专业考试实施细则
(一)考试安排
1、考试时间:2020年6月29日(周一)
考生检录:上午:8:00至9:00,
6月29日上午9:00开始进行田径四项测试、球类分项测试,直至专业测试结束。结束考试时间根据当天测试的实际进度确定。
2、考试科目
田径:100米跑、800米跑、原地推铅球、立定跳远四项。
球类:⑴篮球:助跑摸高、全场传接球上篮、全场运球过障碍物折返上篮三项测试。 具体科目分项测试、分值比例如下表所示:
(二)专业测试工作流程及要求
参加我校体育专项考试的考生需携带本人身份证,在考试当天上午9:00前进行考生身份的认定。上午9:00前未按学校规定时间到学校进行考生信息确认、没有领取专业考试“考试分组号码条”的考生,视为自动放弃本次考试,学校不再组织补考。
1、领考试码|考生在候考室集中,领取“考试分组号码条”,并对本人信息进行签字确认。
2、检录分组|检录处按照分组顺序,对进入考场的考生按组进行检录。
3、分组测试|考生按照分组顺序(每6人为一组),由引导教师带领,分别参加各项测试,800米跑测试12人/次。
4、成绩记录|各项测试裁判宣布成绩、监考记分人员记录成绩一律以考生本人的“考试号”为唯一对应信息。


(三)成绩管理
1.分数统计。专业考试现场,由监考教师及考务人员按照“考生号码”如实记录考生的分项成绩(保留小数点后两位,记录过程中务必严谨细致,严禁涂改),等考试结束后,教学处按照标准进行分项换算合成,形成考生最终的专业成绩。
2.成绩确认。打印考生成绩册,监考人员和管理人员共同签字确认。
3.成绩公布。6月30日前后在学校媒体平台上公布考生成绩和专业合格分数线(专业合格分数线根据生源情况及招生计划数量,按照考生专业考试成绩从高到低划定),同时公布举报电话、受理举报的单位和通信地址。
4.查询受理。考生对个人专业成绩若有异议,可按规定程序提出查分申请,学校教学处只提供考生的原始成绩查询服务,不对考生个人的专业能力进行二次测试。
六、联系方式
学校联系电话:0919-2882464
联系人:史老师
陕西省煤炭建设公司第一中学
2020年6月13日