
沈阳建设国家中心城市行动纲要
前 言
沈阳是我国特大型、具有综合性优势的区域中心城市,东北地区重要的中心城市,集聚力、辐射力、带动力强,对引领辽宁和东北地区振兴发展有举足轻重的作用,是国家面向东北亚参与国际合作与竞争的重要平台。习*平近**总书记殷切嘱托新时代东北全面振兴要有新突破,对沈阳等副省级城市成为东北振兴的主要依托寄予厚望。辽宁省第十三次*党**代会和省委十三届二次全会暨省委经济工作会议明确提出:支持沈阳建设国家中心城市,加快“一枢纽、四中心”建设,提升城市品质,增强城市能级。沈阳十三届市委十三次全会和“十四五”规划纲要将建设国家中心城市作为“十四五”时期的总目标加以推进落实。沈阳市第十四次*党**代会再次提出:奋力推动新时代沈阳全面振兴全方位振兴实现新突破,努力建设国家中心城市。为深入贯彻习*平近**总书记关于东北、辽宁振兴发展的重要讲话和指示精神,以及省委省政府、市委市政府的战略部署,加快建设国家中心城市,切实增强城市综合实力和区域影响力,确保沈阳新时代全面振兴全方位振兴取得新突破,特编制此行动纲要。
一、开启建设国家中心城市新征程
当今世界正经历百年未有之大变局,我国发展仍然处于重要战略机遇期,正在形成以国内大循环为主体、国内国际双循环相互促进的新发展格局。沈阳市紧紧围绕振兴发展新要求,牢牢把握进入新发展阶段、贯彻新发展理念、构建新发展格局的丰富内涵,深入贯彻*党**中央战略决策和部署,积极应对挑战,补齐短板,锻造长板,打开生态文明时代高质量发展新局面,开启建设国家中心城市新征程。
(一)振兴发展新要求。
*党**中央、国务院高度重视东北地区发展,习*平近**总书记多次赴东北地区考察,召开专题座谈会,对东北全面振兴作出系列重要讲话和指示批示,出台了一系列支持、推动东北地区振兴发展的政策措施,为东北振兴发展指引方向、指明路径,也充分体现了以习*平近**同志为核心的*党**中央对东北全面振兴的高度重视和殷切期望。
1.习*平近**总书记关于东北振兴发展重要指示精神。
2015年10月26日,习*平近**总书记在*共中**十八届五中全会上提出“四个着力”,即着力完善体制机制,要坚决破除体制机制障碍,形成一个同市场完全对接、充满内在活力的体制机制;着力推进结构调整,下大气力改变传统产品占大头、“原”字号“初”字号产品居多的单一产品结构;着力鼓励创新创业,把创新作为东北内生发展动力的主要生成点,激发调动全社会创新创业激情;着力保障和改善民生,使发展成果更多更公平惠及全体人民,让人民群众有更多获得感。
2017年3月7日,习*平近**总书记在参加十二届全国人大五次会议辽宁代表团审议时,提出“三个推进”,即推进供给侧结构性改革、推进国有企业改革发展、推进干部作风转变。
2018年9月28日,习*平近**总书记主持召开深入推进东北振兴座谈会时,提出“五大安全”,即东北地区是我国重要的工业和农业基地,维护国家国防安全、粮食安全、生态安全、能源安全、产业安全的战略地位十分重要,关乎国家发展大局。
2018年9月28日,习*平近**总书记主持召开深入推进东北振兴座谈会时,提出“六项重点工作”,即以优化营商环境为基础,全面深化改革;以培育壮大新动能为重点,激发创新驱动内生动力;科学统筹精准施策,构建协调发展新格局;更好支持生态建设和粮食生产,巩固提升绿色发展优势;深度融入共建“一带一路”,建设开放合作高地;更加关注补齐民生领域短板,让人民群众共享东北振兴成果。
2.国家推进东北振兴发展重大举措。
2014年8月8日,《国务院关于近期支持东北振兴若干重大政策举措的意见》(国发〔2014〕28号)提出,着力激发市场活力、进一步深化国有企业改革、紧紧依靠创新驱动发展、全面提升产业竞争力等11项35条重大政策举措。
2016年4月26日,《*共中**中央 国务院关于全面振兴东北地区等老工业基地的若干意见》(中发〔2016〕7号)提出,加大供给侧结构性改革力度,解决突出矛盾和问题,不断提升东北老工业基地的发展活力、内生动力和整体竞争力,努力走出一条质量更高、效益更好、结构更优、优势充分释放的发展新路。
2016年11月1日,《国务院关于深入推进实施新一轮东北振兴战略加快推动东北地区经济企稳向好若干重要举措的意见》(国发〔2016〕62号)提出,全面深化改革、推进创新转型、扩大开放合作、切实加强组织协调等4项14条加快推动东北地区经济企稳向好的重要举措。
2016年11月1日,国务院批复《东北振兴“十三五”规划》,科学研判了东北地区当前发展形势和发展中存在的主要问题,明确了振兴目标和战略重点。
2017年3月7日,《国务院办公厅关于印发东北地区与东部地区部分省市对口合作工作方案的通知》(国办发〔2017〕22号),明确支持东北地区进一步转变观念,增强市场意识和竞争意识,激发内生活力和动力,促进东部地区与东北地区在合作中相互借鉴、优势互补、互利共赢、共谋发展。
2021年9月6日,国务院批复《东北全面振兴“十四五”实施方案》,提出从推动形成优势互补高质量发展的区域经济布局出发,着力破解体制机制障碍,着力激发市场主体活力,着力推动产业结构调整优化,着力构建区域动力系统,着力在落实落细上下功夫,走出一条质量更高、效益更好、结构更优、优势充分释放的发展新路,推动东北全面振兴实现新突破。
国家发展改革委等有关部门相继出台了《推进东北地区等老工业基地振兴三年滚动实施方案(2016-2018年)》《关于支持老工业城市和资源型城市产业转型升级的实施意见》《关于支持首批老工业城市和资源型城市产业转型升级示范区建设的通知》《关于推进东北地区民营经济发展改革的指导意见》等一批支持东北振兴发展重大政策,推进东北全面振兴全方位振兴。
(二)重大意义。
建设国家中心城市,是深入贯彻习*平近**总书记关于东北、辽宁振兴发展系列重要讲话和指示批示精神,确保把中央决策部署落到实处的具体行动举措,对沈阳主动融入新发展格局,提升开放合作层级,增强城市综合实力,实现全面振兴全方位振兴取得新突破,在全省、全国的大格局中发挥更大作用意义重大。
1.建设国家中心城市是沈阳筑牢安全底线、服务国家发展大局的战略要求。习*平近**总书记明确指出东北地区维护国家国防安全、粮食安全、生态安全、能源安全、产业安全的战略地位十分重要,关乎国家发展大局。建设国家中心城市,就是要沈阳认清发展的历史方位和责任使命,胸怀“国之大者”,依托区位、产业、资源、生态等方面优势,主动发挥省会城市龙头引领作用,加快产业转型升级,稳定粮食生产,强化能源保障,推动绿色发展,切实在“五大安全”中形成对国家重大战略的坚强支撑。
2.建设国家中心城市是沈阳引领东北地区更好融入新发展格局的战略选择。中央十九届五中全会明确要构建以国内大循环为主体、国内国际双循环相互促进新发展格局。建设国家中心城市,就是要沈阳立足现代化都市圈建设,围绕打通生产、分配、流通、消费各个环节,强化沈大与哈长城市群联动,加快形成东北地区畅通循环的枢纽和节点体系,更好链接东北亚乃至全球资源,成为构建新发展格局的战略支点。
3.建设国家中心城市是推动辽宁省形成优势互补高质量发展区域经济布局的战略举措。辽宁省委、省政府提出要形成“双核”牵引的“一圈一带两区”区域发展格局。建设国家中心城市,就是要沈阳充分发挥中心城市引领带动作用,整合周边城市资源,共同打造区域一体、协调联动、共享发展的现代化都市圈,加强与大连联动发展,联动辽宁沿海经济带、辽西融入京津冀协同发展战略先导区、辽东绿色经济区,成为东北振兴发展的重要增长极。
4.建设国家中心城市是沈阳实现全面振兴全方位振兴取得新突破的战略行动。沈阳第十四次*党**代会明确指出要奋力推动新时代全面振兴全方位振兴取得新突破。建设国家中心城市,就是要沈阳加快推进“一枢纽、四中心”,在绿色低碳发展、改造升级“老字号”、培育壮大“新字号”和“一网通办”“一网统管”“一网协同”上作出示范,由工业文明时代装备制造的“优秀生”蝶变为生态文明时代绿色低碳高质量发展的“模范生”。
(三)基础条件。
1.自身优势。枢纽地位明显,是东北地区重要的交通枢纽,拥有全国区域枢纽机场沈阳桃仙国际机场,以及东北最大的集装箱货运铁路编组站*家屯苏**站,已形成“一环、两弦、七放射”的高速公路网,哈大、沈大、沈丹等高速铁路交汇于此,是国家规划建设的20个国际性综合交通枢纽城市之一。产业基础雄厚,是全国重要的老工业基地,产业门类齐全,竞争优势明显,拥有宝马在全球最大的生产基地,通用石化重矿装备在全国具有重要影响力,机器人产业规模居全国前列,IC装备产业综合实力位列全国三甲,拥有特高压变压器、跨音速风洞主压缩机等一批大国重器。科创优势突出,拥有中科院自动化研究所、金属研究所等一批国家级科研院所,两院院士24名,全市各类科技创新平台达到1167个,其中国家重点实验室、国家工程研究中心和国家技术创新中心等研发平台60余家,涵盖智能制造、信息技术、航空装备、生物健康、材料科学等战略性新兴产业前沿领域。教育资源丰富,集聚了东北大学、辽宁大学等47所高等院校,是东北地区本科高等院校数量最多的城市,也是东北地区唯一一个涵盖了综合、理工、医药、农林、艺术、体育、建筑、军事、警务在内的九大类别高校的城市,高等教育发达。医疗水平领先,是全国拥有三级甲等医院最多的三大城市之一(北京、上海、沈阳),集聚了中国医科大学附属第一医院、中国医科大学附属盛京医院、北方战区医院等全国优质医疗资源。文化底蕴深厚,拥有7200多年的人类活动史和2300多年的城市建设史,在中国城市发展史中占有重要地位,拥有“一宫两陵”三处世界文化遗产,是国家历史文化名城。
2.发展基础。国家深入实施新一轮振兴东北地区等老工业基地战略以来,沈阳实现了经济社会平稳健康发展,为建设国家中心城市奠定坚实基础。经济实现企稳回升、稳中向好,在经济下行压力加大、主动做实统计数据的情况下,经济运行持续保持在合理区间,一般公共预算收入稳定增长,比2015年增长21.4%,有效投资不断扩大,宝马新工厂等一批重大产业项目落地实施。产业转型升级加快,制造业竞争能力显著增强,120万吨乙烯三机、±1100千伏高端换流变压器、跨音速风洞主压缩机等重大技术装备问世,战略性新兴产业不断培育壮大,占规模以上工业总产值比重达到25%,服务业增加值占地区生产总值62.5%,金融、物流等现代服务业快速发展。创新沈阳建设闯出新局面,材料科学国家研究中心、中科院机器人与智能制造创新研究院、中国科学院大学机器人学院等一批“国字号”创新平台在沈布局,全社会研发投入强度大幅提高,科技型中小企业达到6314家,高新技术企业数量稳居东北地区首位。营商环境持续优化,“一网通办”引领全省,“一码通城”成为全国样板,“一件事一次办”达到全国一流水平,连续两年成为东北地区唯一的中国营商环境标杆城市。全市各类市场主体突破100万户,年均增长12.7%。城市品质稳步提升,“多规合一”扎实推进,城市空间全面优化,基本形成“东山西水、一河两岸、一主三副”的城市发展新格局,城市发展重心实现南移,基础设施进一步完善,基本建成“环形+放射”快速路网和“十字+环线”地铁结构的城市立体化综合交通网络,“沈阳蓝”渐成日常,成功进入国家卫生城市行列,全国文明城市实现“三连冠”。城市影响力显著增强,成功举办首届工业互联网全球峰会、第十八届世界冬季城市市长会议以及全国田径锦标赛、国际赛艇公开赛、中国青少年滑雪大奖赛等重大会议和赛事活动,沈阳马拉松连续三年荣膺中国田协金牌赛事、2020年荣膺世界田联标牌赛事,成为足球世俱杯承办城市。人民生活明显改善,居民人均可支配收入不断提高,城镇居民人均可支配收入达到47413元,农村居民人均可支配收入达到19598元,企业退休人员养老金实现“16连涨”,城乡居民最低生活保障标准连续16年提高。
(四)面临形势。
使命呼唤担当,使命引领未来。站在“十四五”的历史新起点,面对百年未有之大变局,展望全面建设社会主义现代化国家、向第二个百年奋斗目标进军的新征程,沈阳正处于战略机遇迭加期、调整转型攻坚期、风险挑战凸显期、蓄势跃升突破期,机遇与挑战并存,挑战具有复杂性、全局性,但机遇更具战略性、可塑性。一是战略机遇全面迭加。新一轮科技革命和产业变革加速兴起,创造出巨大需求和重大商机;国家出台中发37号文、《东北振兴“十四五”实施方案》等一系列重大政策,为谋划高质量项目提供了空间和平台。二是调整转型面临攻坚。沈阳传统产业占比高,数字化程度低,新动能不足,城市发展方式较为粗放,要以数字赋能为抓手,强力推进产业转型,带动城市转型、社会转型。三是风险挑战不断凸显。当前国际环境日趋复杂,不稳定性不确定性明显增加,发展的外部风险时刻存在;城市内部财政金融、安全稳定等方面仍然存在诸多风险点,需要保持高度警惕。四是蓄势跃升亟需突破。经过多年改革发展积淀,沈阳区位枢纽、科教人才、产业基础、生态文化、数字经济应用场景和数据资源正在不断释放出新的发展动能,亟需锚定奋斗目标,保持竞进姿态,实现振兴发展新突破。
二、擘画建设国家中心城市新蓝图
(一)指导思想。
高举习*平近**新时代中国特色社会主义思想伟大旗帜,深入贯彻*党**的十九大和十九届历次全会精神,深入贯彻习*平近**总书记关于东北、辽宁振兴发展的重要讲话和批示指示精神,聚焦补齐“四个短板”和“六项重点工作”,履行维护国家“五大安全”政治使命,以高质量发展为主题,以供给侧结构性改革为主线,以优化营商环境为基础,以改革开放创新为动力,以满足人民日益增长的美好生活需要为根本目的,充分发挥中心城市的引领带动作用,强化高质量项目和高水平制度创新“两个抓手”,加快“一枢纽、四中心”建设,扎实做好结构调整“三篇大文章”,突出抓好“四个行动”,大力发展“五型经济”,着力提升城市“四个品质”,倾力打造民生品牌,推进产业、城市、社会“三个转型”,打造国际化现代化生态化的国家中心城市,引领沈阳现代化都市圈建设提质增效,努力由工业文明时代装备制造的“优秀生”蝶变为生态文明时代高质量发展的“模范生”,为全省作出“四个示范”,在实现辽宁振兴发展新突破中干在实处、走在前列、当好先锋,在服务全国发展大局中作出更大贡献。
(二)基本原则。
坚持*党**的全面领导。健全*党**领导沈阳国家中心城市建设的体制机制,不断提高贯彻新发展理念、构建新发展格局的能力和水平,为建设国家中心城市提供强力保障。
坚持创新引领。面向全球聚合创新资源,加快建设开放型创新网络,推进创新链产业链深度融合,积极培育发展新动能,增强经济社会发展动力,全面提升城市综合经济实力和国际竞争力。
坚持改革开放。深入推进供给侧结构性改革,提高要素配置效率,打造一流营商环境,加快自由贸易试验区建设,深化开放合作,全面增强经济发展活力,辐射带动东北地区全面振兴、全方位振兴。
坚持生态优先。严守永久基本农田保护红线和生态保护红线,明确城市开发边界,合理布局生产、生活、生态空间,建设天蓝水绿、绿水青山的美丽沈阳。
坚持以人为本。牢牢把握共同富裕方向,切实增进群众福祉,维护人民根本利益,激发全体人民积极性、主动性、创造性,促进社会公平,不断实现人民对美好生活的向往。
(三)功能定位。
1.国家现代综合枢纽。发挥沈阳国际性综合交通枢纽、国家物流枢纽、信息枢纽等优势,以临空经济区建设为引领,汇聚更广范围、更高层次的人流、物流、信息流,打造服务东北、融入环渤海、面向东北亚的门户枢纽。
2.国家先进制造中心。发挥沈阳制造业基础雄厚、体系完整优势,着力做好改造升级“老字号”、深度开发“原字号”、培育壮大“新字号”三篇大文章,提升产业链现代化发展水平,建设具有国际竞争力的先进装备制造业基地。
3.综合性国家科学中心。发挥沈阳高校院所集中、科技人才资源丰富优势,依托浑南科技城建设,争取国家重大科创资源布局,强化关键核心技术攻关,努力建成辐射全省乃至东北亚的科技创新高地。
4.区域性金融中心。发挥沈阳金融产业基础优势,高标准建设金融集聚区,推动金融产品、金融服务、金融体系、金融科技、金融制度创新,提升金融服务实体经济能力,努力建成具有国际影响力的区域性金融中心。
5.区域性文化创意中心。发挥沈阳历史文化底蕴深厚优势,擦亮历史文化名城“金字招牌”,打造中华文化标识,培育壮大文创产业新业态新模式,努力建设具有重要影响力的区域性文化创意中心和国际文化旅游目的地。
(四)战略步骤。
到2025年,建成东北地区功能完善、辐射带动力强的重要中心城市。经济总量突破1万亿元,一般公共预算收入突破1000亿元,人口规模突破1000万人,城乡居民可支配收入与经济增长保持同步。经济综合实力显著增强,辐射带动更加有力、创新驱动更加强劲、改革攻坚更加深入、动能转换更加高效、文化发展更加繁荣、绿色转型更加全面、城市品质更加精致、人民生活更加美好,国家现代综合枢纽、国家先进制造中心、综合性国家科学中心、区域性金融中心、区域性文化创意中心建设取得重大进展,在绿色低碳发展、改造升级“老字号”、培育壮大“新字号”和“一网通办”“一网统管”“一网协同”上为全省作出示范,打造一个有活力、有品位、有颜值、有温度的现代化都市。
到2035年,建成国家战略布局中具有重要地位的中心城市。经济总量突破2万亿元,一般公共预算收入突破2000亿元,人口规模达到1200万人,城乡居民可支配收入年均增速6%以上。城市发展能级显著增强,国家现代综合枢纽、国家先进制造中心、综合性国家科学中心、区域性金融中心、区域性文化创意中心功能凸显,与全国、全省同步基本实现社会主义现代化,实现新时代全面振兴全方位振兴。
展望到2050年,全面建成具有国际影响力的现代化国家中心城市。跻身东北亚国际化大都市行列,成为东北亚重要经济中心,彰显沈阳魅力的世界文化创意之都和生态宜居典范。
沈阳建设国家中心城市指标体系表


三、建设国家现代综合枢纽
统筹交通、物流、信息基础设施通道网络和枢纽平台,高水平建设国家综合交通枢纽、国家物流枢纽和国家信息枢纽,高质量发展枢纽经济,构建国际国内战略通道,打造便捷高效、智慧先进、宜居宜业的国家现代综合枢纽城市。
(一)构建畅通发达枢纽网络。
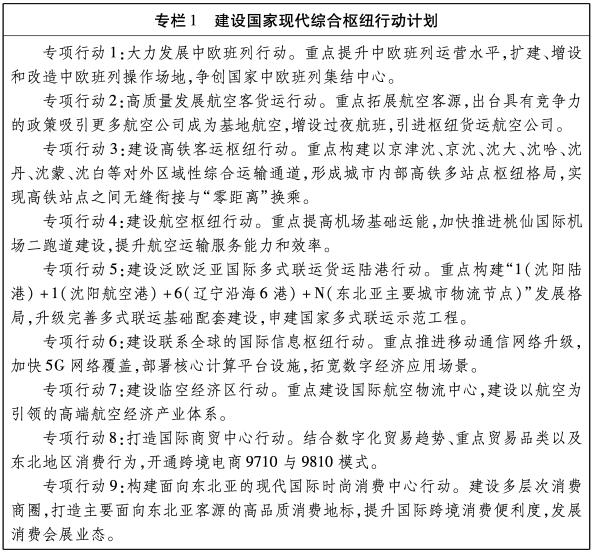
1.打造高效便捷的航空枢纽网络。加强与机场集团战略合作,建立协同推进机制,加快机场二跑道建设,完善空侧基础设施,提升机场综合运输能力。开拓国际航线网络,加大对俄罗斯远东地区以及日韩、东南亚国家主要经济中心的覆盖,拓展中亚、西亚航线网络,开辟远程航线,实现东北亚3小时和全球主要城市12小时到达。优化国内航线网络,拓展“经沈飞”航线,增加与国内各区域中心城市间航线数量,稳步提升桃仙机场中转能力。积极争取第五航权,吸引基地航空和过夜航班,推进国际航空货运企业发展全货机业务,探索建立国际航空货运枢纽机场联盟。
2.构筑“内客外货”的铁路枢纽网络。积极推进沈白高铁建设,规划京哈直通线等联络线,形成以普速干线铁路为骨架的环形放射状铁路网络。规划沈营、沈铁、沈丹、沈抚等4条城际铁路及沈辽、沈新、沈康等3条市域快线,强化区域城市群协同互动,实现城际普铁互连互通。推动沈丹铁路外迁、沈山增线工程,做好沈金铁路前期工作,建设西南、东南货运环线,完善货运铁路网络。新增田义屯枢纽,推动形成“四客六货两编组”铁路枢纽格局。
3.建设全域一体化公路网络。推动京沈高速扩容改造,规划新增沈阳—秦皇岛国家高速公路,强化京沈高速通道联系。推动沈阳都市圈环线高速新建项目,完善沈阳高快速路网布局,提升通行能力。快速化改造三环、四环间的绥沈线、京沈线等城市出口路,实现城市内外交通顺畅衔接。加密放射干道,建设沈黑线、沈新产业大道等放射性干线,强化外围城镇联系,形成四通八达的城市出口路体系。
4.完善物流场站枢纽网络。依托铁西区沙岭供应链物流基地,联动辽中区沈阳综合保税区近海片区,服务区域制造业供应链系统化、平台化发展,促进区域生产制造业降本增效,打造沈阳生产服务型国家物流枢纽。依托于洪区蒲河铁路综合货场和深国际公路综合物流港,强化分散商贸物流资源公共化、组织化、规模化集并整合,增强区域现代商贸物流服务能力,打造商贸服务型国家物流枢纽。加快建设沈阳港多式联运中心,并在周边区域重点发展现代物流、国际经贸、智能制造、国际科创等产业,形成临港产业集群,打造沈阳陆港型国家物流枢纽。

图1沈阳物流节点示意图
5.搭建信息枢纽网络。加快5G网络建设和窄带物联网部署,推进浑南区“国家级下一代互联网(IPv6)示范区”项目建设,实现市域5G全覆盖、家庭千兆光纤网络全覆盖。加快建设“星火·链网”超级节点和国际互联网数据专用通道,推进国家工业互联网大数据中心辽宁分中心建设,建设东北区域计算中心,打造大数据中心国家枢纽节点。推动互联网根服务器镜像节点、国家顶级域名节点、新型互联网交换中心等在我市落地建设,争创国家“双千兆”示范城市,全力打造东北数字经济“第一城”。
(二)建设高质量枢纽载体。
1.高起点建设临空经济区。以航空物流为驱动,加快沈阳国际空港建设,联动沈阳港多式联运中心建设,构建集航空口岸、陆路口岸、海港口岸“三位一体”的海陆空立体交通联运枢纽,提升货运中转和集疏能力,打造东北亚航空物流枢纽。以临空产业为引领,大力发展高端装备制造、生产*服务性**业等高附加值产业,强化海关监管、政务服务、法制、金融等领域制度创新,打造产业升级与创新中心。依托自贸区、综保区,搭建利用全球资源和国际市场的高端平台,持续提升“口岸+海关监管+物流+多式联运+供应链金融”的口岸服务功能,深度参与国际产业分工协作,打造东北对外开放重要门户和“一带一路”重要节点。建设成为东北亚国际开放枢纽,东北全面振兴全方位振兴的重要增长极,成为东北最具竞争力的临空经济示范区。
2.大力发展中欧班列。规划建设国家中欧班列集结中心,构建“干支结合、枢纽集散”集疏运体系,加大国内货源和回程货源组织力度,增加中欧班列开行数量,全面提升沈满欧、沈连欧、沈新欧国际运输通道服务能力。创新沈阳空运中转联程和“中欧班列”快速通关监管方案,最大限度压缩通关时间、降低物流成本,保持班列规模、重箱率、关键指标兑现率等关键指标领先优势。扩建沈阳铁路综合货场,扩能改造裕国编组站,促进班列开行由“点对点”向“枢纽对枢纽”转变。加强与国内外班列枢纽、贸易中心联系,推动中欧班列集结中心申建B型保税物流中心,强化通关保税等国际物流服务功能,带动上下游产业集聚发展。
3.加快发展综合保税区。推动综合保税区(桃仙园区)与桃仙国际机场实现无缝对接,加快推进保税加工、保税物流、国际贸易等业务发展。建立沈阳综合保税区(桃仙园区)、桃仙国际机场航空口岸、中储物流基地国际快件中心等海关特殊监管场所“港区一体化”联动机制,加快联检服务中心二期、保税仓一期等项目建设,增强综合保税区(桃仙园区)1210业务容纳规模和跨境电商孵化能力。加快综合保税区(近海园区)发展,做强保税物流业态,引培物流企业,推进近海园区保税物流分拨中心建设;发展进口粮食保税加工业态,招引国内外知名粮食加工企业入驻。
4.推进跨境电商综合试验区建设。大力发展跨境电商,推动知名进出口跨境电商平台落户沈阳,集聚跨境电商产业链资源。建设跨境电商营运中心、物流中心和结算中心,开通跨境电商“9710”“9810”业务。完善跨境电商综合试验区功能,建设跨境电商特色园区,支持企业建设海外仓,加快布局北美、欧洲、日本、韩国、俄罗斯等海外仓,助推“沈阳智造”更好更快地走出去。
(三)发展高能级枢纽经济。
1.加快发展航空经济。依托沈阳临空经济区建设,大力发展航空物流、高端制造、电子信息、生物医药等临空、临港产业,带动金融信息、商贸物流、科技服务、旅游文化以及数字经济等相关产业快速发展,打造以航空为引领的现代产业基地。依托沈北航空产业园建设,大力发展航空新材料、无人机、航空器组装及零部件等产业,推动航空零部件、机载系统及其关联产业发展。加快推进法库通航产业基地建设,拓展通航产业、通用飞机研发制造、航空会展等服务功能。
2.积极培育总部经济。围绕现有产业集群优势和上下游产业链关系,对接粤港澳大湾区、长江经济带等国家战略,吸引更多跨国公司、央企、行业龙头在沈设立研发中心、区域总部。聚焦汽车及零部件、机器人、航空等优势产业链本地头部企业,壮大已落户总部企业。依托35个城市核心发展板块,培育形成金融、现代装备制造、现代商务、现代物流、健康医疗等总部型经济产业集群,提升产业集聚功能。培育现代物流、专业服务等亿元税收总部楼宇,形成楼宇经济发展新格局。
3.建设国际消费中心城市。加快进境免税店、免税购物中心、进口商品展示交易中心和集散分拔中心建设,将沈阳建成紧跟时尚潮流的活力之都、知名品牌的世界橱窗。吸引国内外高端知名品牌、设计师品牌、高级定制品牌和旅游、娱乐、文化、体育等服务品牌来沈首发新品,加大辽宁地区名师、名品、名店推广力度,发展壮大品牌经济。培育中街—古城国际商圈、东中街国际文商旅融合商圈、泛太原街国际智慧商圈、西塔—北市—南市国际风情商圈、浑南国际消费体验商圈,打造国际时尚消费集聚地。打造“盛京夜经济”品牌,培育建设以夜游、夜购、夜娱等为特色的夜经济街区,活跃消费市场。

四、建设国家先进制造中心
实施“工业立市、制造强市”战略,着力做好改造升级“老字号”、深度开发“原字号”、培育壮大“新字号”三篇大文章,构建“5+3+7+5”制造业产业链,提升产业基础高级化和产业链现代化水平,着力构建现代产业体系,力争制造业突破万亿规模,在打造数字辽宁智造强省、解决“老字号”问题上为全省作出示范,在解决“新字号”问题上为全省作出表率。
(一)提升制造业核心竞争力。
1.做好制造业“三篇大文章”。围绕产业链图谱、区域分布图谱,以建链、补链、延链、强链为重点,培育壮大“5+3+7+5”产业链。改造升级“老字号”,重点推进汽车及零部件、通用机械装备、石化重矿轨道交通及专用装备、机床及功能部件、电力装备等5个传统产业发展,提升“老字号”智能化水平,打造具有国际影响力的先进装备制造业基地。深度开发“原字号”,重点发展冶金建材、石油化工和农产品深加工等3个产业,提升精深加工水平,加快产业转型步伐。培育壮大“新字号”,布局国家领胜长期赛道,发展壮大新能源及新能源汽车、集成电路、航空、生物医药及医疗装备、机器人、新材料、节能环保等7个新动能产业,提升“新字号”产业对经济发展的支撑作用。坚持用新一代信息技术为装备制造业赋能增效,加快推进网络信息安全、5G基础设施及应用、人工智能、智能终端制造和智能传感器等5个产业发展。
2.培育壮大龙头企业。强化龙头企业引领,依托沈飞、沈鼓、北方重工、机床、华晨宝马、德生生物、仪表院公司等龙头骨干企业,谋划建设一批重点制造业新型配套园区,形成上中下游产业链集群,提升我市工业头部企业本地配套率。依托“龙头企业+专班”链长制,培育形成资本规模大、产业竞争力强、辐射带动能力明显的企业集团,保证产业链和供应链配套稳定。实施一批重点新产品产业化项目,促进新产品尽快投产达效形成规模,加快补齐产业链断点。聚焦国际国内500强企业、行业龙头企业、隐形冠军企业,策划储备一批产业链招商项目,通过龙头企业招商、园区建设主体招商、产业投资基金招商等市场化手段招引重大项目,形成大项目带头、大中小融通、上下游联动的格局。
3.全力打造一批“大国重器”。以实现重大产品和成套装备智能化为突破口,培育认定填补国内空白、首次实现产业化的重大技术装备首台套产品,实现从无到有、从有到优。重点研制140万吨乙烯三机、新一代6+1轴流+离心10万等级以上空分压缩机组、大功率集成式压缩机组、大型PTA装置压缩机组、高压储气库压缩机组、五坐标双龙门数控加工中心、叶盘铣五轴复合专用加工中心、高速落地铣镗加工中心等战略核心产品,持续加强“三轻一重”燃机产品研发投入,提升特种机器人技术水平,打造更多“大国重器”,夯实装备制造业基础,维护国家产业安全,重振沈阳制造业国际地位。
4.推进制造业集聚发展。创新发展南部片区,围绕机器人和智能装备、IC装备、民用航空维修和服务、新材料、健康医疗、生物制药、智能家居等产业,发展壮大浑南软件及电子信息、*家屯苏**汽车零部件、金属新材料、家电制造等产业集群。巩固提升西部片区,围绕高端数控机床、智能网联和新能源汽车及专用汽车制造、电力装备、通用石化重矿装备等先进装备制造业,推进铁西装备制造和医药化工、于*智洪**能制造和特种机床、辽中铸锻造及深加工、新民药业和造纸包装印刷等产业集群转型升级。优化布局北部片区,积极布局航空产业园,串联法库通航产业园、沈北航空产业园、大东航空研发制造园、浑南航空产业园,打造国内具有影响力的航空产业基地;依托大东汽车城建设,重点发展新能源汽车、智能网联汽车等产业,培育汽车后市场服务功能,打造汽车产业创新高地;依托农产品深加工产业园,推动“生产+加工+科技+营销”全产业链开发。
5.加强军民统筹发展。强化军民科技协同创新,围绕先进材料、机器人与智能制造、航空发动机及相关交叉前沿领域,开展军民战略技术合作研究。推动国家重点实验室和国防科技重点实验室、大型民用科研设施和军工科研设施双向开放。开展军民两用技术产品对接活动,鼓励军民企业相互采购零部件、配套产品和加工服务。共建沈阳军民产业协调发展公共服务平台,探索“军工集团+地方政府+社会组织”军民产业协调发展模式,精准推送民参军技术和产品推荐目录、*用军**技术转民用推广目录。研究设立军民产业协调发展投资基金,引导民营资本积极参与。

图2国家先进制造中心产业布局示意图
(二)加快智造强市建设。
1.实现新一代信息技术产业领域新突破。以信息技术应用创新为核心,积极培育“鲲鹏+昇腾”产业生态。依托沈阳新一代人工智能创新基础、产业特点和人才优势,“聚焦机器人+”、智能制造、智慧医疗、智慧城市、智能语言、新基建等领域,建设沈阳国家新一代人工智能创新发展试验区。积极培育自动驾驶算法、车载内容服务等软件信息产业,引入感知设备、通信模组等关键元器件制造,加快推动智能网联汽车产业发展。发展面向移动互联网、云计算、大数据等新型移动智能终端和可穿戴设备,推动智能终端产业多元化发展。依托仪器仪表及关键元器件智能制造产业园建设,推动新型传感器、智能控制、物联网芯片等新技术集成应用。
2.推动制造业数字化、网络化、智能化改造。加快推进产业数字化和数字产业化,实施企业“上云用数赋智”行动,建设一批数字化车间、智能工厂项目,促进企业研发设计、生产加工、经营管理、销售服务等业务数字化转型。推动行业龙头企业核心业务系统云化改造,带动产业链上下游中小企业业务系统云端迁移,实现业务、数据和设备上云上平台。培育智能制造新模式应用场景,积极谋划实施5G+智能制造等300个工业应用场景,使沈阳成为数字化场景应用东北第一城。建立重大技术改造项目库,每年滚动实施100个亿元以上重大技术改造项目,推动工业企业采用智能装备、先进工艺和信息化管理系统。
3.推进“互联网+先进制造业”融合发展。加快工业互联网创新发展,建设并运营一批企业级、行业级、跨行业跨领域的工业互联网平台,推动企业开展“5G+工业互联网”工厂建设。推进国家工业互联网标识解析二级节点在装备制造、汽车、航空、医药等重点领域布局。加快推进LED、VR制造业创新中心建设,谋划布局人工智能产业园等新兴产业发展平台,打造东北地区战略性新兴产业高地。
4.培育具有较强影响力的数字产业集群。提级扩容沈阳国际软件园,积极争取一批世界500强企业地区总部、研发基地、技术支持中心和外包服务中心等落户,争创“中国软件名园”。加快推进数字经济产业园建设,围绕大数据、云计算、物联网、区块链、人工智能、5G通信、数字孪生等数字经济新兴技术及未来信息技术领域引入和培育优质创新企业,建设“5园+3基地+1小镇”,打造集聚全市科技成果的转移转化基地。
(三)积极开展服务型制造。
1.大力发展设计服务。推动“设计+品牌”“设计+科技”“设计+文化”等商业模式和新业态发展,打造“设计+”产业链。高标准规划建设工业设计中心和技术创新中心,建设面向企业服务的涵盖技术、工艺、材料、结构、功能、产品创意等内容的设计公共服务平台。鼓励有条件的企业加大工业设计投入,建立相对独立的工业设计中心,着力对新产品、新技术、新工艺进行开发设计,增强企业核心竞争力。积极引进高端设计机构,鼓励国内外知名设计大师、知名设计机构设立工业设计机构。推动创新设计在产品、系统、可靠性、工艺流程和服务等领域应用,鼓励建设贯穿产业链的研发设计、流程及管理制度咨询等全过程服务体系,引领服务型制造发展。
2.推进制造效能提升。优化供应链管理,加快设计、生产、销售、仓储、物流、金融等资源的整合和共享,推动仓储和商贸物流园区智能化建设,形成高效协同、弹性安全、可持续的供应链网络。促进共享制造,推进共享制造平台建设,鼓励企业围绕产业共性需求集中配置通用性强、购置成本高的生产设备,实现资源高效利用和价值共享。加强检验检测认证服务,推动检验检测机构发展面向制造业全过程的专业化检验检测认证服务,为企业提供从产品研发、生产制造到市场营销的全方位服务,促进制造业高质量发展。
3.提升客户价值。实施全生命周期管理,鼓励制造业企业完善服务体系,开展从研发设计、生产制造、安装调试、交付使用到检验检测、故障诊断、数据挖掘、维护检修、回收利用等全链条服务,提升全生命周期服务水平。发展总集成总承包,以价值链延伸与再造为重点,引导制造业企业从提供产品向提供系统化、集成化解决方案转变;深入推进首台(套)重大技术装备保险补偿机制,带动有基础有潜力的企业向总集成总承包服务商转型。创新信息增值服务,鼓励企业拓展系统集成和系统运维等新服务领域,推进企业拓展生产领域增值服务,实现从单纯硬件竞争向应用服务竞争转变。

五、建设综合性国家科学中心
坚持创新在振兴发展全局中的核心地位,坚定不移走创新路、吃技术饭,发展创新型经济,叫响“创新沈阳”,高标准规划建设浑南科技城,构建“5+4+7+N”重大科技创新平台体系,形成“一城一园三区多组团”科技创新空间体系,全面提升自主创新和原始创新能力,使沈阳成为更多重大科技成果诞生地和全国重要创新策源地,让更多年轻人向往沈阳、扎根沈阳、圆梦沈阳。

图3沈阳市科技创新空间布局示意图
(一)布局国家重大科技力量。
1.加快重大科技基础设施建设。规划建设高端*土稀**钢特种材料研发测试平台、超大型深部工程灾害物理模拟试验装置、高能射线多束源材料多维成像分析测试装置、未来工业互联网创新基础设施等重大科技基础设施。高端*土稀**钢特种材料研发测试平台,重点建设材料设计与大数据分析研究及平台、基础零部件测试评价研究及平台、*土稀**钢热加工研究及中试平台。超大型深部工程灾害物理模拟试验装置,重点建设深部多相多组分复杂地质体模型3D打印系统等平台。高能射线多束源材料多维成像分析测试装置,重点建设材料表征与材料制造工艺和多环境服役评价整合的一体化设施。推进未来工业互联网创新基础设施建设,重点搭建未来工业互联网创新实验环境。
2.积极培育国家级创新平台。推进沈阳材料科学国家研究中心、师昌绪先进材料创新中心、中国科学院机器人与智能制造创新研究院、国家机器人创新中心、沈阳燃气轮机技术创新中心等5个国家级重大科技创新平台建设,支持辽宁材料实验室、辽宁智能制造实验室建设。瞄准国家战略性需求,提升流程工业综合自动化国家重点实验室、高端装备轻合金铸造技术国家重点实验室、轧制技术及连轧自动化国家重点实验室、机器人学国家重点实验室、全断面掘进机国家重点实验室、新农药创制与开发国家重点实验室、玉米生物育种国家重点实验室等7个国家重点实验室原始创新能力和科技供给能力。依托东北大学工业智能与系统优化前沿科学中心,联合中科院沈阳自动化所、东软集团、华为公司鲲鹏实验室等单位,创建新一代信息技术研发平台。
3.强化关键核心技术攻关。面向打造国之重器、国之利器需求,部署实施重大前沿技术与颠覆性技术研究,进一步夯实自然语言处理、智能数控领跑世界的技术优势。在先进制造、IC装备、机器人等领域,攻克一批对外高度依赖的关键核心技术,形成一批占据世界科技前沿的优势技术。开展重大领域原始创新和关键核心技术攻关,构建“基础研究—应用研究—产业化”创新链条。围绕创新链布局产业链,培育壮大新能源汽车、IC装备、航空航天、生物医药及医疗装备等高新技术产业。实施关键核心技术攻关“揭榜挂帅”,建立“市场导向、企业主体、政府引导、多方协同”的科技项目形成机制,提升产业关键核心技术攻关能力。
(二)打造科技创新空间载体。
1.大力发展浑南科技城。规划建设浑南科技城,打造“创新沈阳”核心承载区、全市科技创新策源地、新旧动能转换发动机、新经济发展引领区。围绕先进材料、智能制造、信息技术、生命健康、数字文创等五大创新方向,打造重点实验室、大科学装置、研究型院校、新型研发机构、大企业创新中心等“五类”设施,新技术应用场景创新服务平台、新物种企业培育平台、检验检测认证平台、成果转移转化平台、科技金融服务平台、人才服务平台等“六类”平台。坚持生产、生活、生态“三生”融合理念,在东西两翼规划建设两个核心板块,综合配置高端、重大创新和服务资源,建设生产性平台、生活性平台和科研服务(科技创新)平台,打造自由、开放、多元的创新之城。
2.打造“一园三区”空间特色。沈阳北部科教融合园,依托沈北新区新旧动能转换产业示范片区,聚焦文化创意、新一代信息技术、智能制造产业,突出科教融合发展优势,打造双创平台集群和高校(院所)科技成果转化基地。沈阳高新技术产业开发区,构建以新一代信息技术为前瞻引领、智能制造为牢固根基、新能源汽车为亮点突破、生物医药与健康医疗为特色支撑的“高新”产业体系。沈阳经济技术开发区,聚焦先进装备制造、汽车及零部件、新一代信息技术、生物医药与健康、新材料等产业,推进企业、产业、载体、人才、服务等五大创新方向协同发展。沈阳辉山经济技术开发区,围绕食品医药、装备制造、文化旅游三大主导产业,建设沈阳现代化都市圈一二三产业融合发展示范区,创建国家农业高新技术产业示范区。
3.构建“多组团”发展格局。围绕高等院校、研究机构等知识技术源,依托现有科技园区、科研机构和高等院校,以产业创新为支点,重点建设一批集“工作、学习、生活、休闲”于一体的科创组团。以科创组团为基本单元,打造专业化产业园区,着力建设研发服务平台、生活*服务性**平台、生产*服务性**平台等“三个平台”,推进单一产品制造向产业集群转变,由要素驱动向数字驱动转变,由功能分区向“三生融合”转变,由财富驱动向人才驱动转变,实现企业集中布局、产业集聚发展、资源集约利用、功能集成构建,夯实全市创新基础。
(三)营造一流创新生态。
1.加强前沿性基础研究。支持引导高校院所加强基础研究投入,在人工智能技术、生命科学、新材料、重大疾病诊治、云计算与大数据、信息技术等领域开展前沿性基础研究,强化“0到1”原始创新。面向现代工程技术、未来颠覆技术以及学科和技术交叉融合发展需求,开展交叉学科领域的“智能+”重大科学研究,提升产业技术创新源头供给能力。深入实施极大规模集成电路制造装备与成套工艺、高档数控机床与基础制造装备、重大新药创制等国家科技重大专项,争取在航空发动机及燃气轮机、智能制造、人工智能等领域取得突破。建立基础研究政府、企业和社会力量多元化投入支持机制,推动应用研究衔接原始创新与产业化。
2.提升企业创新能力。实施科技企业培育工程,完善“科技型中小企业—高新技术企业—雏鹰企业—瞪羚独角兽企业”梯度培育体系,形成不同层次科技型企业的梯度供给能力。支持企业建设工程研究中心、技术创新中心、企业技术中心等创新平台,推动创新领军企业牵头组建创新联合体,承担国家重大科技项目提高企业自主创新能力。提升科技型企业年增长率,引导企业加大研发投入,落实企业研发费用加计扣除政策、研发投入奖励性后补助政策,有效降低企业创新创业成本。推动创新型大型企业平台化转型,促进公共技术平台向配套中小企业开放,实现大中小企业融通发展。
3.打造科技成果转化高地。加快建设沈阳产业技术研究院,通过设立科技创投基金、建设科技成果中试熟化平台、社会资本早期投入科技成果研发、孵化高新技术企业和高成长性企业等方式,建立科技成果转化新机制。强化东北科技大市场科技成果发布、创新需求对接、科技成果评价、技术成果交易、科技经纪人服务等市场服务机制,打造成果转化交易平台。建设和平、沈河、铁西、浑南等6个科技成果转化基地和中化新材料等10个科技成果中试平台,增强地区科技成果承载落地能力。加快产学研深度融合技术创新体系建设,深化市长大学校长(科研院所长)联席会议制度,建立以骨干企业为盟主的实质性产学研联盟和产业技术创新联盟,推进科技成果转移转化与产业化。积极承接北京、东南沿海地区等地科技成果转化,加强与上海、苏州等地创新合作。
4.全面打造“人才特区”。实施人才强市战略,实施海内外高精尖优才集聚工程,对我市主导产业和新兴产业发展需要的高层次人才给予奖励。推进人才创新载体建设,支持院士工作站、博士后科研工作站建设。实施“盛京工匠”培养工程,开展“盛京大工匠”“沈阳市优秀技术能手”活动。推进宝马实训中心等“双元制”新型职业教育体系发展,支持职业院校、本科高校自主聘用有丰富实践经验的人员担任专兼职教师,加快建设“双师型”教师队伍。改进人才评价机制,深化科技创新激励机制改革,健全股权激励机制。完善人才服务保障机制,实行窗口“一站式”服务,积极营造“引人才、留人才、为人才服务”的良好氛围。


六、建设区域性金融中心
依托沈阳金融基础扎实、金融生态良好的优势,积极吸引集聚全球金融资源,优化完善金融组织体系,推动金融体系、产品、服务和监管的完善和创新,加快发展多层次资本市场,形成全国资本市场“沈阳板块”,促进金融业更好地服务实体经济,建成东北地区乃至东北亚地区开放创新的区域性金融中心。

图4区域性金融中心功能布局示意图
(一)高标准建设金融集聚区。
1.优化现代金融服务布局。加快构建“一区一街一城”现代金融服务布局,支撑区域性金融中心建设。依托金融商贸开发区、和平金融街,大力开展金融招商,引进或新设各类金融机构,引导金融机构开展金融产品和服务创新,不断提升金融服务实体经济能力,建设国内知名的金融集聚区。依托浑南科技城,积极打造全省科技金融试验区,以材料科学国家研究中心和智能制造研究中心为支撑,大力引进金融科技项目,积极培育各类基金等新型金融机构,力争在区域金融中心建设上实现弯道超车。
2.大力发展金融商贸开发区。积极推进金融商贸开发区扩容,研究沿青年大街向南扩区至浑河,优化自然资源配置,拓展发展空间,提升综合承载力,将金融商贸开发区打造成为沈阳区域性金融中心的核心金融集聚区,争取上升成为国家级开发区。加强重点金融业态集聚载体建设,打造产业基金大厦、融资租赁大厦和期货大厦等,成为金融商贸开发区的新地标。推进金融商贸开发区与东北亚等地区国际金融合作,重点在日本、韩国、新加坡等国家和地区建立友好合作园区,探索建设融入中蒙俄经济走廊金融枢纽。深化金融生态改革试点工作,推动沈阳金融商贸开发区与北京、上海等金融业发展先进地区交流合作,打造沈阳金融产业会客厅。
3.做大做强总部金融机构。支持金融机构以引进战略投资者、增资扩股、上市融资等方式,增强资本实力,提升经营能力,扩大业务范围。依托沈阳金融商贸开发区、和平金融街、盛京基金小镇等核心功能区,吸引国内外知名银行业、证券业、保险业金融机构设立总部、区域性总部、功能总部、分支机构、特色专营机构和后台服务机构等,积极引进互联网、大数据、云计算、人工智能等金融科技企业,集聚金融要素资源,打造东北地区金融总部基地。
(二)提升金融服务实体经济能力。
1.大力发展多层次资本市场。完善辽宁股权交易中心功能,推进优质企业在主板、创业板、科创板、北交所、新三板、港交所等境内外资本市场挂牌上市,探索发展专精特新企业服务板块。创新发展金融资产交易市场,推动辽宁金融资产交易中心规范发展,持续扩大金融资产二级市场交易规模,打造区域重要的金融资产交易中心。依托沈阳市现有交易平台,建设东北首家碳排放权交易市场、固体废物处置交易平台。推动金融机构、产业集团和社会资本设立大宗商品、能源、环境等创新型金融要素交易市场,增强要素交易市场的竞争力、辐射力和带动力。
2.积极培育上市企业。聚焦新一代信息技术、高端装备制造和新材料、新能源及节能环保、生物医药等科创板重点鼓励发展领域,全力储备科创板、创业板上市后备企业。挖掘重点上市后备企业,强化对企业的培育力度和服务深度,推动达到上市挂牌条件。积极对接省上市企业后备库,争取将我市更多高新技术企业、瞪羚独角兽企业纳入省后备企业库。发挥辽宁证券业协会、辽宁上市公司协会、省市基金业协会等行业协会作用,多维度助推企业对接多层次资本市场。
3.加快发展私募投资基金。加快发展创业投资基金,推进天使基金建设,重点支持众创空间、科技企业孵化器、产业园区内企业。加快发展产业并购基金,鼓励社会资本在沈阳设立人民币海外并购基金,支持东北企业“走出去”。大力发展基础设施投资基金,推动基础设施基金管理机构开展基金募、投、管、退业务,打造东北投融资中心。发挥政府基金作用,在战略性新兴产业、创新创业、中小企业发展、产业转型升级、基础设施和公共服务等领域,带动社会资本参与投资沈阳经济社会发展的重点领域和薄弱环节。
4.扩大金融对外开放。创新跨境结算融资服务,进一步简化经常项目收支和跨国公司外汇资金集中运营管理手续,提高结算效率;依托自贸区开展自由贸易账户试点,实现本外币账户一体化管理;支持金融机构开展境外借款、境外发行债券等跨境人民币创新业务。扩大跨境双向投资通道,探索开展外商投资股权投资企业(QFLP)、合格境内有限合伙人(QDLP)、合格境内投资者境外投资(QDIE)和合格境内个人投资者计划(QDII2)等金融开放业务试点;推动设立人民币海外基金,提供境外*款贷**、股权投资、跨境担保等服务;鼓励本地投资机构与境外投资机构加强合作,设立平行基金,开展双向投资。
5.强化金融科技创新。大力推广金融科技应用,鼓励银行、证券、保险、基金等传统金融机构加强金融科技研发与应用。拓展金融服务场景,鼓励金融机构运用分布式账户、区块链等技术开展业务创新,实现金融服务向主动化、个性化、智慧化转型发展。引进和培育金融科技企业,推动亚洲互联集团落户沈阳,引进腾讯、阿里、平安、京东等金融科技龙头企业设立子公司、研发中心及项目基地。依托东北金融后援服务基地,积极开展金融票据规范存储和信息化录入,在沈阳构建国家金融标准。
(三)创新发展新兴金融业态。
1.大力发展科技金融。创新科技信贷产品和金融服务,支持银行、保险等金融机构组建服务科技企业的科技金融专营机构,积极推进园区集合贷、税融通、科技贷等科技金融产品。鼓励科技成果价值评估、交易和运营,推动知识产权质押融资,完善风险补偿机制,深化知识产权金融服务。鼓励保险机构创新保险模式,为特定行业科技企业提供订制保险产品。拓展高新技术企业产品研发责任保险、关键研发设备保险、新材料首批次应用保险补偿等科技保险业务。
2.全面发展普惠金融。积极拓展“三农”普惠金融,深入推进农村金融服务综合改革试点,鼓励发展农业类股权投资基金。探索开展农村保险互助社试点,完善农村保险体系,扩大农业保险覆盖面。大力开展中小微企业普惠金融,引导金融机构利用微贷技术开展面向小微企业的订单仓单融资、应收账款质押融资、知识产权质押融资等业务。健全中小微企业信贷风险补偿基金体系,加大对中小微企业信用*款贷**风险补偿、贴保贴息支持。搭建面向中小微企业的金融综合服务平台,促进中小微企业与社会资本、市场资源的充分对接。
3.探索发展绿色金融。加大绿色金融政策扶持力度,推动金融机构研发绿色信贷、绿色债券、绿色保险、绿色基金、绿色理财、绿色资产证券化等金融创新产品。推动银行设立绿色金融事业部、绿色支行等绿色金融专营机构,开辟绿色信贷审批专项通道。支持低碳节能、清洁环保、新能源等绿色企业在沪深交易所、新三板、区域股权交易中心上市挂牌。探索组建绿色担保、绿色小贷和各类绿色发展基金,发展绿色评级、绿色资质认证等第三方服务,助力绿色项目和绿色产业发展。
(四)防范化解金融风险。
1.完善地方金融监管体系。健全金融风险预防、预警、处置、问责制度体系,完善宏观审慎管理体系,保持宏观杠杆率以稳为主、稳中有降。加强系统重要性金融机构和金融控股公司监管,强化不良资产认定和处置,防范化解影子银行风险,有序处置高风险金融机构,严厉打击非法金融活动。健全金融主管部门与公安、行政执法等部门工作协调机制,充实区县(市)金融监管力量,构建条块结合、运转高效、无缝衔接、全面覆盖的区域金融风险防范体系。完善金融风险预警平台,利用数字监控手段,全面监管小贷公司、融资担保机构、融资租赁、典当、保理、交易场所、网贷等机构,定期排查非法集资等各类风险。
2.切实维护金融安全。密切监测、排查重点领域风险点,健全金融风险处置机制,建立信息共享机制,实现维护金融安全联防联控。完善债务风险识别、评估预警和有效防控机制,健全债券市场违约处置机制,稳妥化解地方政府隐性债务,严惩逃废债行为。加强监管合作,提高开放条件下风险防控和应对能力。推进金融业信息化核心技术安全可控,维护金融基础设施安全。重点打击非法集资活动,推进陈案化解工作,加强案件处置月调度、月报告工作机制和检查督导机制,提高案件查处效率。

七、建设区域性文化创意中心
充分利用沈阳历史文化名城的“金字招牌”,深度挖掘和弘扬传承历史文化、红色文化、工业文化,塑造“一核三轴”文化空间,深入梳理历史文脉,涵养城市文化底蕴,构建文化创意产业体系,推动文化内容和载体向沉浸式移植创新转化,建成具有重要影响力的区域性文化创意中心、历史文化名城和国际文化旅游目的地。
(一)提升历史文化名城影响力。
1.塑造城市魅力文化空间。推进传统文化核心区更新发展,突出东西文化展示轴、南北文化传承轴,以及浑河滨水生态轴,加强重点文化片区呼应,提升文化体育设施功能,培育浑河沿线文化创意和国际交往功能。推进莫子山主题雕塑公园(二期)建设,丰富浑南中央公园创意文化,打造一批文化活力空间。建设盛京滨河道、盛京记忆道、盛京生活道三大主题“盛京步道”,强化生态文化展示,串联故宫、中街等城市新老风貌慢行廊道系统,丰富文化街景,彰显城市文化品质。
2.深度挖掘重大历史文化。围绕沈阳悠久的人类活动史、建城史,整合市档案馆(文史馆)、沈阳市文博机构、高校院所等研究资源,实施历史文脉研究整理工程。开展新乐文化等考古学文化以及历史文化、红色文化、工业文化等研究工作,在知识体系、学术体系、话语体系等方面形成新成果。实施“考古沈阳”项目,加强重点遗址考古挖掘,出版沈阳历史文脉研究系列成果。全域开展文化资源分类普查,加强建档管理,完善*物文**档案目录,建立文化遗产数据库。
3.实施文化遗产保护和展示工程。加大重点*物文**保护力度,开展沈阳故宫、清福陵、清昭陵、张学良旧居、满铁奉天公所旧址、南满医学堂、吉祥寺等*物文**保护工程,统筹文化遗存发掘、修复、保护与展示。推进历史片区、历史建筑等文化遗产活化利用,提升盛京古城综合保护利用水平,积极创建5*级A**景区,系统实施景观提升、资源活化、服务提升工程。加强非物质文化遗产保护传承,推进非遗项目名录体系建设,建立非遗数据库,有序开展非遗资源普查和数字化保护工作。开展乡村物质文化遗产保护,加强村落传统格局和历史风貌的保护性利用。
4.打造标志性文化地标群。优化升级特色化、地标性文化空间建筑,凸显地域特色和设计因素,逐步形成以沈阳文化设施群为特征的城市文化形象载体。高水平推进盛京古城改造,打造沈阳历史文化传承中心、中华文化地标。提升改造棋盘山旅游度假区,推进沈阳棋盘山国家级旅游度假区建设,打造成为都市生态休闲文化地标。围绕辽宁省博物馆、科技馆、图书馆、档案馆以及沈阳青少年活动中心等资源,形成都市人文地标群。

图5文化空间布局示意图
(二)打造国际文化旅游目的地。
1.做强文化旅游业态。挖掘乡村体验游,依托蒲河湿地公园、沈北稻梦空间等项目,开展休闲农业旅游和文创农业旅游。打造生态和谐游,依托辽河国家公园、七星山风景区、卧龙湖省级旅游度假区、獾子洞国家湿地公园等生态景区,打造生态旅游“沈阳品牌”。开发研学知识游,深度挖掘我市历史文化、红色文化、工业文化等文化资源,依托生态科普乐园、研学农庄等文化设施,打造科技研学、农旅研学、文化研学、营地研学旅行产品和精品线路。做强冰雪运动游,依托“棋盘山、东北亚、怪坡、白清寨”四大滑雪场,打造差异化冰雪旅游线路和产品,开启“冰雪+”多产业融合模式,增强冰雪旅游吸引力和竞争力。创新夜间沉浸游,围绕夜游古城、夜游浑河和夜游丁香湖,打造“夜游、夜赏、夜读、夜娱、夜购、夜食”的都市夜景与休闲业态。
2.丰富精品文化旅游产品。依托“九·一八”历史博物馆、华晨宝马铁西工厂、1905文化创意园等,策划红色教育文化游、工业文化观光游、民族文化游、文化艺术观赏游等主题产品,打造“文化沈阳”游。依托新乐遗址博物馆、“一宫两陵”、辽宁博物馆、张氏帅府等,策划史前新乐历史遗迹游、盛京历史遗迹游、辽金历史遗迹游等主题产品,打造“历史沈阳”游。依托棋盘山风景区、七星海世界、鸟岛景区、丁香湖等,策划生态山地休闲游、生态亲水休闲娱乐游、生态滨水徒步健身游、生态滨水骑行健身游、生态乡村休闲度假游等主题产品,建立“山在城中、城在水中、山美水秀、人景交融”的生态旅游产品体系,打造“山水沈阳”游。
3.加强文化旅游服务体系建设。积极推进“多游一小时”智慧旅游系统建设,培育云旅游、云直播等线上数字化文旅体验产品,打造沉浸式旅游体验新场景。提升旅游交通设施服务水平,加快推进旅游快速路、风景道、景区旅游专线建设,打通景区间连接公路和旅游环线断头路。推动旅游星级饭店服务配套设施提质达标,引导特色民宿、主题酒店等创新发展,挖掘沈阳餐饮文化内涵,塑造美食文化品牌。
4.开展面向全球的文化旅游营销。积极引领沈阳都市圈文旅合作,推动都市圈文化旅游一体化发展,共同构建国际文化旅游合作网络。深化与日韩俄蒙等国家文旅交流合作,积极参与中蒙俄文化旅游带合作,举办东北亚文化旅游创意博览会、国际旅游营销大会,打造东北亚文旅营销集散地。加强与“一带一路”沿线国家开展文化旅游产业双边或多边合作项目,加快中国文化出口基地建设,推动沈阳文化企业、产品和服务“走出去”。积极借助“外脑”“外口”讲沈阳故事,打造对外传播媒体平台,推动沈阳演艺、沈阳作家走向世界。
(三)增强文化创意产业竞争力。
1.构建文化创意产业体系。做大文化创意设计,提升装备制造、航空工业、汽车制造、文创产品等设计水平,打造“设计之都”。做强现代文化传媒,培育沈阳影视产业服务基地、中晨电影小镇等一批影视拍摄基地,推动沈阳广播电视台、沈阳日报集团转型发展,提升我市现代传媒首位度。加快发展数字文创,大力发展数字电视、数字教育、数字版权和艺术品交易等业态,积极培育动漫电竞产业,推动东北VR产业新高地等数字文化项目建设。创新工艺美术,推动创意设计、现代科技等时尚元素与传统工艺品融合。培育沉浸式文化产业,积极打造沉浸式文化装备及内容生产产业链,建设盛京古城、老北市两个沉浸式文化产业集群,推出一批沉浸式文化IP、沉浸式文旅应用场景、全域全息沉浸式旅游体验线,发展若干个沉浸式业态。
2.推进文创产业融合发展。促进科技与文创融合,推进国家文化和科技融合示范基地建设,打造一批文创科技融合发展的文创产业园、文创孵化器、科普基地。促进工业与文创融合,推出一批代表性工业文化体验示范项目,着力打造铁西区工业文化遗址公园。促进商业与文创融合,培育一批集艺术表演、阅读分享、观影体验、美食品鉴等于一体的商业消费综合体、文化商业集聚区。促进会展与文创融合,积极举办沈阳设计周、旗袍节、沈阳艺术节等文化创意会展节事活动,提升沈阳文化国际影响力和知名度。促进体育与文创融合,大力发展冰雪经济,培育自主IP品牌赛事,深度开发和策划有影响力的精品赛事活动和各类群众性体育项目。
3.做强文化创意产业园区。推动建设一批文化创意、数字技术、文化视听、艺术出版等文化产业园区(基地),加快熙古里小镇、长安里文创主题街区等项目建设,形成文化产业园区、文创街区、文创空间等多层次文化产业空间体系。推动体育产业园区建设,建设冰雪运动休闲特色小镇,培育汽摩运动、航空飞行营地及电竞主题等文体消费业态。推动国际设计谷等文化与科技融合基地建设,吸引更多文化创意设计、科技、金融、信息等企业向园区聚集。推进广告产业园区、工艺美术实训基地、艺术品交易平台建设,提升文化创意服务水平。
4.积极开发特色文创产品。推动盛京礼物品牌体系建设,积极发展文创周边产品,延长文化产业链,扩大线上线下营销规模,提高消费附加值和文创品牌影响力。深入挖掘非物质文化遗产资源,研发特色非遗衍生品及现代文创产品。搭建“沈阳故宫”文创产品销售平台,扩大“沈阳故宫”文创产品市场知名度。推动景区、文创产业园区、文化主题园区差异化开发文创产品,推动工艺美术产业创新化、集群式发展,培育一批知名工艺美术品牌。


八、引领沈阳现代化都市圈高质量发展
坚持规划共绘、交通共联、产业共链、平台共享、生态共治、文旅共建,加强城市间协调联动,提升整体竞争力、聚合力、连接力、扩散力,推动形成“有机融合、富有活力、开放创新、宜居幸福”的现代化都市圈,打造新型工业化示范区、东北振兴发展重要增长极。

图6沈阳现代化都市圈范围图
(一)构建一体联通的基础设施网络。
1.构建互联互通的综合交通运输网。围绕打造轨道上的都市圈,推进城际铁路引入沈阳桃仙国际机场设点建站,加快沈阳铁路枢纽环线和沈阳南站至辽阳站、本溪新城站铁路联络线建设,开展沈辽鞍、沈铁、沈本、沈抚等城际铁路项目前期研究,推动利用既有普速铁路和高速铁路提供城际列车服务,促进沈阳地铁等轨道交通向周边地区延伸,构建以轨道交通为骨干的通勤网,实现沈阳至都市圈其它地区1小时通达。实施“断头路”畅通工程和“瓶颈路”拓宽工程,加快推进沈黑线、新彰线、新康线、辽金线等高等级公路建设,提升沈阳中心城市对周边市(县)的辐射能力。
2.共建泛在安全的数字智慧都市圈。依托沈阳国家信息枢纽建设,协同实施5G规模化布局和无线宽带建设,提质扩容都市圈网间互联宽带,推进骨干网、城域网、宽带接入网的升级改造,共同争取国家级数据服务中心、呼叫中心、算力中心,整体提升都市圈内城市间信息传输能力。依托沈阳建设基于人工智能和5G物联的“都市圈大脑”,完善信息资源共建共享机制,共建开放互通的智慧城市建设平台,提升智慧治理水平和服务能力。协同发展“互联网+先进制造业”,打造跨行业跨区域工业互联网平台。
3.打造互济互保的能源水利设施体系。依托风电、太阳能、生物质能等清洁能源项目建设,共同建立区域综合能源供应体系。依托铁岭电厂、抚顺电厂为沈阳供热项目建设,谋划建设沈阳现代化都市圈国家零碳供热网示范区。围绕中俄管道天然气和沿海液化天然气等气源,协同完善都市圈天然气高压管网,保障燃气供应安全稳定。依托大伙房水库输水等工程,共建城乡统筹的供水体系,推进都市圈城市供水互为备用和水源地共建共享。
(二)塑造协作共赢的现代产业创新体系。
1.打造高效协同的区域创新共同体。强化沈阳科技创新龙头带动作用,推进沈阳科技条件平台、东北科技大市场等科技资源向都市圈城市辐射,共建都市圈创新创业服务平台。依托沈阳在新材料、汽车及零部件、智能制造等重点领域优势,联合设立实验室、研发中心、技术中心,推动沈阳国际软件园、盛京小镇与辽阳企业沈阳飞地研发中心深入合作,打造全省“飞地经济”合作典范。共同对接国家重点研发计划、重点科技攻关计划,联合承担高档数控机床与基础制造装备、重大新药创制等国家和省级重大科技项目。携手举办马拉松、国际青少年足球国际赛事、中国创新创业大赛、大学生创新创业大赛、青年创新创业大赛、工业设计大赛等活动,共同营造创新创业良好的科研生态和舆论氛围。
2.共同打造现代化产业基地。依托沈阳汽车产业优势,加强与周边城市汽车装备合作配套,对接都市圈汽车零部件配套等重点企业,在沈阳都市圈内部形成从关键零部件到整车的完整体系和技术支撑体系,打造国家重要汽车产业中心。发挥沈阳在装备制造领域龙头作用,强化产业协同,共同建设具有国际竞争力的通用石化重矿装备产业基地。依托沈北、浑南航空产业园和法库通航产业基地,加强与鞍山、抚顺、铁岭等地企业对接合作,打造航空产业基地。推动沈阳高新区与本溪高新区生物医药和医疗装备产业协同发展与转型升级,合作共建辽宁生物医药和医疗装备产业基地。以新松机器人为依托,加强与鞍山机器人及智能装备产业合作对接,构建都市圈机器人产业生态圈。
3.推动现代服务业实现新突破。深化沈阳国际陆港与鞍山港等国际口岸合作,联动各市重要物流节点,发展大宗商品物流、冷链物流、快递物流产业,共同打造东北亚区域物流中心。壮大沈阳区域性金融中心功能,支持都市圈中小企业通过辽宁股权交易中心开展融资,加强都市圈金融部门交流合作,提升金融创新服务能力。整合都市圈历史人文和自然生态资源,加强特色文化和旅游产品供给,做优四季旅游品牌,推进“旅游+”融合发展,提升都市圈文化旅游发展水平。建设全国会展名城,提升辽洽会、制博会、家博会、文博会东北亚影响力。筹建都市圈体育产业创新发展联盟,引导有条件的体育社会组织成立职业俱乐部,参加足球、篮球、排球等高水平职业联赛,建设体育强市。
4.共同培育壮大现代高效特色农业。依托辉山农业高新技术产业示范区,加强与铁岭县相关农产品加工园区互动,积极创建沈北国家农业高新技术产业示范区。发挥沈阳农业科技创新资源富集优势,与铁岭、阜新共同开展农业种业创新攻关计划,建设区域性良种繁育基地。联合都市圈各市举办好沈阳农博会,邀请都市圈相关企业参展,打造都市圈优质特色农产品品牌宣传和对外交流合作平台。依托“农博网”建立都市圈统一的农业电商服务平台,推广沈北新区“稻梦空间”等创意农业。
(三)共筑都市圈绿色宜居大家园。
1.共同保护和修复生态。协同推动山地丘陵区水源涵养林质量提升和生物多样性保护,建立自然保护地体系,增强区域水源涵养能力和碳汇能力。以辽河流域综合整治与生态修复工程为重点,共同推动辽河、浑河、柳河、北沙河等流域生态修复与保护,协同创建辽河国家公园。加快绿色矿山建设,协同推进煤矿采沉区改造,强化矿山环境恢复与综合治理。共同实施生物多样性保护工程,健全生物多样性保护数据库,积极参与都市圈生物资源本底现状调查和大型底栖动物、着生藻类、浮游植物、鱼类等生物完整性恢复。
2.协同治理环境污染。严格落实大气污染防治和二氧化碳减排协同共治行动,加快实施燃煤锅炉超低排放改造工程,严控煤炭消费增长。依托沈阳南部三期污水处理厂扩建工程等项目,完善配套管网,实施污泥处理处置,实施工业集聚区水污染整治,开展土壤污染防控和修复。
3.协同推动绿色低碳转型发展。对标碳达峰碳中和目标,与都市圈各城市开展合作,推进碳排放数据库、低碳发展融资平台建设。联合开展资源节约利用工程,推动矿产资源节约与综合利用,推进废弃土地复垦,提高产业园区土地综合利用效率,完善水资源节约集约制度体系。共同实施产业绿色转型工程,推进产业园区循环化改造,协同发展再制造企业和绿色产业。
(四)共建公共服务普惠便利的品质美好生活圈。
1.共筑区域教育合作高地。建立健全校际合作机制,共同构建都市圈学校联盟。推进在线优质教育资源共建共享,共建“在线课堂”“远程课堂”“同步课堂”。围绕做强沈阳“盛京工匠”培养工程,联合都市圈各市举办职业院校技能大赛,提高职业教育水平。围绕装备制造、航空航天、生物医药等重点产业,共同引进培育一批优质职业教育教学资源,共筑区域性特色职业教育高地。
2.共塑健康幸福都市圈。依托中国医科大学附属第一医院建设国家肿瘤和心血管区域医疗中心,依托中国医科大学附属盛京医院建设国家儿童区域医疗中心,合力建设国家区域医疗中心。加强沈阳市与中国医科大学战略合作,共同推动构建“基于AI技术的人机融合医疗会诊平台”,加快原创*药性**物产业化,建立覆盖重大慢性疾病全周期智能服务体系。强化与都市圈城市医疗卫生资源共建共享,鼓励发展专科联盟医疗联合体辐射都市圈。推进妇幼健康服务机构交流合作,逐步建立妇幼保健信息互通、人员交流、技术协作机制。依托沈阳国家医养结合试点,加快都市圈养老服务统一标准体系建设,建立健全医疗机构与养老机构业务同城化协助机制,合作建设居家社区机构相协调、医养康养相结合的养老服务体系,共同建设老年友好型都市圈。
3.共构就业服务和社会保障体系。建设沈阳现代化都市圈一体化就业服务平台,共同组织召开就业推介会、招聘会。加大创业扶持政策力度,依托沈阳创业培训“马兰花”计划,推进实施“返乡农民工创业行动计划”“大学生创业引领计划”,提供创业辅导、信息咨询、技术支持等创业服务。建立社会保险参保信息共享机制,深化社会保险关系转移接续服务。完善异地就医住院费用直接结算服务,逐步推进异地就医门诊费用直接结算工作,稳步扩大门诊结算适用区域范围及联网定点医疗机构数量。

九、建设美丽宜居的现代化城市
坚持“人民城市人民建、人民城市为人民”理念,实施高品质城乡建设行动,统筹规划建设管理,促进功能升级和布局优化,着力提升城市功能品质、服务品质、生态品质、文化品质,提高城市精细化管理水平,在“一网统管”上为全省作出示范,着力打造更富时代感、极具吸引力的幸福生活场景,用绣花精神塑造北方国际大都市的“高颜值”,让城市更加美丽、更显魅力、更具活力。
(一)优化城市功能品质。
1.优化中心城区空间布局。突出南向,整合打造“科创+智造”的新浑南,引领城市转型,形成“一主三副、一河两岸、一廊两轴”的空间结构。依托浑南科技城、航空城、沈水科技城,塑造“科技都会”,推进大东、首府等9个重点地区的塑造和提升,打造“文化都会”,加快推进西部、北部、东部三个副城建设,构建“一主三副”城市形态结构。依托浑河发展轴,强化绿化生态、特色景观、文化旅游和高端服务等核心功能,实现“一河两岸”的协调和互动发展,打造展示沈阳魅力的城市名片。依托“浑南科技城核心区+西部工程技术创新翼+东部基础科学研发翼”,打造集研发、智能、科研服务、城市服务于一体的综合性发展走廊;延展纵向城市综合发展轴,形成串联浑北、浑南核心的重要轴线;强化横向历史文化印记轴,展示沈阳城市发展脉络和文化底蕴。

图7中心城区空间结构示意图
2.塑造现代化城市风貌。按照“文韵盛京、绿水屏山、城塔形胜、活力家园”理念深化城市设计,展现北方城市的大气浑厚舒展。注重留白留璞增绿,围绕商务、科技、文旅产业,规划建设35个核心发展板块。优化全域山、水、城理想空间格局,提高国土空间的舒适性、艺术性和感知性。划定城市重点风貌管控区,加强中心城区天际线、轴线通廊、生态廊道等特色要素设计,构建层次分明的空间形态。深化城市滨水区、历史文化街区、交通枢纽、特色村镇等重点区域建筑管理,营造高品质人居环境和独特风貌。
3.推进重大基础设施建设。推动地铁3号线、4号线、6号线、2号线南延线、1号线东延线建成通车,完成地铁三期工程,谋划实施四期工程,打造轨道上的城市。推动四环立交化和智能化改造、东部旅游大道等工程,完善“环形+放射”快速路网络。优化常规公交线网布局,构建“快线公交+普线公交+支线公交”公交线网框架。推进省重点供水工程建设,改造供水管网,加快城市周边地区配水管网建设,补齐城市供水短板。加快智能电网建设,完善核心电力枢纽体系,提升电力供给。优化燃气设施和管网系统,积极引进新气源,建设气化沈阳。
4.实施城市更新行动。推动沈飞、东塔机场等重大项目搬迁改造,加快低效工业用地腾退改造和批发市场统筹规划。持续推进老旧小区及背街小巷整治工程,突出宜居、绿色、韧性、智慧、人文要求,建设“完整社区”。分类整治城乡结合部,对城市出口沿线村屯,保留村屯参照宜居乡村标准建设,配套基础设施、整治村容村貌;非保留村屯实施*迁拆**,参照城市化标准建设,全面改善城乡结合部人居环境。建设安全韧性城市,加强标准避难场所建设,满足辖区内居民紧急避险和临时安置等需求。
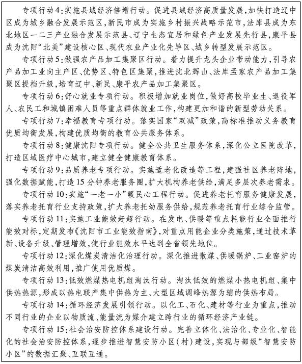
5.全面实施乡村振兴战略。强化以工补农、以城带乡,推动形成工农互促、城乡互补、协调发展、共同繁荣的新型工农城乡关系,打造乡村振兴沈阳样板。坚持“东山西水、北美南秀”,构建“一环、一带、四区、五链”的“1145”乡村产业空间布局。实施县域经济倍增计划,将产业集聚区、县城、中心镇、特色小镇及专业村一并作为县域经济发展的承接载体,补齐县域基础设施短板,增强县域经济发展内生动力。推进城乡基础设施一体化,加快城乡基本公共服务均等化,整治提升农村人居环境,打造美丽庭院、美丽村屯和美丽田园。开展乡风文明建设,弘扬乡村传统文化,做强特色文化内核,改善农民精神风貌,提高乡村社会文明程度。创新乡村人才引育机制,优化乡村人才扶持体系,打造一支强大的乡村振兴人才队伍。
(二)提升城市服务品质。
1.营造舒心就业氛围。实施更加积极的就业政策,开展更高质量就业行动,打造舒心就业品牌。完善与就业容量挂钩的产业政策,支持吸纳就业能力强的服务业、中小微企业和劳动密集型企业发展,稳定拓展社区超市、便利店和岗位。鼓励以创业带动就业,畅通创业创富通道,不断增强创业带动就业能力。推动市、区和街道就业工作重心下移、业务下沉、服务下延、政策下放,提升基层就业服务制度化、专业化、标准化水平。保障重点群体就业,摸清社区低保户、残疾人、零就业家庭等基础数据,建立帮扶台账,开展暖心服务。
2.办好人民满意教育。高质量完成“双减”试点任务,加强中小学校和教师队伍建设,构建优质均衡的教育公共服务体系,打造幸福教育品牌。加快学前教育优质普惠发展,规划建设一批幼儿园,着力扩大优质公办学位供给。推动义务教育优质均衡发展,优化中小学布局,抓好学生身心健康发展。促进高中教育优质化特色化发展,建设一批灵活多样、特色鲜明、充分满足多样化学习需求的优质特色普通高中。推动职业教育融合发展,推进国家产教融合试点城市建设,增进职业学校与产业园区的有机对接,深化产教融合、校企合作,促进高端技能人才校企一体化培养。推动终身教育灵活发展,支持在沈高校“双一流”建设,全面提高办学水平。
3.建设健康沈阳。加快推动以治病为中心向以人民健康为中心转变,深化医疗、医药、医保“三医联动”改革,打造健康沈阳品牌。深化医药卫生体制改革,推动公立医院高质量发展,传承发展中医药事业,打造“东北一流”医疗中心城市。建设一批标准统一、定位清晰的区域性医疗中心,提升城市医疗卫生公共服务水平和医疗国际化水平,打造品质医疗服务圈。推进国家疾病诊断相关分组(DRG)改革示范区建设,持续提高城乡居民医保补助标准,建成多层次医疗保障体系。实施老年健康促进行动,推进医养结合,探索长期护理保险制度,实现健康老龄化。开展全民健身运动,健全基本公共体育服务体系,加强体育设施均衡布局,打造百姓身边“10分钟健身圈”。
4.打造全龄友好城市。织牢兜底性养老服务网,扩大普惠型养老服务覆盖面,打造品质养老品牌。开展政府购买居家养老服务试点,鼓励社会资本参与养老服务项目,构建沈阳“15分钟养老服务圈”。加快壮大养老产业,挖掘“银发经济”潜力。建设儿童友好城市,规划建设一批富有沈阳地域特色的儿童公园、游乐园、运动中心、少年宫,构建适合儿童身心健康成长的城市环境。建设青年友好城市,制定青年人才集聚计划,设立沈阳青年支持专项资金,建设“沈漂”青年人才驿站、沈阳青年创业客厅、沈阳青年企业家俱乐部,持续提升青年人在沈阳稳定居住能力。
(三)提升城市生态品质。
1.建设生态秀美之城。围绕“以水润城”“以绿荫城”“以园美城”“以文化城”“四季有绿”“三季有花”,加强生态水系建设,完成城市绿地系统和城市公园布局,建立以国家公园为主体的自然保护地体系,构建“一屏一带、两山七水多廊”市域生态空间结构。以水润城,重点强化水资源、水环境、水生态、水安全“四水同治”,推进“三带、两环、百湖”河湖库联通,积极参与辽河国家公园创建,实施“堵污口、治污泥、清垃圾、净水质”专项行动,加强水岸共治,形成水净、岸绿、景美的滨水空间。以绿荫城、以园美城,开展大规模国土绿化行动,推动“森林沈阳”建设,稳步增加森林面积和蓄积量;实施“铺满绿”工程,建设郊野公园、城市公园、“口袋公园”、百里运河公园和街道微景观、微绿地,完善“三环、三带、四楔”结构性绿地布局,提高公园绿地覆盖率。
2.加强环境保护与生态修复。构建全域生态保护格局,落实永久基本农田、生态保护红线、城镇开发边界等空间管控要求,完善自然保护地体系。加强生物多样性保护,系统实施山水林田湖草沙一体化保护修复,科学开展国土绿化行动,稳步有序退耕还林还草还湿。实施应绿未绿林地绿化,恢复采伐迹地、棋盘山受灾林地的森林植被。促进黑土地修复治理,建立与治理区域水土保持工作相适应的侵蚀沟综合防治体系,基本遏制治理区侵蚀沟发展趋势。积极实施坡耕地水土流失综合治理工作,在康平北部沙区、法库西北部剥蚀丘陵地区和新民辽河生态修复区培育疏林灌草湿型近自然林,创新防沙治沙、防治水土流失的模式。强化农村环境治理与保护,全面推进农村污染防治,建立长效运行监管机制,完善农村生活垃圾处理设施建设。
3.完善生态管控体系。完善生态规划体系,落实永久基本农田、生态保护红线、城镇开发边界等空间管控要求,统筹做好与国土空间规划及各专项规划衔接。构建以国家公园为主体的自然保护地体系,实施更加严格的保护,构建生态资源及生物保护长效机制。加强生态空间刚性约束,明确生态安全底线与生态绿色发展高线,差异化制定生态控制区管控措施,确保对辽河、蒲河、卧龙湖、东部林地山区等重要生态空间保护。改革生态环境监管体制,建立统一规范高效的自然保护地管理体制,分级行使自然保护地管理职责,推进自然资源资产确权登记,实行自然保护地差别化管控。
(四)提升城市文化品质。
1.提升城市文明形象。培育和践行社会主义核心价值观,铸牢中华民族共同体意识。大力传承弘扬中华优秀传统文化、革命文化、社会主义先进文化,广泛宣传时代楷模、道德模范等典型人物的先进事迹。深入推进公民道德建设,加强诚信社会和网络文明建设,注重家庭、家教、家风建设,不断提高市民道德水平和文明素养。弘扬雷锋精神,开展学先进、树典型活动,利用雷锋文化陈列馆、雷锋学校、雷锋庭院等教育资源,推动学雷锋活动常态化。全覆盖推进新时代文明实践中心建设,做精各类志愿服务品牌,标准化规范化推进文明实践。持续巩固创建全国文明城市成果,常态化、制度化、长效化推进文明城市建设,不断提高社会文明程度。
2.繁荣社会主义文艺创作。实施文艺精品工程,积极推出与沈阳历史典故和民间传说相融合的舞台艺术作品,创排杂技剧、话剧,复排京剧、音舞诗画剧、话剧、综艺晚会、交响乐等优秀剧(节)目,努力创作一批优秀剧目,打造“盛京文艺”品牌。提升盛京大剧院“钻石璀璨”高雅艺术品牌,打造《沈阳印记》旅游综艺演艺IP。打造沈阳艺术节、沈阳杂技演艺集团、沈阳交响乐团等艺术品牌,扶持民营艺术机构品牌。鼓励国有文艺院团舞台剧目生产与特色旅游产品衔接融合,开发旅游景区常态化演艺项目。深化国有文艺院团改革,推动沈阳演艺集团、沈阳杂技演艺集团着力打造市场竞争力强劲的骨干文化企业。
3.创新公共文化服务。健全现代公共文化服务体系,优化城乡文化资源配置,建设一批标志性公共文化设施,实现阅读、配送、培训等菜单式服务、线上线下互通。建设“书香沈阳”,按照“一区一书房、一街道一书屋”要求,健全书房艺术欣赏、文化培训、读书休闲等功能,建设一批城市书房、城市书屋,打造“15分钟阅读圈”。推进沈阳青少年活动中心等重点公共文化项目建设,打造有特色、有品位的公共文化空间,提升公共文化服务覆盖面和实效性。建设“百馆之城”,推动公共图书馆、文化馆、博物馆、美术馆等建立联动机制。加大对公共文化设施和旅游服务设施投入,推动城乡公共文化设施均衡配置。
(五)加快推进绿色发展。
1.扎实推进碳达峰行动。坚持源头控制,减少物质消耗,严格实施能耗双控,严把我市六大高耗能行业和煤炭、造纸等能源消费头部行业的投资准入关口,确保“两高”项目零新增。优化能源结构,积极争取国家清洁取暖试点,优先发展可再生能源发电,推进散煤、供暖锅炉、工业窑炉的煤炭清洁高效利用,进一步提高终端能源消费清洁比重。深入推进减煤降炭,实施煤炭总量控制,优化供热布局,推进华润沈海热电厂异地扩建等项目建设。推广引进固碳技术,推动将碳变成有效原料。积极开发碳中和技术,实施碳中和项目,推动“森林沈阳”建设,提升生态系统碳汇能力。
2.加快产业绿色转型升级。加大产业结构调整力度,推动高污染、高耗能产业有序转移,加快推进铁西化工园、沈阳蜡化等改造升级。积极发展先进制造业、高新技术产业等低能耗、低排放的绿色新兴产业,推动农业绿色发展,加快现代服务业和传统商贸流通业态升级,推动绿色物流仓储等产业发展。发展清洁能源光伏装备、水电装备、风电装备,打造新能源产业装备基地。建设绿色制造体系,全面推进企业生产过程低碳化。扶持和培育节能环保业服务机构和龙头企业,在节能环保产业领域培育一批“专精特新”中小企业。推进产业集群和园区升级改造,以沈阳经济技术开发区、近海经济区为核心,深化高污染、高能耗企业绿色转型和退出,建设“双高示范区”。
3.全面改善环境质量。持续改善大气环境质量,推进大气污染物和碳排放协同减排,逐步淘汰和改造建成区内具备条件的40蒸吨及以下燃煤供热锅炉,实施100蒸吨及以上燃煤锅炉超低排放改造;强化扬尘污染源管控,推进四环内露天堆场清理整治;加大机动车尾气排放治理和新能源汽车推广力度;实施秸秆焚烧综合整治。加强垃圾综合治理,完善生活垃圾投放、收集、运输、处理体系建设,推行生活垃圾“四分类”;实施大辛、老虎冲生活垃圾填埋场提升整治工程和堆体维护工程,规划建设垃圾焚烧发电项目;强化建筑垃圾处理,统筹建设建筑弃土消纳场,实现建筑垃圾资源化利用的全域覆盖。持续提升水环境质量,加强辽河、浑河等重点河流治理;以化工、制药等行业为重点,强化工业企业排污治理;实施农村黑臭水体治理,改善农村水环境质量。
4.大力发展循环经济。以化工、石化、建材等行业为重点,推动不同行业的企业以物质流、能量流为媒介建立跨行业的循环经济产业链。加强园区循环化改造,推进沈阳经济技术开发区、沈阳辉山经济技术开发区等7个省级以上开发区实施园区循环化改造,力争创建1个国家级园区循环化改造示范试点。推进生产生活循环链接,加快发展资源综合利用产业、节能产业和环保产业,推进“无废城市”建设,加快危险废物利用处置设施、医疗废物处理处置设施建设。积极推广绿色生活方式,引导公众建立绿色出行习惯,逐步提升城市公共交通机动化出行分担率和绿色出行比例。倡导按需取餐、文明用餐,营造节约为荣、浪费可耻的餐饮风尚。持续开展爱国卫生月活动和“清洁沈阳”活动,鼓励公众践行低碳生活。
(六)提升城市精细化管理水平。
1.加快建设智慧城市。增强数字政府效能,优化政务服务“一网通办”,推进数字城市运行管理中心建设,聚焦民生需求和管理难点,在就学、就医、就业、养老、停车、旅游、营商、基层治理、应急指挥、环境监测等领域,上线一批“一网统管”应用场景。加快政府运行“一网协同”,全面消除跨层级、跨地域、跨部门等数据壁垒,加快建设新型智慧城市。推进“一码通城”建设,加快实现政务码、地铁码、公交码、养老码、借阅码5项功能融合,全面实现“互为认证,全市通行”。
2.提升城市“六化”水平。持续开展洁化、序化、绿化、亮化、美化、文化行动。加强市容卫生洁化管理,持续做好清扫街区、清运垃圾、清洁水体、清除烟尘等“四清”工作。实现交通秩序序化管理,完善交通网络和交通设施,强化交通规则执行。做好生态环境绿化管理,推进廊道林荫化、城区园林化、庭院花园化、园区生态化。提升城市亮化管理,重点推进重要道路桥梁、商业街区、景区景点、标志性建筑实现亮化。建立“人民设计师”制度,开展“优秀人民设计师”评选,增强全社会城市设计意识,绣出城市品质品牌。巩固全国文明城市和国家卫生城市建设成果,提升城市标准化、设计化、法治化、网格化、社会化、智能化管理水平。
3.加快城乡社区治理现代化。深入践行“两邻”理念,实施*党**建聚邻、服务暖邻、科技安邻、社会助邻、和谐睦邻、文化亲邻工程,打造全国城乡基层治理现代化标杆城市。坚持要事共商、社区共建、社会共治、成果共享,促进邻里互动、互信、互爱、互助,实现邻里和睦、环境和美、文化和融、社区和谐。强化*党**建引领,优化社区服务,加强科技支撑,推进社会协同,完善自治机制,培育邻里文化,健全自治、法治、德治相结合的社区治理体系,打造“社区有颜值、有温暖、有内涵,居民有尊严、有认同、有希望”的幸福家园。
4.建设更高水平平安沈阳。提高维护国家安全能力,严格落实意识形态工作责任制,加强宣传思想文化阵地建设和管理,建立健全国家安全风险研判、防控协同、防范化解机制。维护经济安全,强化经济安全风险预警、防控机制和能力建设,实现重要产业、基础设施、战略性矿产资源、重大科技等关键领域安全可控。维护人民生命安全,完善社会治安防控体系,常态化打击整治突出违法犯罪,推进食品药品安全专项整治和综合治理,构建从源头到消费全过程覆盖的监管格局。加强水旱、气象、地震、地质、森林草原火灾、重大生物等灾害监测预警体系建设,加快应急服务体系建设。


十、打造开放包容的国际化城市
实施更大范围、更宽领域、更深层次对外开放,深度融入共建“一带一路”,发展高层次开放型经济,着力打造高能级对外开放平台,强化国内区域开放合作,更好发挥城市组团的集聚辐射、产业协同和同城化效应,努力打造国内大循环的重要支点和国内国际双循环的重要节点,建成面向东北亚开放包容的国际化城市。
(一)打造高能级对外开放平台。
1.高质量建设中国(辽宁)自贸试验区沈阳片区。聚焦自贸试验区制度创新核心功能,围绕维修再制造、数字贸易、服务贸易等领域,推进进口再制造试点建设,争取开展通用航空服务(FBO)企业外资开放试点。强化新兴产业集聚,培育壮大航空制造、科技研发、健康医疗、跨境电商、数字经济等产业。设立自贸区人民法庭,处理涉及专利、技术类纠纷案件。完善普惠开放的金融服务体系,设立外商独资或中外合资金融机构,开展外商投资股权投资企业合格境外有限合伙人(QFLP)试点,推动跨境金融结算便利化,推动美元海运费线上快付新模式。鼓励发展电商平台、IDC、软件服务外包、云计算服务、信息安全、大数据交易等数字服务业,推动传统贸易形态数字化转型。拓展国际货运包机航线,构建海陆空网四位一体对外通道体系。
2.高水平推进中德装备产业园建设。强化中德园集聚全球高端产业功能,做强汽车制造、智能制造、高端装备、工业服务等主导产业。深化“管委会+平台公司”市场化体制改革,充分发挥“中德开”“中德发”市场主体作用,提高园区市场化建设和运营水平。完善科技创新体系,推动德国、瑞士、日本等海外离岸创新中心建设和发展,推进中德国际科技合作基地(中德国际智能创新园)建设,促进中德两国产学研协同发展。依托中德控股集团产业发展基金,导入工业互联网供应链金融,打造一批产业关联度高、技术含量高、附加值高的标志性项目。
3.推动中外合作产业园区建设。积极融入RCEP合作机制,加强中日韩三方合作,探索中日韩自贸区开放政策、体制机制、开放模式、管理模式、运营模式等创新。高标准建设启迪中韩科技园,招引中韩两国医疗器械、国际医疗服务、药品研发等领域高端项目入驻园区,打造生命健康产业集群。加快推进沈阳万科中日产业园建设,开展创新型产业链生态招商,打造“生产、生活、生态”三生融合产业园。
4.深化国家和省级开发区建设。发挥国家级经济开发区示范引领作用,围绕先进制造业、战略性新兴产业、生产*服务性**业、加工贸易等领域,发展2个主导产业和1个特色产业,成为具有国际竞争力的高水平经济开发区。依托省级经济开发区资源优势,推动产业要素聚集,发展1个主导产业和1个特色产业,打造成为具有区域影响力的开发区品牌和地区经济发展重要增长极。
(二)强化国内外区域开放合作。
1.深度融入共建“一带一路”。推进中蒙俄经济走廊建设,深化对俄装备制造、能源资源、科技人文等多领域合作,积极对接蒙古“发展之路”。推动与日韩在高端装备、人工智能、节能环保、大健康、现代金融等领域深度合作。深化与欧美国家在高端装备、智能制造、汽车及零部件、民用航空等领域合作。加强与东盟十国产能与投资合作,加强电力装备、医疗设备、跨境电商等领域合作。
2.强化沈大交流合作。与大连唱好“双城记”,充分发挥沈阳和大连在产业基础和发展潜力方面的比较优势,推动两市化工、装备制造、人工智能、汽车零部件及航空、氢能等产业的互补对接。发挥两市陆路、海路交通和口岸各自优势,建立互联互通的集疏运体系,实现辽宁省域内协调发展。推动两市在体制机制创新、科技成果转化、自贸试验区建设、特色商业业态等方面互动交流,共享发展理念。
3.深度推动与京津冀合作。以京沈对口合作为切入点,重点抓好沈阳中关村科技创新基地、沈阳材料科学国家研究中心、中韩科技园等合作项目建设。发挥沈阳经济技术开发区、沈阳高新技术开发区、沈阳辉山经济技术开发区开放前沿作用,打造京津冀产业高质量承接基地。强化开放平台协调联动,推进沈阳自贸区与北京、天津自贸区在制度创新领域合作,重点争取北京服务业扩大开放试点可复制、可推广政策延伸覆盖。
4.主动融入长江经济带战略。积极参与辽苏对口合作,在重点领域开展经贸交流、项目洽谈、产业对接、科技成果转化等合作。强化与上海、合肥、杭州、太仓等合作,补全新能源汽车零部件及汽车后市场服务产业链短板。积极对接上海、杭州、无锡等云计算示范城市以及上海、南京、杭州等国家软件产业基地,推动信息技术融合应用示范。
5.加强与粤港澳大湾区合作对接。主动承接粤港澳大湾区电子信息、精密机械、现代服务业等产业转移,推动智能汽车、数字政府、智慧城市等一批重大项目落地。鼓励全市企业和港澳企业互相参加展会,开展产品项目推介活动,共同开拓国际市场。复制深圳前海自贸区改革创新经验,推动沈阳自贸区与前海自贸区开展战略合作。
(三)打造“引进来”“走出去”升级版。
1.加大吸引利用外资力度。全面实施准入前国民待遇加负面清单管理制度,用好新加坡—辽宁经济贸易理事会、中德(沈阳)高端装备制造产业园区等平台,引导外资参与汽车及零部件、高端装备、集成电路等行业。围绕宝马、通用电气等龙头企业开展配套招商,推动国际高端要素进一步集聚。依托沈阳全面创新改革试验区、沈大国家自主创新示范区、沈阳自贸区的政策优势,吸引更多世界500强、大型跨国公司、行业领军企业投资落户。
2.推动对外贸易高质量发展。加快推动外贸结构优化升级,巩固装备制造、特色农产品、石化冶金等传统优势商品出口规模,鼓励集成电路、医疗器械等高附加值产品对外出口。支持优质外贸企业延长产业链、提升价值链,支持装备制造企业加快发展跨国经营。积极对接中国国际进口博览会,扩大重点产品进口规模。推动服务贸易实现新突破,加快沈阳国际软件园等服务外包产业园区建设,吸引软件研发服务等领域龙头企业入驻,打造新增长极。
3.推进优质产能抱团走出去。聚焦高端装备、能源化工、汽车零部件等优势产业,引导企业“抱团出海”。加快形成面向全球的贸易、投资、生产、服务网络。鼓励企业承建或参与对外工程承包项目,带动大型成套设备出口。鼓励有实力的企业采取参股、收购等多种方式参与境外并购。规范境外投资管理,加强企业风险防范意识,引导企业规范经营。
(四)构建国际化城市环境。
1.树立国际城市品牌。提炼城市文化名片,设计统一城市平面标识,打造国际化城市宣传片,邀请境外主流媒体、中央外宣媒体来沈采访采风。发动公众、名人网红、旅游达人、本地居民共同为城市代言宣传,营销本地特色,提高城市曝光度。筹划具备影响力的国际盛会,谋划预留可承办顶级文化交流、国际化赛事的高端功能区,形成专业化的城市会展服务体系。
2.营造国际化人文环境。深入实施“结知名友城,打造百城之好”计划,发展培育与我市互补性强、合作潜力大的城市建立友好城市或友好合作关系城市。全方位营造国际化语言环境,开展国际交往礼仪普及教育活动。完善国际化公共服务体系,加强窗口单位、公共场所的外语信息服务。高水平建设满融领事馆区,吸引重点国家、国际城市、国际组织、外国商协会在沈设立领事馆、代表处和办事机构,形成国际机构集聚区和综合服务区。
3.优化国际化人居环境。规划建设生态优美、宜居宜业的高品质公共活动空间、国际社区、城市客厅,打造一批集休憩、购物、交往、餐饮、娱乐为一体的消费街区。实施教育国际化行动计划,鼓励中小学与国(境)外学校建立友好学校关系,拓展中外合作办学,提升可以接收国际学生学校数量,打造“留学沈阳”品牌。推动中医药保健、健康旅游、养老服务等领域国际合作,大力实施辽宁“健康丝路合作计划”。

十一、深化体制机制创新
持续优化营商环境,坚持市场化、法治化、国际化方向,着力加强法治环境和诚信环境建设,以制度创新为牵引实施高标准营商环境行动,形成办事方便、法治良好、成本竞争力强、生态宜居的营商环境,在“一网通办”“一网协同”上为全省作出示范,将沈阳建设成为东北地区体制机制创新引领区,营商环境建设保持全省第一、东北领先,在全国城市中对标超标、争先晋位。
(一)优化营商环境。
1.打造“办事方便”政务环境。拓展“一网通办”“一网统管”“一网协同”“一码通城”深度和广度,深入推进“只提交一次材料”改革,依申请政务服务事项全部实现“全程网办”、95%高频便民服务事项实现“掌上办”。压缩工程建设项目审批时限至38个工作日以内,全面推行“拿地即开工”和“一站式竣工投产”,实施重大项目“定制化”审批服务。着力加强法治环境和诚信环境建设,深化涉企公共法律服务,加强社会信用体系建设。构建亲清政商关系,建立健全干企帮扶体系,坚持“店小二”服务理念,以“三直一快”方式为企业送政策。推进商事登记便利化再升级,提高企业名称自主申报便利化,实行经营范围规范化登记。
2.打造“法治良好”市场环境。建设“法治沈阳、信用环境”。加快“智慧法院”建设,提高诉讼便利度,加强破产案件办理信息化建设和配套机制建设。健全公共法律服务体系,完善知识产权保护体系,加大中小投资者保护力度。开展法治化营商环境建设专项行动,推进行政执法“三项制度”。提升检察机关履职质效,推进公安执法规范化。加强信用环境建设,规范失信惩戒和信用修复,建立健全覆盖全社会的诚信体系。完善政务诚信建设,推动社会和商务诚信建设。规范事中事后监管,实施包容审慎监管,推进“互联网+监管”。
3.打造“成本竞争力强”要素环境。降低制度*交性**易成本,对行政事业性收费能降全降,能免全免。降低市场*交性**易成本,搭建银企对接、用工对接、技术交易等服务平台和载体。降低经营性成本,推动水电气暖重新核价,扩大“助保贷”业务,启动信保基金业务,做大做强三个融资担保机构,创新开展“主办银行+银团*款贷**”金融服务。推进“共享用工”新模式,完善特殊工时管理制度。推进通关便利化改革,提升口岸运行效能和协调联动。开展公共资源交易区块链技术应用试点,建立远程异地评标清单。建立数据开放利用管理机制,发布“沈阳机遇清单”,打造“成本洼地”。
4.打造“生态宜居”创新发展环境。营造清明政治生态,构建行权治理体系,着力营造政治上的绿水青山。落实生态优先理念,共建山水林田湖草生命共同体,推进大气、水污染综合防治,实现人与自然和谐共生。建设良好社会生态,培育多元城市文化,提升教育、医疗、养老、科技、文化、公共服务水平和质量,打造富有时代感、有吸引力的幸福生活场景。构建综合创新生态,打造创新创业空间,形成鼓励创新、宽容失败、充满生机活力的创新生态,让来到这座城市的人有温暖、有尊严、有事业、有希望。
(二)提升市场主体发展活力。
1.推进国资国企改革。深入实施国企改革三年行动,完成区域性国资国企综合改革试验任务,全面提升国有经济竞争力、创新力、控制力、影响力和抗风险能力。优化国有资本布局和结构,实施国有企业战略性重组,推动国有资本向基础设施与民生保障产业、战略性新兴产业与先进制造业等领域集中。积极稳妥推进股权多元化和混合所有制改革,着力引进高匹配度、高认同感、高协同性的战略投资者。完善现代企业制度,健全市场化经营机制,深化“三项制度”改革,优化股权结构、治理结构、组织结构。完善国资监管体制,推动国有资产保值增值。
2.激发非公经济发展活力。大力发展中小企业,落实减税降费政策,抓好降本减负,建立政银企联动机制,缓解中小企业融资难融资贵。建立金融服务民营企业长效机制,发展民营银行、社区银行等中小金融机构,探索供应链金融,加强政府性融资担保体系建设。完善平等保护法治环境,规范办理涉民营企业案件,提高司法审判和执行效率,依法平等保护企业和企业家合法权益。鼓励民营企业承担或参与国家、省级科技计划项目和国家标准、行业标准、地方标准制定修订,培育“专精特新”中小企业和一批行业“隐形冠军”。依托辽宁小微企业名录系统,打造全面权威政策公示平台,利用*载下**数据实现对小企业精准支持和有效服务。
3.弘扬企业家和工匠精神。大力弘扬企业家精神,促进企业家队伍健康成长,全方位呵护民营市场主体发展,让民营经济创新源泉充分涌流、创造活力竞相迸发。加大对企业家先进事迹宣传力度,形成尊重企业家、爱护企业家、支持企业家的良好风尚,使更多优秀人才向各类市场主体集聚。持续开展“盛京大工匠”评选,完善技术工人评价制度,创新评价标准,推进评审社会化。引导企业家加强自我学习、珍视自身形象,强化依法合规经营意识,积极投身公益事业,自觉践行社会主义核心价值观。
(三)深化体制机制改革。
1.推进规划管理体制改革。推进落实《关于统一规划体系更好发挥发展规划战略导向作用的实施意见》,建立以发展规划为统领,以空间规划为基础,以专项规划、区域规划为支撑,市县各级规划共同组成,定位准确、边界清晰、功能互补、统一衔接的规划体系,确保空间规划刚性。加强发展规划和国土空间规划在空间发展战略、空间结构优化、重大生产力布局等方面衔接,为发展规划确定的重大项目、重大工程预留空间,实现“围绕规划落项目”。
2.创新土地改革。实施标准地改革,建立我市企业投资工业项目“标准地”出让制度,推进土地按计划精确供应,构建公开透明、便捷高效、公正清廉的投资环境。实施创新型产业用地(M0)政策,调整土地出让收入市区分成体制,促进土地资源高效利用。探索建立“做地”融资机制,搭建支撑城市建设平台渠道。抓好承包地、宅基地、集体经营性建设用地“三块地”改革,深入推进于洪区、沈北新区国家级改革试点,激发乡村发展新动能。
3.深化财政改革。落实市、区县(市)财政管理体制改革方案,合理划分市与区县(市)财政事权范围,规范支出责任分担方式,进一步理顺权责关系,逐步健全财力与事权相匹配的财政管理体制。建立权责清晰、财力协调、区域均衡的财政事权和支出责任划分机制,以“定率环比”方式划分市区两级税收,以“税收增量奖励”激活区县(市)发展经济、培植财源、增加收入积极性。推进投融资体制改革,发展创业投资、天使投资、风险投资等私募机构股权,组建沈阳市投资基金和城市更新和发展基金。

十二、强化实施保障
本行动纲要是指导全市建设国家中心城市的纲领性文件,要在*党**的坚强领导下,统筹政府、社会、市民三大主体,提高政府治理能力,创新规划实施机制,推动行动纲要落地实施,确保规划目标如期实现。
(一)加强组织保障。
成立沈阳建设国家中心城市领导小组,统筹协调重大政策制定和重大问题解决,设立领导小组办公室,组织制定年度实施计划、明确责任分工并督促落实。各地区、各部门建立健全组织领导体系和工作推进机制,围绕行动纲要提出的各项目标任务,结合各自职责,制定配套实施方案和具体政策,统筹推进相关工作。
(二)强化要素保障。
强化政策导向,研究制定国家中心城市建设配套政策,加强政策协调和政策储备,为行动纲要实施提供有力支撑。加强与国家、省对口部门衔接,主动争取各类支持政策、改革试点和重大项目安排等。加强项目保障,坚持以行动纲要确定项目、以项目落实行动纲要,着眼国家中心城市功能定位和国家重点支持领域,组织谋划、实施一批重大项目,并根据建设需要随时更新,形成动态有序的项目储备制度。建立重点项目推进三级责任制,加强全过程监督,提高项目建设质量和信息化管理水平。强化市级资金对行动纲要实施保障作用,积极争取上级资金支持,多渠道筹集资金,并按照财权事权相统一原则,统筹做好资金保障工作。提高政府投资引导力,优化政府投资结构,创新投融资方式,拓宽投融资渠道,鼓励社会资本参与。
(三)强化规划落实。
健全行动纲要实施考核机制,制订全面、科学、系统的评价标准和奖惩分明的考评制度,充分激发各地区、各部门建设国家中心城市积极性,形成上下联动、齐抓共管的工作格局。主动引入第三方评估,分析发展形势和建设进度,提出建设性意见。加强督促检查,跟踪分析重大工程、重大项目和年度计划实施情况,及时发现和解决重大问题,确保工作落实到位。调动全社会积极性,增强行动纲要实施参与度和透明度,完善反馈机制,提升行动纲要实施整体效能。