
一、工作目标
按照中央、自治区、包头市关于实施精准扶贫、精准脱贫的决策部署,为扎实推进金融扶贫工作,探索建立建档立卡国贫户 长久稳定增收机制,进一步扩大金融扶贫覆盖面,结合固阳县实 际,经县委、县政府研究决定在我县开展建档立卡国贫户"贷资 入股"工作,助力我县实现"户脱贫、村退出、县摘帽"的工作 目标。
二、实施方法
"贷资入股"合作模式,即通过"政府+银行+企业+贫困户"的方式,在政府引导下,银行向符合条件的建档立卡国贫户提供 金融扶贫*款贷**资金,贫困户自主选择符合条件的合作企业,并将 *款贷**资金入股到合作企业,合作企业使用*款贷**资金发展生产经营, 并按约定向贫困户分红,合作企业负责按约定归还*款贷**本息,政 府对按规定履行约定义务的合作企业进行贴息。
三、范围主体
(一)实施范围
1.录入《全国扶贫开发信息系统业务管理子系统》的,标注为未脱贫、已脱贫(享受政策)、返贫的贫困户;
2.户主或家庭成员在经办银行无*款贷**、无 3 个月以上逾期记录、无重大征信不良等情况;
3.年龄加*款贷**期限(3 年)不超过 65,具有完全民事行为能力的建档立卡国贫户;
4.自愿将*款贷**资金入股农牧业龙头企业或农民专业合作社;
(二)承贷银行:固阳县农村信用合作联社、固阳包商村镇银行(以下简称"银行");
(三)合作企业:经县农牧业局推荐的生产经营好、发展潜力大,自愿参与"贷资入股"工作并承担脱贫攻坚任务的农牧业 龙头企业或农民专业合作社(以下简称"合作企业")。
四、*款贷**要素
(一)*款贷**额度及期限:*款贷**额度为每户贫困户 5 万元,贷款期限 3 年;
(二)*款贷**利率:年利率 5%;
(三)*款贷**用途:建档立卡国贫户将*款贷**资金入股到合作企业,由合作企业自主运用到生产经营或项目中,入股建档立卡国 贫户只享受分红,不参与其经营管理;
(四)*款贷**贴息:由县扶贫办按照 5%的年利率进行贴息,贴息期与*款贷**期相同;
(五)*款贷**担保:合作企业按照承贷银行的要求,为建档立卡国贫户入股的*款贷**资金本息全额向承贷银行提供连带责任担 保保证或抵(质)押物担保保证;
(六)风险分担比例:县扶贫办按照银行发放*款贷**资金总额 的 10%注入风险补偿金,县扶贫办风险补偿金、银行、合作企业 按照 1∶1∶8 的比例分担*款贷**违约风险。
五、业务流程
(一)贫困户提交资料:建档立卡国贫户自愿选择符合条件的合作企业,并提交"贷资入股"规定的相关资料,村委会和镇 (街道、园区)负责把关并统计上报县扶贫办,县扶贫办审核确 定后,将汇总后的*款贷**资料提交银行进行贷前调查;
(二)筛选合作企业:通过县农牧业局推荐的方式,向县扶 贫办报送自愿参与"贷资入股"工作的企业,经县扶贫办审核确 定后,企业自主选择银行,并将相关材料提交银行进行贷前调查;
(三)银行审查评估:银行组织人员对建档立卡国贫户进行贷前调查,对企业进行资产评估,并将调查评估结果报送县扶贫 办;
(四)核定入股金额:县扶贫办根据合作企业资产评估情况、银行调查合格的建档立卡国贫户资料、各镇(街道、园区)统计 上报的建档立卡贫困户选择合作企业的情况,确定入股企业、核 定入股金额、确定入股贫困户;
(五)签订相关协议、合同:银行与建档立卡国贫户签订《借款合同》(由银行提供)、《支付委托书》(《受托支付申请及委托 书》);建档立卡国贫户与合作企业、银行、县扶贫办签订《固阳 县建档立卡国贫户"贷资入股"合作协议书》;银行与合作企业 签订《保证担保合同》(《保证合同》);
(六)*款贷**发放及使用:银行按流程向建档立卡国贫户发放*款贷**,并通过受托支付的方式将*款贷**资金全额汇入合作企业账户, 合作企业将*款贷**资金用于生产经营或项目建设;
(七)贷后管理:*款贷**发放后,县农牧业局、县扶贫办负责对合作企业的经营状况定期进行检查和报告,银行负责监管合作 企业入股资金使用情况;
(八)分红资金发放:入股建档立卡国贫户不参与合作企业的生产经营,合作企业的债权债务与入股建档立卡国贫户无关。 分红不与合作企业盈利与否挂钩,不论合作企业是否盈利都必须 按照约定履行分红义务,县扶贫办对建档立卡国贫户分红名单进 行审核,企业按照协议约定的日期和审核后的名单,通过银行直 接支付到建档立卡国贫户银行账户;合作企业将分红信息进行统 计,并由建档立卡国贫户签字确认;
(九)*款贷**贴息:县财政局、县扶贫办对合作企业报送的付息凭证、分红银行流水审核无误后,向合作企业支付贴息资金;
(十)*款贷**归还:*款贷**到期后,由合作企业负责向银行归还*款贷**本金。
六、部门职责
(一)各镇、街道、园区:负责组织村"两委"、驻村工作组、驻村结对帮扶责任人进村入户进行政策宣讲,动员符合条件 的建档立卡国贫户自愿参与"贷资入股"工作;统计建档立卡贫 困户选择入股合作企业的情况;初审村委上报的"贷资入股"建 档立卡国贫户名单和*款贷**资料,并汇总签字加盖公章后报县扶贫 办;
(二)县农牧业局:通过实地考察评估,筛选一批生产经营状况好、发展潜力大,且愿意承担脱贫攻坚任务的合作企业;配 合县扶贫办对入股合作企业的经营状况进行定期检查和报告;
(三)县扶贫办:核查备案各镇、街道、园区上报的"贷资入股"建档立卡国贫户名单和拟入股企业名单提交银行受理调查; 与县农牧业局共同对入股合作企业的经营状况进行定期检查和 报告;督查合作企业"贷资入股"资金使用、收益分红、本息偿 还等工作;配合县财政局做好贴息工作;
(四)县财政局:与县扶贫办共同审核合作企业还本付息分红资料,做好*款贷**贴息工作;
(五)县金融中心:对接合作银行;牵头负责"贷资入股"政策宣讲;协助县扶贫办督查合作企业"贷资入股"资金使用、 收益分红、本息偿还等;
(六)承贷银行:负责"贷资入股"政策宣讲;具体办理"贷资入股"借款手续;负责合作企业"贷资入股"资金贷后监管;
(七)合作企业:自主选择*款贷**银行,负责规范使用入股资金,保证入股资金安全;按规定向建档立卡国贫户支付分红资金; 按期向银行归还*款贷**本息;遵守合作协议规定的其他条款。
七、工作要求
(一)建档立卡国贫户自愿参与"贷资入股"工作,自主选 择入股企业。
(二)合作企业自愿参与"贷资入股"工作,自主选择*款贷**银行。
(三)镇(街道、园区)动员符合银行*款贷**条件的建档立卡国贫户积极参与"贷资入股"工作,重点解决无劳动能力、易地 扶贫搬迁等建档立卡国贫户长效增收。
附件:
1.建档立卡国贫户、合作企业资料清单
2.固阳县建档立卡国贫户"贷资入股"申请表
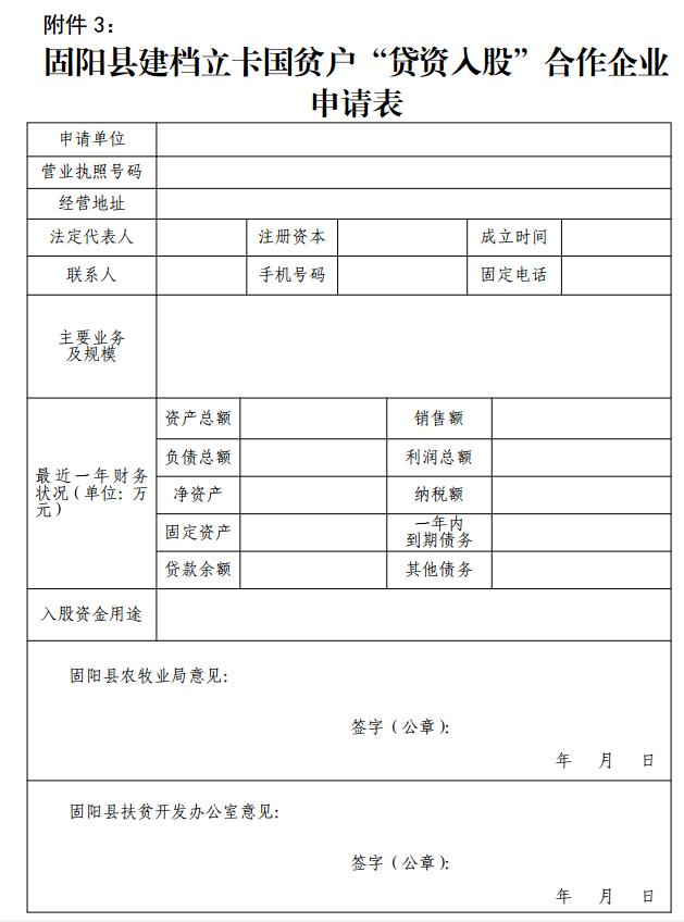
3.固阳县建档立卡国贫户"贷资入股"合作企业申请表
4.固阳县建档立卡国贫户"贷资入股"合作协议书
5.固阳县建档立卡国贫户"贷资入股"汇总表
6-1.固阳县农村信用合作联社个人借款合同
6-2.固阳包商村镇银行个人借款合同
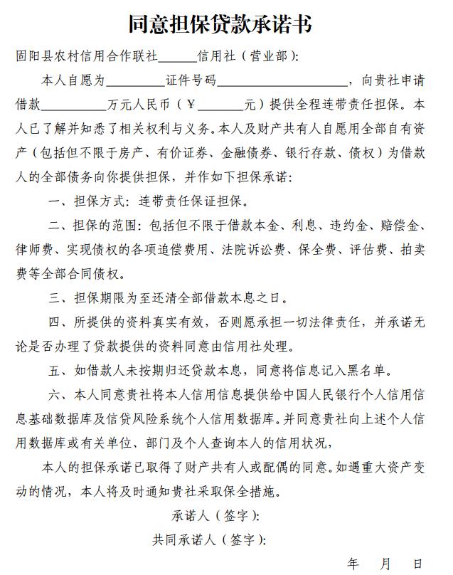
7-1.固阳县农村信用合作联社保证担保合同(包含同意担保*款贷**承诺书)
7-2.固阳包商村镇银行保证合同
8-1.固阳县农村信用合作联社支付委托书
8-2.固阳包商村镇银行*款贷**受托支付申请及委托书
9.合作企业简介(6 家)
"贷资入股"工作联系人及联系电话:
县扶贫办:姚俊峰 13847252385
县农牧业局:孙晓光 15148219005
县财政局:刘凤英 15104723588
县金融中心:纪争科 13347079336
县信用联社:付磊 18686119475
固阳包商村镇银行:李强 13514725528
固阳县扶贫开发领导小组
2018 年 4 月 23 日
附件 1:
资料清单
一、建档立卡国贫户
1.借款人夫妻双方身份证原件及复印件一份;
2.借款人夫妻双方户口簿原件及复印件一份;
3.借款人夫妻双方结婚证原件及复印件一份;
4.经各部门审核同意并签字盖章的"贷资入股"申请表(一式二份);
5.承贷银行要求提供的其他资料。
二、合作企业
1.经各部门审核同意并签字盖章的"贷资入股"合作企业申请表(一式三份);
2.经镇政府(街道、园区)认定参与脱贫攻坚的正式文件;
3.承贷银行规定的其他*款贷**资料。
附件 2:

附件 3:

附件 4:
固阳县建档立卡国贫户"贷资入股"合作协议书
甲方(建档立卡国贫户):
乙方(合作企业):
丙方(合作银行):
丁方:固阳县扶贫开发办公室
本着自愿、平等、公平、诚实、信用的原则,根据有关法律、法规及《固阳县建档立卡国贫户"贷资入股"工作实施方案》的 规定,经甲、乙、丙、丁四方友好协商,签定本协议。
一、合作方式
甲方向丙方申请金融扶贫*款贷**,*款贷**年利率 5%,期限三年,甲方以入股的方式,将*款贷**资金交由乙方生产经营使用。甲方不 参与乙方的生产经营,甲方不承担乙方的经营风险,乙方的债权 债务与甲方无关。乙方按照甲方入股资金的 10%向甲方支付分红 收益(分红不与乙方盈利与否挂钩,不论乙方是否盈利都必须按 照约定履行分红义务),每年分两次支付,分别为 6 月 31 日和 12 月 31 日前,分红期三年。按照"谁用款、谁还款、谁享受金 融扶贫贴息"的原则,由乙方负责按期向丙方偿还*款贷**本息。丁 方根据乙方支付分红凭证、利息凭证对乙方进行贴息,贴息率为 5%,贴息期与*款贷**期相同。丁方负责组织协调甲、乙、丙方的合 作,并对合作情况进行监督,向丙方推荐*款贷**贫困户和合作企业。 丁方根据丙方发放金融扶贫贷资总额,按照*款贷**总额 10%的比例 存入风险补偿金。丁方、丙方、乙方按照 1:1∶8 的比例分担贷 款违约风险。
二、甲方的权利与义务
1.有权向丙方申请金融扶贫*款贷**,并自愿将*款贷**资金入股乙方;
2.按约定时间享受乙方发放的分红资金;
3.积极配合丙方工作,向丙方提供真实有效的*款贷**资料;
4.不参与乙方的生产经营,乙方的债权债务与甲方无关,不经乙方同意,不得抽资退股。
三、乙方的权利和义务
1.自主选择丙方,自愿带动甲方脱贫致富,保证甲方入股资金的安全,不得将入股资金挪作其他非生产经营活动;
2.根据入股*款贷**资金总额,向丙方提供足值、合规、有效的抵(质)押物;
3.按约定时间向甲方支付分红资金,分红不与乙方盈利挂钩,即不论乙方生产经营是否盈利都必须向甲方分红;
4.在丙方开设账户,对甲方投入的入股资金进行专户管理,并接受丙方、丁方的监督;
5.甲方用于入股的*款贷**到期后,由乙方按约定无条件履行还本付息责任,按时结清甲方入股*款贷**全部本息;
6.如乙方不能按约定履行还本付息义务,造成的一切不良后果由乙方全部承担法律责任。
四、丙方权利和义务
1.负责对甲方提供的*款贷**资料进行审核认定,并及时发放金融扶贫*款贷**;
2.通过受托支付的方式将甲方*款贷**资金及时支付到乙方账户;
3.负责对乙方账户资金进行监管,保证资金使用的安全和规范;
4.负责对乙方的抵(质)押物进行监管并在乙方发生违约时有冻结和处置乙方抵(质)押物的权利。
五、丁方权利与义务
1.负责收集甲方*款贷**资料,并及时交由丙方审核;
2.负责对乙方进行考察、评估,并监督乙方日常生产经营情况;
3.监督乙方向甲方支付分红的情况,按规定为乙方支付的贷款利息进行贴息;
4.监督甲、乙、丙各方认真履约;
六、违约责任
乙方未按合同规定期限还本付息,逾期 30 日内,由丙方向乙方追缴借款本息;逾期超过 30 日,按照丁方、丙方、乙方 1∶ 1∶8 比例分担违约风险的约定,丁方使用风险补偿金赔偿逾期 借款本息的 10%,丁方对乙方有追偿权和抵押物优先清偿权。同 时丙方向法院起诉执行乙方抵(质)押物,抵(质)押物若足值 赔偿先后顺序为借款本息、丁方风险补偿金;若不足值,违约损 失部分按照丁方、丙方、乙方 1∶1∶8 比例分担违约损失。
七、其他约定

附件 5:

附件 6-1:

股权、股票、期货及其他证券投资,不得用于任何法律、法规、监管规定、国家政策禁止准入的 项目或未经依法批准的项目,以及禁止以银行*款贷**投入的项目、用途。
第四条 借款利率与计结息
1、借款利率:本合同项下借款利率为中国人民银行公布的同期*款贷**基准利率。本合同项下借款发放后,如遇中国人民银行调整相应的*款贷**基准利率,一年期以内(含 一年)的*款贷**利率不变,执行合同利率,一年期以上的*款贷**在次年的 1月 1日作相应调整。
2、利息计算:利息从借款人实际提款日起算,按实际提款额和用款天数计算。日利率计算基数为一年 360 天,换算公式:日利率=年利率/360。
3、结息方式
借款人按下列第 1 种方式结息:(1)按季结息,每季度末月的 20 日为结息日,21 日为付息日。(2)按月结息,每月的 20 日为结息日,21 日为付息日。 若*款贷**本金的最后一期清偿日不在付息日,则该*款贷**本金的最后一期清偿日为付息日,借款人 应付清全部应付利息。 (3)利随本清。
4、罚息
(1)若借款人未按约定期限还款,就逾期部分,从逾期之日起按照逾期*款贷**罚息利率计收利息,直至清偿本息为止。
(2)若借款人未按约定用途使用*款贷**,就挪用部分,从挪用之日起按照挪用*款贷**罚息利率计收利息,直至清偿本息为止。
(3)对既逾期又挪用的*款贷**,按照挪用*款贷**罚息利率计收利息;
(4)对借款人不能按期支付的利息以及罚息,以本条第 3 款约定的结息方式,按本款约定的罚息利率计收复利。
(5)计收罚息和复利,遇合同约定的借款利率调整,自调整之日分段计算罚息和复利。
(6)罚息利率逾期*款贷**罚息利率为在约定的借款利率水平上加收 50%;挪用*款贷**罚息利率为在约定的借款 利率水平上加收 100%。
第五条 提款条件
借款人提款须满足下列条件:
1、本合同及其附件已生效;
2、借款人已按*款贷**人要求提供担保,担保合同已生效并完成法定的审批、登记或备案手续;
3、*款贷**人要求公证的,借款人、担保人已按要求将本合同及担保合同办理公证;
4、*款贷**人要求抵(质)押物办理保险的,借款人已将*款贷**人作为第一受益人办妥保险手续且保险单正本已交*款贷**人保存;
5、借款人已向*款贷**人预留与订立和履行本合同有关的借款人文件、单据、印鉴、人员名单、签字样本,并填妥有关凭证;
6、借款人已按*款贷**人要求开立履行本合同所必需的账户;
7、借款人申请的支付方式符合本合同约定和法律法规要求,并已经于提款前向*款贷**人提交书面提款申请及有关借款用途证明文件,办理相关提款手续;
8、法律规定及双方约定的其他提款条件。
上述提款条件未满足,*款贷**人有权拒绝借款人的提款申请,但*款贷**人同意放款的除外。
第六条 提款时间及方式
1、借款人应按下列第 种时间和方式提款:
(1)自 年 月 日起 日内提清款项。
(2)按下列时间分期提款:提款时间 提款金额
2、超过上述时间未提用的部分,*款贷**人有权拒绝借款人的提款申请,但*款贷**人同意放款的除外。
第七条 *款贷**资金支付方式
1、*款贷**发放账户:借款人在*款贷**人处开立如下账户作为*款贷**发放账户,*款贷**的发放和支付应通过本账户办理。
户名:
账号:
2、根据中国银行业监督管理委员会《个人*款贷**管理暂行办法》规定,*款贷**资金应按下列方式支付:
借款人自主支付:是指*款贷**人根据借款人的提款申请将*款贷**资金发放至借款人账户后,由借款人自主支付给符合合同约定用途的借款人交易对手。
有下列情形之一的,经*款贷**人同意采取借款人自主支付方式:
(1)借款人无法事先确定具体交易对象且金额不超过三十万元人民币的;
(2)借款人交易对象不具备条件有效使用非现金结算方式的;
(3)*款贷**资金用于生产经营且金额不超过五十万元人民币的;
(4)*款贷**人同意自主支付的其他情形: 。
如因借款人对外款项支付发生重大变化或有*款贷**人认为需改变支付方式的情形,对自主支付的*款贷**资金,借款人应主动向*款贷**人申请变更支付方式,对该笔付款采用受托支付方式对外支付。 *款贷**人受托支付。除前款所列借款人自主支付情形外,均应采取*款贷**人受托支付方式。 *款贷**人受托支付是指*款贷**人根据借款人的提款申请和支付委托,将*款贷**资金支付给符合本合 同约定用途的借款人交易对手。 采用*款贷**人受托支付的,借款人在支付委托书中应有明确的支付委托(应包括收款的交易对 手名称、交易对手账户、支付金额等必要付款信息),并向*款贷**人提交审核所需的用途证明材料等 相关交易资料,经*款贷**人审核同意后,将*款贷**资金通过借款人账户支付给借款人交易对手。因借 款人提供的支付委托信息及相关交易资料不真实、不准确、不完整导致*款贷**人的受托支付义务未
能及时完成的,*款贷**人不承担任何责任,借款人在本合同项下已经产生的还款义务不受影响。贷款人依据借款人的提款申请、支付委托及*款贷**人要求的支付凭证向其交易对手账户支付款项。 *款贷**人经审核发现借款人提供的用途证明材料等相关交易材料不符合本合同约定或存在其他 瑕疵的,有权要求借款人补充、替换、说明或重新提交相关材料,在借款人提交*款贷**人认为合格 的相关交易材料前,*款贷**人有权拒绝相关款项的发放和支付。 若发生交易对手账户开户行退款,导致*款贷**人无法及时按照借款人支付委托将*款贷**资金 支付给其交易对手的,*款贷**人不承担任何责任,借款人在本合同项下已经产生的还款义务不 受影响。对于交易对手账户开户行退回的款项,借款人在此授权*款贷**人予以冻结。在此情形 下,借款人应重新提交支付委托及审核所需的用途证明材料等相关交易资料,经*款贷**人审核 同意后,将*款贷**资金通过借款人账户支付给借款人交易对手。
3、*款贷**资金支付过程中,借款人出现下列情形,*款贷**人有权停止*款贷**资金发放和支付:
(1)借款人信用状况严重恶化;
(2)不按合同约定支付*款贷**资金,资金使用出现异常;
(3)借款人支付交易资料不完备、不真实或不合法;
(4)借款人违反合同约定,以化整为零方式规避*款贷**人受托支付。
第八条 还款
1、本合同项下借款为到期一次性还本,借款人须在借款期限届满日归还本合同项下全部借款,具体归还日以借款凭证记载日期为准。
2、除双方另有约定外,借款人可以提前还款,并应提前通知*款贷**人。提前还款的金额首先用来偿还最后到期的*款贷**,按照倒序还款。
3、借款人按下列方式还款。
(1)借款人不迟于每一笔本息到期前在下述资金回笼账户中存入足额资金以备还款,*款贷**人有权于每一笔本息到期日主动从此账户中扣收款项。
资金回笼账户户名:
账号:
(2)柜台现金还款。
第九条 展期
借款人不能按期归还本合同项下任一期*款贷**时,应至少在该期*款贷**到期前15日内书面通知贷
款人并提出展期申请,*款贷**人依据其信贷政策及实际情况确定是否同意给予展期,同意展期的,
双方协商确定展期还款计划,并另行签订书面展期协议;*款贷**人不同意展期的,仍按本合同执行。
第十条 担保
1、本合同项下债务的担保方式为:
保证担保
抵押担保
质押担保
如有上述担保,须另签订相应担保合同,作为本合同的从合同,与本合同法律效力一致。
2、若借款人或担保人发生*款贷**人认为可能影响其履约能力的事件,或担保合同变为无效、被撤销或解除,或借款人、担保人财务状况恶化或涉入重大诉讼或仲裁案件,或因其他原因而可能 影响其履约能力,或担保人在担保合同或与*款贷**人之间的其他合同项下发生违约,或担保物贬值、 毁损、灭失、被查封,致使担保价值减弱或丧失时,*款贷**人有权要求,且借款人有义务提供新的 担保、更换保证人等以担保本合同项下债务,或将本合同项下所有债务落实到*款贷**人同意接受的 受让人名下。
第十一条 声明与承诺
1、借款人声明如下:
(1)本人是具有完全民事行为能力的自然人,具备签订和履行本合同所需的完全民事权利能力和行为能力;
(2)签署和履行本合同系基于借款人的真实意思表示,已经按照其章程或者其它内部管理文件的要求取得合法、有效的授权,且不会违反对借款人有约束力的任何协议、合同和其他法律文 件;借款人已经或将会取得签订和履行本合同所需的一切有关批准、许可、备案或者登记;
(3)借款人在本合同项下向*款贷**人提供的全部文件、财务报表、凭证及其他资料是真实、完整、准确和有效的;
(4)借款人向*款贷**人申请*款贷**的交易背景真实、合法,未用于洗钱、发放高利贷等非法目的;
(5)借款人未向*款贷**人隐瞒可能影响其和担保人履约能力的事件;
(6)借款人声明的其它事项: 。
2、借款人承诺如下:
(1)按本合同约定提取、支付和使用借款,按期偿还借款,诚实信用地履行合同;
(2)如果借款人已经或将与本合同保证人就其保证义务签订反担保协议或类似协议,该协议将不会损害*款贷**人在本合同项下的任何权利;
(3)遵循*款贷**人办理借款业务的相关业务制度及操作惯例,对*款贷**人对借款使用情况,借款人本人及家庭成员的职业、经营项目、收入、开支、负债、担保和与其他人发生经济纠纷等情况 的检查监督,及时提供相关的文件、资料和信息,给予足够的协助和配合;
(4)自本合同生效至本合同项下*款贷**本息及相关费用清偿完毕之前,借款人同意并授权*款贷**人对其在*款贷**人处开立的账户实施监控,借款人应接受并配合*款贷**人以账户分析、凭证查验及现 场调查等方式对包括*款贷**用途在内的*款贷**资金使用情况的检查和监督,按照*款贷**人要求定期汇总 报告*款贷**资金支付、使用情况。
(5)若发生可能影响借款人或担保人财务状况和履约能力的情况,包括但不限于发生失业、停业、被宣告失踪、处于限制民事行为能力或丧失民事行为能力状态、被监禁、被采取强制措施 等,或发生重大疾病、重大事故,或营业执照被吊销、注销等可能危及*款贷**人*款贷**安全的情况; 或与他人发生债务纠纷、涉入重大诉讼或仲裁案件,或经营出现困难和财务状况发生恶化,或借 款人在其它合同项下发生违约事件;或因发生合并、分立、重组、改制等事件,未按*款贷**人要求 落实担保责任,或因法院裁决或行政命令而被解散、停业、吊销或注销营业执照、清算、破产、 关闭,导致无法履行担保责任,借款人应及时通知*款贷**人;如借款人采取上述任何一种行为将对 借款人的偿债能力产生不利影响的,须事先征得*款贷**人的同意;
(6)借款人对*款贷**人债务的清偿顺序优先于借款人股东对其的借款;
(7)如果借款用于经营的,在经营活动中严格遵守国家各项法律法规,严格按照经营范围开展业务,按时办理相关证件年检注册手续;
(8)借款人不以降低其偿债能力的方式处置自有资产。并承诺其对外担保的总额不高于其自身净资产的 1.5 倍。
(9)借款人应及时提供还款资金回笼账户资金进出情况,同意*款贷**人根据借款人资金回笼情况及合同履行情况提前收回*款贷**。
(10)借款人承诺的其它事项。
第十二条 违约事件及处理
下列事项之一即构成或视为借款人在本合同项下违约事件:
1、借款人未按本合同的约定履行对*款贷**人的支付和清偿义务;
2、借款人未按本合同的约定方式支用*款贷**资金或未将获得的资金用于本合同约定的用途;或借款人违反本合同约定,以化整为零方式规避*款贷**人受托支付;
3、借款人在本合同中所做的声明不真实,或违反其在本合同中所做的承诺;
4、发生本合同第十条第 2款规定的情况,*款贷**人认为可能影响借款人或担保人的财务状况和履约能力,而借款人不按本合同的规定提供新的担保、更换保证人;
5、借款人信用状况或偿债能力出现明显下降的;
6、借款人在与*款贷**人或其他农村合作金融机构之间的其他合同项下发生违约事件;
7、担保人违反担保合同的约定,或在与*款贷**人或其他农村合作金融机构之间的其他合同项下发生违约事件;
8、借款人终止营业或者发生解散、撤销或破产事件;
9、*款贷**人每年(即本合同生效之日起每满一年)对借款人的财务状况和履约能力进行审核时,发现存在可能影响借款人或担保人财务状况和履约能力的情况;
10、借款人主要投资者个人、关键管理人员异常变动、失踪或被司法机关依法调查或限制人身自由,已经或可能影响到其在本合同项下义务的履行的;
11、借款人违反本合同中关于当事*权人**利义务的其他约定。出现前款规定的违约事件时,*款贷**人有权视具体情形分别或同时采取下列措施:
1、要求借款人、担保人限期纠正其违约行为或者不利于借款安全的其他情形;
2、全部、部分调减、中止或取消、终止对借款人的授信额度;
3、全部、部分中止或终止受理借款人在本合同、借款人与*款贷**人之间的其他合同项下的提款等业务申请;对于尚未发放的*款贷**,全部、部分中止或取消、终止发放和办理;
4、宣布本合同、借款人与*款贷**人之间的其他合同项下尚未偿还的*款贷**全部或部分立即到期,并予以提前清偿;
5、终止或解除本合同,全部、部分终止或解除借款人与*款贷**人之间的其他合同;
6、要求借款人赔偿因其违约而给*款贷**人造成的损失;
7、仅需事先或事后通知,将借款人在*款贷**人及其它农村合作金融机构开立的账户内的款项扣划以清偿借款人在本合同项下对*款贷**人所负全部或部分债务,包括*款贷**人实现债权和担保权的费 用、违约金、赔偿金、复利、罚息、利息、本金、其他应付款项;
8、行使担保物权;
9、要求保证人承担保证责任;
10、与借款人协商补充*款贷**发放和支付条件,或*款贷**人有权根据借款人信用状况变更*款贷**发放和支付条件,如降低受托支付起点金额等,或*款贷**人有权要求划回违约支付的*款贷**资金等;
11、有权公开、公示借款人逃避*款贷**人监管、拖欠借款本金及利息、恶意逃废债等违约信息,有权将相关违约信息向有关单位通报或将相关违约信息及借款人的居住地址、通讯地址和电话号 码提供给*款贷**人委托的催收机构;
12、*款贷**人认为必要和可能的其他措施。
第十三条 合同转让
1、本合同生效后,*款贷**人将本合同项下债权全部或部分转让给第三人,无须征得借款人和担保人同意,但是应当以书面形式或在媒体上发布公告等方式通知借款人和担保人。
2、本合同生效后,借款人将本合同项下债务全部或部分转让给第三人,须经*款贷**人书面同意,并须事先提交担保人同意转让后继续承担担保义务的书面文件或者提供新的担保,新的担保也须 经*款贷**人审核并书面同意。
第十四条 权利保留
一方若未行使本合同项下部分或全部权利,或未要求另一方履行、承担部分或全部义务、责任,并不构成该方对该权利的放弃或对该义务、责任的豁免。 一方对另一方的任何宽容、展期或者延缓行使本合同项下的权利,均不影响其根据本合同及 法律、法规而享有的任何权利,亦不视为其对该权利的放弃。
第十五条 变更、修改与终止
本合同经双方协商一致,可以书面形式进行变更或修改,任何变更或修改均构成本合同不可分割的组成部分。 除法律、法规另有规定或当事人另有约定外,本合同在其项下权利义务全部履行完毕前不得 终止。 除法律、法规另有规定或当事人另有约定外,本合同任何条款的无效均不影响其他条款的法 律效力。
第十六条 法律适用、争议解决
本合同适用中华人民共和国法律。在本合同生效后,因订立、履行本合同所发生的或与本合同有关的一切争议,双方可协商解 决。协商不成的,由*款贷**人所在地人民法院解决。 在争议解决期间,若该争议不影响本合同其他条款的履行,则该其他条款应继续履行。
第十七条 费用
除依法另行确定或当事人另有约定外,因本合同订立、履行及争议解决发生的费用(包括但不限于诉讼费、仲裁费、保全费、公告费、评估费、律师代理费、差旅费、执行费等)由借款人 承担。
第十八条 附件
经双方共同确认的其它附件构成本合同不可分割的组成部分,具有与本合同相同的法律效力。
第十九条 其他约定
1、在不影响本合同其他约定的情形下,本合同对双方及各自依法产生的承继人和受让人均具有法律约束力。
2、除另有约定外,双方指定本合同载明的住所地为通讯及联系地址,并承诺在通讯及联系地址、电话发生变更时,及时通知对方。对借款人没有及时把变更情况通知*款贷**人的,*款贷**人按照 本合同记载信息发出的任何通知或文件,无论是否最终为借款人收悉,一经发出即应视为已送达 并为其所知悉。
3、本合同项下交易基于各自独立利益进行。如按相关法律、法规和监管要求,交易其他各方构成*款贷**人的关联方或关联人士,各方均不谋求利用此种关联关系影响交易的公允性。
4、本合同中的标题和业务名称仅为指代的方便而使用,不得用于对条款内容及当事方权利义务的解释。
5、*款贷**人有权根据有关法律法规、监管规定,将与本合同有关的信息和借款人其他相关信息提供给中国人民银行征信系统和其他依法设立的信用信息数据库,供具有适当资格的机构或个人 依法查询和使用。*款贷**人也有权为本合同订立和履行之目的,通过中国人民银行征信系统和其他 依法设立的信用信息数据库查询借款人的相关信息。
6、提款日、还款日如遇法定节假日,则顺延至节假日后的第一个工作日。
第二十条 合同生效

附件 6-2:











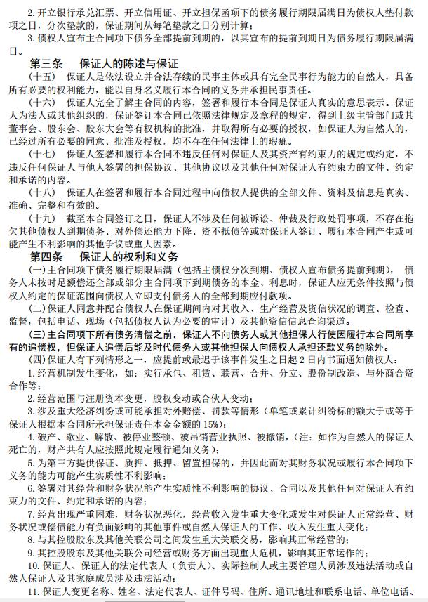
附件 7-1:



附件 7-2:





附件 8-1:

附件 8-2:

附件 9:
内蒙古田丰农牧有限责任公司
内蒙古田丰农牧有限责任公司成立于 2010 年 5 月,注册资金 1500 万元,法定代表人马爱峰。公司注册地址:内蒙古自治 区包头市固阳县金山镇马铃薯产业园区(包固一级公路 46 公里 处)。公司是一家集马铃薯脱毒种薯繁育、新品种开发、商品薯 的生产、经营,马铃薯仓储交易与深加工为一体的综合性农业公 司。2012 年,被内蒙古自治区扶贫办确定为"内蒙古自治区重 点扶贫龙头企业",2013 年被内蒙古自治区政府确定为"内蒙古 自治区农牧业产业化重点龙头企业",2012 年,被内蒙古自治区 马铃薯产业协会推举为"内蒙古自治区马铃薯产业协会副会长单 位"。 公司投资 2.8 亿元,建成了占地 540 亩的涵盖马铃薯繁育、 病毒检测、农业展览、仓储、交易、物流、电子商务平台、农业 物资供应和马铃薯精深加工等功能的现代化农业产业园区。公司 通过订单合同型和流转聘用型与农牧民建立利益联结机制,实行 "公司+农户"的模式,流转土地 12000 多亩,建有 4 个马铃薯 种植基地和2个马铃薯脱毒种薯繁育基地,覆盖贫困农户443户, 平均每户年稳定增收 4400 元,返聘农户为工,从事马铃薯种植、 起收、分选、存储、装运等工作。 公司现有固定职工 72 人,大专以上学历 30 人;其中,中、 高级职称以上 15 名,都具有相应国家级资格证书。截至 2017 年 底,公司资产总额为 20084.19 万元,固定资产净值 12984.3 万 元,流动资产 6058.75 万元,所有者权益 11285.98 万元,实收 资本 1500 万元,营业收入 5230.89 万元,净利润 774.69 万元, 资产负债率 43.8%。
联系人:马爱峰 联系电话:13304715728
包头市草原百盈农牧业发展有限公司
包头市草原百盈农牧业发展有限公司成立于 2009 年 7 月,总投资 2.6 亿元,是集饲草料种植加工、种羊繁殖、肉羊育肥及 屠宰加工、储存、销售为一体的大型现代清真企业,公司位于内 蒙古自治区大后山—固阳县,总占地面积 800 亩。现为内蒙古自 治区农牧业产业化重点龙头企业、自治区扶贫龙头企业、自治区 种畜生产基地。企业通过了 IS09001—2008 质量管理体系认证和 IS022000:2005 食品安全管理体系认证。 公司现有种植基地、商品羊育肥基地、肉食品加工基地,其 中种植基地建有1万亩饲草料种植示范田,年产优质牧草2万吨, 拥有大型农机设备 80 台(套),种养基地占地 200 亩,建有标准 化羊舍、饲草料库、青贮窖等,现有优质杜泊种养及杂交种养 1 万余只;商品羊育肥基地占地面积 300 亩,建设圈舍 80000 平米, 青贮池 8000 立方米,饲草料库 2000 平米。主要以达茂旗及固阳 县红泥井、西斗铺、怀朔镇等周边的养殖大户、个体养殖户为主 要对象收购羊群,将一年羔羊,两年羊,高端羊,集中精细分类 屠宰;肉食品加工基地占地 300 亩,建有 5000 平方米生产加工 车间,3000 吨容量低温贮存库。可年屠宰加工肉羊 100 万只, 生产羊肉分割产品 2 万吨,羊副产品 8000 吨,生产过程采用 ERP 管理系统,四线同步自动化流水线作业,全部为纯净水冲洗,关 键工序配套进口设备,使产品更安全更可靠,制冷设备为液氨循 环冷冻设备,设计先进,冷冻效果好,产品色泽鲜亮,屠宰加工 过程符合伊斯兰教法规定,生产工艺按照 HACCP 设置,吊挂屠宰, 同步卫生检疫,低温预冷排酸,冷分割加工技术。产品品项繁多, 有各种法式产品、西餐和传统中式羊肉制品,可满足个层次消费 者需求。
联系人:李彦强 联系电话:13948732186
包头市五牛老碾坊食品有限公司
包头市五牛老碾坊食品有限公司成立于 2009 年 6 月,注册资金 350 万元,公司生产加工基地位于包头市固阳县金山镇老碾 坊村。 "老碾坊"系列清香型白酒,属纯高粱固态发酵,不添加任 何香精、香料、食用酒精,让消费者在品尝原汁原味清香甘醇的 美酒的同时,免受酒精勾兑对健康带来的危害。老碾坊公司从成 立至今已走过了 7 个年头。7 年来,老碾坊人艰苦创业、顽强拼 搏,在激烈的市场夹缝中求生存、求发展。以满足不同层次、不 同消费群体需求为重点,研发新产品,增加灌装酒、定制酒、特 供酒,生产品种达 26 种。以确保产品质量为重点,增添设施设 备,完善生产工艺流程、强化内部管理,酒品质量稳步提升,得 到消费者的认可。从稳固本土区域市场入手,建立直销模式, 司直销店及土特产专卖店已达 70 多户。销售范围由市内、区、 旗、县辐射到了北京、太原、大同、集宁、呼市、鄂尔多斯、临 河、乌海等毗邻地区。加大营销工作力度,组建了专业营销业务 团队。2016 年公司总资产 2028.32 万元,生产白酒 107 吨,肉 牛存栏 108 头,销售额 380 万元,亏损 34 万元,上缴税金 30 万 元。现有技术人员 5 人,解决农村剩余劳动人员和城镇就业青年 共计 62 人。
联系人:路志刚 联系电话:15661652888
包头市建华禽业有限责任公司
包头市建华禽业有限责任公司是在个体小养鸡场的基础上依靠自我资金积累、依托现代养殖技术不断发展壮大的民营科技 企业,现有养殖基地两处,占地 318 亩,养殖规模达到蛋鸡 40 万只,日产鲜蛋 3 万公斤,并建有年产 2 万吨饲料厂一座。 1983 年建场时,鸡场规模不足三百只蛋鸡,经过近 30 年的 发展,长期坚持科技兴企的发展理念,逐步发展成为一个综合性 现代化养殖场。2006 年在包头市政府的支持下,在九原区国营 林场建设占地 300 亩无公害鸡养殖基地,已建成 40 万只蛋鸡 和现代化检验检疫设施,蛋鸡模式化饲养自动化程度已达到国际
先进水平。公司经过 30 多年经验积累对蛋鸡饲料有了较深的理论研究,蛋鸡料除公司自用外,还供应周边养鸡场,带动了当地 农牧民发展蛋鸡养殖业。 公司坚持严格的质量管理,取得农业部无公害标志产品认证。 2009 年企业被认定内蒙古自治区农牧业产业化重点龙头企业, 2010 年"建华禽业"商标认定内蒙古自治区著名商标。每一次 生产规模扩大,都伴随着大幅度的技术升级,自动化、智能化水 平不断提高,引进的国际自动分级包装生产线具有自动消毒杀菌、 分级、打印生产日期、记录禽蛋信息的功能,建立了禽蛋消费溯 源体系,赢得消费者的信任,为包头市菜篮子安全做出了积极的 贡献,多次获得包头市"守合同、重信用"单位称号。 公司生产的商品蛋,按照无公害产品标准生产,为了实现商 品蛋的新鲜度管理,确保商品蛋质量安全,每颗商品蛋均喷有生 产日期和"建华禽业"标识,以便指导消费者合理健康食用本企 业产品,提高企业的诚信度、美誉度和知名度。这种产品质量管 理模式已于欧美发达国家产品"喷码追溯"制度同步,到目前为 止,建华禽业的商品蛋在包头市各大超市有较高的市场占有率和 市场认知度。
联系人:吕建华 联系电话:13304725299
内蒙古小尾羊牧业科技股份有限公司
内蒙古小尾羊牧业科技股份有限公司成立于 2001 年,是一家集种羊繁育、牧业养殖、食品加工、餐饮连锁、冷链物流、供 应链金融、农牧业大数据、饲料科技、生态旅游于一体的农牧业 全产业链集团企业,是农业产业化国家重点龙头企业,也是国家 级扶贫龙头企业。公司始终以"立足大农业、聚焦畜牧业、整合 羊产业"为初心,致力构建小尾羊生态圈、深挖全产业链价值, 现已形成肉羊养殖、食品加工、餐饮销售三大业务板块,建立了 "6+3+2"产业集群,下设目前羊联体规模达到 200 万只,羊肉 产品综合产能达 3 万吨,产品畅销全国 6000 余家商超,在全球 餐饮品牌连锁门店达到 500 多家,全产业链品牌连锁收入近 50 亿元。 十余年的砥砺前行,小尾羊获得了用户、社会和政府的一致 肯定,先后荣获全国五一劳动奖状、中国驰名商标、全国主食加 工业示范企业、中央活畜储备基地场、国家肉羊标准化示范场、 国家级守合同重信用单位、中国农业领袖品牌、内蒙古自治区主 席质量奖、中国最具价值品牌 500 强企业等上百项荣誉,品牌 价值超过 146 亿。
联系人:郭宇核 联系电话:13488535223
包头市猴头山商贸有限公司简介
包头市猴头山商贸有限公司成立于 2017 年,法人杨牡丹。位于金山镇协和义村委石门子村,距固阳县城 26 公里。公司总 部占地面积 15500 平方米。建设有办公及库房用房 800 平方米, 两栋驴舍 1680 平方米,草料库房 1000 平方米,两栋驴育婴暖室 500 平方米。主要从事肉驴、肉羊的养殖业。 公司有从业人员 30 多人,组建有比较专业的创业指导团队 团队成员由东阿黑毛驴牧业科技有限公司的技术人员、农牧业局 的业务专家和公司负责人员组成。公司的生活区水、电、路、暖 一应俱全。公司现经营 100 多亩水浇地,并且均上了滴灌,种植 作物主要是草玉米、青莜麦,解决养殖场养殖的肉驴、肉羊的饲 草料问题。养殖场现有肉驴 200 头,肉羊 600 只。 为全面推进本地区养驴业的发展,公司采取龙头企业+合作 社+农户或龙头企业+农户的养殖模式。预计到 2018 年底,我 的养驴规模要达到 2000 头,涉及养殖合作社 10 余家,养殖农户 达 100 多人。为进一步解决驴肉产品的产业链问题,公司拟在固 阳县新区建设一个驴肉火锅餐馆(凯大驴肉火锅店),以此来解 决日益增长的驴肉产品的就地销售问题,同时也可以解决一部分 人员的就业问题。
联系人:陈利军 联系电话:15847297333
固阳县扶贫开发领导小组办公室 2018 年 4月 23 日印发