情景再现
电梯三天两头的坏,楼道走廊里遍布垃圾;
小区草坪上居然有动物的陈年粪便;
就在抱怨的时候,大门被敲得咚咚响……
一开门,一个穿着酷似民国时期大帅模样的人冷冰冰地对你说“该交物业费了”~~~
上面的描述文字是经过艺术夸张的,但是想必很多看官也能明白笔者在说什么事,而且说不定有部分人已经享受到上述的一些待遇了。
大家平时都挺忙的,遇到一些“小事”,只要不是太过分,大多忍忍算了。
但大家的忍让换来的确却是物业的得寸进尺,等到大家受不了,准备飞起反抗时却又发现自己是那么的无力……
找物业,人家爱理不理;
找相关单位,却发现他们不去踢足球可惜了;
好不容易推选了个“带头大哥”,差点把人家“坑”进号子里;
于是只剩下不交物业费这一招,爬了半年楼梯后,发现收到了法院的传票,物业费没少交一分,还多添了点利息。

你在法院交完物业费,转头准备起诉物业的时候,却被告知“主体不适格”……
有利可图的物业和一盘散沙业主注定是一场不平等的“战斗”,结局在开始的时候就已经注定。那么业主们究竟应该怎么办?最好的办法是成立一个“业主委员会”!
对外,可以与物业及其他单位沟通,对内,可以组织业主们议事,共建美好家园。

一、什么是业主委员会
业主委员会,是由业主们选举产生,是业主行使共同管理权的一种特殊形式,一般由5至11人单数组成。
上面这段话表述过于学术,我们拿公司来打个比方。一家上市公司股东正常都有几万人,做什么事情都要征求股东意见是不现实的,所以各位股东一起遵守公司章程并选出董事等高管来代替自己行使权利。对照到小区来说,业主就是股东、管理规约就是公司章程、业主委员会成员就是董事等高管。
业主委员会主要起到一个对外沟通的桥梁作用,其主要工作监(dou)督(zheng)对象就是物业公司。业委会的工作一般是:
1、 监督、帮助物业公司履行物业合同。比如:保洁大妈不要唠嗑了,赶紧去扫地。
2、 监督、审计各项经费的收支。比如:外来车辆进小区收的钱去哪儿呢;维修基金怎么样呢。(各位可不要小看维修基金,大家回想一下当年交契税的时候交了多少钱,再乘以小区户数就知道维修基金是个天文数字了)
3、 代表业主选聘、开除物业公司。这点不用解释,大家也懂,这也是成立业委会后能反制物业公司的杀手锏。
一个好的业委会能够让物业公司提升服务水平,提升业主们的生活品质,这样自然而然小区的房价房租都会相应的提高。
二、 如何成立业主委员会
既然成立业委会有这么多的好处,但大多数小区并不存在业委会或业委会是物业公司的亲儿子。
业委会是用来监督物业公司的,物业公司天然会想尽办法进行阻挠,部分物业公司甚至会雇佣黑恶势力来与业主制造摩擦,酿造事故。为了顺利成立业委会,大家应该也必须学习一下相关法律法规。

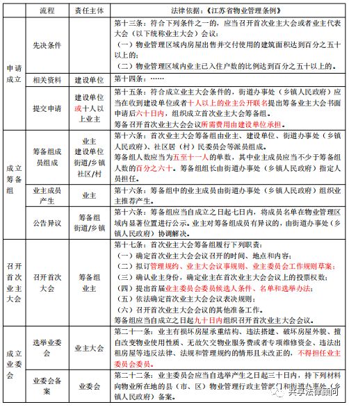
下面就以江苏省来举例说明,如何成立业主委员会:

以上表格大致介绍了在江苏省成立业委会的流程,希望能够成立业委会并出任委员的各位看官需要特别关注一下召开首次业主大会的“先决条件”及“不得担任业委会委员”的情形。

PS1:有看官会说,你拿江苏省举例,但是我不是江苏省的怎么办?
答:其实各省的“物业管理条例”都是依据《中华人民共和国物权法》、国务院《物业管理条例》并结合自身特点制定而出,大体上流程是相近,只是在一些细节处有所不同。
各位可以将“江苏省物业管理条例”中的“江苏省”用“XX省/市/自治区”替代进行搜索。搜索靠前的就是该省市自治区的相关文件,如上海市文件为《上海市住宅物业管理规定》。
PS2:有看官会说,你上面贴的法律规定,看是看得懂,但是实际中不知道怎么用,比如向街道办(乡镇)提交的筹备业主大会书面申请书应该怎么写?
答:部分市县为了方便行政,制定了一些格式范本,业主们可以查询本市是否有相关文件。没有也没关系,可以借鉴别的城市的文本。
推荐大家搜索《昆山市业主大会成立规程 示范文本》,该文件由昆山市建设局印制,内附大量格式表单,业主们只需要将留白处据实填写即可。