根据《中华人民共和国政府信息公开条例》(国务院令第711号,以下简称《条例》)、《国务院办公厅政府信息与政务公开办公室关于政府信息公开工作年度报告有关事项的通知》(国办公开办函〔2019〕60号)、《省人民政府办公厅关于做好2019年度政府信息公开工作年度报告编写工作的通知》精神,现公布毕节市2019年度政府信息公开工作年度报告。
本报告包括总体情况、主动公开政府信息情况、收到和处理政府信息公开申请情况、政府信息公开行政复议和行政诉讼情况、存在的主要问题及改进情况、其他需要报告的事项等六个部分。除特别说明外,报告中所列数据统计时限均为2019年1月1日至2019年12月31日。报告电子版可在毕节市人民政府门户网站信息公开栏目*载下**(链接:http://www.bijie.gov.cn/zfxxgk/zfxxgknb/n2019/)。如需咨询其他事项,可与毕节市人民政府办公室联系(地址:毕节市七星关区碧阳大道518号市行政办公中心E栋215室,邮编:551700,电话:0857-8638410)。
一、总体情况
按照国家、省、市政务公开工作部署,坚持“以公开为常态、不公开为例外”原则,按照“加强信息公开、回应社会关切、提升政府公信力”的要求,结合“法治毕节”创建工作,把政务公开作为建设“法治政府、责任政府、廉洁政府、服务政府”的重要举措来抓,不断完善公开制度,拓宽政务公开内容,完善考核机制,扎实推进政府信息公开工作。
(一)主动公开情况
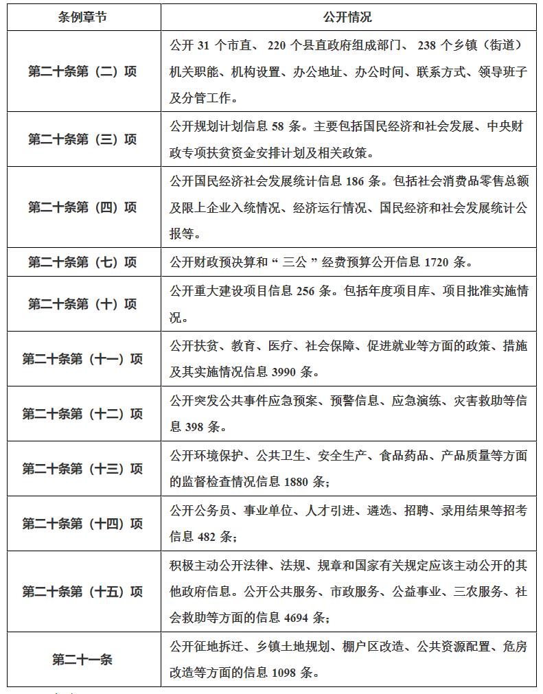
我市以政府网站作为信息公开第一平台,主动公开政府信息为阵地,主动接受监督。2019年共公开信息240589条,政府门户网站公开信息169637条。其中:

(二)依申请公开情况
我市以规范办理依申请公开为保障,确保《条例》贯彻落实。根据《条例》规定,修订完善我市依申请公开制度,明确依申请公开的职责、程序、公开方式和时限要求。2019年,全市收到依申请公开180件,办结177件,结转至2020年办理3件。建立了公开申请办理台账,将办理过程及产生的相关资料进行编号登记和整理存档;并按季度分析发布依申请工作办理情况。2019年被提起行政复议35件,行政诉讼6件。2019年我市依申请公开工作未收取任何信息费用,包括检索费、复制费(含案卷材料复制费)、邮寄费等。市本级具体信息见本报告第三点“收到和处理政府信息公开申请情况”。
(三)政府信息管理情况
毕节市人民政府办公室是全市政府信息公开工作主管部门,负责推进、指导、协调、监督全市政府信息公开工作。2019年机构改革后,调整充实政务公开领导小组,统筹规划全市政务公开工作。同时,以政府网站常态化抽查为手段,清理“僵尸栏目”。在每季度第二个月10日左右,委托第三方机构对全市17家政府网站(第三季度集约了县级部门信用中国系列网站后只有13家)进行常态化监测,发布抽查通报4期,通报问题网站14个,在全省政府网站常态化监测中一、三、四季度合格率100%,有效避免了应更新未更新的“僵尸栏目”。
(四)平台建设情况
一是以政府网站集约化建设为抓手,打破“信息孤岛”。全市以政府门户网站为政务公开第一平台,大力实施“互联网+政务”,以数据开放带动政务公开。按照国办、省政府办公厅政府网站集约化建设试点的要求,市人民政府网站以子站和频道方式整合建设百里杜鹃管理区、金海湖新区和市政府所有部门网站,于2019年8月24日迁移到“中国•贵州政府门户网站云平台”,10月18日迁移到第三节点,对网站进行了改版,整合贵州省政务服务网毕节节点服务内容,升级了智能问答机器人和无障碍浏览,新的ICP备案和信息系统3级安全等级保护,实现“一号登录,全省通用”,打破信息孤岛。同时,市内其他8家县级政府网站和2个市直部门网站也按照省集约化建设时间节点要求,在12月20日前全面完成迁移工作。二是以政务新媒体矩阵建设为突破,提升公开时效。在网站集约化建设的同时,升级“毕节市人民政府网”微信公众号,注销原腾讯微博“微毕节”,新注册新浪微博“微_毕节”官方微博,整合了10个县区和25个市直部门的微信公众号和微博,1个客户端及“贵人服务”,建立了政务新媒体微矩阵,打造“指尖上的政府”,实现政府网站、微信、微博的信息发布同根同源。同时,加大对*今条头日**、一点资讯的信息推送力度,扩大信息的覆盖面,提升公开的“时、度、效”,发布毕节试验区的好声音,提升用户关注度。
(五)监督保障情况
方案制定情况:印发《毕节市人民政府办公室关于印发毕节市2019年政务公开工作实施方案的通知》(毕府办函〔2019〕33号)等政务公开文件,对2019年政务公开主要任务进行安排,及时调整完善相关配套措施,科学规划栏目建设,建立内容发布规范,完善信息发布责任清单。
制度建设情况:进一步完善政府信息公开一系列相关制度和办法,细化主动公开、申请公开流程,修订完善《政府信息保密审查机制》《政务公开考核制度》等相关配套制度,严格审核,严格管理,从源头上进一步规范了政务公开工作。
培训指导情况:一是8月19日对各县(自治县、区)和市政府工作部门从业人员进行了政务公开专题培训,参与培训人数达180余人次。二是各县(自治县、区)开展了39次政务公开专题培训,参与培训2827人次。
监督检查情况:出台了《关于对2019年政务公开工作进行考核的通知》,分两次对政务公开工作进行考核,2019年10月和12月开展了考核,并将考核结果纳入县区绩效考核体系。
二、主动公开政府信息情况

三、收到和处理政府信息公开申请情况

四、政府信息公开行政复议、行政诉讼情况

五、存在的问题及改进情况
(一)存在的问题。一是政府信息公开涉及面广、政策性强,市级平台统一公开体制机制仍需进一步完善,信息公开时效性有待进一步提高,公开形式不够丰富,公开格式不统一。二是个别单位政府信息公开不严谨、不及时。
(二)改进情况。一是改版政府信息公开栏目。按照国务院办公厅、省政府办公厅要求,对现有栏目“公开”进行全面升级,按照《国务院办公厅政府信息与政务公开办公室关于规范政府信息公开平台有关事项的通知》(国办公开办函〔2019〕61号)、《贵州省政务公开标准规范(试行)》要求,建设好、更新好相关栏目。二是加大教育培训力度。随着政府信息公开透明化、制度化,政府信息公开行政复议和行政诉讼逐年增长,加大对政府信息依申请公开的培训,尽量避免败诉情况。三是强化信息保障机制。根据全面完成政府网站改版的情况,制定《毕节市人民政府门户网站信息保障方案》,将栏目建设和信息保障分解到部门,同时,注重信息的“时、度、效”,大力宣传社会主义核心价值观,有效进行正面舆论引导。四是大力推广微信微博关注度。强化“一站式”办事平台的搭建,打造透明高效的服务型政府。
六、其他需要报告的事项
“毕节市人民政府网”微信公众号用户订阅在2019年9月6日突破10万,在省政府办公厅开展的全省政府系统政务新媒体(微信)排行榜中,自2019年3月份以来,连续10个月排名市(州)级政务公号第一名,并入围2019年贵州省新闻网站和新媒体影响力排行榜“市县级政务微信影响力榜单”TOP10。
来源:毕节市人民政府网