就在昨晚,被传已出任顺为资本投资合伙人,沉寂多时的易到创始人周航,发布1119字的声明,曝出:“易道当前确实存在资金问题,而这个问题最直接的原因是,乐视对易道的资金挪用13亿。”
周航担心,易道所面临的并非简单的债权债务纠纷,而是可能会引发妨碍社会稳定的群体性事件。并强烈呼吁乐视妥善处理好易到问题。

易到创始人周航发布的声明截图
声明发布2小时后,事情有了反转。
易到和乐视在官方微博做出回应,一致发布48个字的消息,称周航*谤诽**,并将此事件定义为“农夫与蛇现代版”。
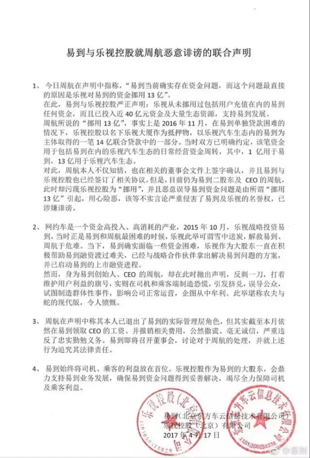
2小时后,乐视、易道再发布894字的联合声明,反驳周航声明中的观点。

易到和乐视生态先后发布声明
今天一大早,援引媒体报道,周航在其朋友圈发布消息称,向我泼脏水时,请先解决司机提现问题。

焦点一
13亿元是真是假?到底做了什么?
据此前媒体报道,乐视于2015年10月战略投资易到7亿美金,并控股后者70%股份。2016年2月,乐视发布内部邮件,宣布原乐视控股CMO*钢彭**赴任易到用车总裁,同年6月,易到法人变更完成。
周航在昨晚的声明中重述了创业历程,也回顾了易到创业7年来所取得的成绩。但是他也表示:
“很遗憾由于乐视众所周知的原因,也不可避免的殃及了易到本身……据我所知,易到当前确实存在着资金问题。而这个问题最直接的原因是乐视对易到的资金挪用13亿。”
周航直接将易到的资金问题与乐视挂钩,这么直白的表述引起了强烈围观。而周航所说的“众所周知的原因”,很可能就是近期乐视被爆资金链吃紧。
对于13亿元的具体去向和用途,乐视在随后的声明中表示:
“2016年11月,在易到单独*款贷**困难的情况下,乐视控股以名下乐视大厦作为抵押物,以乐视汽车生态内的易到为主体取得的一笔14亿联合*款贷**中的一部分。当时双方已明确约定,该笔资金用于包括易到在内的乐视汽车生态的日常经营资金周转,其中,1亿用于易到,13亿用于乐视汽车生态。”
而且“周航对此不仅知情,且签字确认,易道与乐视控股已签订相关协议”,称周航“污蔑”、“恶意误导”、“用心险恶”。
焦点二
周航有没有退出实际管理层角色
周航在声明中表示:
2016年6月,“在完成易到的法人变更后,在希望平稳过渡、不引起外界误解的考量之下,逐步平稳地退出了易到的实际管理层角色。”
面对周航的此番描述,乐视和易到回应:
他“在声明中称本人已退出了易到的实际管理层角色,但其实截至本月依然在易到领取CEO的工资、并报销相关费用。”称其“公然撒谎、毫无诚信,严重违反了忠实勤勉义务”,“并就上述行为将追究其法律责任。”
据邦哥的人力资源管理经历,领取工资和报销费用,能表示此人与公司还发生着事实劳动关系,但没有办法直接判断该人是否还承担实际管理层角色,况且实际管理层角色到底代表着什么?双方都没有给出明确的界定。
根据企查查和启信宝的数据显示,早在2016年6月27日,易到法人从周航变更为乐视控股CMO*钢彭**,董事会董事长由时任乐视车联网CEO兼乐视控股副总裁的何毅担任。
目前,周航没有担任易到法人、董事会的董事长或经理等职位,仅担任董事一职。乐视在声明中指出,周航“目前仍为易到二股东及CEO”。

企查查中关于易到的公司信息

启信宝中关于易到的公司信息
热议之下,司机和用户权益总被忽视
消息一出,网友在各大平台上争先恐后地讨论:

来自易到微博

来自乐视生态微博
更有易到前公关总监在朋友圈里感慨:

也有不少网友担心自己账户里的钱是否能正常使用。

据易到数据显示,截止2016年7月,易到累计充值金额超60亿元,共有653万用户进行了充值,人均逾900元。
为此,周航在其声明中说:“司机的劳动所得和用户的平台充值,都应当受到法律保护,这也是企业的责任。”
目前,易到遭遇来自各方面的压力:作为易到控股股东,乐视资金链的状况或多或少会影响易到。多家媒体已对易到司机无法提现、拖欠供应商资金,乘客无车可打等情况进行了曝光。
同时,易到网约车牌照申请进展也十分缓慢,昨晚的消息更是给易到雪上加霜。
至于是否还有新的反转剧情,邦哥和大家就要拭目以待了!
后附:
《易到与乐视控股就周航恶意*谤诽**的联合声明》
