今天,要给大家介绍的是关于中招的学校层次划分,也就是我们在志愿填报的时候报考逻辑。
中招不像是小升初,民办初中的划分层次并不明显,高中更多是公强民弱,而且在志愿填报的时候批次设置也是按照高中的学校登记进行划分,所以家长在学校的层次选择上会相对少费一些功夫,但是中招就不一样了!今天,就带大家来看看中招批次及报考“内幕”那点事~

郑州中招详情
为了家长能够更清晰的了解中招志愿填报的各个批次具体情况,小编特意将2019中招情况做成表格,让大家通过一张图就能对2020中招有个大致了解。
省提前批

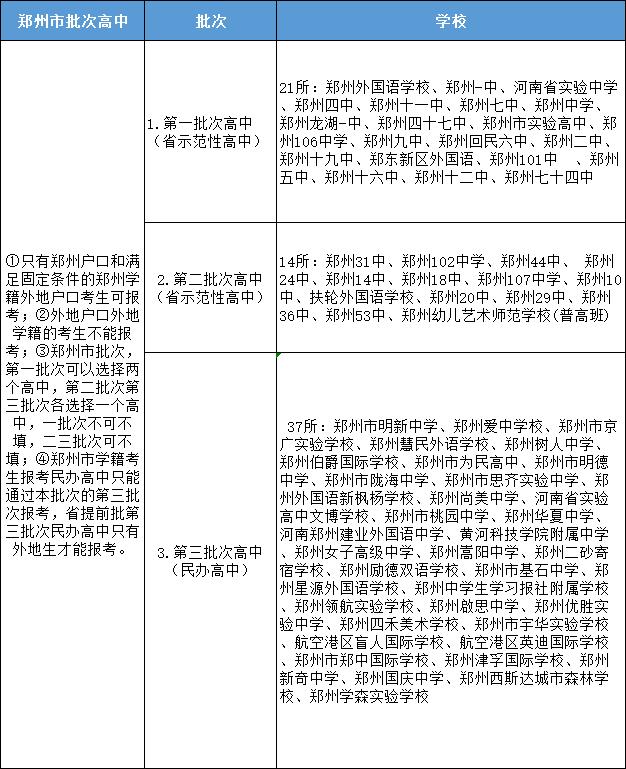
郑州市批次高中

省提前批和郑州市批次的录取顺序
先录取省提前批,被录取后不再录取郑州市批次所报高中;如果想上郑州市批次的高中,省提前批可选择不填;如果一旦被省提前批录取,则默认选择到校就读。
中招所有学校录取全部通过河南省统一中招考试成绩录取,没有单独的报名及考试,省提前批和郑州市批次只是录取时间的先后顺序不同
各个批次内容补充说明
下面按照批次的录取顺序来一一介绍。
1、省提前批第一批次:航空班
针对考生:
①有航空意向、身体素质过硬;
②外地生想到河南省实验中学或郑州九中就读的一个途径,并且要满足①的条件。
招生人数:
省实验中学空军航空班、九中海军航空班每年各招100人,通过前期的选拔之后按照中招成绩择优录取。
中招成绩要求:
2018年省实验航空班的最低录取分数线并没有公布,但是根据其它地市的录取情况显示分数线可能是580分;
2017年省实验空军航空班的中招录取最低分为571;
九中航空班的录取分数线可以按照省实验的酌情参考。
2、省提前批第二批次:*志宏**班
招生人数:

3、省提前批第三批次:11所民办高中
省提前批招生的民办高中数量每年都在减少,这11所高中只有外地户口外地学籍考生才能报考,郑州市区考生不能报考。
重点问题解答
1、对于郑州市区初三考生,省提前批和郑州市批次该怎么报?
对于郑州市区考生,可选择的高中比较多,所以对于不同成绩的考生来说,选择也不一样。
630分以上,成绩处于冲刺大三甲阶段考生:
这一类考生一般直接冲刺大小三甲,大三甲在省提前批的招生名额有限并且竞争厉害,如果喜欢省实验中学的理科实验班可以尝试。
这一类考生有的家长保险起见会第一志愿选择小三甲(620分朝上),二志愿在小三甲后边选择保底,这个可以看孩子在后期的一个成绩稳定程度去确定志愿。
小三甲在省提前批只有国际班的招生,没有类似于*志宏**班、理科实验班这一类的招生,所以目标小三甲的考生基本上省提前批不会考虑,重点放在郑州市批次的第一批次上;但也有部分考生会选择报考,能考上最好,考不上的话不影响郑州市批次的录取,等于多一种选择。

600-620分之间,成绩处于小三甲之后、一批次中等学校之间的考生:
这一类考生,省提前批的报考并不影响,相对于一批次中等的高中,省提前批的理科实验班、*志宏**班等含金量也是很高的。
在一批次高中两个志愿的选择上,一冲二保,更多家长会选择一批次小三甲试一试,二志愿在600分左右进行选择;争取在一批次高中里走掉,并且民办高中也要好好选择,作为最后的保底。
580分左右,成绩处于一批次最低录取线、二批次前列的考生:
这一类考生是最纠结的,一批次想冲但是又不完全保险,二批次的话又不甘心,所以家长可以利用孩子的特长去选择一个一批次靠前的高中;比如省提前批的足球实验班、航空班等,如果没有特长的话,那么重点还是在郑州市第一批次的两个志愿上冲刺,如果想上二批次就填报,否则空下来,用三批次的民办去保底。
570分以上,成绩处于一批次之后、二批次和民办高中之间的考生:
首先,考虑特长!二批次多是偏艺术特长的高中,不选择二批次的话,尽量在第三批次里选择一所有好的公办高中支撑的民办高中。
2、对于外地生(外地户口外地学籍)来说,到郑州上高中应该怎么报?
这一类考生只能通过省提前批去选择郑州的高中。
外高:通过省提前批第二批次的*志宏**班、国际班报考;
一中:只有省提前批二批次的国际班;
省实验中学:省提前批一批次航空班、二批次理科实验班、足球实验班、国际班,选择相对多一些。
更多升学资讯,请持续关注郑州中小学教育~