体育教师不仅是人类灵魂的工程师,更是完美体型的塑造师,随着课改的不断深化,体育教师在课堂中遇到的问题、困惑也越来越多。要想上好一节体育课,对于重难点的把握是不可小觑的,但往往很多体育教师在备课的时候会忽视掉重难点,因为重难点要考虑到很多因素,如教学目标,教法和学法,教学中的安全防范、学生复杂的心理生理变化、气候环境因素的制约,还有学生基本学情、课的种类等等。
但近日,笔者聆听了周茜的一节课——足球脚背正面运球,让我受益匪浅。周老师通过讲解、示范、引导的方式建立学生动作技术结构的认知,再通过由易至难的游戏突破脚背正面运球的重难点,使学生动作技能得到有效地掌握。这样循序渐进、由浅至深的练习安排和对重难点的把握是每个体育老师都不可忽视的优良品质。

周茜:毕业于北京体育大*运学**动训练专业,重庆市谢家湾小学体育教师,入职不足一年。
教育格言:教给学生能借助已有的知识去获取新的知识,这是最高的教学技巧之所在。
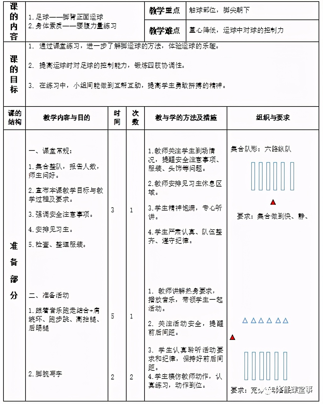
上课内容:足球—脚背正面运球
过程、分享

充足的准备是上好体育课的重要前提。

从最简单的“拖拉机小能手”游戏开始,让孩子们简单地地感受到脚背正面运球的触球部位,为后续的学习建立有效的基础。孩子们在游戏中潜移默化地学习到了知识。

在建立正确的技术结构认知的基础上,加大游戏难度,进行“快乐悠悠球”游戏,让孩子们将贴纸贴在脚背上,更轻松地感受到脚背正面运球的触球部位,使学生切实地感受脚背正面运球的魅力,孩子们通过自主学练,在玩乐的过程中享受足球带来的乐趣,为下一阶段突破练习打下了良好的基础。

在基本了解脚背正面运球部位的基础上,孩子们通过直线运球的练习,提高自己在运球过程中对足球的控制力。

最后通过小组手拉手运球游戏,在团队的相互帮助和指导下,让孩子们更加积极主动地进行学习,进一步巩固足球脚背正面运球技术 。
课例、分享



本次课例的分享到这就结束了,诚然,周老师的课存在很多可进步空间,但对于一个新老师来说,其中的亮点也是不可忽视的,以学生为本,认真研究教材和学情,遵循学生的认知规律,细致地总结教学经验,专业分析、分解运动技能,课堂做到循序渐进,并逐渐形成对教学重、难点的表达方式,真正做到为提高教学质量服务,提高教学效率,完成教学目标,使学生天天快乐、健康飞翔!