
文丨癌度医学部
霜降已过,转眼就要立冬,温度正在一点一点地降下来。
当下这个季节,癌度要提醒大家的是:
与一般健康人相比,肿瘤病患由于疾病本身或者接受手术,化疗,放疗,免疫治疗等,免疫力低下, 容易并发流感,肺炎等感染性疾病,甚至有人因感染而丧命。

既然肿瘤患者这么容易感染流感和肺炎,那是否可以和普通人一样,通过接种流感、肺炎等疫苗来实现预防?
答案是肯定的!
发表在Medical Oncology 的一项研究表明:
在接种流感疫苗后,有72%的肿瘤病患可以得到流感的免疫力,在一般人身上则是有87%的保护力;如果不考虑血液肿瘤(如淋巴癌,血癌等)候,其他癌症接受流感疫苗接种,可以得到81%的保护力,与一般人比较,两者在统计学上市没有显著差异的。
European Journal of Cancer的一项研究指出:
癌症患者接受流感疫苗接种后,得到的保护力稍微比一般人低一点点,但是如果把血液肿瘤排除在外,其他的癌症病患接受流感疫苗接种后,得到的保护力和一般健康人是一样样的! 而在接种疫苗的副作用来说,癌症患者和一般民众的副作用也是差不多的!

此外,2016年美国疾病控制与预防中心(CDC)发布了成年人和儿童推荐免疫接种程序,其中涉及到了包括癌症患者在内的免疫功能低下患者的推荐疫苗接种程序。
该指南中推荐接种的疫苗主要为流感疫苗、肺炎球菌疫苗等灭活疫苗(表 1),而水痘带状疱疹疫苗和麻疹、腮腺炎、风疹疫苗等减毒活疫苗则不推荐接种。

此外,英国国家医疗服务体系更新的2016年常规免疫程序中推荐:
因疾病或治疗导致免疫抑制的患者应接种肺炎球菌多糖疫苗(PPSV)和13价肺炎球菌结合疫苗(PCV13);每年接种流感疫苗。
2017年澳大利亚卫生部修订的澳大利亚免疫手册第十版中推荐:
6个月及以上的免疫功能低下者应接种肺炎球菌疫苗;每年接种流感疫苗。
2014年韩国传染病学会修订的成人免疫接种指南中写道:
推荐18岁及以上的白血病、淋巴瘤、霍奇金病、全身恶性肿瘤以及需要接受免疫抑制药物治疗的患者接种肺炎球菌疫苗。
那么,肿瘤病患应该什么时候接种流感疫苗会比较好?

接种疫苗后,绝大多数人会产生发烧等反应,为了不和手术或者化疗,免疫等的治疗反应或者并发症混淆,尽量避免在化疗和免疫治疗期间进行。
比如,如果在化疗后马上接种流感疫苗,万一产生发烧,有可能不知道到底是什么因素引起发烧的,让事情变得更加扑朔迷离。
其次,癌症患者应每年接种2针次三价灭活流感疫苗,间隔2~4周此外,患者家属以及癌症患者密切接触者也应该接种流感疫苗以预防流感。
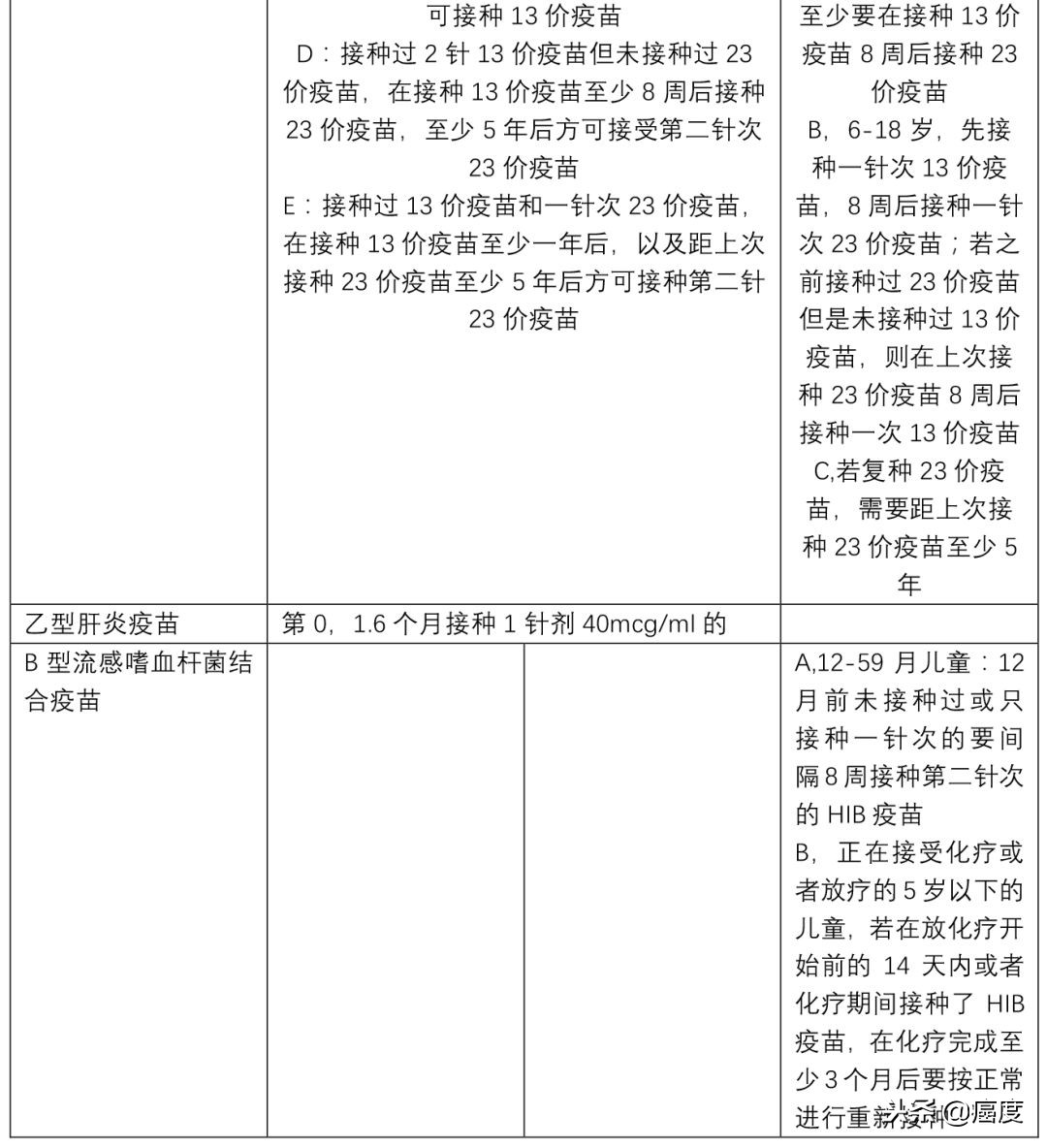
肺炎疫苗,成年人癌症患者应接种1针次PPSV23,并尽量避免在化疗期间接种;癌症儿童应间隔4周接种2针次PCV7,理想的情况是在化疗前或完成化疗3个月后接种肺炎球菌疫苗。
流感,肺炎以及破伤风,乙肝疫苗对肿瘤患者是安全的,但适龄疫苗尽量在化疗开始二星期前接种完成,因为化疗期间接种疫苗,可能无法产生足够免疫力,其次,化疗或者放疗期间,若是低剂量化疗,可以和主治医生讨论是否可以接种疫苗,但是治疗期间接种的话,至少六个月后方可重新接种。
注意:本文主要针对非血液性肿瘤或者接受骨髓抑制,干细胞移植的肿瘤患者
参考文献:
1.贾斯月, 李靖欣, 朱凤才. 癌症患者疫苗接种研究进展[J]. 中华流行病学杂志, 2018, 39(1): 98-101Jia Siyue, Li Jingxin, Zhu Fengcai. Progress in research of vaccination for patients with cancer[J]. Chinese journal of Epidemiology, 2018, 39(1): 98-101
[1]Chen WQ, Zheng RS, Baade PD, et al. Cancer statistics in China, 2015[J]. Ca A Cancer J Clin, 2016, 66(2): 115–132. DOI:10.3322/caac.21338
[2]Ariza-Heredia EJ, Chemaly RF. Practical review of immunizations in adult patients with cancer[J]. Human Vaccines & Immunotherapeutics, 2015, 11(11): 2606–2614. DOI:10.1080/21645515
[3]Meisel R, Toschke AM, Heiligensetzer C, et al. Increased risk for invasive pneumococcal diseases in children with acute lymphoblastic leukaemia[J]. British J Haematol, 2007, 137(5): 457–460. DOI:10.1111/j.1365-2141.2007.06601.x
[4]Wong A, Marrie TJ, Garg S, et al. Increased risk of invasive pneumococcal disease in haematological and solid-organ malignancies[J]. Epidemiology & Infection, 2010, 138(12): 1804–1810. DOI:10.1017/S0950268810000919
[5]Chemaly RF, Vigil KJ, Saad M, et al. A multicenter study of pandemic influenza A (H1N1) infection in patients with solid tumors in 3 countries:early therapy improves outcomes[J]. Cancer, 2012, 118(18): 4627–4633. DOI:10.1002/cncr.27447
[6]石引久弥, 王福年. 癌症合并感染[J]. 日本医学介绍, 1984, 5(9): 16.
Shi YJM, Wang FN. Combined infection of cancer[J]. Progress in Japanese Medicine, 1984, 5(9): 16.
[7]Schepetiuk S, Papanaoum K, Qiao M. Spread of influenza A virus infection in hospitalised patients with cancer[J]. Austral New Zealand J Med, 1998, 28(4): 475–476. DOI:10.1111/j.1445-5994.1998.tb02089.x
[8]李刚. 干扰素、无环鸟苷、激素联合治疗带状疱疹临床分析[J]. 生物技术世界, 2015(7): 78.
Li G. Clinical analysis of combined treatment of herpes zoster with interferon, no cGMP and hormone[J]. A world of Biotechnol, 2015(7): 78.
[9]Recommended Adult Immunization Schedule United States-2016[EB/OL].(2016-02-02)[2017-05-08]. http://www.cdc.gov/vaccines/schedules/hcp/adult.html.
[10]Recommended Immunization Schedules for Persons Aged 0 Through 18 Years UNITED STATES[Z]. 2016.
[11]The routine immunisation schedule from summer 2016[EB/OL].(2016-05-07)[2017-05-18]. http://www.gov.uk/government/uploads/system/uploads/attachment_data/file/533829/9699_PHE_2016_Complete_Immunisation_Schedule_SUMMER16_A4_16.pdf.
[12]Australian Government Department of Health. Welcome to The Australian Immunisation Handbook 10th Edition website[EB/OL].(2017-03-01)[2017-05-18]. http://www.health.gov.au/interner/immunise/publishing.nsf/Content/Handbook10-home.