
一、报名
考生报名按《关于2021年辽宁省普通高等学校招生统一考试报名工作的通知》(辽招考委字〔2020〕40号)执行。
考生报名时须填报本人参加体育专业的专项考试项目,考生信息确认后不得改动。
二、考试
普通高等学校体育专业招生须进行专业考试和文化课考试。
(一)专业考试
2021年辽宁省普通高等学校体育专业在文化课统一考试前进行体育专业考试。
体育专业考试工作由沈阳体育学院负责具体实施。参加体育专业统一考试的考生请积极做好考前训练,避*考免**试过程中出现运动损伤,影响考试。
1.专业考试项目
体育专业考试包括身体素质考试和专项技术考试。
身体素质考试项目:100米、原地推铅球和立定三级跳远三项。
专项技术考试项目:200米、400米、1500米、男子110米跨栏(栏高1米)、女子100米跨栏(栏高0.84米)、铅球、铁饼、标枪、跳高、跳远、三级跳远、体操、篮球、排球、足球、武术、乒乓球、艺术体操、健美操和游泳。
考生须在上述专项中任选一项参加考试。
各项目分值比例

2.专业考试时间及地点
体育专业考试时间见附件;考试地点在沈阳体育学院。
3.专业考试内容和标准
专业考试内容和标准按《关于公布2017年辽宁省普通高等学校体育专业招生测试内容和评分标准的通知》(辽招考委字〔2016〕20号)执行。
4.专业考试具体规定
①考生须携带《2021年辽宁省普通高校体育类专业报考证》、居民身份证、并通过手机提供“辽事通健康通行码”绿码,在规定的时间内参加专业考试。入场时间:上午6时40分(田径馆)、下午13时(各专项场馆),上午7时30分后禁止入场,下午13时30分后禁止入场。
②考生在专业考试中犯规,将按照国际田联全能标准进行处理(如100米二次抢跑,取消该项考试资格)。
③考生因特殊情况迟到,应向有关部门说明情况,经批准方可参加考试,所误项目在考试结束时参加补考。
④考生因病或其他特殊情况未能按规定时间参加专业考试,须提供县级以上医院诊断书或有关证明,经沈阳体育学院审核批准后,方可参加统一补考。参加统一补考的考生,须携带有关证明和体育专业考试报考证、居民身份证于4月27日16时前到沈阳体育学院办理补考手续,否则不予以补考。考生因考试过程中出现外伤不能继续参加考试的,须提交本人书面申请,经主考官签字确认、有关部门批准后,方可参加统一补考(已考过的项目成绩有效,不予重测)。
⑤专业考试中出现的技术问题,由考试组长裁决。
⑥考生无故未参加指定时间考试者,按弃考处理。
⑦考生禁止穿戴具有特殊标记性的服装和饰物,如服装上印有某某地、某某学校等字样和佩戴不同颜色的护腕、护肘(护具)等饰物。因受伤需佩戴护腕和护肘的考生,只允许佩戴黑色护腕和护肘(护具),长筒袜只允许穿戴纯白色。
5.专业考试成绩
专业考试成绩在考试后直接告知考生。考生须按手印确认本人成绩。
考试当晚23时后,考生可通过沈阳体育学院招生就业公众号查询当日考试成绩。
专业考试结束后,沈阳体育学院将体育专业考试成绩按规定格式报送辽宁省招生考试办公室。
(二)文化课考试报考
体育专业考生须参加辽宁省组织的普通高等学校招生文化课统一考试。
2021年,我省普通高校招生考试实行“3+1+2”模式,包括语文、数学、外语3门统一高考考试科目以及考生自主选择的3门普通高中学业水平选择性考试科目。普通高中学业水平选择性考试科目包括物理、化学、生物、思想政治、历史、地理6门,考生首先在物理、历史2门科目中选择1门,再从化学、生物学、思想政治、地理4门科目中选择2门。高考总分为 750分。
文化课统一考试时间由教育部确定、公布。考生须持居民身份证、文化课考试准考证参加考试。
三、思想政治品德考核
体育专业考生的思想政治品德考核,按教育部和辽宁省有关规定执行。思想政治品德考核作为高校录取考生的依据之一。
四、身体健康状况检查
身体健康状况检查,按照《普通高等学校招生体检工作指导意见》和《关于做好2021年辽宁省普通高等学校招生体检工作的通知》执行。
对报考按专项录取的体操、武术专项考生,学校审查时可适当放宽身高要求。
五、填报志愿
我省2021年普通高校招生体育类考生填报志愿的时间与高考普通类考生填报志愿时间相同。
体育专业统考合格的考生,方可填报相应的体育院校(专业)志愿。
体育专业录取分为两个批次:本科批、高职(专科)批。
本科批次实行平行志愿投档,设置50个平行“专业+学校”志愿,1个“专业+学校”为1个志愿,考生可填报的志愿最大数量为50个,可以填满所有志愿,也可选择填报其中部分志愿。
高职(专科)批次实行平行志愿投档,设置30个平行“专业+学校”志愿,1个“专业+学校”为1个志愿,考生可填报的志愿最大数量为30个,可以填满所有志愿,也可选择填报其中部分志愿。
本科批、高职(专科)批均实行“征集志愿”补充录取,均安排一次“征集志愿”补充录取。
“征集志愿”设置及投档规则与原批次相同。
六、录取
普通高等学校体育专业招生录取工作,在辽宁省招生考试委员会领导下,由辽宁省招生考试办公室组织实施。录取工作实行“学校负责,招办监督”的录取体制。
(一)分数线的确定
报考体育专业考生的体育成绩合格线,根据报考体育专业的考生人数和招生计划数按一定比例确定。体育专业招生录取文化课控制分数线综合考生成绩、生源情况、招生计划数等因素,按一定比例划定。
(二)投档规则
1.本科批在平行志愿投档时,按照考生“文化课成绩/7.5+专业课成绩”形成的综合分从高分到低分,按1:1比例投档。
2.高职(专科)批在平行志愿投档时,按照考生“文化课成绩/5+专业课成绩”形成的综合分从高分到低分,按1:1比例投档。
3.平行志愿投档规则:在相应的分数线上或者分数要求以上,按考生综合分从高分到低分排序,当考生综合分相同时,依次按文化总分、语文数学两科之和、语文或数学单科最高成绩、外语单科成绩、首选科目单科成绩、再选科目单科最高成绩、再选科目单科次高成绩,由高到低排序投档;如仍相同,比较考生志愿顺序,顺序在前者优先投档,志愿顺序相同则全部投档。
七、加强诚信教育,严肃工作纪律
各市招生考试办公室和有关学校要大力开展对考生的诚信考试教育,教育和引导考生信守承诺、诚信考试,拒绝和*制抵**考试中的违纪、舞弊及违法等行为。
体育专业考试期间,将使用考生身份验证系统,对考生的相关信息进行比对,严厉打击替考舞弊行为。
加强对专业考试工作的监督检查。考点院校要切实开展好考试工作人员的职业道德和法纪警示教育,增强遵纪守法意识,严格遵守考试规定和相关工作人员守则。
体育专业考试期间,由省教育厅、省招考办和沈阳体育学院等部门相关人员组成监察组,对体育专业考试进行全程监督。将现代化管理手段应用于专业考试管理,对专业考试的全过程进行视频监控录像。
八、违规处理
体育类专业考试是普通高校体育专业招生录取的重要依据,对在专业考试中出现的违规违法行为,严格按照《国家教育考试违规处理办法》(教育部令第33号)、《中华人民共和国刑法》等有关规定和法律条款严肃处理,并将考生违规违法事实记入其高考诚信电子档案。已被录取进入高等学校学习的,由相关高等学校取消其学籍。对在专业考试中违反规定或因重大疏漏造成恶劣影响的单位和涉考工作人员,将严格按照《普通高等学校招生违规处理办法》(教育部令第36号)进行处理,并严肃追究当事人及相关人员的责任,涉嫌犯罪的依法移送司法机关处理。
其他未尽事宜,按辽宁省2021年普通高校招生工作意见执行。教育部如有新的规定,按新规定执行。
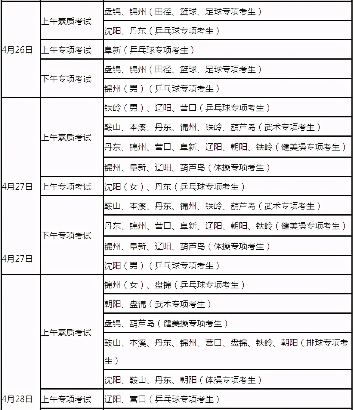
辽宁省2021年普通高校招生
体育专业考试日程安排



注:1.体育专业考试入场时间及地点:上午6:40(田径馆)、下午13:00(各专项场馆),请考生携带报考证、身份证进入考场(上午7:30后禁止入场,下午13:30后禁止入场)。
2.各市地考生(除乒乓球专项外)须当日参加身体素质和专项考试;乒乓球考生按照实际安排参加素质和专项考试;表中19日至26日所列田径专项不含跨栏跑、跳高、铁饼、标枪,该四项考生请于29日当日参加身体素质和专项考试。
辽宁省2021年普通高等学校招生
体育专业考试考生防疫须知
为做好我省2021年普通高等学校招生体育专业考试的疫情防控工作,依据《教育部办公厅 国家卫生健康委办公厅关于印发<新冠肺炎疫情防控常态化下国家教育考试组考防疫工作指导意见>的通知》(教学厅〔2020〕8号)要求,省招考办提醒广大考生及家长,做好考试期间的疫情防控。
一、考前准备
1.做好健康状况监测。考生须在考前14天做好每日体温测量和健康状况监测,尽量避免去中、高风险地区和人流密集的公共场所。考前14天内从中高风险地区返回的考生需提供考前72小时核酸检测阴性证明。
2.赴考时,提前准备好口罩(一次性医用口罩或医用外科口罩),做好个人防护。
二、入场检查
1.考生须依据考试时间提前到达考试地点进行入场验证,凭《2021年辽宁省普通高校体育类专业报考证》、居民身份证、“辽事通健康通行码”绿码、佩戴口罩且体温低于37.3℃,方可进入考点参加考试。不佩戴口罩的考生不得进入考点,不得因为佩戴口罩影响身份识别。
2.考生须依据报到时间至指定地点报到,考生报到后不得随意离开。
3.考生须听从考试工作人员指挥,分散进入考点和考场,考生之间避免近距离接触交流。
三、应试要求
1.由于受疫情影响,为了保证广大考生身体健康和考试的顺利进行,考生早上进入考点校园后无特殊情况不得离开校园。考生午餐可选择自带或在考点校内龙源公司大学生食堂就餐和午休。为避免人群聚集,考生独立应考,除考生本人外,其他人员不得进入考点校园。提倡家长不送考、不在考点校园门口聚集。
2.考生须及时关注沈阳市疫情防控要求,按相关要求做好疫情自查和防控措施,并在考试期间服从工作人员的疫情检查和管理。
3.考生对“辽事通健康通行码”绿码、核酸检测报告、诊断证明等的真实性负责,自愿承担因不实行为应承担的相关责任并接受相应处理。不得隐瞒本人健康状况和旅居行程,对于刻意隐瞒病情或者不如实报告发热史、旅行史和接触史的考生,以及在考试疫情防控中拒不配合的人员,造成疫情传播或其他严重后果的,将承担相应法律责任。
4.视疫情发展情况,将对考生疫情防控措施适时进行调整。
声明: 本文素材整理自 辽宁省招生考试办公室官网、网络 等,仅供参考,本平台不对内容真实性承担保证责任,如有侵权请及时联系我们删除。