
大家早上好啊!
欢迎阅读新闻早资讯~
▼
天气提示
今天白天:盆地大部阴天有小雨或零星小雨;川西高原大部晴间多云,其中阿坝州北部和东部、甘孜州北部有分散阵雨或雷雨;攀西地区多云间阴天,其中凉山州大部、攀枝花市北部有阵雨。
24小时内,盆地最低气温:14~16℃;最高气温:18~20℃。(四川气象)

热点资讯
关注!四川高职扩招3—4万人
10月9日,在四川省2020年高职扩招专项工作新闻通气会上,截至9月底,普通高校在川录取高职(专科)33.1万人。按照教育部的要求,四川省将再下达3—4万高职扩招专项计划,招生对象进一步扩大,考试形式进一步丰富。详情:四川高职扩招3--4万人,招生对象扩大!(四川新闻网)
每日疫情速报
全国
10月9日0—24时,31个省(自治区、直辖市)和*疆新**生产建设兵团报告新增确诊病例15例,均为境外输入病例(四川5例,陕西3例,天津2例,辽宁2例,上海2例,广东1例);无新增死亡病例;无新增疑似病例。
当日新增治愈出院病例15例,解除医学观察的密切接触者857人,重症病例与前一日持平。
境外输入现有确诊病例206例(其中重症病例1例),现有疑似病例4例。累计确诊病例2987例,累计治愈出院病例2781例,无死亡病例。
截至10月9日24时,据31个省(自治区、直辖市)和*疆新**生产建设兵团报告,现有确诊病例206例(其中重症病例1例),累计治愈出院病例80696例,累计死亡病例4634例,累计报告确诊病例85536例,现有疑似病例4例。累计追踪到密切接触者839771人,尚在医学观察的密切接触者8164人。
31个省(自治区、直辖市)和*疆新**生产建设兵团报告新增无症状感染者39例(均为境外输入);当日无转为确诊病例;当日解除医学观察16例(均为境外输入);尚在医学观察无症状感染者380例(境外输入378例)。
累计收到港澳台地区通报确诊病例5742例。其中,香港特别行政区5169例(出院4906例,死亡105例),澳门特别行政区46例(出院46例),台湾地区527例(出院488例,死亡7例)。(国家卫生健康委员会官方网站)
四川
10月9日0—24时,四川新增新型冠状病毒肺炎确诊病例5例(均为境外输入):
1例为9月27日自尼泊尔乘机抵蓉;
1例为10月4日自伊拉克乘机抵蓉;
1例为10月7日自菲律宾乘机抵蓉;
2例为10月8日自埃塞俄比亚乘机抵蓉;
均于10月9日确诊。
新增治愈出院病例2例,无新增疑似病例,无新增死亡病例。
截至10月10日0时,全省累计报告新型冠状病毒肺炎确诊病例718例(其中境外输入177例),累计治愈出院670例,死亡3例,目前在院隔离治疗45例,1190人尚在接受医学观察。
10月9日0—24时,全省新增无症状感染者9例(均为境外输入,1例为10 月1日自马尼拉乘机抵蓉;5例为10月4日自伊拉克乘机抵蓉;3例为10月8日自埃塞俄比亚乘机抵蓉;均于10月9日核酸检测阳性),当日转为确诊病例0例,当日解除集中隔离医学观察0例,尚在集中隔离医学观察59例(均为境外输入),比前一日增加9例。
(确诊病例及无症状感染者具体情况由相关市<州>卫生健康委进行通报)
全省183个县(市、区)全部为低风险区。(健康四川官微)
时政要 闻
《习*平近**谈治国理政》第三卷金句之深入推进中国特色大国外交
《习*平近**谈治国理政》第三卷生动记录了*党**的十九大以来习*平近**总书记在领导推进新时代治国理政实践中发表的一系列重要论述,全面系统反映了习*平近**新时代中国特色社会主义思想,集中展示了马克思主义中国化的最新成果。关于深入推进中国特色大国外交,一起来学习总书记的这些金句!(新华视点)

朝闻四川
1时隔15年 四川女足再获全国冠军
刚刚结束的女足甲级联赛最后一轮,四川女子足球队在对阵广州恒大淘宝队的比赛中,凭借上半场卓玛吉和周萍的进球,2-0战胜对手,以6战5胜1平积16分的不败战绩夺得2020赛季全国女子足球甲级联赛冠军,获得唯一一个升入2021赛季全国女子足球超级联赛升级名额。这是四川女足时隔15年后重获全国冠军,也是川足姑娘们征战女甲6个赛季后重返顶级联赛。(四川发布)

2四川国庆档电影票房全国第四 共2.19亿元
10月9日,国庆档全省电影票房共2.19亿元,占全国票房收入的6.4%,排名全国第4位,观影人次达596.67万人。影片《我和我的家乡》《姜子牙》《夺冠》成为票房前3名。其中《我和我的家乡》票房约9686万元,《姜子》票房约8328万元,《夺冠》票房约1525万元。(四川日报)
3成都港总体规划获批 成都市区将建码头
近日,成都市政府同意《成都港总体规划》的批复,其中电视塔、望江楼等处都将建设码头。根据规划,成都港划分为锦江港区、沱江港区、三岔湖港区,形成以“两江一湖”港区为主,其他港点为补充的总体格局。锦江港区是成都港的核心港区,主要发展旅游客运,兼顾发展水上公交,助力成都建设国际旅游名城。(四川日报)

4双节长假收官 成都累计发送铁路旅客312万人
9月28日至10月8日,成都车站累计发送旅客312.0万人,日均28.4万人,达到去年同期的90%左右。其中成都东站累计发送旅客202.3万人,日均18.4万人,成都站累计发送旅客30.2万人,日均2.7万人。(四川发布)
社会 民生
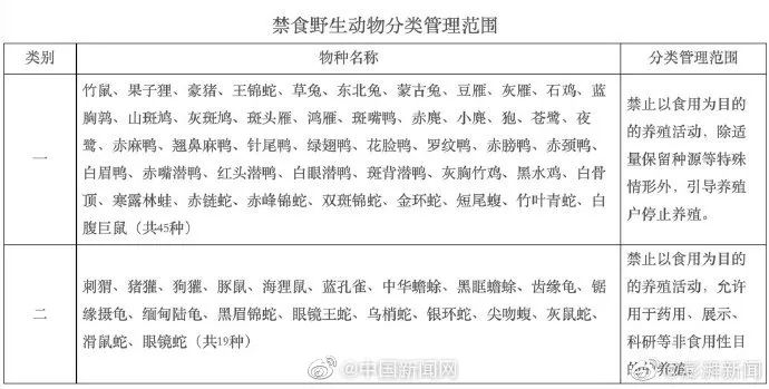
1 国家林草局:竹鼠果子狸等45种野生动物今年底前停止养殖
近日,国家林草局在其官网发布了《关于规范禁食野生动物分类管理范围的通知》,对竹鼠、果子狸、豪猪、刺猬、猪獾等64种在养且禁止食用的野生动物提出了分类管理要求,指导养殖户合法合规经营、有序有效转产转型。其中,对于竹鼠、果子狸、豪猪等45种野生动物,《通知》明确要求要积极引导有关养殖户在2020年12月底前停止养殖活动,并按有关规定完成处置工作。确需适量保留种源用于科学研究等非食用性目的的,要充分论证工作方案的可行性,并严格履行相关手续。(中国新闻网)

2国庆长假共接待国内游客6.37亿人次
综合各地旅游部门、通讯运营商、线上旅行服务商的数据,经中国旅游研究院(文化和旅游部数据中心)测算,八天长假期间,全国共接待国内游客6.37亿人次,按可比口径同比恢复79.0%;实现国内旅游收入4665.6亿元,按可比口径同比恢复69.9%。(人民日报)

3十一长假全国快递揽收量超18亿件
国家邮政局统计数据显示,10月1日至8日,全国邮政快递业共揽收快递包裹18.2亿件,长假全国快递业务量增长超5成;投递快递包裹18亿件,同比增长62.51%。国庆中秋假期,食品、日用品和3C产品等网络销售火爆,特色产品和节庆寄递需求旺盛。(人民网)
工会 新闻
1广元选手在省级职业技能竞赛中喜获佳绩
近日,来自旺苍、青川县的6名选手代表广元市参加了在雅安市名山区举行的2020年“川茶”职业技能竞赛暨四川省“蒙顶山茶杯”评茶员职业技能竞赛。
选手们在竞技场上,直面挑战,充分展示了精湛的技能水平、高超的职业素养和良好的精神风貌,创造了广元市茶产业参赛选手在省级一类大赛中的最佳战绩。青川县绿勾坊茶业有限公司职工罗嘉发荣获个人技能决赛第一名;青川县代表队荣获团体技能决赛第三名;广元市总工会荣获技能竞赛组织奖。
本次职业技能竞赛全省30个茶产业优势县经过前期推荐、培训、选拔,共有90名选手进入决赛阶段的比拼。获得个人技能决赛第一名的青川选手罗嘉发还将由组委会向省总工会申报“四川省五一劳动奖章”、向省人社厅推荐为“四川省技术能手”。(广元市总工会)
2 乐山市总工会举行金秋助学金发放仪式
9月28日,乐山市总工会举行2020年金秋助学金发放仪式。乐山市委常委、市总工会主席阿刘时布出席仪式并讲话。
阿刘时布指出,乐山市各级工会要发挥优势、主动作为,进一步发挥好工会组织扶贫帮困的优势,深化长效帮扶机制,广开筹资渠道,不断提高“金秋助学”活动影响力和号召力。希望社会各界积极参与、奉献爱心,进一步加大对教育事业的支持力度,积极参与捐资助学,主动承担社会责任,奉献企业爱心,构建全社会共同重视教育、关心教育、支持教育的良好氛围。同时,他勉励同学们自强不息、勤勉学习,克服当前困难,立志成为有真才实学、德才兼备的人才。
此次活动,乐山市总工会共筹集资金70万元,资助100名贫困大学新生和200名高中阶段在读学生。(乐山市总工会)
3 安居区总工会开展读书活动激发职工爱国热情
为迎接国庆节和中秋节,9月29日,遂宁市安居区总工会和安居区税务局联合开展以“诵读经典文化 传承中华文明”为主题的“情满中秋,礼赞国庆”诵读会活动。来自安居区的50余名职工参加了诵读活动。
本次活动分享了《平凡的世界》《做最好的自己》《一个老*产党共**员的回忆录》等著作,朗诵了《观沧海》《爱莲说》《陋室铭》等经典古诗词,安居区税务局古筝伴奏、演唱的《水调歌头》更是将活动现场的气氛推向高潮。安居区总工会还为参加活动的职工赠送了书籍《文化遂宁》,号召职工爱家、爱国。(遂宁市总工会)
早安

习惯能够改变命运;
改变自己,
从点滴做起;
改变一定会有痛苦,
但成果是辉煌的;
好的习惯会吸引成功。
早安!
编辑:程璘露
审核:李泱

电子邮件 | scghxmt@163.com
制作机构 | 四川省总工会新媒体中心
