前面说了这么多期有DMP加持的优秀案例,你肯定早在心里暗戳戳的好奇,DMP究竟是一个怎样的神奇法宝?史上最全DMP功能介绍惊喜上线!今天,头条妹就来带大家深入了解DMP到底是什么,以及它又推出了哪些新功能吧~
走进DMP
头条云图数据管理平台(简称DMP)是头条提供给广告主高效利用数据的重要工具。它将广告主自身数据、头条系数据与第三方数据结合,提供基于用户行为、属性等维度的定向,多种标签自由组合,有效帮助广告主结合自身的投放需求创建目标受众、查看人群画像,实现可预估、精准化的定向投放,有效缩短广告冷启动时间,实现再营销、人群扩展、精准拉新等多种投放目的。

简单来说也就是人群的人群数据定向,活跃在各个平台上的设备号,手机号,User id等数据,都是用户的“身份证”,而DMP系统可以根据这些信息追踪到指定的人。
DMP的功能原理

了解概念后,DMP的功能原理又是一个敲黑板的重点,客户通过平台生成或上传设备号等方式创建人群,可通过平台进行人群分析,lookalike扩展,同步到投放端进行定向或排除投放。

那么具体到操作上,我们又该如何好好使用这款神奇的产品呢?首先是DMP平台界面一览,入口原来长这样~

通过“工具箱”——“头条DMP”进入数据管理平台。(注意:此平台为数据管理平台,创建数据包后需要推送投放操作才能在投放后台中选择定向使用。)
全新的DMP平台中,*今条头日**通过人群管理、人群标签、主题专区、人群洞察这四大模块的复合运用,有效地对数据进行标准化和细分,提升广告主对于高价值种子用户的投放触达率,最大化地优化了活动投放的效果。
A
人群管理:基础数据功能及人群运算、扩展等操作
人群管理模块主要针对人群粗糙的问题,通过上传人群包、规则人群包、付费人群包、拓展包和人群运算等进行高效有序的定位划分,帮助广告主精准锁定目标用户。
1、上传人群包 :支持不同数据及加密格式的数据包上传,接入头条,可分为手机号人群定向和设备号人群定向两种。
具体操作:数据源上传——第一方数据上传


千万别选错类型啦!选错类型会造成覆盖为0或运算失败的哦 ~
客户的话:

2、规则包 :其中含有广告数据、行业分类、产品关键词、阅读关键词四个方面的规则分类,多维度规范场景化。
a、其中广告数据是平台按照客户要求生成历史投放的计划数据,广告主使用头条平台投放广告后,可在同一客户ID的账户生成对该账户广告有过展示、点击或转化的人群包,客户可查看以往投放的数据,方便其根据往期数据进行二次投放。适用于无法获取数据或未做数据监测的客户,可直接通过此功能生成平台历史数据包,进行定投、排除再营销。

案例:某*款贷**客户,因未做api对接无法获取数据,面临成本日益升高的问题,采用规则包生成平台频繁点击无转化人群进行排除投放,获得了不错的投放效果~
具体操作:入口:“工具箱”—“头条DMP”—人群管理

而除了现有入口外,在新功能中,广告数据又拥有了升级版新入口:标签管理-广告数据标签。

相同点:都支持账户、计划维度数据,并且支持具体选择。
不同点:新入口的客户、账户人群支持自动更新(老入口不支持),客户、账户维度的点击转化数据支持自动更新;计划维度暂不支持。
广告数据标签常用方式
1、 定投已转化用户唤起:生成已转化广告的用户进行重定向,常用于转化频率高的行业,如快消等
2、 扩展已转化用户:扩展已转化的用户定向投放
3、 定投潜力用户:生成点击过1~3次未转化的人群用于定向投放
4、 排除无效用户:排除点击N次以上未转化的人群(可能是竞品)
b、阅读关键词是平台按照阅读的文章关键词生成人群,通过对咨询意向的洞察达定投对某类文章感兴趣的用户。适用于无法获取数据的客户,可直接通过此功能生成平台关联人群包,进行定投、排除再营销

案例:某本地客户投放老花眼镜,在阅读关键词中选择“老年人、中医、养生、老花眼”等词语作为阅读关键词,转化率提升了近一倍,转化成本降低23%

c、行业分类是平台按照客户要求生成行业分类的计划数据,适用于无法获取数据的客户,可直接通过此功能生成相关行业人群包,进行定投、排除再营销。

案例:某金融客户选择股票、金融等行业分类下的一般精度人群,量级及效果都大幅提升,人群包的注册和取现用户成本和普通计划相近,不过人均取现金额为普通计划的2倍,成本率降低近一半。

d、产品关键词中,广告主可以通过归纳总结点击或转化某指定关键词的广告标题的人群特征,形成新的标签,进一步细化投放目标。适用于无法获取数据的客户,可直接通过此功能生成行业相关的广告数据包,进行定投。

案例:某传奇类游戏客户定投产品关键词“传奇”、“装备”等高精度人群,付费率提升700%。

3、付费人群包(游戏数据):为帮助广告主更有效地利用数据进行广告投放和完成数据全链路利用,*今条头日**引入多家第三方数据标签,根据广告投放消耗收取一定比例的数据使用费。第三方数据中针对游戏行业推出了游戏包,对市场现有游戏进行了详细划分,新增并细化了游戏题材、美术风格和活跃度等标签,共覆盖21类游戏人群,30种游戏题材,17种美术风格。
进入付费人群的操作界面后,根据业务需求自由组合标签生成人群。不同维度标签之间为“与”关系,同维度标签之间为“或”关系。人群预估数量与实际人群数量会在同量级下细微差别。

Tips:由于付费包需要平台与第三方结算,因此
a、付费人群包不可与上传、规则人群包并集运算使用
b、付费人群包可交集、排除上传、规则人群包(不可上传、规则包排付费包)
c、付费人群包不可进行lookalike运算
d、同一个大类数据源之间的人群可进行任意运算(如游戏类的付费人群之间可进行任一运算)
4、扩展包:通过扩展包广告主可对现有表现良好的人群包进行拓展,寻找类似画像的人群,获得新的用户。包括相似人群拓展和好友拓展两个方面。
相似人群拓展:

案例:某二手车客户,采用扩展行业一般精度人群投放,在转化成本降低50%的基础上,新计划跑出和旧计划相比两倍量级!

5、 运算包:可以创建更细分的客户人群。通过对运算包的使用,可帮助广告主对现有人群包,进行合并、交叉、排除的运算,生成最终所需人群包。

适用场景:转化链条较长的人群包细分,实现精细、差异化出价
特点及优势:
对多种数据包进行合并打包,便于管理;排除方式,生成多层细分人群,比如点击未转化;交叉方式,生成不同人群间的交集人群。
那么合并,交叉,排除三种运算模式的操作方法又是怎样的呢~
a、合并人群包

例如,可以通过合并操作,将不同渠道的人群合并到同一个人群包或将类似产品的人群合并到同一个人群包。
b、交叉人群包

例如,选择收藏人群包和加购物车人群包,通过交叉操作,生成收藏并加购物车人群包
c、排除人群包

例如,选择点击人群包作为基数A包和加购物车人群包作为B包,通过排除操作,生成点击但未加入购物车人群包。
而在前文中提到,此平台为数据管理平台,通过上述人群管理方式创建数据包后需要推送投放操作才能在投放后台中选择定向使用,那么接下来就来介绍推送投放的具体操作~

在投放后台“设置广告受众”“自定义人群包”中,即可看到刚刚推送的数据包,点击列表中任一人群包名称,即可查看人群包详情,包括当前人群包使用计划情况,覆盖人数、人群包类型、扩展倍数、上传时间等

B
标签管理:新增数据标签
强大的人群标签划分一直以来都是头条平台的突出优势,而在标签管理中,头条通过应用标签,头条号粉丝标签、DPA人群包、地理位置标签、广告数据标签的五重划分,有效定位优质用户。
头条号粉丝标签中,客户可以搜索头条号名称,搜索相关头条号粉丝人群定投给目标头条号的粉丝人群

使用举例:
1、生成品牌代言人相关粉丝人群,如搜索鹿晗,生成关注鹿晗头条号的粉丝人群
2、生成相关行业粉丝人群
Tips:对于多数头条用户来说,关注头条号一般为深度兴趣用户

案例:某游戏公司近期推出一款战舰游戏,通过DMP后台头条号标签生成了关注军事及游戏类头条号的人群,用于定向投放,转化成本降低61%,转化率提升7倍!
LBS人群 即平台基于地理位置预测指定人群, 广告主可将广告通过标签选择定投给汽车人群,差旅人群,教育人群等,以及进行后续的运算或扩展等深度操作。
入口:AD后台工具箱-头条DMP-标签管理-地理位置-汽车人群/差旅人群/教育人群
点击“地理位置”主入口后,下方自动弹出“汽车人群/差旅人群/教育人群”的子入口,点击空白处后子入口折叠

有车人群:根据用户到达4S店、加油站等地点预测
差旅人群:根据用户到达非常驻地、车站等地点预测
教育人群:根据用户到达大中小学等相关地点预测

a.【差旅人群】新增标签:
新增,根据用户过往节假日出行圈定【旅游爱好者】,根据历史地点变更标记【境外游】【省外游】【省内游】
新增,根据用户近期选择出行票务服务预测【未来出行方式预测】,根据出行票务种类标记【飞机】【火车】【长途汽车】
新增,根据用户历史出现地点圈定【历史出行方式偏好】,根据交通地点种类标记【飞机】【火车高铁】

b.【教育人群】新增标签:
历史,教育人群总体预测,即原【教育人群】标签;【不限】即不对此条件做限制
新增,根据用户过往出现在各类教育机构附近圈定【学校附近人群】;根据教育机构地点标记【幼儿园】【小学】【中学】【普通本科】【成人教育】【高职高专】

案例:某*款贷**APP推出车主专用*款贷**,通过定投有车人群,转化率提升156%,转化成本下降31%
客户说:“未使用人群包计划综合上门率为0.50%,已使用人群包计划0.86%,环比未使用人群包计划上升71.12%,使用人群包的计划放款率在60%,而未使用人群包计划没有放款。人群包总体的效果是非常有效的。”
除了上述新增标签外,我们还可以生成应用定向标签。
C
主题专区:根据时间节点不定期更新各种热门人群主题
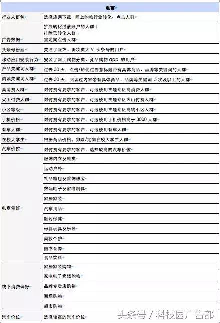
主题专区将人群按照各个维度进行划分,每一维度下各设详细划分标准,并且人群主题包会进行不定期的上新和优化,现阶段已经有手机机型、小区等级、知识小青年、教育偏好、电商偏好、出行偏好、抖音主题、线下消费人群、职业标签、APP线上付费、汽车主题、价位、车型等主题人群供广告主选择。


D
人群洞察:查看人群画像,进行人群对比
*今条头日**平台能够对现有人群包进行用户画像观察,从源头把控用户质量。在人群画像的设定中,头条通过对各类人群包画像的分析和对比,来判断人群画像与目标人群的吻合度,对表现良好的人群包进行拓展,获取类似人群,扩大目标用户范围。
DMP+oCPM
双重加持投放大杀器

目标转化出价(oCPM出价)功能采用更科学的转化率预估机制的准确性,可帮助广告主在获取更多优质流量的同时提高转化完成率。oCPM好比在大海里找人,而DMP+oCPM好比把大海的精准人群放到小河里,效率会提高,但量不会下降太多,而且oCPM的优化要点中有提到精准定向再扩展,这里的精准定向就可以用到DMP。

oCPM投放要点
1、转化目标需合理,若深层转化数据较少,就选择较浅目标
2、小预算微高出价,10个以上转化成本为预算,一定程度超预期的出价
3、精准定向再扩展,先设置精准人群,后续放开定向
4、标准投放*法大**好,标准投放的预算不限且ROI很好,可选加速

案例:*款贷**客户使用DMP+oCPM后,再oCPM两个阶段的后端转户率大幅度提高,后端APP内部注册成本大幅度降低,效果大幅提升。
特殊功能申请条件

DMP系统:
1、上传包、运算包、广告数据、行业人群包、LBS人群、应用分类、好友拓展、头条号粉丝功能均已全量开通。
2、Lookalike拓展包覆盖超过100用户可用。
3、展示、阅读关键词规则包需长期申请白名单开通。
准入门槛说明:

各行业DMP使用方法示例


(游戏行业)

(教育行业)

(电商行业)

(汽车行业)

(互金行业)

(旅*行游**业)
常见Q&A



