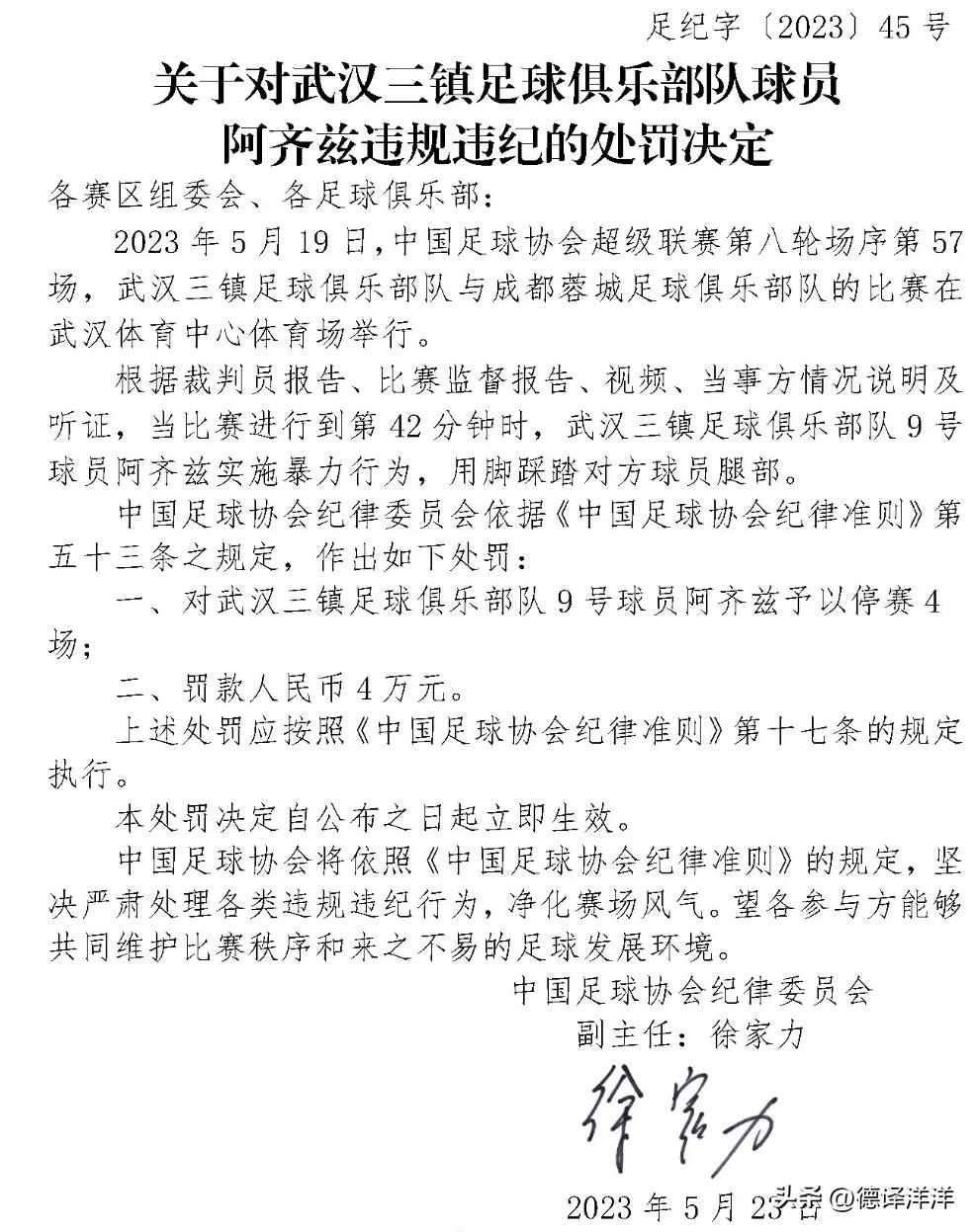
近期,中超联赛进行过得如火如荼,联赛已经打完了第八轮,武汉三镇跟成都蓉城的比赛打得非常精彩,双方战成3比3平手。这场比赛是武汉三镇新签的外援阿齐兹在中超赛场第二次首发,还取得了进球。

但赛后,关于这个外援的争议也很激烈。在比赛上半场的最后阶段,阿齐兹在一次身体对抗中被成都蓉城的外援理查德撞倒,他立即爬起来进行回追反抢,并进行了战术犯规。但阿齐兹在快速的攻防转换里没看到理查德倒地后的具体位置,不慎踩到了对方的脚部。当阿齐兹意识到可能踩到人时,他也是下意识地卸力并尝试躲开对手。
就是这么一个清楚的动作,当值裁判没有给出任何处罚,VAR在有提醒的情况下,主裁依旧没有认定是犯规,甚至连成都蓉城的教练和替补席也并未有太多的反应。今天,足协却要“场外执法”,*翻推**裁判的吹罚,给阿齐兹进行“停赛4场+4万元”追加处罚,这实在是令人感到困惑。

首先,球员的任何技术动作,假如被当值裁判认定存在犯规,那么肯定需要即刻进行吹罚,后续进行追罚,难以服众。
其次,即便阿齐兹的无心之举要被处罚,那么当值裁判肯定也有连带的责任,因为这属于赛后追加,裁判的吹罚水平当然要受到质疑。
竞技体育,球员在场上的动作都发生在电光火石之间,需要及时并准确地进行判断。要是各种处罚都可以被推倒重来,都可以在场外重新处理,那么裁判乃至足协的公信力都要打上一个大大的问号。裁判的业务水平到底怎么样?足协在裁判的选拔和管理方面是不是存在可以补上的漏洞?
事实上,武汉三镇自身就遭遇过不够公正的处罚,比如这一场跟成都蓉城的比赛的第36分钟35秒,韦世豪传球造成张功手球,皮球折射后反而造成阿齐兹射门机会,但后者突入禁区却被成都蓉城的球员铲倒,裁判在手球后立刻吹罚犯规,也没有根据进攻有利原则继续比赛。
此外,费利佩还在同一场比赛里踩踏刘奕鸣,这一个行为为什么也没有被追罚?按照这一次的处理,显然也是不够合理的。


是不是每一次都可以申请赛后追加处罚对手?那么足球场就成了互相翻旧账的公堂,而失去了竞技体育本应有的色彩。